Нейросеть

Сравнительный анализ лингвистических особенностей английского и испанского языков

Нейросеть для проекта Гарантия уникальности Строго по ГОСТу Высочайшее качество Поддержка 24/7

Данный исследовательский проект посвящен проведению сравнительного анализа английского и испанского языков на различных уровнях: фонетическом, морфологическом, синтаксическом и лексическом. Исследование направлено на выявление общих черт и различий в структуре этих языков, а также на определение причин, обуславливающих их уникальность. Проект предполагает как теоретический анализ, основанный на существующих научных исследованиях, так и практическое сопоставление конкретных языковых явлений. В рамках работы будут рассмотрены основные закономерности функционирования английского и испанского языков, а также их влияние на процесс коммуникации, особенности перевода и преподавания данных языков. Этот анализ предоставляет ценную информацию для лингвистов, переводчиков, преподавателей и всех, кто интересуется изучением иностранных языков. Результаты исследования могут быть использованы для разработки более эффективных методик обучения и совершенствования процесса межкультурной коммуникации.

Идея:

Исследование направлено на выявление фундаментальных различий и сходств между английским и испанским языками, что позволит лучше понять их эволюцию и структуру. Изучение этих языков в сравнительном аспекте предоставит ценные данные для лингвистической типологии и оптимизации процесса их изучения.

Продукт:

Результатом проекта станет детальный сравнительный анализ, содержащий систематизированное описание лингвистических особенностей английского и испанского языков. Полученные данные будут представлены в виде научного отчета, который может быть использован в учебном процессе и дальнейших исследованиях.

Проблема:

Несмотря на активное изучение английского и испанского языков, существует недостаток комплексных исследований, систематизирующих основные лингвистические различия и сходства. Отсутствие четкого понимания этих особенностей может затруднять процесс обучения и межкультурной коммуникации.

Актуальность:

Знание особенностей функционирования различных языков является ключевым для успешной коммуникации в современном глобализированном мире. Сравнительный анализ английского и испанского языков, как представителей германской и романской групп, позволяет выявить универсальные закономерности и специфические черты языковых систем.

Цель:

Целью проекта является проведение всестороннего сравнительного анализа английского и испанского языков на различных уровнях, выявление ключевых различий и общих черт. Достижение этой цели позволит углубить понимание структуры и функционирования данных языков, а также определить перспективы дальнейших исследований в области сравнительной лингвистики.

Целевая аудитория:

Основной аудиторией проекта являются студенты и преподаватели лингвистических факультетов, переводчики, а также все интересующиеся сравнительной лингвистикой. Результаты исследования будут полезны для понимания структуры языков и оптимизации процесса их изучения.

Задачи:

  • Определить основные фонетические и фонологические различия между английским и испанским языками.
  • Проанализировать морфологическую структуру английского и испанского языков, выявив общие черты и отличия.
  • Сравнить синтаксические особенности построения предложений в английском и испанском языках.
  • Изучить лексический состав английского и испанского языков, выявив заимствования и этимологические связи.
  • Описать влияние социокультурных факторов на развитие и функционирование английского и испанского языков.

Ресурсы:

Для реализации проекта потребуются учебные пособия по английскому и испанскому языкам, научные статьи и монографии по сравнительной лингвистике, доступ к онлайн-словарям и корпусам текстов, а также ресурсы для проведения сравнительного анализа языковых данных.

Роли в проекте:

Осуществляет общее руководство проектом, контролирует выполнение задач, оказывает консультационную поддержку, проверяет промежуточные и итоговые результаты, обеспечивает связь с научным сообществом.

Проводит анализ лингвистических данных английского и испанского языков, выявляет общее и особенное в их структуре, разрабатывает теоретические выводы и заключения. Требуется высокий уровень владения обоими языками.

Осуществляет проверку текста проекта на соответствие нормам литературного языка, обеспечивает грамотность и логичность изложения материала, редактирует и корректирует полученные результаты. (макс. 250 символов)

Отвечает за сбор, организацию и систематизацию лингвистических данных, необходимых для проведения сравнительного анализа. Разрабатывает методики обработки данных и использует специализированное программное обеспечение. (макс. 250 символов)

Наименование образовательного учреждения

Проект

на тему

Сравнительный анализ лингвистических особенностей английского и испанского языков

Выполнил: ФИО

Руководитель: ФИО

Содержание

  • Введение 1
  • Фонетика и фонология английского и испанского языков 2
  • Морфология английского и испанского языков 3
  • Синтаксис английского и испанского языков 4
  • Лексика английского и испанского языков 5
  • Сравнительный анализ грамматических структур 6
  • Культурные особенности, отраженные в языке 7
  • Практическое применение результатов исследования 8
  • Возможные направления дальнейших исследований 9
  • Список литературы 10

Введение

Содержимое раздела

В данном разделе будет представлена актуальность темы исследования, обозначены цели и задачи проекта, определены объект и предмет исследования, описаны методы, используемые для достижения поставленных целей. Будет дана общая характеристика английского и испанского языков, их место в мировой языковой семье и роль в современном мире. Введение также содержит краткий обзор существующих исследований по данной теме и обозначение новизны предлагаемой работы. Это позволит читателю сформировать общее представление о проекте и его значимости.

Фонетика и фонология английского и испанского языков

Содержимое раздела

В этом разделе будет проведен сравнительный анализ звукового состава английского и испанского языков. Будут рассмотрены гласные и согласные звуки, их произношение и сочетания, структура слога и ударение. Особое внимание будет уделено фонетическим различиям, которые могут затруднять понимание речи для носителей другого языка. Также будут рассмотрены такие явления, как интонация и просодика.

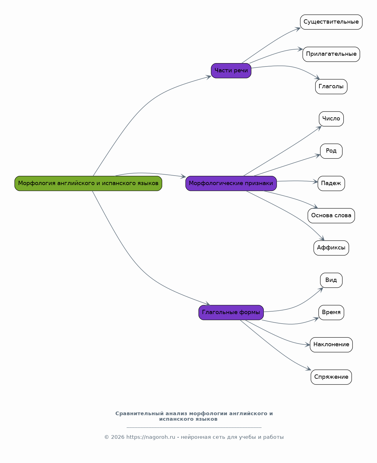
Морфология английского и испанского языков

Содержимое раздела

Данный раздел посвящен сравнению грамматических категорий и форм в английском и испанском языках. Будут рассмотрены части речи, их морфологические признаки, образование форм числа, рода, падежа, времени, наклонения и лица. Особое внимание будет уделено различиям в системе склонения и спряжения глаголов, а также в образовании производных слов.

Синтаксис английского и испанского языков

Содержимое раздела

В этом разделе будет проведен анализ структуры предложений в английском и испанском языках. Будут рассмотрены типы предложений, порядок слов, способы выражения грамматических отношений, использование предлогов и союзов. Особое внимание будет уделено различиям в синтаксических моделях и конструкциях.

Лексика английского и испанского языков

Содержимое раздела

Данный раздел посвящен сравнению словарного состава английского и испанского языков. Будут рассмотрены основные источники пополнения словарного запаса, заимствования из других языков, этимологические связи и семантические изменения слов. Особое внимание будет уделено фразеологизмам и идиомам, отражающим культурные особенности.

Сравнительный анализ грамматических структур

Содержимое раздела

В этом разделе будут сопоставлены наиболее типичные грамматические конструкции в английском и испанском языках, выявлены общие черты и различия, а также показано, как эти различия влияют на процесс перевода и понимания смысла. Особое внимание будет уделено анализу употребления артиклей, предлогов и местоимений.

Культурные особенности, отраженные в языке

Содержимое раздела

В данном разделе будет рассмотрено, как культура и менталитет носителей языка отражаются в их языке. Будут проанализированы особенности речевого этикета, фразеологизмы и идиомы, отражающие национальные традиции и обычаи. Также будут рассмотрены случаи языковой интерференции, связанные с культурными различиями.

Практическое применение результатов исследования

Содержимое раздела

В данном разделе будет рассмотрено, как полученные результаты исследования могут быть использованы на практике. Будут предложены рекомендации для преподавателей иностранных языков, переводчиков и всех, кто занимается межкультурной коммуникацией. Особое внимание будет уделено разработке эффективных методик обучения и совершенствованию процесса перевода.

Возможные направления дальнейших исследований

Содержимое раздела

В заключительной части будут обозначены перспективы дальнейших исследований в области сравнительной лингвистики английского и испанского языков. Будут предложены темы для будущих исследований, а также обозначены проблемы, которые требуют дополнительного изучения. Будут подчеркнуты значимость сравнительного анализа для развития лингвистической науки.

Список литературы

Содержимое раздела

В данном разделе будет представлен полный перечень использованных источников, включая научные монографии, статьи, учебные пособия и онлайн-ресурсы. Список литературы оформлен в соответствии с общепринятыми стандартами.

Получи Такой Проект

До 90% уникальность
Готовый файл Word
15-30 страниц
Список источников по ГОСТ
Оформление по ГОСТ
Таблицы и схемы
Презентация

Создать Проект на любую тему за 5 минут

Создать

#3502718