Нейросеть

Сравнительный анализ образов Пьера Безухова и Андрея Болконского в романе Л.Н. Толстого 'Война и мир'

Нейросеть для проекта Гарантия уникальности Строго по ГОСТу Высочайшее качество Поддержка 24/7

Данный исследовательский проект посвящен глубокому сравнительному анализу двух ключевых персонажей романа Л.Н. Толстого ‘Война и мир’ – Пьера Безухова и Андрея Болконского. Работа исследует их духовные поиски, изменения в мировоззрении, социальную роль и взаимодействие с окружающим миром в контексте исторических событий начала XIX века. Проект охватывает этапы формирования личности героев, их заблуждения и прозрения, а также влияние войны 1812 года на их судьбы. Особое внимание уделяется анализу авторской позиции Толстого в отношении этих образов и их роли в философской концепции романа. Исследование предполагает анализ литературных источников, критической литературы о романе, а также использование методов сравнительного литературоведения и психологического анализа. Проект направлен на углубление понимания романа 'Война и мир' и его значимости в русской и мировой литературе.

Идея:

Исследование позволит выявить общие и различные черты в духовных исканиях Пьера Безухова и Андрея Болконского, что углубит понимание философской проблематики романа. Сравнительный анализ позволит более полно раскрыть авторский замысел и значение этих образов в контексте эпохи.

Продукт:

Результатом проекта станет научная работа, представляющая собой развернутый сравнительный анализ образов Пьера Безухова и Андрея Болконского. Проект может быть представлен в виде курсовой работы, выпускной квалификационной работы или исследовательской статьи для публикации в научном журнале.

Проблема:

Несмотря на многочисленные исследования романа 'Война и мир', вопрос о сопоставлении духовных путей Пьера Безухова и Андрея Болконского требует дальнейшей разработки и углубленного анализа. Существующие работы часто рассматривают персонажей по отдельности, упуская из виду взаимосвязь их судеб и значение этой взаимосвязи для понимания идейного содержания романа.

Актуальность:

Изучение романа 'Война и мир' Л.Н. Толстого остается актуальным в контексте осмысления вечных вопросов человеческого бытия, поиска смысла жизни и нравственных идеалов. Сравнительный анализ образов Пьера Безухова и Андрея Болконского позволяет переосмыслить эти вопросы в свете исторических событий и философских взглядов эпохи.

Цель:

Цель проекта – выявить и систематизировать ключевые сходства и различия в характерах, мировоззрении и судьбах Пьера Безухова и Андрея Болконского, а также определить их роль в философской системе романа 'Война и мир'. Работа стремится к созданию целостного и аргументированного представления о значимости этих образов.

Целевая аудитория:

Данный проект предназначен для студентов филологических факультетов, аспирантов, преподавателей русской литературы, а также для широкого круга читателей, интересующихся творчеством Л.Н. Толстого и русской классической литературой. Исследование будет полезно тем, кто стремится к более глубокому пониманию романа 'Война и мир' и его идейного содержания.

Задачи:

  • Провести анализ критической литературы, посвященной роману 'Война и мир' и образам Пьера Безухова и Андрея Болконского.
  • Выявить ключевые этапы духовного развития каждого из персонажей.
  • Определить основные мотивы и ценности, определяющие поведение и мировоззрение Пьера Безухова и Андрея Болконского.
  • Провести сравнительный анализ образов на основе выделенных критериев.
  • Сформулировать выводы о роли каждого из персонажей в философской концепции романа.

Ресурсы:

Для реализации проекта потребуются текстовый корпус романа 'Война и мир', доступ к библиотечным ресурсам с критическими статьями и монографиями, а также ресурсы для проведения теоретического анализа и написания работы.

Роли в проекте:

Осуществляет сбор и анализ литературных источников, обработку материала, формулирование выводов и написание текста исследовательской работы. Контролирует соблюдение академических стандартов и требований к оформлению работы.

Отвечает за стилистическую и грамматическую коррекцию текста, проверяет логичность и последовательность изложения материала. Обеспечивает соответствие текста требованиям научного стиля.

Оказывает консультационную поддержку в выборе методов исследования, определении структуры работы и интерпретации полученных результатов. Помогает в формулировании исследовательских задач и целей.

Осуществляет независимую оценку качества исследовательской работы, оценивает ее научную новизну, обоснованность выводов и соответствие требованиям научного стиля. Предоставляет рекомендации по улучшению работы.

Наименование образовательного учреждения

Проект

на тему

Сравнительный анализ образов Пьера Безухова и Андрея Болконского в романе Л.Н. Толстого 'Война и мир'

Выполнил: ФИО

Руководитель: ФИО

Содержание

  • Введение 1
  • Исторический и культурный контекст эпохи 2
  • Формирование личности Пьера Безухова 3
  • Эволюция характера Андрея Болконского 4
  • Сравнительный анализ мировоззрения Пьера и Андрея 5
  • Социальная роль Пьера и Андрея в романе 6
  • Влияние войны 1812 года на судьбы героев 7
  • Авторское отношение к образам Пьера и Андрея 8
  • Символика образов в контексте романа 9
  • Заключение 10
  • Список литературы 11

Введение

Содержимое раздела

В данном разделе будет обоснована актуальность исследования, сформулированы цель и задачи работы. Будет представлен краткий обзор существующей историографии по теме, определены объект и предмет исследования, а также методологические принципы, лежащие в основе работы. Обосновывается выбор именно этих двух персонажей для сравнительного анализа, показывается их значимость для понимания ключевых идей романа и важность переосмысления их образов в современном контексте.

Исторический и культурный контекст эпохи

Содержимое раздела

В этом разделе будет дан обзор социально-политической обстановки в России начала XIX века, а также основных философских и литературных течений, оказывавших влияние на формирование мировоззрения персонажей романа. Рассматриваются особенности дворянского общества, роль войны 1812 года в жизни страны и влияние западноевропейской культуры на русскую интеллигенцию. Анализируется связь между историческими событиями и духовными поисками героев.

Формирование личности Пьера Безухова

Содержимое раздела

В данном разделе будет прослежен путь духовного становления Пьера Безухова от наивного и непрактичного юноши до зрелого и мудрого человека. Анализируются его отношения с семьей, участие в светской жизни, увлечение масонством и роль в войне 1812 года. Рассматриваются ключевые этапы его трансформации и факторы, повлиявшие на его мировоззрение.

Эволюция характера Андрея Болконского

Содержимое раздела

Данный раздел посвящен анализу духовного пути Андрея Болконского, начиная с его стремления к славе и заканчивая осознанием ценности простой человеческой жизни. Рассматриваются его разочарование в светской жизни, участие в войне, смерть жены и влияние этих событий на его мировоззрение. Анализироваться будет и роль Аустерлица в изменении его взглядов.

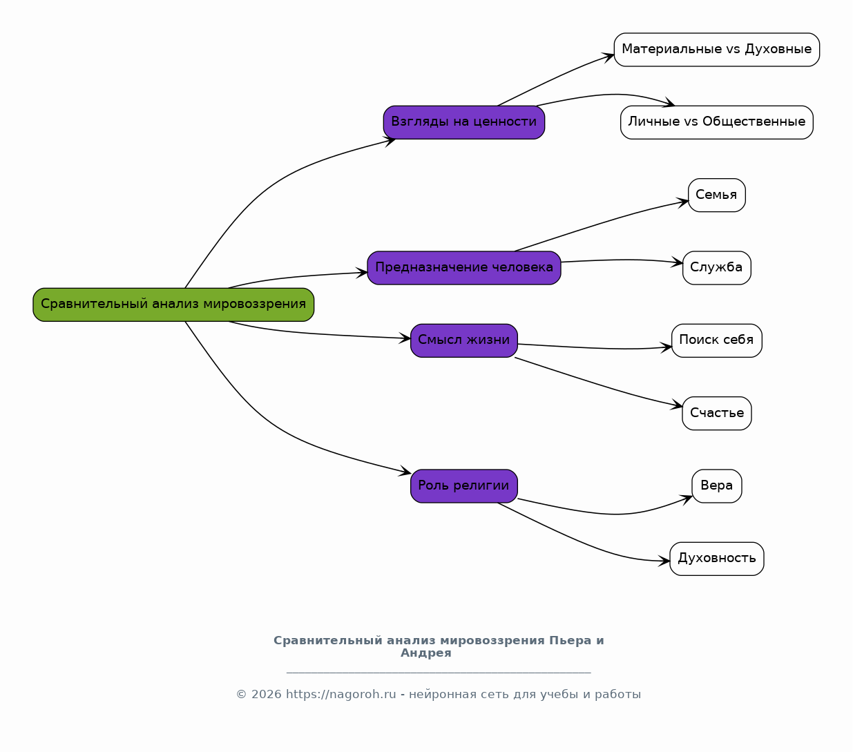
Сравнительный анализ мировоззрения Пьера и Андрея

Содержимое раздела

В этом разделе будет проведено сопоставление ключевых мировоззренческих позиций Пьера Безухова и Андрея Болконского. Анализируются их взгляды на ценности, предназначение человека, смысл жизни и роль религии. Выявляются общие черты и различия в их философских убеждениях.

Социальная роль Пьера и Андрея в романе

Содержимое раздела

Данный раздел посвящен анализу социальной позиции и влияния Пьера Безухова и Андрея Болконского на окружающих. Рассматривается их отношение к другим персонажам романа, роль в формировании общественного мнения, а также участие в социальных и политических событиях эпохи. Анализ будет учитывать их происхождение и социальный статус.

Влияние войны 1812 года на судьбы героев

Содержимое раздела

В этом разделе будет рассмотрено влияние войны 1812 года на судьбы Пьера Безухова и Андрея Болконского. Анализируется их участие в военных действиях, отношение к патриотизму, переживания, связанные с потерями и разрушениями. Особое внимание уделяется переломным моментам в их мировоззрении.

Авторское отношение к образам Пьера и Андрея

Содержимое раздела

В этом разделе будет анализироваться авторская позиция Л.Н. Толстого в отношении Пьера Безухова и Андрея Болконского. Рассматриваются способы изображения этих персонажей, использование художественных приемов для выражения авторской оценки, а также роль этих образов в общей философской концепции романа. Анализ будет проводиться на основе текстологических данных.

Символика образов в контексте романа

Содержимое раздела

В данном разделе проводится анализ символического содержания образов Пьера Безухова и Андрея Болконского. Рассматриваются символические детали их портретов, поступков и взаимоотношений с другими персонажами. Выявляется связь между символикой образов и идейным содержанием романа.

Заключение

Содержимое раздела

В заключении будут подведены итоги исследования, сформулированы основные выводы и обобщения. Обозначается научная новизна и практическая значимость работы. Перспективы дальнейшего изучения темы.

Список литературы

Содержимое раздела

Перечень использованных источников и литературы, включая критические статьи, монографии, учебники и интернет-ресурсы. Список должен быть оформлен в соответствии с требованиями ГОСТ.

Получи Такой Проект

До 90% уникальность
Готовый файл Word
15-30 страниц
Список источников по ГОСТ
Оформление по ГОСТ
Таблицы и схемы
Презентация

Создать Проект на любую тему за 5 минут

Создать

#3656238