Нейросеть

Стажировка тренеров по культуре безопасности на производственных участках: Формирование и оценка эффективности

Нейросеть для проекта Гарантия уникальности Строго по ГОСТу Высочайшее качество Поддержка 24/7

Данный исследовательский проект посвящен разработке и апробации программы стажировки для тренеров по культуре безопасности, работающих на производственных участках. Проект предполагает комплексный подход к формированию у тренеров необходимых знаний, навыков и компетенций для эффективного обучения персонала принципам безопасного поведения и снижения производственных рисков. Основное внимание уделяется анализу текущего состояния культуры безопасности на предприятиях, выявлению проблемных зон и разработке конкретных рекомендаций по повышению эффективности обучения. В рамках исследования будет проведена оценка влияния стажировки на изменение отношения сотрудников к вопросам безопасности и улучшение показателей производственного травматизма. Особое внимание будет уделено разработке методик оценки эффективности обучения и выработке рекомендаций по дальнейшему совершенствованию программы стажировки.

Идея:

Разработать и апробировать эффективную программу стажировки для тренеров по культуре безопасности. Цель - повысить уровень знаний и навыков тренеров, что приведет к снижению производственного травматизма.

Продукт:

Практическим результатом проекта станет разработанная и апробированная программа стажировки с методическими рекомендациями. Данная программа будет включать в себя конкретные инструменты и методы для обучения тренеров по культуре безопасности.

Проблема:

Существует недостаточный уровень подготовки тренеров по культуре безопасности, что приводит к неэффективному обучению персонала и повышению производственных рисков. Необходима разработка и внедрение эффективной программы стажировки, направленной на повышение квалификации тренеров.

Актуальность:

Актуальность проекта обусловлена необходимостью повышения уровня безопасности на производстве и снижения производственного травматизма. Внедрение эффективной программы стажировки тренеров способствует формированию устойчивой культуры безопасности на предприятиях.

Цель:

Основная цель проекта - разработка и внедрение эффективной программы стажировки для тренеров по культуре безопасности, направленной на повышение их профессионального уровня. Достижение этой цели позволит улучшить качество обучения персонала и снизить производственные риски.

Целевая аудитория:

Целевой аудиторией проекта являются тренеры по культуре безопасности, работающие на производственных предприятиях, а также руководители и специалисты, ответственные за охрану труда. Результаты исследования будут полезны для разработки и внедрения эффективных программ обучения по безопасности труда.

Задачи:

  • Анализ текущего состояния культуры безопасности на предприятиях.
  • Разработка программы стажировки для тренеров по культуре безопасности.
  • Апробация программы стажировки на производственных участках.
  • Оценка эффективности программы стажировки.
  • Разработка рекомендаций по дальнейшему совершенствованию программы стажировки.

Ресурсы:

Для реализации проекта потребуются учебные аудитории, оборудование для проведения тренингов, методические материалы, эксперты в области охраны труда и специалисты по обучению взрослых.

Роли в проекте:

Отвечает за общее руководство проектом, планирование и координацию деятельности, контроль за выполнением поставленных задач, подготовку отчетности и презентационных материалов. Руководитель проекта осуществляет взаимодействие с заинтересованными сторонами, обеспечивает эффективное распределение ресурсов и контролирует соблюдение сроков реализации проекта. Важно учитывать стратегические цели и задачи в области охраны труда и обеспечивать соответствие результатов исследования актуальным требованиям законодательства и нормативным документам.

Разрабатывает методологическую базу исследования, включая методы сбора и анализа данных, разработку инструментария для оценки эффективности стажировки (анкеты, тесты, наблюдения). Обеспечивает соответствие методологии целям и задачам исследования, а также соблюдение стандартов качества данных. Методолог участвует в разработке программы стажировки, определяя содержание учебных модулей и методы обучения. Он также анализирует полученные результаты и формулирует выводы и рекомендации для практического применения.

Проводит обучение тренеров по культуре безопасности в рамках программы стажировки, используя различные методы и подходы, включая лекции, семинары, практические занятия и тренинги. Обеспечивает передачу необходимых знаний и навыков, а также формирование у тренеров правильного отношения к вопросам безопасности. Эксперт-тренер осуществляет оценку эффективности обучения, используя различные методы оценки, такие как тесты, наблюдение и обратная связь, и предоставляет рекомендации по улучшению программы.

Принимает участие в анализе текущей ситуации с культурой безопасности на производстве, выявляет проблемные области и разрабатывает рекомендации по улучшению. Он участвует в разработке программы стажировки, обеспечивая соответствие учебных материалов требованиям законодательства и стандартам безопасности. Специалист по охране труда также участвует в оценке эффективности программы стажировки, анализируя результаты обучения и предлагая корректирующие действия для повышения ее качества и результативности.

Наименование образовательного учреждения

Проект

на тему

Стажировка тренеров по культуре безопасности на производственных участках: Формирование и оценка эффективности

Выполнил: ФИО

Руководитель: ФИО

Содержание

  • Введение 1
  • Теоретические основы формирования культуры безопасности 2
  • Анализ текущего состояния культуры безопасности на предприятиях 3
  • Разработка программы стажировки для тренеров по культуре безопасности 4
  • Методы оценки эффективности обучения 5
  • Пилотное внедрение программы стажировки 6
  • Анализ результатов стажировки и выработка рекомендаций 7
  • Разработка методических рекомендаций для тренеров 8
  • Обсуждение результатов и перспективы дальнейших исследований 9
  • Список литературы 10

Введение

Содержимое раздела

В разделе "Введение" будет представлено обоснование актуальности темы стажировки тренеров по культуре безопасности на производственных участках. Описывается проблема недостаточной подготовки тренеров и ее влияние на уровень безопасности труда и производственный травматизм. Определяются цели и задачи исследования, формируется его структура и методологическая основа. Обосновывается выбор методологии исследования и критериев оценки эффективности стажировки. Кратко излагаются основные этапы проекта и ожидаемые результаты. Обсуждается значимость исследования для улучшения практик обучения безопасности на предприятиях.

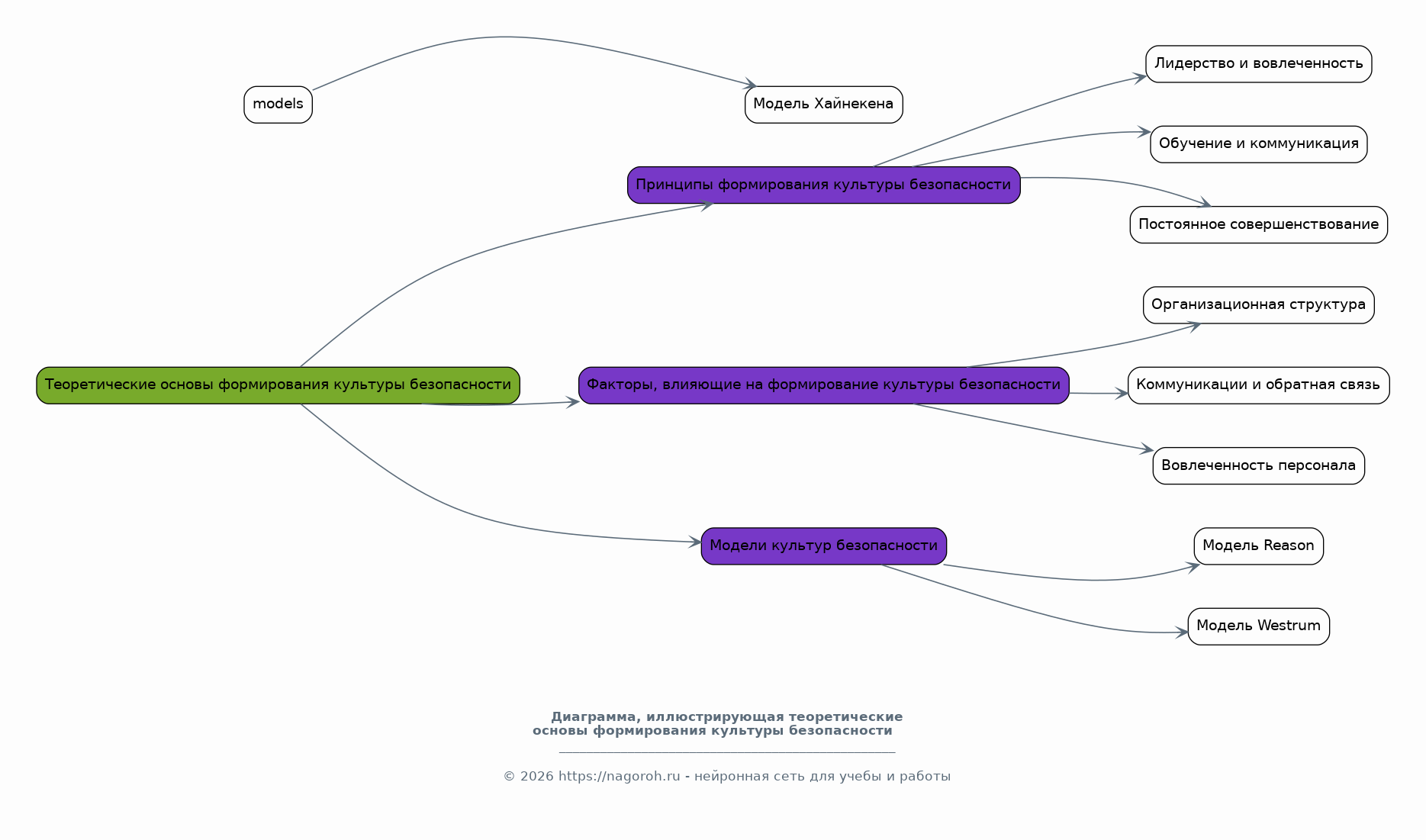
Теоретические основы формирования культуры безопасности

Содержимое раздела

В этом разделе рассматриваются теоретические аспекты формирования культуры безопасности на предприятиях, включая принципы, методы и подходы к обучению и повышению осведомленности персонала. Анализируются различные модели культур безопасности, факторы, влияющие на ее формирование, и роль тренеров в этом процессе. Будут рассмотрены современные тенденции в области охраны труда и безопасности, а также лучшие практики, используемые в различных отраслях промышленности. Особое внимание уделяется анализу различных методов и инструментов, используемых для оценки уровня культуры безопасности и эффективности обучения.

Анализ текущего состояния культуры безопасности на предприятиях

Содержимое раздела

Раздел посвящен анализу текущего состояния культуры безопасности на производственных предприятиях, на которых планируется проведение стажировки. Будут рассмотрены методы оценки уровня безопасности, такие как опросы, наблюдения, анализ статистики производственного травматизма и результаты аудитов. Будут идентифицированы проблемные зоны, связанные с обучением и подготовкой персонала, а также выявлены слабые стороны в существующих системах управления охраной труда. Результаты этого анализа будут основой для разработки программы стажировки и оценки ее эффективности. Будут представлены конкретные данные и факты, подтверждающие необходимость улучшения подготовки тренеров.

Разработка программы стажировки для тренеров по культуре безопасности

Содержимое раздела

Данный раздел посвящен разработке программы стажировки для тренеров по культуре безопасности. Он включает в себя определение целей и задач программы, разработку учебного плана, включающего в себя теоретические и практические модули, а также выбор методов обучения. Будут рассмотрены различные подходы к обучению взрослых, включая активные методы, такие как тренинги, деловые игры и кейс-стади. Особое внимание будет уделено формированию у тренеров компетенций, необходимых для эффективного обучения персонала принципам безопасного поведения. Будут разработаны конкретные сценарии занятий и методические рекомендации.

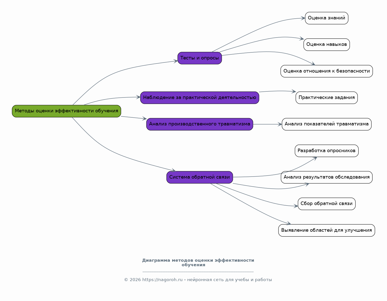
Методы оценки эффективности обучения

Содержимое раздела

В этом разделе будут рассмотрены методы оценки эффективности обучения тренеров по культуре безопасности. Будут представлены различные подходы к оценке, включая тесты, опросы, наблюдение за практической деятельностью тренеров и анализ показателей производственного травматизма. Будут разработаны конкретные критерии оценки и инструменты для измерения изменений в знаниях, навыках и отношении тренеров к безопасности. Особое внимание будет уделено разработке системы обратной связи для оценки качества обучения и выявления областей для улучшения. Рассмотрение ключевых аспектов, обеспечивающих объективную и надежную оценку.

Пилотное внедрение программы стажировки

Содержимое раздела

В этом разделе описывается процесс пилотного внедрения разработанной программы стажировки на производственных участках. Будут описаны этапы проведения стажировки, включая отбор участников, организацию учебного процесса и проведение занятий. Будет представлена информация о используемых методах обучения и средствах контроля знаний. Особое внимание будет уделено сбору данных для оценки эффективности стажировки. Будет описан механизм обратной связи от участников стажировки и проведен анализ полученных результатов. Рассмотрение опыта практического применения программы и выявления ее сильных и слабых сторон.

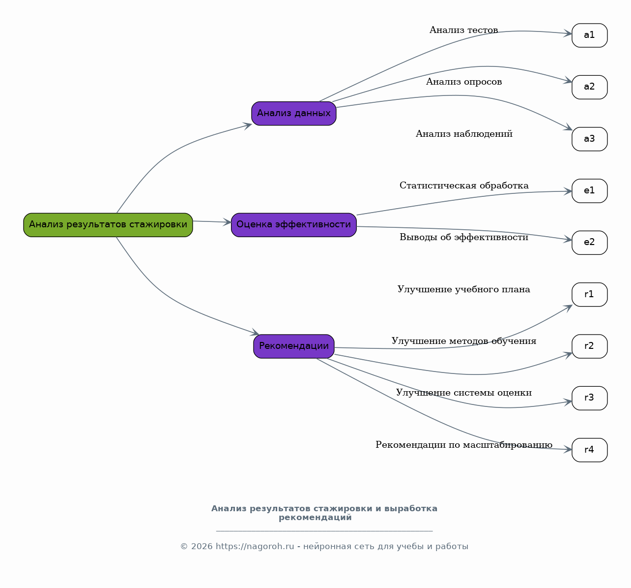
Анализ результатов стажировки и выработка рекомендаций

Содержимое раздела

Раздел посвящен анализу результатов пилотного внедрения программы стажировки. Будут проанализированы данные, собранные в процессе оценки эффективности обучения, включая результаты тестов, опросов и наблюдений. Будет проведена статистическая обработка данных и сформулированы выводы об эффективности программы. На основе полученных результатов будут разработаны конкретные рекомендации по улучшению программы стажировки, включая корректировку учебного плана, методов обучения и системы оценки. Будут предложены рекомендации по масштабированию программы на другие предприятия и дальнейшему развитию.

Разработка методических рекомендаций для тренеров

Содержимое раздела

В рамках данного раздела будут разработаны методические рекомендации для тренеров по культуре безопасности, основанные на результатах проведенного исследования и апробации программы стажировки. Эти рекомендации будут включать в себя конкретные советы по организации и проведению занятий, использованию различных методов обучения, а также по оценке эффективности обучения персонала. Будут рассмотрены вопросы мотивации и вовлечения сотрудников в процесс обучения, а также способы создания благоприятной атмосферы для обмена опытом и знаниями. Методические рекомендации будут представлены в удобном формате и адаптированы к потребностям тренеров.

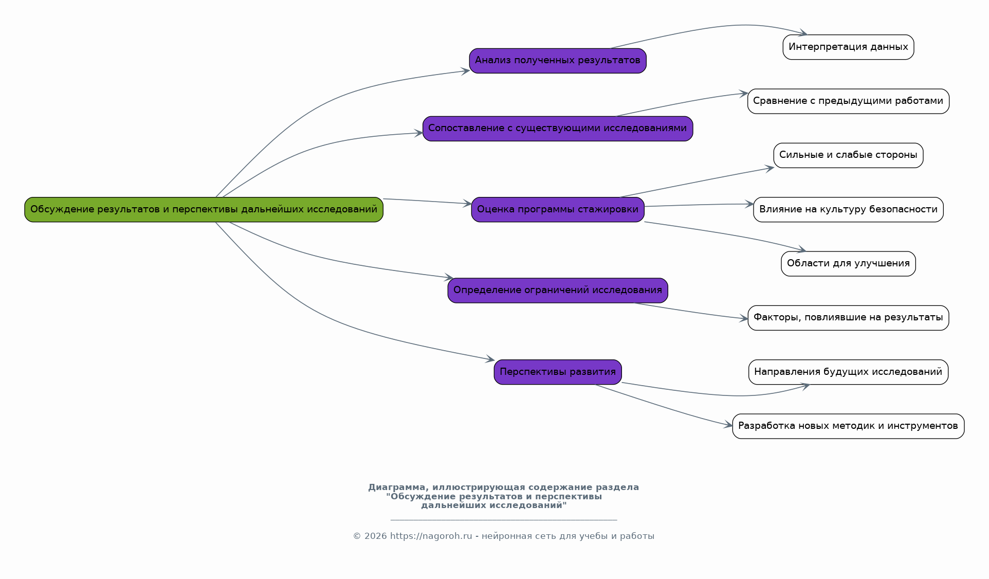
Обсуждение результатов и перспективы дальнейших исследований

Содержимое раздела

Раздел "Обсуждение результатов и перспективы дальнейших исследований" представляет собой комплексный анализ полученных результатов, их интерпретацию и сопоставление с существующими исследованиями в области охраны труда и безопасности. Обсуждаются сильные и слабые стороны программы стажировки, ее влияние на культуру безопасности на предприятиях и потенциальные области для улучшения. Оцениваются ограничения проведенного исследования и определяются направления для будущих научных изысканий. Рассматриваются перспективы разработки новых методик и инструментов для повышения эффективности обучения тренеров и формирования устойчивой культуры безопасности.

Список литературы

Содержимое раздела

В разделе "Список литературы" приводится перечень использованных источников, включая научные статьи, монографии, нормативные документы и интернет-ресурсы, которые использовались при проведении исследования. Список литературы формируется в соответствии с требованиями к оформлению научной работы и включает в себя все цитируемые источники. Он служит для подтверждения достоверности представленной информации и позволяет читателям ознакомиться с другими работами по теме исследования. Список литературы является важным элементом научной работы и отражает глубину и ширину проведенного исследования.

Получи Такой Проект

До 90% уникальность
Готовый файл Word
15-30 страниц
Список источников по ГОСТ
Оформление по ГОСТ
Таблицы и схемы
Презентация

Создать Проект на любую тему за 5 минут

Создать

#5486543