Нейросеть

Стратегическое планирование будущего: Государственные стратегии, гражданское участие и социально-экономическое развитие

Нейросеть для проекта Гарантия уникальности Строго по ГОСТу Высочайшее качество Поддержка 24/7

Данный исследовательский проект посвящен всестороннему анализу государственных стратегий в области планирования будущего и роли гражданского участия в их формировании и реализации. Проект направлен на изучение механизмов взаимодействия между государственными институтами, гражданским обществом и другими заинтересованными сторонами в контексте долгосрочного планирования. В рамках исследования будут рассмотрены различные подходы к стратегическому планированию, применяемые в разных странах, а также изучено влияние гражданской активности на политические решения и социально-экономическое развитие. Особое внимание будет уделено анализу лучших практик и выявлению проблем, возникающих в процессе разработки и реализации государственных стратегий, а также поиску путей повышения эффективности гражданского участия. Исследование предполагает как теоретический анализ, так и практические исследования, включая анализ данных, кейс-стади и экспертные интервью. Методологической основой исследования станут методы системного анализа, сравнительного анализа, а также методы качественных и количественных исследований. Результаты проекта будут актуальны для государственных служащих, представителей гражданского общества, исследователей и всех, кто заинтересован в улучшении процессов стратегического планирования и повышении эффективности управления обществом.

Идея:

Проект предполагает исследование взаимосвязи между государственным стратегическим планированием и активностью гражданского общества, направленное на понимание механизмов формирования будущего. Цель – выявить факторы, влияющие на успешность долгосрочных стратегий и роль граждан в их реализации.

Продукт:

Результатом работы станет аналитический отчет, содержащий рекомендации по улучшению существующих стратегий и повышению эффективности взаимодействия между государством и обществом. Также будет создан информационный ресурс, доступный для широкой аудитории, с аналитическими материалами и результатами исследований.

Проблема:

Существует недостаточная изученность влияния гражданского участия на разработку и реализацию государственных стратегий, что приводит к неэффективности планирования и разочарованию граждан. Необходимо выявление барьеров, препятствующих эффективному взаимодействию государства и общества в процессе стратегического планирования, и поиск путей их преодоления.

Актуальность:

Актуальность проекта обусловлена необходимостью повышения эффективности государственного управления и обеспечения устойчивого социально-экономического развития. В условиях глобальных вызовов и нестабильности, стратегическое планирование при активном участии граждан становится ключевым фактором успеха.

Цель:

Основная цель проекта – разработка рекомендаций по повышению эффективности государственных стратегий на основе анализа роли гражданского участия. Это предполагает выявление лучших практик и создание условий для более широкого вовлечения граждан в процесс принятия решений.

Целевая аудитория:

Целевая аудитория проекта включает государственных служащих, представителей некоммерческих организаций, исследователей и студентов, интересующихся вопросами государственного управления и гражданского общества. Также проект будет интересен широкой общественности, заинтересованной в формировании лучшего будущего для своей страны.

Задачи:

  • Проведение анализа существующих государственных стратегий стратегического планирования в различных странах.
  • Изучение механизмов и инструментов вовлечения граждан в процесс разработки и реализации стратегий.
  • Выявление факторов, влияющих на успешность стратегического планирования и гражданского участия.
  • Разработка рекомендаций по улучшению государственных стратегий и повышению эффективности взаимодействия.

Ресурсы:

Для реализации проекта потребуются доступ к научным базам данных, информационно-аналитические ресурсы, эксперты в области государственного управления и гражданского общества, а также финансирование для проведения исследований и организации мероприятий.

Роли в проекте:

Отвечает за общее руководство проектом, разработку плана работ, координацию деятельности исследовательской группы, контроль качества выполнения задач и подготовку отчетов. Руководитель проекта также осуществляет взаимодействие с внешними экспертами и организациями, привлеченными к реализации проекта. В его обязанности входит обеспечение соответствия результатов исследования поставленным целям и задачам, а также представление результатов проекта на научных конференциях и в публикациях. Руководитель наделен полномочиями для принятия решений по всем аспектам проекта и несет ответственность за его успешное завершение.

Отвечает за сбор, обработку и анализ данных, необходимых для проведения исследования. В обязанности аналитика входит построение статистических моделей, проведение сравнительного анализа, подготовка отчетов и презентаций по результатам анализа данных. Аналитик данных обеспечивает актуальность и достоверность данных, используемых в исследовании, а также оказывает методологическую поддержку другим участникам проекта в области анализа данных и интерпретации результатов. Он принимает участие в разработке методологии исследования и выборе оптимальных методов анализа.

Предоставляет экспертные знания и консультирует команду по вопросам государственного управления, стратегического планирования и гражданского участия. В его обязанности входит анализ существующих государственных стратегий, оценка эффективности механизмов взаимодействия между государством и обществом, а также разработка рекомендаций по улучшению этих механизмов. Эксперт обеспечивает теоретическую обоснованность исследования и помогает интерпретировать результаты в контексте современных тенденций и вызовов. Он участвует в написании аналитических материалов, статей и отчетов по результатам исследования.

Отвечает за организацию коммуникации с внешней аудиторией, включая средства массовой информации, научное сообщество и представителей гражданского общества. Его задача – популяризация результатов исследования, организация публичных мероприятий (конференций, семинаров) и подготовка информационных материалов для различных каналов коммуникации. Координатор обеспечивает освещение проекта в СМИ, управляет онлайн-ресурсами проекта и поддерживает связь с заинтересованными сторонами. Он также отвечает за формирование положительного имиджа проекта и привлечение внимания к его результатам.

Наименование образовательного учреждения

Проект

на тему

Стратегическое планирование будущего: Государственные стратегии, гражданское участие и социально-экономическое развитие

Выполнил: ФИО

Руководитель: ФИО

Содержание

  • Введение 1
  • Теоретические основы стратегического планирования 2
  • Роль гражданского участия в стратегическом планировании 3
  • Методология исследования 4
  • Анализ государственных стратегий и практик гражданского участия 5
  • Влияние гражданского участия на социально-экономическое развитие 6
  • Разработка рекомендаций по улучшению государственных стратегий 7
  • Практические инструменты и механизмы вовлечения граждан 8
  • Заключение 9
  • Список литературы 10

Введение

Содержимое раздела

Введение, которое знакомит читателя с темой исследования, его актуальностью и значимостью. В этой части обосновывается выбор темы, формулируются цели и задачи исследования, а также определяется его методология. Рассматривается структура работы и указывается на теоретическую и практическую значимость результатов. Введение должно четко обозначить проблемное поле, которое будет исследовано, и указать на новизну и актуальность предлагаемого подхода к анализу. Важно указать на основные понятия, используемые в работе, и дать им определения.

Теоретические основы стратегического планирования

Содержимое раздела

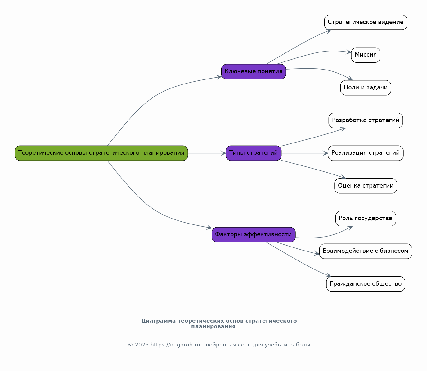
Раздел, посвященный обзору теоретических основ стратегического планирования, включая различные подходы, модели и концепции. Рассматриваются ключевые понятия, такие как стратегическое видение, миссия, цели и задачи. Анализируются различные типы стратегий, методы их разработки и реализации, а также факторы, влияющие на эффективность стратегического планирования. Особое внимание уделяется роли государства в стратегическом планировании и его взаимодействию с другими участниками, такими как бизнес и гражданское общество. Изучаются различные международные стандарты и лучшие практики в области стратегического планирования.

Роль гражданского участия в стратегическом планировании

Содержимое раздела

Этот раздел посвящен анализу роли гражданского участия в процессе стратегического планирования. Рассматриваются различные формы участия граждан, такие как опросы, общественные слушания, участие в рабочих группах и другие. Изучается влияние гражданской активности на эффективность стратегических решений и социально-экономическое развитие. Анализируются барьеры, препятствующие участию граждан, и способы их преодоления. Рассматриваются примеры успешного вовлечения граждан в процесс планирования в различных странах. Подробно анализируются механизмы взаимодействия между государственными органами и гражданским обществом.

Методология исследования

Содержимое раздела

Детальное описание методологии исследования, включая выбранные методы, подходы и инструменты, которые использовались для сбора и анализа данных. Обосновывается выбор конкретных методов (например, анализ документов, интервью, анкетирование, case study) и объясняется их соответствие поставленным целям и задачам исследования. Описывается процедура исследования, включая этапы проведения, выборку, инструменты анализа и обработки данных. Оцениваются ограничения методологии и указываются возможные направления для дальнейших исследований. Подробно описываются использованные источники данных.

Анализ государственных стратегий и практик гражданского участия

Содержимое раздела

Раздел, посвященный анализу конкретных государственных стратегий и практик вовлечения граждан в процесс планирования. Проводится анализ различных кейсов, примеров успешного и неуспешного опыта, выявляются сильные и слабые стороны. Анализируются конкретные инструменты и механизмы, используемые для вовлечения граждан, оценивается их эффективность. Рассматриваются политические, экономические и социальные факторы, влияющие на успешность практик гражданского участия. Проводится сравнительный анализ различных подходов и выявляются общие тенденции и закономерности.

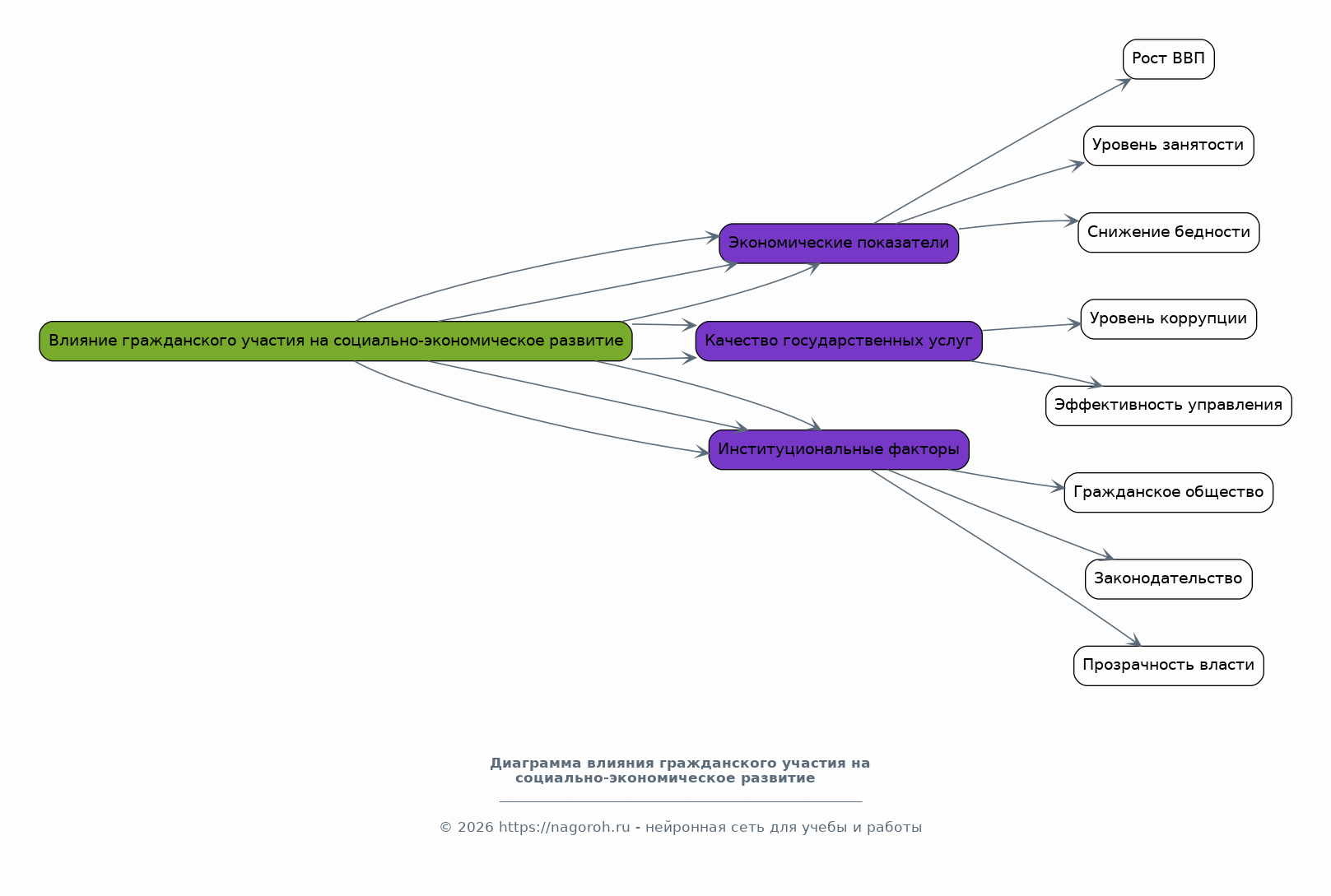
Влияние гражданского участия на социально-экономическое развитие

Содержимое раздела

Данный раздел посвящен изучению влияния гражданского участия на социально-экономическое развитие. Проводится анализ данных, позволяющих оценить корреляцию между уровнем гражданской активности и экономическими показателями, такими как рост ВВП, уровень занятости, снижение бедности и другие. Оценивается влияние гражданского участия на качество государственных услуг, уровень коррупции, эффективность управления и другие аспекты, влияющие на качество жизни населения. Рассматриваются различные институциональные факторы, влияющие на эффективность гражданского участия и его вклад в социально-экономическое развитие.

Разработка рекомендаций по улучшению государственных стратегий

Содержимое раздела

На основе проведенного анализа разрабатываются конкретные рекомендации по улучшению государственных стратегий и повышению эффективности взаимодействия между государством и обществом. Рекомендации должны быть обоснованы результатами исследования и учитывать особенности конкретных кейсов и практик. Определяются приоритетные направления для улучшения механизмов вовлечения граждан в процесс принятия решений, предлагаются конкретные инструменты и методы, которые могут быть использованы. Рекомендации должны быть реалистичными и учитывать возможности и ограничения, существующие в конкретных условиях.

Практические инструменты и механизмы вовлечения граждан

Содержимое раздела

В этом разделе представлены конкретные инструменты и механизмы, которые могут быть использованы для вовлечения граждан в процесс стратегического планирования, с акцентом на их практическую применимость и эффективность. Рассматриваются различные подходы, включая онлайн-платформы, общественные слушания, фокус-группы, краудсорсинг, и другие методы. Оценивается эффективность каждого инструмента, его преимущества и недостатки, а также условия его успешного применения. Даются рекомендации по выбору и внедрению инструментов, учитывая особенности конкретных политических и социальных контекстов. Детализируются шаги, необходимые для успешной реализации каждого инструмента.

Заключение

Содержимое раздела

В заключении обобщаются основные результаты исследования и подводятся итоги. Кратко излагаются основные выводы, полученные в ходе анализа. Оценивается значимость проведенной работы, ее вклад в развитие теории и практики стратегического планирования и гражданского участия. Указываются ограничения исследования и предлагаются направления для дальнейших исследований. Подчеркивается важность продолжения работы в данной области и необходимость дальнейшего изучения вопросов эффективного взаимодействия государства и общества. Формулируются рекомендации для практиков и заинтересованных сторон.

Список литературы

Содержимое раздела

В списке литературы приводятся все источники, использованные в исследовании, в соответствии с принятыми академическими стандартами цитирования. Список должен быть полным и содержать как научные публикации (статьи, монографии), так и другие источники (документы, отчеты, интернет-ресурсы). Источники должны быть организованы в соответствии с выбранным стилем цитирования (например, APA, MLA, Harvard) и соответствовать требованиям к оформлению списков литературы. Список должен быть структурирован для удобства использования и доступности информации для читателей.

Получи Такой Проект

До 90% уникальность
Готовый файл Word
15-30 страниц
Список источников по ГОСТ
Оформление по ГОСТ
Таблицы и схемы
Презентация

Создать Проект на любую тему за 5 минут

Создать

#5437824