Нейросеть

Стратегическое планирование будущего: Государственные стратегии и механизмы гражданского участия

Нейросеть для проекта Гарантия уникальности Строго по ГОСТу Высочайшее качество Поддержка 24/7

Данный исследовательский проект посвящен комплексному анализу государственных стратегий и роли гражданского участия в формировании будущего. Исследование направлено на выявление ключевых тенденций в области стратегического планирования на государственном уровне, оценку эффективности различных подходов и инструментов, а также на изучение механизмов, способствующих активному вовлечению граждан в процесс принятия решений. В рамках исследования будет проведен анализ нормативно-правовой базы, регулирующей вопросы стратегического планирования, изучены практические кейсы реализации государственных стратегий в различных странах, а также рассмотрены современные формы и методы гражданского участия, включая онлайн-платформы, общественные обсуждения и механизмы обратной связи. Особое внимание будет уделено выявлению взаимосвязей между государственными стратегиями и инициативами гражданского общества, а также оценке их влияния на достижение поставленных целей. Результаты исследования могут быть полезны для государственных служащих, представителей гражданского общества, экспертов и всех, кто интересуется вопросами формирования будущего.

Идея:

Проект направлен на изучение взаимосвязи между государственным планированием и активностью граждан в формировании будущего. Цель исследования – выявить эффективные механизмы взаимодействия государства и гражданского общества для достижения устойчивого развития.

Продукт:

Результатом работы станет аналитический отчет с рекомендациями по совершенствованию государственных стратегий и повышению вовлеченности граждан. Отчет будет содержать практические кейсы, статистические данные и выводы, основанные на проведенном анализе.

Проблема:

Существует проблема недостаточной координации между государственными органами и гражданским обществом в процессе стратегического планирования. Это приводит к неэффективному использованию ресурсов и снижению качества принимаемых решений.

Актуальность:

Актуальность исследования обусловлена необходимостью повышения эффективности государственных стратегий и обеспечения устойчивого развития. Изучение механизмов гражданского участия является ключевым фактором для достижения этих целей.

Цель:

Цель проекта – разработка рекомендаций по совершенствованию государственных стратегий и механизмов гражданского участия. Это направлено на повышение эффективности и устойчивости этих стратегий.

Целевая аудитория:

Аудитория проекта включает государственных служащих, представителей гражданского общества, экспертов в области государственного управления и всех интересующихся данной тематикой. Результаты будут полезны для разработки и улучшения механизмов взаимодействия.

Задачи:

  • Анализ нормативно-правовой базы в области стратегического планирования и гражданского участия.
  • Изучение и сравнение практических кейсов реализации государственных стратегий в различных странах.
  • Оценка эффективности современных форм и методов гражданского участия.
  • Разработка рекомендаций по совершенствованию государственных стратегий и механизмов гражданского участия.
  • Подготовка аналитического отчета и презентация результатов исследования.

Ресурсы:

Для реализации проекта потребуются доступ к научной литературе, базам данных, доступ к экспертам и специалистам, а также программное обеспечение для анализа данных.

Роли в проекте:

Отвечает за общее руководство проектом, координацию работы команды, разработку плана исследования и контроль его реализации. Осуществляет взаимодействие с экспертами и организациями, обеспечивает соответствие исследования поставленным целям и задачам. Отвечает за подготовку аналитического отчета и презентацию результатов.

Отвечает за сбор, обработку и анализ данных, используемых в исследовании. Применяет статистические методы и программные средства для выявления закономерностей и тенденций. Подготавливает графики, таблицы и диаграммы для визуализации результатов анализа. Участвует в подготовке аналитического отчета, предоставляя данные и результаты своих исследований.

Предоставляет экспертные знания и консультации по вопросам государственного управления, стратегического планирования и механизмов гражданского участия. Оценивает практические кейсы и предоставляет рекомендации по улучшению государственных стратегий. Участвует в обсуждении результатов исследования и формулировании выводов. Помогает в интерпретации данных и подготовке аналитического отчета.

Отвечает за поиск, систематизацию и анализ научной литературы и других информационных ресурсов, необходимых для исследования. Осуществляет обзор публикаций, научных статей, докладов и других материалов. Готовит обзоры литературы, участвует в разработке библиографии и обеспечивает доступ к необходимым информационным ресурсам для команды проекта. Поддерживает коммуникацию с библиотеками и информационными центрами.

Наименование образовательного учреждения

Проект

на тему

Стратегическое планирование будущего: Государственные стратегии и механизмы гражданского участия

Выполнил: ФИО

Руководитель: ФИО

Содержание

  • Введение 1
  • Теоретические основы стратегического планирования 2
  • Государственные стратегии: анализ подходов и методов 3
  • Гражданское участие в стратегическом планировании: формы и механизмы 4
  • Взаимодействие государства и гражданского общества 5
  • Анализ лучших практик: кейс-стади 6
  • Рекомендации по совершенствованию стратегического планирования 7
  • Методология исследования 8
  • Заключение 9
  • Список литературы 10

Введение

Содержимое раздела

В разделе описывается актуальность выбранной темы, формулируются цели и задачи исследования, определяется его объект и предмет. Представляется обзор методологии исследования и структура работы. Указываются значимость исследования и его потенциальная практическая ценность. Раскрывается краткое содержание каждой главы, чтобы читатель мог сориентироваться в структуре проекта.

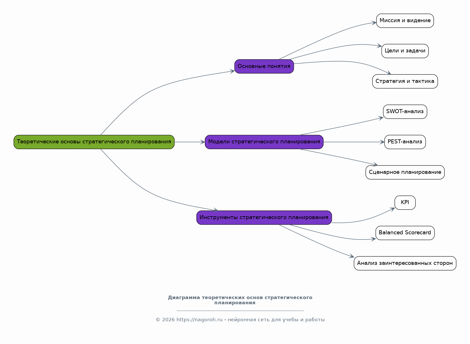
Теоретические основы стратегического планирования

Содержимое раздела

В данной главе рассматриваются основные понятия и теоретические подходы к стратегическому планированию. Анализируются различные модели и инструменты стратегического планирования, используемые в государственном управлении, например, SWOT-анализ, PEST-анализ, сценарное планирование. Изучаются принципы эффективного стратегического планирования и его роль в достижении целей устойчивого развития. Основывается анализ на трудах известных ученых и экспертов в области государственного управления.

Государственные стратегии: анализ подходов и методов

Содержимое раздела

В данной главе проводится анализ различных подходов и методов, используемых в государственных стратегиях разных стран. Изучаются основные типы государственных стратегий, их особенности и эффективность. Рассматриваются процессы разработки, реализации и мониторинга государственных стратегий, включая оценку их влияния на социально-экономическое развитие. Анализируются конкретные примеры успешных и неудачных стратегий, выявляются факторы, влияющие на их результативность. Уделяется внимание нормативно-правовой базе и организационным механизмам реализации стратегий.

Гражданское участие в стратегическом планировании: формы и механизмы

Содержимое раздела

В этой главе рассматриваются различные формы и механизмы гражданского участия в процессе стратегического планирования. Анализируются существующие практики вовлечения граждан в разработку, обсуждение и реализацию государственных стратегий. Изучаются методы оценки эффективности таких механизмов, включая общественные слушания, онлайн-платформы, фокус-группы и другие инструменты. Оценивается роль гражданского общества в мониторинге и контроле за реализацией стратегических планов. Рассматриваются примеры успешного взаимодействия государства и гражданского общества в области стратегического планирования.

Взаимодействие государства и гражданского общества

Содержимое раздела

Данная глава посвящена исследованию взаимосвязей между государством и гражданским обществом в контексте стратегического планирования. Анализируются различные модели взаимодействия, включая партнерство, сотрудничество и координацию. Изучаются факторы, влияющие на эффективность взаимодействия, такие как доверие, прозрачность и подотчетность. Рассматриваются инструменты и механизмы, способствующие укреплению взаимодействия между государственными органами и организациями гражданского общества. Приводятся примеры успешного сотрудничества и выявляются проблемные области, требующие дальнейшего совершенствования.

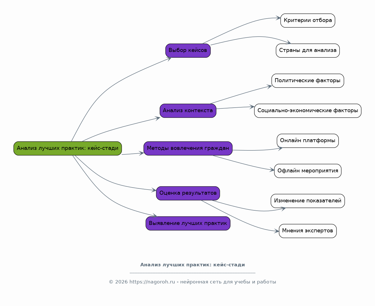
Анализ лучших практик: кейс-стади

Содержимое раздела

Глава фокусируется на анализе конкретных примеров (кейс-стади) успешной реализации государственных стратегий с активным участием граждан. Выбираются наиболее показательные кейсы из разных стран мира, где гражданское участие сыграло значимую роль в достижении поставленных целей. Подробно изучается контекст, в котором были реализованы эти стратегии, а также методы и инструменты, использованные для вовлечения граждан. Анализируются результаты и оценивается влияние гражданского участия на эффективность стратегий. Выявляются уроки и лучшие практики, которые могут быть применены в других контекстах.

Рекомендации по совершенствованию стратегического планирования

Содержимое раздела

В данной главе представлены рекомендации по совершенствованию государственных стратегий и механизмов гражданского участия на основе проведенного анализа. Рекомендации направлены на повышение эффективности стратегического планирования, улучшение взаимодействия между государственными органами и обществом, а также на обеспечение устойчивого развития. Определяются конкретные шаги, которые могут быть предприняты для улучшения существующих практик и внедрения новых подходов. Эти рекомендации основаны на анализе лучших практик, теоретических положениях и результатах кейс-стади, проведенных в предыдущих главах.

Методология исследования

Содержимое раздела

Раздел, посвященный методологии исследования, описывает использованные методы сбора и анализа данных. Включает описание выборки, если применимо, использованных инструментов исследования, таких как анкеты, интервью или анализ документов. Объясняется, как были проанализированы данные, и приводятся обоснования выбора конкретных методов анализа. Указывается на ограничения исследования и возможные направления для будущих исследований, подчеркивается объективность и надежность полученных результатов.

Заключение

Содержимое раздела

В заключении обобщаются основные выводы исследования, полученные в ходе анализа. Кратко резюмируются главные результаты и их значение для понимания роли государственных стратегий и гражданского участия. Подчеркивается вклад исследования в развитие теории и практики стратегического планирования. Оценивается достижение поставленных целей и задач, а также формулируются перспективы дальнейших исследований в данной области. Определяются сильные стороны исследования и его ограничения.

Список литературы

Содержимое раздела

В данном разделе представлен полный список использованной литературы, включая научные статьи, монографии, доклады, нормативные акты и другие источники. Список формируется в соответствии с общепринятыми стандартами цитирования (ГОСТ или APA). Каждый источник включает в себя полную библиографическую информацию, необходимую для его идентификации и поиска. Литература систематизируется по алфавиту или по разделам, что облегчает поиск конкретных источников.

Получи Такой Проект

До 90% уникальность
Готовый файл Word
15-30 страниц
Список источников по ГОСТ
Оформление по ГОСТ
Таблицы и схемы
Презентация

Создать Проект на любую тему за 5 минут

Создать

#5582353