Нейросеть

Стратегии профессионального самосохранения личности в современных условиях

Нейросеть для проекта Гарантия уникальности Строго по ГОСТу Высочайшее качество Поддержка 24/7

Данный исследовательский проект посвящен изучению и анализу стратегий профессионального самосохранения личности в контексте современных вызовов и тенденций. Проект предполагает комплексный подход к исследованию факторов, влияющих на психологическое благополучие и устойчивость личности в профессиональной среде. Будут рассмотрены различные аспекты, включая психологические, социальные и организационные факторы, способствующие возникновению профессионального выгорания и другие негативные последствия. Особое внимание уделяется разработке и апробации практических рекомендаций и инструментов, направленных на повышение уровня профессионального самосохранения. В ходе исследования будут проанализированы существующие теории и модели профессионального самосохранения, а также проведен эмпирический анализ данных, полученных в результате опросов, интервью и других методов сбора информации. Результаты проекта будут полезны для специалистов, работающих в области психологии, управления персоналом, а также для широкой аудитории, заинтересованной в поддержании психологического здоровья и профессиональной эффективности.

Идея:

Проект направлен на выявление эффективных стратегий профессионального самосохранения для повышения психологической устойчивости личности. Реализация проекта позволит разработать практические рекомендации и инструменты для профилактики профессионального выгорания.

Продукт:

Результатом проекта станет комплекс рекомендаций и практических инструментов для поддержания профессионального самосохранения. Будут разработаны методические материалы, которые можно будет использовать в образовательных программах и тренингах.

Проблема:

В современных условиях наблюдается рост профессионального выгорания и снижение психологической устойчивости у специалистов различных сфер деятельности. Отсутствие эффективных стратегий самосохранения приводит к негативным последствиям для личного и профессионального благополучия.

Актуальность:

Актуальность данного проекта обусловлена необходимостью разработки и внедрения эффективных стратегий профилактики профессионального выгорания. Повышение уровня профессионального самосохранения способствует улучшению качества жизни и повышению эффективности труда.

Цель:

Целью проекта является разработка и апробация эффективных стратегий профессионального самосохранения личности. Достижение цели позволит предложить практические рекомендации для повышения психологической устойчивости в профессиональной деятельности.

Целевая аудитория:

Аудиторией проекта являются специалисты различных профессий, подверженные профессиональному выгоранию, а также студенты и молодые специалисты. Проект будет интересен психологам, преподавателям, специалистам по управлению персоналом и всем, кто заинтересован в сохранении психологического здоровья.

Задачи:

  • Проведение анализа существующих теорий и моделей профессионального самосохранения.
  • Разработка опросников и других инструментов для сбора данных.
  • Проведение эмпирического исследования среди представителей различных профессий.
  • Анализ данных и выявление наиболее эффективных стратегий самосохранения.
  • Разработка практических рекомендаций и методических материалов.

Ресурсы:

Для реализации проекта потребуются доступ к специализированной литературе, программное обеспечение для статистической обработки данных, а также ресурсы для проведения опросов и интервью.

Роли в проекте:

Отвечает за общее руководство проектом, планирование и координацию деятельности всех участников. Осуществляет контроль за выполнением задач, анализом данных и подготовкой отчетности. Руководитель проекта также отвечает за организацию и проведение научных мероприятий, связанных с тематикой исследования, и за подготовку публикаций.

Предоставляет научное консультирование по всем аспектам проекта, включая методологию исследования, анализ данных и интерпретацию результатов. Оказывает помощь в разработке исследовательских инструментов, таких как опросники и анкеты. Консультант предоставляет экспертные знания и опыт для обеспечения высокого качества исследования. Также может участвовать в рецензировании и редактировании научных статей.

Осуществляет сбор и обработку данных, проводит опросы и интервью, участвует в анализе полученной информации. Ответственен за подготовку промежуточных и итоговых отчетов о ходе исследования. Принимает участие в разработке практических рекомендаций и методических материалов. Исследователь должен обладать навыками работы с данными и умением применять методы статистического анализа.

Отвечает за статистическую обработку данных, полученных в ходе исследования. Применяет различные методы статистического анализа для выявления закономерностей и взаимосвязей между переменными. Готовит графики, таблицы и другие визуальные материалы для представления результатов исследования. Аналитик данных должен хорошо владеть специализированным программным обеспечением для статистического анализа (например, SPSS, R). Также он участвует в интерпретации результатов анализа.

Наименование образовательного учреждения

Проект

на тему

Стратегии профессионального самосохранения личности в современных условиях

Выполнил: ФИО

Руководитель: ФИО

Содержание

  • Введение 1
  • Теоретические основы профессионального самосохранения 2
  • Психологические аспекты профессионального выгорания 3
  • Социально-организационные факторы профессионального самосохранения 4
  • Методы и стратегии профессионального самосохранения 5
  • Эмпирическое исследование: методология и методы 6
  • Результаты эмпирического исследования 7
  • Разработка и апробация практических рекомендаций 8
  • Обсуждение результатов и перспективы исследования 9
  • Список литературы 10

Введение

Содержимое раздела

Введение представляет собой важный раздел, который задает тон всему исследованию. В нем обосновывается актуальность выбранной темы "Стратегии профессионального самосохранения личности", указываются основные проблемы, с которыми сталкиваются современные специалисты. Описывается существующий разрыв между необходимостью поддержания психологического здоровья и недостатком эффективных стратегий. Также вводится цель исследования, его задачи, предмет и объект, что позволяет читателю понять основные направления работы. Введение включает краткий обзор структуры исследования, что помогает ориентироваться в материале и понимать логику изложения.

Теоретические основы профессионального самосохранения

Содержимое раздела

Раздел посвящен изучению теоретических основ профессионального самосохранения. Рассматриваются различные подходы к определению понятия "профессиональное самосохранение", анализируются основные теории, объясняющие механизмы возникновения профессионального выгорания и стресса. Будут изучены факторы, влияющие на психологическое благополучие в профессиональной деятельности. Особое внимание уделяется анализу существующих моделей профессионального самосохранения, а также обзору различных стратегий и методов поддержания психологического здоровья, используемых в различных профессиональных сферах.

Психологические аспекты профессионального выгорания

Содержимое раздела

Этот раздел посвящен глубокому анализу психологических аспектов профессионального выгорания. Рассматриваются эмоциональное истощение, деперсонализация и снижение личной эффективности как ключевые компоненты выгорания. Анализируются факторы, способствующие возникновению выгорания, такие как высокая рабочая нагрузка, конфликтные отношения в коллективе, отсутствие поддержки и признания, а также личностные особенности. Раздел также включает изучение психолого-социальных механизмов формирования выгорания, включая роль копинг-стратегий и социальной поддержки в предотвращении его развития.

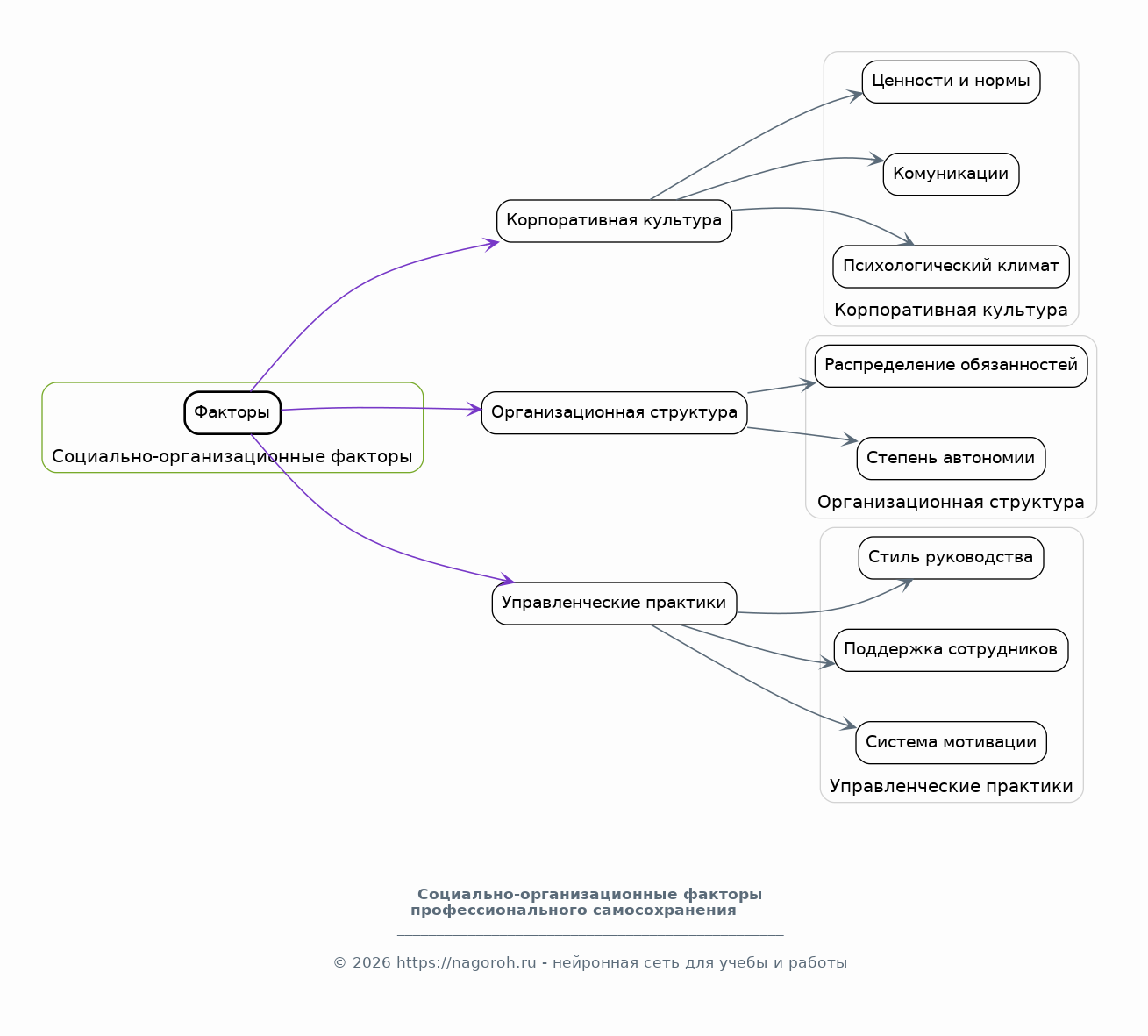
Социально-организационные факторы профессионального самосохранения

Содержимое раздела

Данный раздел посвящен анализу социально-организационных факторов, влияющих на профессиональное самосохранение. Рассматривается роль корпоративной культуры, организационной структуры и управленческих практик в формировании психологического климата на рабочем месте. Анализируются методы и подходы к созданию благоприятной рабочей среды, способствующей профилактике выгорания и повышению удовлетворенности трудом. Будут рассмотрены такие аспекты, как организация рабочего времени, возможности для профессионального развития, система мотивации и вознаграждения, а также роль руководителя в поддержке психологического здоровья сотрудников.

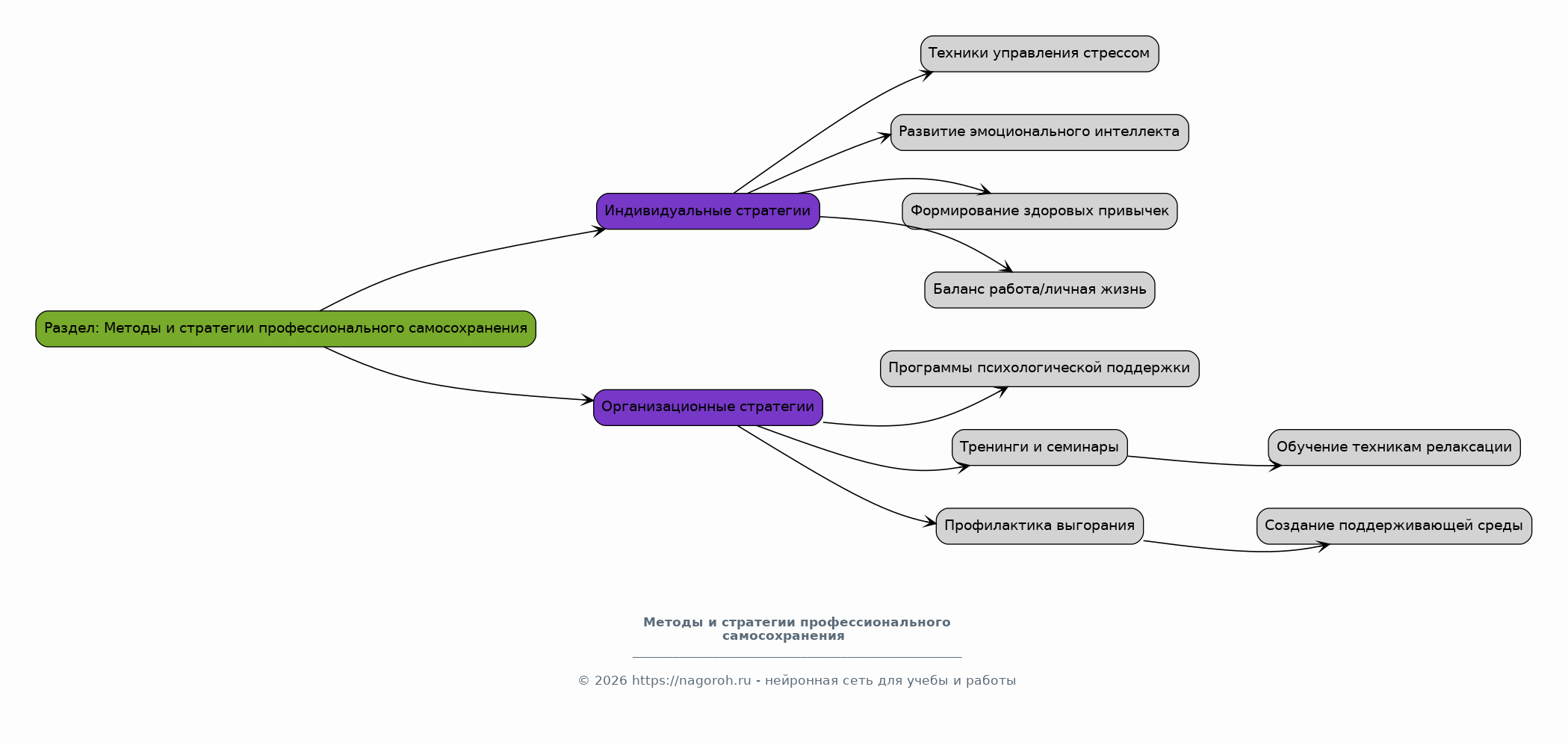
Методы и стратегии профессионального самосохранения

Содержимое раздела

В этом разделе представлены различные методы и стратегии, направленные на профессиональное самосохранение. Рассматриваются как индивидуальные подходы, так и организационные мероприятия. К индивидуальным стратегиям относятся техники управления стрессом, развитие эмоционального интеллекта, формирование здоровых привычек и установление баланса между работой и личной жизнью. К организационным стратегиям относятся создание программ психологической поддержки, организация тренингов и семинаров, направленных на профилактику профессионального выгорания и повышение психологической устойчивости сотрудников.

Эмпирическое исследование: методология и методы

Содержимое раздела

В данном разделе описывается методология и методы эмпирического исследования, направленного на изучение стратегий профессионального самосохранения. Представлены выборка исследования, методы сбора данных (анкетирование, интервью, тестирование) и инструменты, используемые для оценки психологического состояния и эффективности выбранных стратегий самосохранения. Подробно описывается процесс обработки и анализа данных, включая статистические методы, используемые для выявления значимых взаимосвязей между выбранными переменными. Обосновывается выбор конкретных методов исследования и их соответствие поставленным задачам.

Результаты эмпирического исследования

Содержимое раздела

Раздел включает в себя представление и интерпретацию результатов эмпирического исследования. Представлены основные статистические данные, полученные в ходе обработки собранной информации. Графически отображаются полученные результаты, что позволяет более наглядно представить выявленные закономерности. Осуществляется сравнительный анализ данных, полученных в различных группах испытуемых. Результаты исследования сопоставляются с теоретическими положениями и существующими научными данными. Выводы подкрепляются конкретными примерами и данными, полученными в ходе исследования.

Разработка и апробация практических рекомендаций

Содержимое раздела

Этот раздел посвящен разработке и апробации практических рекомендаций и инструментов, направленных на повышение уровня профессионального самосохранения. На основе результатов эмпирического исследования формируются конкретные рекомендации для специалистов различных профессий. Разрабатываются методические материалы, тренинги, семинары и другие практические инструменты, предназначенные для улучшения психологического благополучия и повышения эффективности работы. Описывается процесс апробации разработанных рекомендаций и инструментов, включая методы оценки их эффективности и подтверждения соответствия поставленным целям.

Обсуждение результатов и перспективы исследования

Содержимое раздела

В разделе проводится обсуждение полученных результатов, их сопоставление с данными других исследований, выявление сильных и слабых сторон проведенной работы. Обсуждаются ограничения исследования и возможные альтернативные методы, которые могли бы быть использованы. Анализируются перспективы дальнейших исследований в данной области, включая возможные направления развития и углубления изучения профессионального самосохранения. Предлагаются рекомендации для будущих исследователей, а также обозначаются потенциальные области применения полученных результатов.

Список литературы

Содержимое раздела

Список литературы представляет собой систематизированный перечень использованных источников, включая научные статьи, монографии, учебники и другие материалы, цитируемые в исследовании. Источники упорядочиваются в соответствии с принятыми научными стандартами. В список включаются только те работы, которые непосредственно использовались при написании исследования и имеют отношение к его тематике. Список литературы служит для подтверждения достоверности изложенной информации и возможности ознакомления с другими работами по данной теме.

Получи Такой Проект

До 90% уникальность
Готовый файл Word
15-30 страниц
Список источников по ГОСТ
Оформление по ГОСТ
Таблицы и схемы
Презентация

Создать Проект на любую тему за 5 минут

Создать

#5587762