Нейросеть

Стратегия развития Центра культуры и досуга на 2025-2030 годы: Анализ, планирование и перспективы

Нейросеть для проекта Гарантия уникальности Строго по ГОСТу Высочайшее качество Поддержка 24/7

Данный исследовательский проект посвящен разработке стратегии развития Центра культуры и досуга на период с 2025 по 2030 год. Проект предполагает комплексный анализ текущего состояния Центра, выявление его сильных и слабых сторон, а также возможностей и угроз внешней среды. В рамках исследования будет проведена оценка эффективности существующих культурных программ и мероприятий, анализ потребностей целевой аудитории и определение приоритетных направлений деятельности на ближайшую перспективу. Особое внимание уделяется разработке конкретных мероприятий, направленных на повышение посещаемости Центра, расширение спектра предлагаемых услуг и привлечение новых категорий посетителей. Важной частью исследования является разработка системы мониторинга и оценки эффективности реализации стратегии, а также формирование механизмов адаптации к изменяющимся условиям. Предложенные рекомендации будут направлены на обеспечение устойчивого развития Центра культуры и досуга, повышение его значимости в культурной жизни города и создание благоприятной среды для творческой самореализации населения.

Идея:

Разработать комплексную стратегию развития Центра культуры и досуга на основе глубокого анализа текущей ситуации и перспективных тенденций. Стратегия будет направлена на повышение эффективности деятельности Центра, расширение его аудитории и укрепление его роли в культурной жизни города.

Продукт:

Конечным продуктом исследования станет стратегический план развития Центра культуры и досуга, включающий в себя конкретные мероприятия, сроки их реализации и показатели эффективности. План будет содержать обоснованные рекомендации по оптимизации деятельности Центра, привлечению финансирования и развитию партнерских отношений.

Проблема:

Существует необходимость в обновлении стратегии развития Центра культуры и досуга, учитывающей современные вызовы и возможности. Отсутствие актуальной стратегии может приводить к стагнации, снижению посещаемости и утрате конкурентоспособности Центра.

Актуальность:

Актуальность исследования обусловлена необходимостью адаптации деятельности Центра культуры и досуга к быстро меняющимся условиям внешней среды, включая изменения в потребностях населения и появление новых форм досуга. Разработка эффективной стратегии позволит Центру оставаться востребованным и привлекательным для различных групп населения.

Цель:

Разработка стратегического плана развития Центра культуры и досуга на период с 2025 по 2030 год, обеспечивающего повышение эффективности, устойчивое развитие и укрепление роли Центра в культурной жизни города. Определение приоритетных направлений деятельности, конкретных мероприятий и механизмов оценки эффективности реализации стратегии.

Целевая аудитория:

Целевой аудиторией исследования являются руководство и сотрудники Центра культуры и досуга, представители органов местного самоуправления, а также жители города, заинтересованные в развитии культурной сферы. Результаты исследования будут полезны для принятия управленческих решений, планирования деятельности Центра и привлечения финансирования.

Задачи:

  • Провести анализ текущего состояния Центра культуры и досуга, включая оценку его деятельности, инфраструктуры и кадрового потенциала.
  • Изучить потребности и предпочтения целевой аудитории посредством социологических опросов, фокус-групп и анализа данных посещаемости.
  • Проанализировать внешние факторы, влияющие на деятельность Центра, включая тенденции развития культуры, конкурентную среду и изменения в законодательстве.
  • Разработать стратегический план развития Центра, включающий в себя определение миссии, целей, задач, приоритетных направлений деятельности и конкретных мероприятий.
  • Разработать систему мониторинга и оценки эффективности реализации стратегического плана, включая ключевые показатели деятельности и механизмы корректировки.

Ресурсы:

Для реализации проекта потребуются финансовые ресурсы, выделенные на проведение социологических исследований, оплату работы экспертов, приобретение программного обеспечения и организацию мероприятий по презентации результатов исследования.

Роли в проекте:

Обеспечивает общее руководство проектом, отвечает за разработку плана, координацию работы команды, контроль за выполнением задач и сроками, а также за подготовку итогового отчета. Руководитель проекта взаимодействует с заказчиком, представляет результаты исследования и отвечает за успешную реализацию проекта в целом. Он принимает стратегические решения, связанные с проектом, и осуществляет контроль за финансовыми аспектами.

Проводит анализ данных, собранных в ходе исследования, включая статистическую обработку, интерпретацию результатов и подготовку аналитических отчетов. Аналитик отвечает за проведение социологических опросов, фокус-групп, сбор и анализ информации о конкурентах, а также за подготовку аналитических записок и презентаций. Он использует различные методы анализа, включая статистические методы, SWOT-анализ и PEST-анализ, для выявления ключевых тенденций и закономерностей.

Предоставляет экспертную оценку текущего состояния Центра культуры и досуга, его программ и мероприятий. Он консультирует команду проекта по вопросам развития культурной сферы, помогает в разработке новых программ и мероприятий, а также оценивает их соответствие потребностям аудитории. Эксперт обладает глубокими знаниями в области культуры, искусства и организации досуга, а также опытом работы в данной сфере.

Разрабатывает и реализует стратегию продвижения результатов исследования, а также обеспечивает информационную поддержку проекта. Специалист по маркетингу и PR занимается подготовкой пресс-релизов, организацией презентаций, взаимодействием со СМИ и продвижением результатов исследования в социальных сетях. Он отвечает за создание положительного имиджа проекта и привлечение внимания общественности к результатам исследования.

Наименование образовательного учреждения

Проект

на тему

Стратегия развития Центра культуры и досуга на 2025-2030 годы: Анализ, планирование и перспективы

Выполнил: ФИО

Руководитель: ФИО

Содержание

  • Введение 1
  • Теоретические основы формирования стратегии развития организаций культуры 2
  • Анализ деятельности Центра культуры и досуга: текущее состояние и перспективы 3
  • Методы стратегического планирования в культурной сфере 4
  • Стратегии привлечения аудитории и повышения посещаемости в учреждениях культуры 5
  • Разработка стратегического плана развития Центра культуры и досуга 6
  • Реализация и мониторинг стратегии развития Центра культуры и досуга 7
  • Финансовое планирование и управление ресурсами проекта 8
  • Анализ рисков и разработка мер по их минимизации 9
  • Заключение 10
  • Список литературы 11

Введение

Содержимое раздела

Введение в проблематику исследования, обоснование актуальности и значимости выбранной темы. Определение цели и задач исследования, а также обзор методологии и структуры работы. Краткий обзор существующей литературы и предыдущих исследований в данной области. Определение ключевых терминов и понятий, используемых в работе. Обоснование практической значимости результатов исследования для Центра культуры и досуга и для развития культурной сферы города в целом. Описание ожидаемых результатов и их потенциального влияния на деятельность Центра.

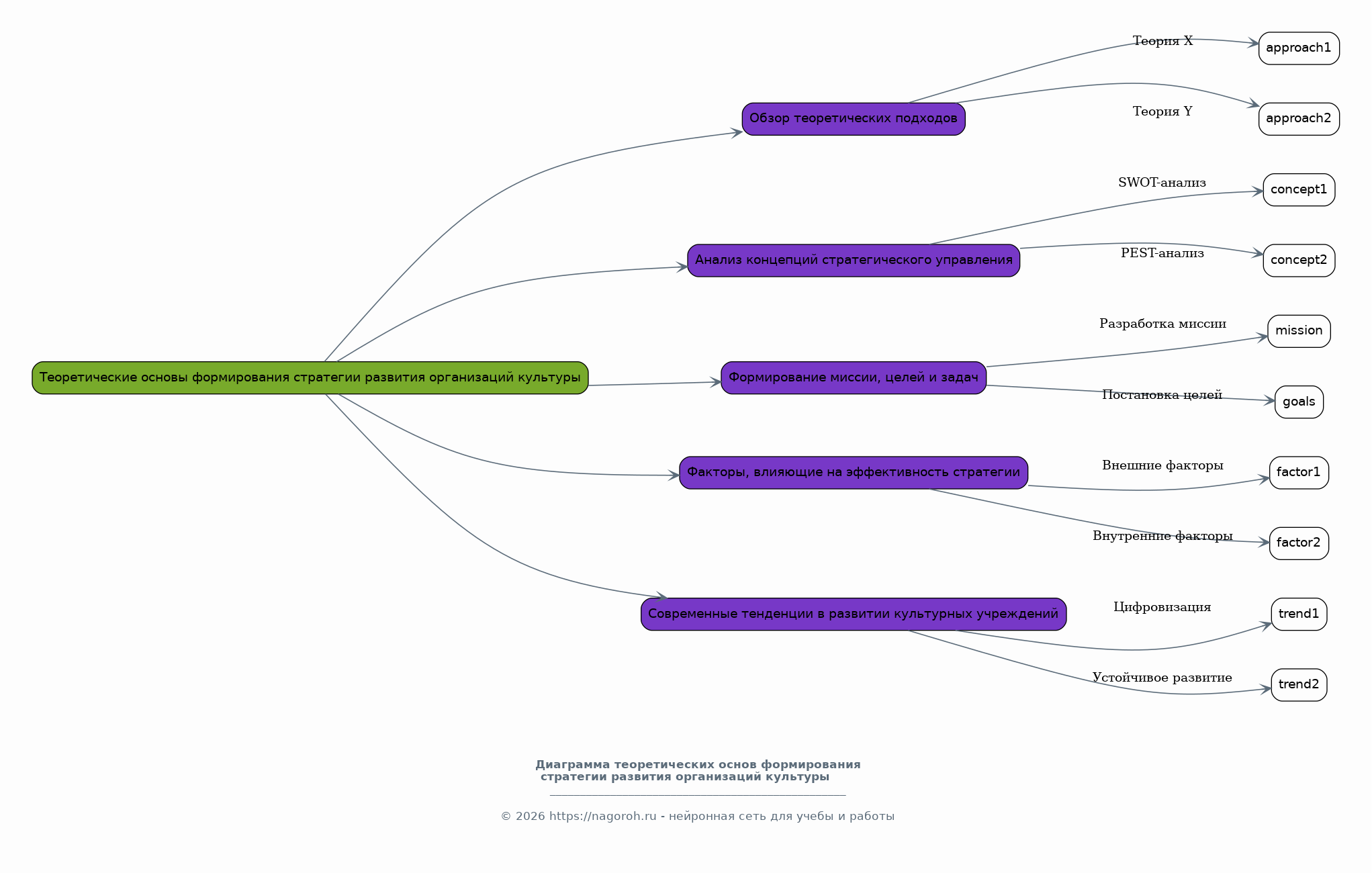
Теоретические основы формирования стратегии развития организаций культуры

Содержимое раздела

Обзор теоретических подходов к разработке стратегий развития организаций культуры. Анализ различных концепций стратегического управления, включая SWOT-анализ, PEST-анализ и другие инструменты стратегического планирования. Рассмотрение принципов и методов формирования миссии, целей и задач организации культуры. Изучение факторов, влияющих на эффективность стратегии развития организаций культуры, включая внешние и внутренние факторы среды. Анализ современных тенденций в развитии культурных учреждений и их влияние на разработку стратегий.

Анализ деятельности Центра культуры и досуга: текущее состояние и перспективы

Содержимое раздела

Подробный анализ текущей деятельности Центра культуры и досуга, включая оценку его организационной структуры, кадрового потенциала и финансового состояния. Анализ основных направлений деятельности Центра, включая культурные программы, мероприятия и услуги. Оценка эффективности существующих программ и мероприятий, включая анализ посещаемости, удовлетворенности аудитории и финансовых показателей. Идентификация сильных и слабых сторон Центра, а также возможностей и угроз внешней среды. Анализ целевой аудитории Центра и ее потребностей, включая результаты социологических исследований и анализа данных посещаемости. Оценка конкурентной среды и позиционирования Центра на рынке культурных услуг.

Методы стратегического планирования в культурной сфере

Содержимое раздела

Рассмотрение различных методов стратегического планирования, применимых в культурной сфере. Анализ преимуществ и недостатков каждого метода, а также условий их применения. Изучение инструментов стратегического анализа, включая SWOT-анализ, PEST-анализ, анализ конкурентов и анализ целевой аудитории. Рассмотрение методов формирования миссии, целей и задач организации культуры, а также разработки стратегий позиционирования и продвижения. Обзор современных тенденций в стратегическом планировании в культурной сфере, включая использование цифровых технологий и социальных сетей.

Стратегии привлечения аудитории и повышения посещаемости в учреждениях культуры

Содержимое раздела

Анализ различных стратегий привлечения аудитории и повышения посещаемости в учреждениях культуры. Рассмотрение методов маркетинга и продвижения, включая рекламу, PR, социальные сети и мероприятия. Изучение способов формирования лояльности аудитории и удержания посетителей. Анализ успешных практик привлечения аудитории в других учреждениях культуры, включая разработку привлекательных программ, улучшение качества обслуживания и создание комфортной среды. Рассмотрение возможностей использования цифровых технологий для привлечения аудитории.

Разработка стратегического плана развития Центра культуры и досуга

Содержимое раздела

Детальное описание процесса разработки стратегического плана развития Центра культуры и досуга. Определение миссии, целей и задач Центра на период 2025-2030 годов. Разработка стратегических направлений деятельности и конкретных мероприятий, направленных на достижение поставленных целей. Определение приоритетных направлений развития Центра, включая культурные программы, мероприятия, услуги и инфраструктуру. Разработка системы мониторинга и оценки эффективности реализации стратегического плана, включая ключевые показатели деятельности и механизмы корректировки. Описание механизмов привлечения финансирования и развития партнерских отношений.

Реализация и мониторинг стратегии развития Центра культуры и досуга

Содержимое раздела

Описание этапов реализации разработанного стратегического плана. Определение ответственных лиц и сроков реализации каждого мероприятия. Разработка системы мониторинга и оценки эффективности реализации стратегии, включая определение ключевых показателей деятельности. Определение методов сбора и анализа данных о результатах реализации стратегии. Разработка механизмов корректировки стратегического плана в случае необходимости. Обзор возможных рисков и способов их минимизации. Обзор этапов реализации и мониторинга, а также их взаимосвязи и важности для достижения поставленных целей.

Финансовое планирование и управление ресурсами проекта

Содержимое раздела

Анализ финансовых аспектов реализации стратегии развития Центра культуры и досуга. Разработка бюджета проекта, включая планирование доходов и расходов. Определение источников финансирования, включая государственные, частные и грантовые средства. Разработка механизмов управления ресурсами проекта, включая контроль за расходами и оптимизацию использования ресурсов. Оценка финансовой эффективности реализации стратегии и определение ключевых показателей финансовой устойчивости. Рассмотрение способов привлечения дополнительных финансовых ресурсов для реализации проекта.

Анализ рисков и разработка мер по их минимизации

Содержимое раздела

Идентификация потенциальных рисков, которые могут возникнуть при реализации стратегии развития Центра культуры и досуга. Анализ внешних и внутренних факторов, которые могут повлиять на успех проекта. Оценка вероятности возникновения каждого риска и его потенциального воздействия на проект. Разработка мер по минимизации рисков, включая разработку планов действий в случае возникновения неблагоприятных ситуаций. Создание системы мониторинга рисков и оценки эффективности предпринятых мер. Обзор различных типов рисков и методов их предотвращения. Рассмотрение важности управления рисками для успешной реализации стратегии.

Заключение

Содержимое раздела

Обобщение основных результатов исследования и их интерпретация. Краткое изложение основных выводов и рекомендаций, разработанных в рамках проекта. Оценка эффективности предложенной стратегии развития и ее потенциального влияния на деятельность Центра культуры и досуга. Определение перспектив дальнейших исследований и направлений развития в данной области. Подчеркивание значимости проведенного исследования для культурной жизни города и для практики управления учреждениями культуры. Оценка достижения поставленных целей и задач исследования, а также определение вклада проекта в развитие культурной сферы.

Список литературы

Содержимое раздела

Перечень использованных источников, включая научные статьи, книги, нормативные акты, статистические данные и другие материалы. Расположение источников в соответствии со стандартами библиографического описания. Разделение источников на категории (например, книги, статьи, интернет-ресурсы). Обеспечение полноты и актуальности списка литературы, отражающего все использованные источники. Соблюдение правил оформления ссылок и цитирований. Подготовка списка в соответствии с требованиями к оформлению научных работ.

Получи Такой Проект

До 90% уникальность
Готовый файл Word
15-30 страниц
Список источников по ГОСТ
Оформление по ГОСТ
Таблицы и схемы
Презентация

Создать Проект на любую тему за 5 минут

Создать

#5486593