Нейросеть

Стратегия Развития Первичного Отделения Российского Движения Детей и Молодежи «Движение Первых»: Методология и Практическое Применение

Нейросеть для проекта Гарантия уникальности Строго по ГОСТу Высочайшее качество Поддержка 24/7

Данный исследовательский проект посвящен разработке стратегического плана развития для первичных отделений Российского движения детей и молодежи «Движение Первых». Проект направлен на выявление ключевых факторов, влияющих на успешное функционирование и рост первичных отделений, а также на определение эффективных механизмов вовлечения молодежи в активную общественную деятельность. В рамках исследования будет проведен анализ текущего состояния первичных отделений, включая оценку их численности, активности, реализуемых проектов и программ. Особое внимание будет уделено изучению лучших практик, выявлению проблем и вызовов, с которыми сталкиваются отделения, и разработке рекомендаций по их решению. Проект предусматривает использование методов социологического исследования, анализа данных, экспертных интервью и фокус-групп для сбора и обработки информации. Результатом работы станет комплексный стратегический план, содержащий конкретные мероприятия, рекомендации по ресурсной обеспеченности, развитию кадрового потенциала и повышению эффективности деятельности первичных отделений. План будет адаптирован для различных типов отделений и учитывать региональные особенности, что обеспечит его практическую ценность и возможность реализации на местах.

Идея:

Разработать комплексный стратегический план развития первичных отделений Российского движения детей и молодежи «Движение Первых». План будет основан на анализе текущей ситуации, лучших практиках и рекомендациях по повышению эффективности.

Продукт:

Практическим результатом проекта станет готовый к применению стратегический план развития для первичных отделений. План будет содержать конкретные шаги, ресурсы и механизмы для улучшения деятельности отделений.

Проблема:

Существует недостаток разработанных и адаптированных стратегических планов для развития первичных отделений «Движения Первых». Отсутствие единого подхода и четких рекомендаций затрудняет эффективное функционирование и рост отделений.

Актуальность:

Актуальность проекта обусловлена необходимостью расширения деятельности и повышения эффективности Российского движения детей и молодежи. Разработка стратегического плана позволит укрепить позиции движения и увеличить его влияние на молодежь.

Цель:

Разработать стратегический план развития первичных отделений «Движения Первых», направленный на повышение их эффективности и вовлечение молодежи. Обеспечить устойчивый рост и развитие первичных отделений на основе анализа текущей ситуации и лучших практик.

Целевая аудитория:

Целевой аудиторией проекта являются руководители и активисты первичных отделений «Движения Первых», а также представители региональных и муниципальных органов власти, курирующие молодежную политику. Проект также будет интересен исследователям и экспертам в области молодежной политики и общественных движений.

Задачи:

  • Провести анализ текущего состояния первичных отделений «Движения Первых», включая оценку их численности, активности и реализованных проектов.
  • Изучить лучшие практики развития первичных отделений других молодежных организаций и движений.
  • Разработать методику оценки эффективности деятельности первичных отделений.
  • Сформировать стратегический план развития, включающий конкретные мероприятия, ресурсы и механизмы реализации.
  • Определить механизмы мониторинга и оценки эффективности реализации стратегического плана.

Ресурсы:

Для реализации проекта потребуются ресурсы, включающие финансирование, доступ к базам данных, экспертные знания, информационные материалы и программное обеспечение.

Роли в проекте:

Осуществляет общее руководство проектом, отвечает за планирование, организацию, координацию и контроль выполнения всех этапов исследования. Формулирует цели и задачи проекта, определяет методологию исследования, распределяет ресурсы и контролирует сроки реализации. Обеспечивает взаимодействие с заинтересованными сторонами, включая представителей «Движения Первых», экспертов и других участников проекта. Отвечает за подготовку итоговых отчетов и презентацию результатов исследования. Участвует в разработке стратегического плана, координирует работу исследовательской группы и обеспечивает качество получаемых данных и результатов.

Отвечает за сбор, обработку и анализ данных, полученных в ходе исследования. Разрабатывает инструменты для сбора данных, такие как анкеты, опросники и гайды для интервью. Осуществляет статистический анализ данных, выявляет закономерности и тенденции, готовит графики, диаграммы и таблицы для визуализации результатов. Интерпретирует результаты анализа, формулирует выводы и рекомендации на основе полученных данных. Участвует в подготовке отчетных материалов и презентаций, предоставляет аналитическую поддержку другим участникам проекта. Обеспечивает соблюдение методологических требований и стандартов обработки данных.

Предоставляет экспертные знания и консультации по вопросам молодежной политики, деятельности общественных организаций и движений. Анализирует нормативно-правовую базу, регулирующую деятельность «Движения Первых» и других молодежных организаций. Участвует в разработке стратегического плана, формулирует рекомендации по совершенствованию деятельности первичных отделений. Проводит экспертные интервью и участвует в фокус-группах, обобщает полученную информацию и готовит аналитические материалы. Обеспечивает соответствие проекта современным требованиям и тенденциям в области молодежной политики, а также учитывает лучшие практики и инновационные подходы.

Осуществляет административную поддержку проекта, обеспечивая эффективное взаимодействие между участниками. Организует встречи, совещания и мероприятия в рамках проекта, ведет протоколы и следит за выполнением задач. Подготавливает отчеты о ходе реализации проекта, контролирует соблюдение сроков и бюджета. Ведет документацию проекта, организует хранение и архивирование материалов. Контактирует с внешними организациями и партнерами проекта, обеспечивает информационную поддержку. Обеспечивает логистику, закупку необходимых материалов и оборудования. Оказывает помощь в решении возникающих проблем и координирует деятельность всех участников.

Наименование образовательного учреждения

Проект

на тему

Стратегия Развития Первичного Отделения Российского Движения Детей и Молодежи «Движение Первых»: Методология и Практическое Применение

Выполнил: ФИО

Руководитель: ФИО

Содержание

  • Введение 1
  • Теоретические основы развития молодежных организаций 2
  • Анализ деятельности Российского движения детей и молодежи «Движение Первых» 3
  • Методология исследования и методы сбора данных 4
  • Анализ текущего состояния первичных отделений «Движения Первых» 5
  • Изучение лучших практик развития молодежных организаций 6
  • Разработка стратегического плана развития первичных отделений 7
  • Рекомендации по реализации стратегического плана 8
  • Заключение 9
  • Список литературы 10

Введение

Содержимое раздела

Введение представляет собой важную часть исследовательского проекта, где формулируются цели, задачи и методология исследования. В нем обосновывается актуальность выбранной темы, описывается структура работы и дается краткий обзор основных понятий. Раздел включает в себя постановку проблемы, определение объекта и предмета исследования, а также предварительный анализ существующих подходов к изучению темы. Цель введения — заинтересовать читателя и создать общее представление о значимости и перспективах исследования. Акцент делается на новизну и практическую значимость работы, а также на соответствие темам текущим трендам и вызовам. Предполагается описание методологических подходов, используемых методов исследования и ожидаемых результатов.

Теоретические основы развития молодежных организаций

Содержимое раздела

Этот раздел посвящен анализу теоретических основ, определяющих развитие молодежных организаций и движений. Он включает в себя обзор ключевых концепций и подходов, таких как теория поколений, социализация молодежи, роль молодежных организаций в формировании гражданского общества и лидерский потенциал молодежи. Рассматриваются различные модели управления и финансирования молодежных организаций, а также факторы, влияющие на их устойчивость и эффективность. Особое внимание уделяется анализу нормативно-правовой базы, регулирующей деятельность молодежных организаций, и международному опыту в этой сфере. Проводится компаративный анализ различных молодежных объединений, их целей, задач и основных направлений деятельности. Раскрываются методы и инструменты оценки эффективности деятельности молодежных организаций.

Анализ деятельности Российского движения детей и молодежи «Движение Первых»

Содержимое раздела

В данном разделе будет проведен всесторонний анализ текущей деятельности Российского движения детей и молодежи «Движение Первых». Будет рассмотрена структура движения, его программные направления и основные реализуемые проекты. Особое внимание уделяется анализу нормативно-правовой базы, определяющей деятельность движения, а также его взаимодействия с государственными органами и другими организациями. Проводится оценка ресурсной обеспеченности движения, включая финансовые, материальные и кадровые ресурсы. Анализируется эффективность работы первичных отделений, изучаются методы их поддержки и развития. Выявляются сильные и слабые стороны, возможности и угрозы для развития движения в целом. Рассматривается взаимодействие с другими молодежными организациями, а также влияние движения на формирование гражданской идентичности молодежи.

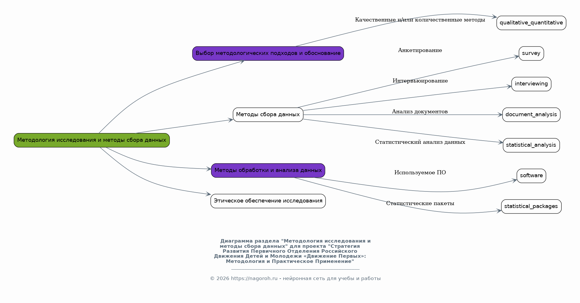
Методология исследования и методы сбора данных

Содержимое раздела

Данный раздел описывает конкретные методологические подходы, которые будут использоваться в исследовании. Здесь подробно раскрываются методы сбора данных, такие как анкетирование, интервьюирование, анализ документов и статистических данных. Обосновывается выбор конкретных методов сбора данных, их преимущества и недостатки. Описывается выборка респондентов, методы обеспечения репрезентативности данных. Представляется инструментарий исследования, включая разработанные анкеты, гайды для интервью и другие материалы. Раскрываются методы обработки и анализа данных, используемые статистические пакеты и программное обеспечение. Описываются меры по обеспечению валидности и надежности полученных данных, а также этические аспекты проведения исследования. Обосновывается выбор качественных и/или количественных методов исследования.

Анализ текущего состояния первичных отделений «Движения Первых»

Содержимое раздела

В этом разделе проводится детальный анализ текущего состояния первичных отделений «Движения Первых». Анализируются данные о численности первичных отделений, их географическом распределении, видах деятельности и реализуемых проектах. Оценивается уровень вовлеченности молодежи в деятельность отделений, выявляются основные мотивы участия и препятствия. Проводится анализ организационной структуры первичных отделений, оценка их кадрового потенциала и уровня ресурсной обеспеченности. Определяются основные проблемы и вызовы, с которыми сталкиваются первичные отделения в своей деятельности, выявляются факторы, влияющие на их эффективность и устойчивость. Используются различные методы исследования, включая социологические опросы, анализ документов и экспертные интервью, для получения всесторонней картины текущего состояния.

Изучение лучших практик развития молодежных организаций

Содержимое раздела

Раздел посвящен изучению и анализу лучших практик, применяемых в молодежных организациях. Проводится сравнительный анализ успешных проектов и программ, реализуемых в различных регионах и странах. Выявляются ключевые факторы успеха, обеспечивающие эффективное функционирование и развитие молодежных организаций. Исследуются инновационные подходы к работе с молодежью, включая использование современных технологий, нестандартных методов вовлечения и мотивации. Анализируется опыт организации мероприятий, направленных на развитие лидерских качеств, гражданской активности и предпринимательских способностей молодежи. Особое внимание уделяется выявлению возможности применения этих практик в деятельности первичных отделений «Движения Первых». Рассматривается роль партнерства и сетевого взаимодействия в достижении поставленных целей.

Разработка стратегического плана развития первичных отделений

Содержимое раздела

В этом разделе осуществляется разработка конкретного стратегического плана развития для первичных отделений «Движения Первых». План включает в себя определение целей, задач, приоритетных направлений деятельности и конкретных мероприятий. Разрабатываются механизмы мониторинга и оценки эффективности реализации плана, включая системы показателей и методы сбора данных. Определяются необходимые ресурсы, включая финансовые, кадровые и материально-технические. Разрабатываются рекомендации по совершенствованию организационной структуры первичных отделений, повышению квалификации кадров и улучшению взаимодействия с внешними партнерами. План адаптируется к различным типам первичных отделений, учитывает региональные особенности и специфику деятельности. Предусматриваются механизмы устойчивого развития и обеспечения непрерывности деятельности.

Рекомендации по реализации стратегического плана

Содержимое раздела

В этом разделе представлены практические рекомендации по реализации разработанного стратегического плана развития первичных отделений. Определяются конкретные шаги, необходимые для успешного внедрения плана, включая организационные, финансовые и кадровые аспекты. Разрабатываются механизмы взаимодействия с заинтересованными сторонами, включая представителей руководства «Движения Первых», региональных органов власти и других партнеров. Предлагаются методы мотивации и вовлечения участников в процесс реализации плана, а также способы преодоления возможных препятствий и рисков. Разрабатываются методические материалы и инструменты для повышения эффективности деятельности первичных отделений, включая обучающие программы, практические пособия и шаблоны. Рассматриваются вопросы мониторинга и оценки эффективности реализации плана, а также механизмы корректировки и улучшения.

Заключение

Содержимое раздела

Заключение представляет собой итоговую часть исследовательской работы, где обобщаются основные результаты исследования и формулируются выводы. Здесь кратко излагаются основные положения, обосновывается достижение поставленных целей и задач. Делается акцент на значимости полученных результатов для теории и практики, а также на их новизне и оригинальности. Оценивается вклад исследования в развитие изучаемой области, выявляются перспективы дальнейших исследований. Предлагаются рекомендации по практическому применению полученных результатов, обосновывается их потенциальное влияние на различные аспекты деятельности. Анализируются ограничения исследования, выявляются возможные направления для будущих исследований. Подчеркивается важность полученных результатов для развития Российского движения детей и молодежи.

Список литературы

Содержимое раздела

В данном разделе приводится полный список источников, использованных в исследовании. Список включает в себя научные статьи, монографии, учебные пособия, нормативно-правовые акты, статистические данные, а также интернет-ресурсы. Источники должны быть оформлены в соответствии с установленными требованиями, с указанием автора, названия работы, издательства, года издания и других необходимых данных. Соблюдается хронологический порядок, алфавитный порядок или иная принятая система организации списка литературы. Список литературы является важной частью исследовательской работы, поскольку он подтверждает научную обоснованность исследования и позволяет читателям ознакомиться с использованными источниками. Важно указать все использованные источники, чтобы обеспечить прозрачность и избежать плагиата.

Получи Такой Проект

До 90% уникальность
Готовый файл Word
15-30 страниц
Список источников по ГОСТ
Оформление по ГОСТ
Таблицы и схемы
Презентация

Создать Проект на любую тему за 5 минут

Создать

#6209113