Нейросеть

Термическое Производство Фосфорной Кислоты: Технологические Аспекты и Перспективы

Нейросеть для проекта Гарантия уникальности Строго по ГОСТу Высочайшее качество Поддержка 24/7

Данный исследовательский проект посвящен детальному изучению термического метода производства фосфорной кислоты, представляющего собой важный процесс в химической промышленности. В рамках работы будет проведен анализ основных этапов технологического процесса, начиная от подготовки сырья, такого как фосфатное сырье и кокс, до получения конечного продукта. Особое внимание уделяется влиянию различных параметров, таких как температура, давление и состав шихты, на выход и качество фосфорной кислоты. Будут рассмотрены современные технологические решения, направленные на повышение эффективности процесса и снижение негативного воздействия на окружающую среду. Проект предусматривает анализ существующих литературных данных, патентных исследований и нормативных документов, а также проведение расчетов, моделирования и, при возможности, экспериментальных исследований. В ходе работы будет дана оценка экономической целесообразности термического производства фосфорной кислоты и рассмотрены перспективы его развития в контексте современных требований к устойчивому производству и ресурсосбережению. Предполагается выявление ключевых проблем и перспективных направлений совершенствования технологии термического способа получения фосфорной кислоты, что позволит сформировать целостное представление о его роли в химической промышленности.

Идея:

Изучить технологические особенности и оптимизировать процесс производства фосфорной кислоты термическим способом. Провести анализ эффективности и перспектив данного метода для улучшения экологической безопасности и экономической целесообразности.

Продукт:

Фосфорная кислота, полученная термическим методом, используется в производстве удобрений, моющих средств и других химических продуктов. Данный продукт будет характеризоваться высокой чистотой и соответствовать современным экологическим требованиям.

Проблема:

Существующие методы производства фосфорной кислоты, в частности термический метод, часто связаны с высокими энергозатратами и выбросами вредных веществ. Необходимо разработать более эффективные и экологически чистые технологии производства.

Актуальность:

Исследование термического производства фосфорной кислоты актуально в связи с растущим спросом на фосфорные удобрения и необходимость повышения экологической безопасности производства. Работа позволит оптимизировать существующие технологии и разработать новые, соответствующие принципам устойчивого развития.

Цель:

Целью проекта является комплексное исследование процесса производства фосфорной кислоты термическим методом, с акцентом на оптимизацию технологических параметров и снижение негативного воздействия на окружающую среду. Достичь оптимальной производительности и минимизировать экологический след.

Целевая аудитория:

Проект ориентирован на студентов химических специальностей, инженеров-технологов, а также специалистов, работающих в области химической промышленности. Результаты исследования могут быть полезны для научных сотрудников, занимающихся разработкой новых технологий производства фосфорной кислоты.

Задачи:

  • Анализ литературных источников и патентной информации по теме исследования.
  • Изучение технологического процесса производства фосфорной кислоты термическим методом.
  • Расчет и моделирование технологических параметров процесса.
  • Анализ влияния различных факторов на выход и качество продукта.
  • Оценка экономической эффективности и экологической безопасности процесса.

Ресурсы:

Для реализации проекта потребуются доступ к специализированной литературе, программному обеспечению для моделирования процессов и, возможно, лабораторное оборудование для проведения экспериментов.

Роли в проекте:

Осуществляет общее руководство проектом, формулирует задачи, координирует работу участников, контролирует соблюдение сроков и качества выполнения работы. Несет ответственность за принятие стратегических решений и обеспечивает соответствие результатов исследования поставленным целям. Руководитель также отвечает за подготовку итоговых отчетов и презентаций, а также за организацию публичной защиты проекта.

Проводит сбор и анализ научной информации по теме проекта, включая изучение литературных источников, патентной документации и нормативных актов. Осуществляет расчеты, моделирование и, при необходимости, участвует в экспериментальных исследованиях. Отвечает за подготовку отдельных разделов отчета, проведение презентаций и участие в обсуждении результатов исследования. Исследователь должен обладать навыками работы с научными базами данных.

Отвечает за техническую поддержку проекта, включая обеспечение доступа к необходимому программному обеспечению и оборудованию. Осуществляет настройку и обслуживание лабораторного оборудования, а также обеспечивает соблюдение правил техники безопасности при проведении экспериментов. Технический специалист также может участвовать в обработке экспериментальных данных и подготовке графических материалов.

Проводит анализ данных, полученных в ходе исследования, включая обработку экспериментальных результатов, статистический анализ и интерпретацию данных. Готовит отчеты о результатах анализа, участвует в разработке рекомендаций по улучшению технологического процесса. Аналитик должен обладать навыками статистического анализа, работы с специализированным ПО и умением представлять результаты исследований в понятной форме.

Наименование образовательного учреждения

Проект

на тему

Термическое Производство Фосфорной Кислоты: Технологические Аспекты и Перспективы

Выполнил: ФИО

Руководитель: ФИО

Содержание

  • Введение 1
  • Теоретические основы термического производства фосфорной кислоты 2
  • Подготовка сырья к термическому процессу 3
  • Процесс обжига шихты в термической печи 4
  • Очистка и конденсация продуктов обжига 5
  • Анализ технологических параметров и их влияние на процесс 6
  • Энергетическая эффективность и экономический анализ 7
  • Экологические аспекты производства фосфорной кислоты 8
  • Рекомендации по улучшению технологического процесса 9
  • Список литературы 10

Введение

Содержимое раздела

Введение в тему исследования, обоснование актуальности проблемы производства фосфорной кислоты термическим методом. Описывается роль фосфорной кислоты в промышленности и народном хозяйстве, а также приводятся основные проблемы, связанные с существующими технологиями. Формулируются цели и задачи исследования, указываются методы исследования, а также структура работы. Раскрывается научная новизна и практическая значимость планируемого исследования, обосновывается актуальность работы в контексте современных требований к экологической безопасности и ресурсосбережению.

Теоретические основы термического производства фосфорной кислоты

Содержимое раздела

Обзор физико-химических свойств фосфорной кислоты и применяемого сырья. Рассматриваются основные реакции, протекающие в процессе производства, включая термодинамический анализ равновесия. Представлены сведения о различных типах печей, используемых для термического производства. Обзор литературных данных по кинетике и механизму реакций в процессе, а также факторы, влияющие на выход целевого продукта. Анализ существующих технологических схем производства и их сравнительная характеристика, а также оценка перспектив развития технологии.

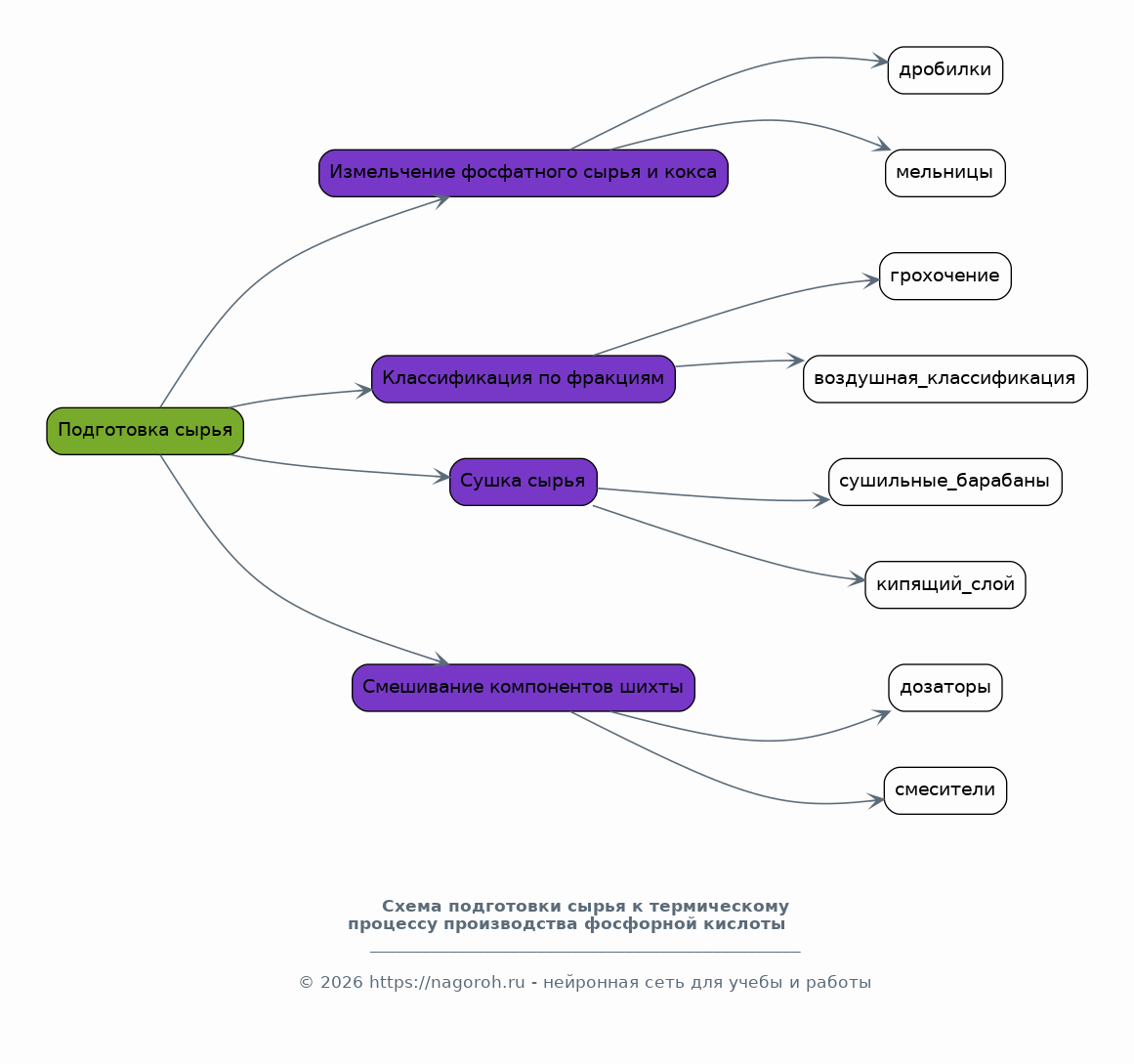
Подготовка сырья к термическому процессу

Содержимое раздела

Детальный анализ стадий подготовки фосфатного сырья и кокса к термической обработке. Рассмотрение методов измельчения, классификации и сушки сырья, а также влияние этих процессов на эффективность дальнейшего производства. Изучение способов смешивания компонентов шихты и их влияние на однородность и скорость протекания реакций. Представление современных подходов к подготовке сырья, направленных на повышение выхода продукта и снижение энергозатрат. Анализ оборудования, используемого на стадии подготовки сырья, и оценка его соответствия современным требованиям.

Процесс обжига шихты в термической печи

Содержимое раздела

Подробное описание процесса обжига шихты в термической печи. Анализ типов применяемых печей, их устройства и принципов работы, включая дуговые и плазменные печи. Изучение влияния технологических параметров (температура, давление, состав газовой среды) на выход и качество фосфорной кислоты. Рассмотрение кинетики химических реакций, протекающих в печи. Анализ современных методов управления процессом и автоматизации, направленных на повышение эффективности производства.

Очистка и конденсация продуктов обжига

Содержимое раздела

Детальное рассмотрение процессов очистки газовых выбросов, содержащих фосфорный ангидрид и сопутствующие примеси. Анализ различных методов очистки, включая сухую и мокрую очистку, с оценкой их эффективности и экологической безопасности. Описание процессов конденсации фосфорного ангидрида для получения фосфорной кислоты, включая конструкцию и принцип работы конденсационного оборудования. Изучение влияния параметров процесса на степень извлечения целевого продукта и чистоту фосфорной кислоты. Оценка современных технологий очистки и конденсации, направленных на снижение выбросов и повышение качества продукта.

Анализ технологических параметров и их влияние на процесс

Содержимое раздела

Детальный анализ влияния различных технологических параметров (температура, давление, состав шихты, скорость подачи сырья, состав газовой среды) на выход и качество фосфорной кислоты. Использование методов математического моделирования для оптимизации технологического процесса. Представление результатов экспериментальных исследований, подтверждающих влияние параметров на эффективность производства. Анализ статистических данных и проведение регрессионного анализа для выявления взаимосвязей между параметрами. Разработка рекомендаций по оптимизации технологического процесса на основе проведенного анализа.

Энергетическая эффективность и экономический анализ

Содержимое раздела

Анализ энергетической эффективности процесса производства фосфорной кислоты термическим методом, включая оценку энергозатрат на различных стадиях. Рассмотрение методов повышения энергоэффективности, например, рекуперации тепла и использования альтернативных источников энергии. Проведение экономического анализа процесса, включая оценку стоимости сырья, оборудования, энергоносителей и трудозатрат. Оценка рентабельности производства и перспектив его развития с учетом современных требований к экономике и экологии. Сравнение экономической эффективности термического и других методов производства фосфорной кислоты.

Экологические аспекты производства фосфорной кислоты

Содержимое раздела

Анализ основных экологических проблем, связанных с производством фосфорной кислоты термическим методом, таких как выбросы вредных веществ в атмосферу и сбросы в сточные воды. Рассмотрение современных методов снижения негативного воздействия на окружающую среду, включая использование систем очистки газов и утилизацию отходов. Оценка соответствия технологического процесса экологическим стандартам и требованиям. Изучение перспективных технологий, направленных на минимизацию экологического следа производства фосфорной кислоты, например, безотходные технологии и использование возобновляемых источников энергии. Анализ нормативно-правовой базы в области охраны окружающей среды.

Рекомендации по улучшению технологического процесса

Содержимое раздела

Обобщение результатов исследования и формулировка конкретных рекомендаций по улучшению технологического процесса производства фосфорной кислоты термическим методом. Разработка предложений по оптимизации технологических параметров, выбору оборудования и внедрению современных технологий. Рекомендации по снижению энергозатрат, повышению экологической безопасности и улучшению качества продукта. Предложения по автоматизации и управлению процессом производства. Оценка экономической целесообразности предложенных мер и анализ их влияния на общую эффективность производства.

Список литературы

Содержимое раздела

Приведение списка использованной литературы, включая научные статьи, книги, патенты и нормативные документы, использованные в процессе исследования. Оформление списка в соответствии с требованиями к научным работам, с указанием всех необходимых данных о каждом источнике (авторы, название, издательство, год издания, страницы и т.д.). Список должен быть упорядоченным, как правило, в алфавитном порядке или по порядку упоминания в тексте. Составление списка литературы является важным элементом, подтверждающим основательность исследования и ссылающимся на используемые источники.

Получи Такой Проект

До 90% уникальность
Готовый файл Word
15-30 страниц
Список источников по ГОСТ
Оформление по ГОСТ
Таблицы и схемы
Презентация

Создать Проект на любую тему за 5 минут

Создать

#5694970