Нейросеть

Технический контроль качества материалов и деталей на предприятии ПАО "Мзик" в г. Екатеринбург

Нейросеть для проекта Гарантия уникальности Строго по ГОСТу Высочайшее качество Поддержка 24/7

Данный исследовательский проект посвящен анализу и улучшению системы технического контроля качества материалов и деталей на производственном предприятии ПАО "Мзик", расположенном в городе Екатеринбург. Целью работы является всестороннее изучение текущих методов контроля, выявление существующих проблем и разработка рекомендаций по оптимизации процессов. В рамках исследования будет проведен анализ нормативной документации, технологических процессов, а также применяемых контрольно-измерительных приборов. Особое внимание будет уделено соответствию характеристик используемых материалов и деталей требованиям конструкторской документации и стандартам качества. Предполагается оценка эффективности работы системы контроля, включая анализ данных по браку, отказам и другим показателям. Результатом проекта станет создание методических рекомендаций по повышению надежности и эффективности системы технического контроля, что позволит снизить производственные издержки и улучшить качество выпускаемой продукции. В процессе работы применяются методы анализа, синтеза, моделирования и статистической обработки данных. Исследование направлено на повышение общей технологической эффективности предприятия и улучшение его конкурентоспособности на рынке.

Идея:

Предлагается комплексный анализ системы технического контроля качества на предприятии ПАО "Мзик". Цель - разработка рекомендаций по улучшению существующих процессов и повышению эффективности производства.

Продукт:

Результатом проекта будет разработка конкретных рекомендаций по оптимизации системы технического контроля, основанных на проведенном анализе данных и выявленных проблемах. Данные рекомендации будут представлены в виде отчета с конкретными предложениями по улучшению процессов контроля качества.

Проблема:

Существующая система технического контроля на предприятии может быть недостаточно эффективной, что приводит к браку и снижению качества продукции. Необходим анализ текущих процессов и разработка рекомендаций по их оптимизации.

Актуальность:

Актуальность данного исследования обусловлена необходимостью повышения качества выпускаемой продукции и снижения производственных издержек, что является приоритетной задачей для современных промышленных предприятий. Предложенные рекомендации могут помочь обеспечить соответствие требованиям нормативной документации и стандартам качества.

Цель:

Целью данного исследования является разработка научно обоснованных рекомендаций по совершенствованию системы технического контроля качества материалов и деталей на предприятии ПАО "Мзик". Достижение этой цели позволит повысить эффективность производства и снизить процент брака.

Целевая аудитория:

Данный проект предназначен для студентов технических специальностей, заинтересованных в изучении производственных процессов и систем контроля качества. Результаты исследования будут полезны для инженерно-технического персонала предприятия, ответственного за организацию и проведение технического контроля.

Задачи:

  • Анализ нормативной документации и технологических процессов предприятия.
  • Изучение существующих методов и средств технического контроля.
  • Выявление проблем и узких мест в системе контроля качества.
  • Разработка рекомендаций по оптимизации процессов контроля.
  • Оценка эффективности предложенных рекомендаций.

Ресурсы:

Для реализации проекта потребуются доступ к производственной документации, образцам продукции, а также специализированное программное обеспечение для анализа данных.

Роли в проекте:

Отвечает за общее руководство проектом, постановку задач, контроль сроков и качества выполнения работы. Осуществляет координацию действий участников проекта, организует и проводит совещания, отвечает за формирование отчета по результатам исследования. Руководитель проекта также отвечает за взаимодействие с предприятием ПАО "Мзик", получение необходимых данных и согласование результатов работы. Дополнительно, роль предполагает участие в анализе данных, разработке рекомендаций и подготовке презентационных материалов. Он контролирует соблюдение сроков и обеспечивает соответствие результатов поставленным целям, используя методы управления проектами, такие как планирование, организация, мотивация и контроль.

Проводит анализ данных, полученных в ходе исследования, включая технологические процессы, нормативную документацию и результаты контроля качества. Выявляет проблемные области, разрабатывает предложения по улучшению и оптимизации существующей системы. Аналитик участвует в разработке методик проведения контроля, подготавливает отчеты и презентации. Он также выполняет статистическую обработку данных, моделирование и прогнозирование, а также участвует в разработке рекомендаций по улучшению. В его обязанности входит глубокое понимание технологических процессов и знание стандартов качества.

Участвует в сборе и обработке данных, проведении экспериментов и испытаний, анализе результатов. Отвечает за разработку и внедрение новых методов контроля, а также за адаптацию существующих технологий к потребностям предприятия. Инженер-исследователь проводит анализ технологических процессов, изучает используемое оборудование и приборы, ищет способы повышения эффективности. Он также участвует в подготовке технических отчетов, анализе проблемных ситуаций и разработке решений, используя инженерные знания и опыт для обеспечения соответствия продукции стандартам качества.

Обеспечивает соответствие выпускаемой продукции требованиям нормативной документации и стандартам качества. Осуществляет контроль на всех этапах производства, от входного контроля материалов до выходного контроля готовой продукции. Специалист по контролю качества разрабатывает и внедряет процедуры контроля, проводит обучение персонала, и анализирует данные по браку и отказам. Он также участвует в расследовании причин возникновения дефектов и разрабатывает корректирующие мероприятия. В его обязанности входит ведение документации, связанной с контролем качества, и обеспечение постоянного улучшения системы.

Наименование образовательного учреждения

Проект

на тему

Технический контроль качества материалов и деталей на предприятии ПАО "Мзик" в г. Екатеринбург

Выполнил: ФИО

Руководитель: ФИО

Содержание

  • Введение 1
  • Теоретические основы технического контроля 2
  • Анализ системы технического контроля ПАО "Мзик" 3
  • Методы и средства неразрушающего контроля 4
  • Статистические методы контроля качества 5
  • Разработка рекомендаций по улучшению системы ТК 6
  • Внедрение автоматизированной системы контроля 7
  • Оценка эффективности предложенных мероприятий 8
  • Заключение 9
  • Список литературы 10

Введение

Содержимое раздела

В разделе "Введение" будет представлена общая характеристика объекта исследования - предприятия ПАО "Мзик" и его деятельности. Будут определены цели и задачи исследования, обоснована актуальность выбранной темы, а также сформулирована научная новизна и практическая значимость полученных результатов. Будет представлен обзор существующих методов технического контроля качества материалов и деталей, а также обозначены основные проблемы, требующие решения. Введение также включает в себя структуру работы, раскрывающую содержание каждой главы и ожидаемые результаты исследования. В разделе будет описана методология, используемая в исследовании, включая методы сбора и анализа данных, а также подходы к разработке рекомендаций.

Теоретические основы технического контроля

Содержимое раздела

Данный раздел посвящен изучению теоретических основ технического контроля качества материалов и деталей. Будут рассмотрены основные понятия и определения, используемые в области контроля качества, такие как стандарты ISO, ГОСТы и другие нормативные документы. Будет проведен анализ различных методов контроля, включая визуальный осмотр, ультразвуковой контроль, рентгенографию, методы неразрушающего контроля и другие. Особое внимание будет уделено факторам, влияющим на качество материалов и деталей, а также способам их оценки. Будут рассмотрены принципы организации системы менеджмента качества на предприятии и ее роль в обеспечении высокого качества продукции. Раздел будет включать в себя обзор современных технологий контроля качества и перспективных направлений развития.

Анализ системы технического контроля ПАО "Мзик"

Содержимое раздела

В данном разделе будет проведен детальный анализ существующей системы технического контроля качества на предприятии ПАО "Мзик". Будут изучены технологические процессы, методы контроля, применяемые приборы и оборудование, а также организация контроля на различных этапах производства. Будет проведен анализ нормативной документации, используемой на предприятии, и ее соответствие требованиям стандартов качества. Особое внимание будет уделено анализу данных по браку, отказам и другим показателям качества продукции. Будут выявлены проблемные области и недостатки в существующей системе контроля, определены причины возникновения дефектов и разработаны предварительные предложения по их устранению. Раздел будет включать в себя конкретные примеры и кейсы, иллюстрирующие проблемы и достижения в области технического контроля на предприятии.

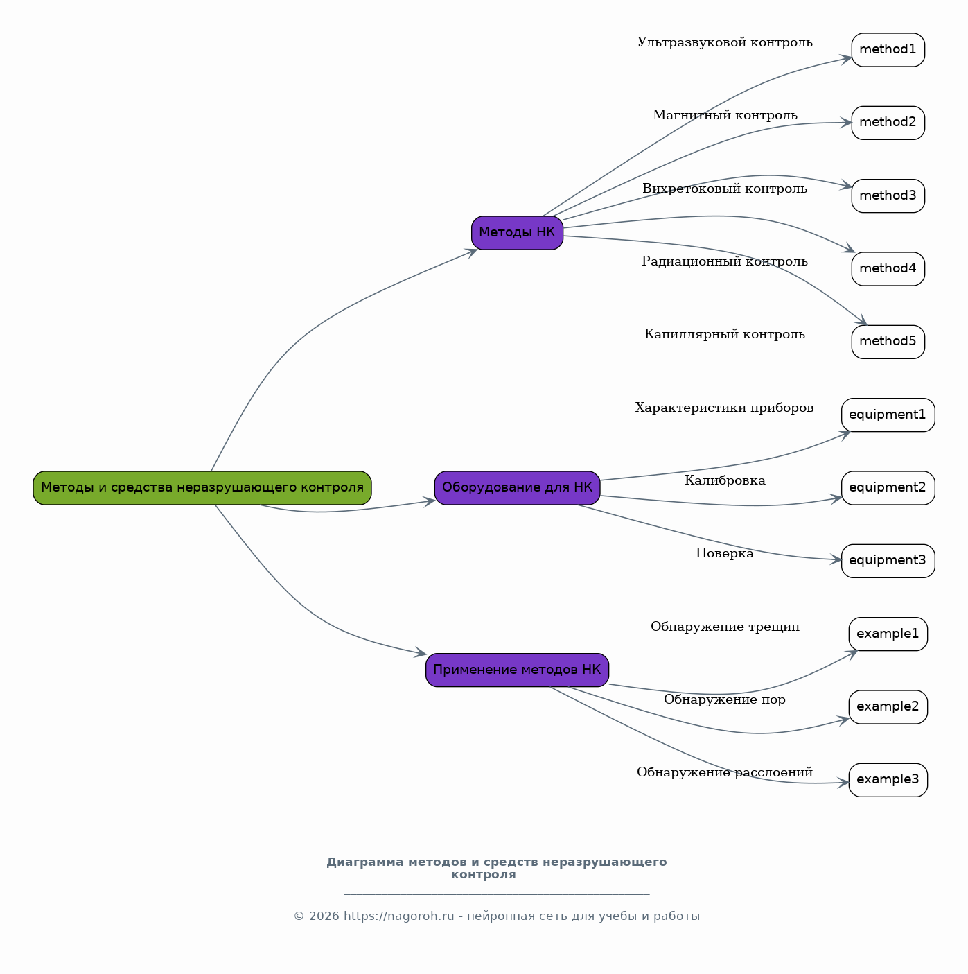
Методы и средства неразрушающего контроля

Содержимое раздела

Этот раздел посвящен рассмотрению методов и средств неразрушающего контроля (НК) материалов и деталей. Будут подробно описаны различные методы НК, такие как ультразвуковой, магнитный, вихретоковый, радиационный и капиллярный контроль. Будут рассмотрены принципы работы каждого метода, их достоинства и недостатки, а также области применения. Особое внимание будет уделено выбору наиболее подходящего метода НК для конкретных материалов и деталей, с учетом их геометрических параметров и эксплуатационных требований. Будет проведен анализ современного оборудования для НК, включая характеристики приборов, методы калибровки и поверки. Раздел будет включать в себя практические примеры применения методов НК для обнаружения дефектов, таких как трещины, поры, расслоения и другие дефекты, приводящие к снижению прочности и надежности деталей.

Статистические методы контроля качества

Содержимое раздела

В этом разделе рассматриваются статистические методы контроля качества, применяемые для анализа и оценки качества материалов и деталей. Будут изучены основные понятия статистики, такие как среднее значение, стандартное отклонение, дисперсия и другие статистические показатели. Будут рассмотрены методы статистического контроля процессов (SPC) и их применение для мониторинга и управления производственными процессами. Особое внимание будет уделено построению контрольных карт, анализу их данных и принятию решений на основе статистических данных. Будут изучены методы статистического приемочного контроля, включая выборку по атрибутивным и количественным данным, а также методы оценки рисков поставщиков. Раздел будет содержать примеры применения статистических методов для повышения эффективности технического контроля и снижения брака.

Разработка рекомендаций по улучшению системы ТК

Содержимое раздела

В данном разделе на основе проведенного анализа будут разработаны конкретные рекомендации по улучшению системы технического контроля качества на предприятии ПАО "Мзик". Рекомендации будут направлены на устранение выявленных проблем и повышение эффективности существующих процессов. Будут предложены мероприятия по оптимизации методов контроля, внедрению новых технологий и улучшению организации контроля на различных этапах производства. Особое внимание будет уделено вопросам повышения квалификации персонала, внедрению современных приборов и оборудования, а также совершенствованию нормативной документации. Будут разработаны предложения по улучшению системы управления качеством и повышению ее эффективности. Предусматривается оценка экономической эффективности предлагаемых мероприятий и формирование плана внедрения рекомендаций.

Внедрение автоматизированной системы контроля

Содержимое раздела

Этот раздел посвящен изучению возможности внедрения автоматизированной системы контроля качества на предприятии. Будут рассмотрены различные типы автоматизированных систем, используемых для контроля материалов и деталей, включая системы компьютерного зрения, робототехнику и автоматические измерительные системы. Будет проведен анализ преимуществ и недостатков автоматизации процесса контроля, а также оценка экономической целесообразности внедрения автоматизированной системы. Будут рассмотрены вопросы интеграции автоматизированной системы с существующими производственными процессами и системами управления предприятием. Особое внимание будет уделено вопросам обеспечения надежности и точности работы автоматизированной системы, а также вопросам обучения персонала и технического обслуживания. Раздел будет включать в себя примеры успешных внедрений автоматизированных систем контроля качества на других предприятиях.

Оценка эффективности предложенных мероприятий

Содержимое раздела

В данном разделе будет проведена оценка эффективности предложенных мероприятий по улучшению системы технического контроля качества. Будут использованы различные методы оценки, включая анализ экономических показателей, таких как снижение брака, снижение затрат на контроль и повышение производительности. Будет проведена оценка влияния предложенных мероприятий на качество продукции и удовлетворенность потребителей. Особое внимание будет уделено оценке рисков, связанных с внедрением новых технологий и методов контроля. Будут разработаны планы мониторинга и контроля, направленные на обеспечение долгосрочной эффективности внедренных мероприятий. Результаты оценки будут представлены в виде отчетов, графиков и диаграмм, иллюстрирующих эффективность предложенных улучшений и способствующих принятию обоснованных управленческих решений.

Заключение

Содержимое раздела

В заключении будут подведены итоги проведенного исследования, сформулированы основные выводы и обобщены результаты работы. Будет дана оценка достигнутых целей и задач, а также отмечена научная новизна и практическая значимость полученных результатов. Будут сформулированы рекомендации для предприятия ПАО "Мзик" по дальнейшему совершенствованию системы технического контроля качества материалов и деталей. Будут определены перспективные направления дальнейших исследований в данной области. В заключении также будет отражена личная роль автора в выполнении исследования и его вклад в достижение поставленных целей. Будут обозначены сильные стороны проведенной работы и возможные области для улучшения в будущих исследованиях.

Список литературы

Содержимое раздела

Данный раздел содержит полный перечень использованной литературы, включающий в себя книги, статьи, нормативные документы и другие источники, использованные в процессе исследования. Список литературы будет составлен в соответствии с требованиями к оформлению научных работ, с указанием авторов, названий работ, издательств, годов издания и страниц. Литература будет разделена на категории, например, книги, статьи в научных журналах, нормативные документы, что облегчит поиск необходимых источников информации. Список литературы будет систематизирован в алфавитном порядке или в порядке упоминания источников в тексте работы. Правильное оформление списка литературы является важной частью любой научной работы и подтверждает корректность цитирования и использование информации.

Получи Такой Проект

До 90% уникальность
Готовый файл Word
15-30 страниц
Список источников по ГОСТ
Оформление по ГОСТ
Таблицы и схемы
Презентация

Создать Проект на любую тему за 5 минут

Создать

#5491816