Нейросеть

Техническое обслуживание беспилотных летательных аппаратов (БПЛА) с модульным оборудованием: разработка и внедрение

Нейросеть для проекта Гарантия уникальности Строго по ГОСТу Высочайшее качество Поддержка 24/7

Данный исследовательский проект посвящен разработке и совершенствованию методов технического обслуживания беспилотных летательных аппаратов (БПЛА) с использованием съемного оборудования. Проект направлен на создание эффективной системы, которая позволит повысить надежность, безопасность и экономическую целесообразность эксплуатации дронов в различных областях применения, таких как мониторинг, инспекция, доставка грузов и сельское хозяйство. Исследование включает в себя анализ существующих подходов к техническому обслуживанию БПЛА, изучение конструктивных особенностей различных типов дронов и их модульного оборудования, разработку методики планирования и проведения технического обслуживания, а также создание системы автоматизированной диагностики и удаленного мониторинга состояния БПЛА. Важным аспектом проекта является разработка рекомендаций по оптимизации ресурсов, снижению затрат и повышению общей эффективности технического обслуживания, учитывая специфику функционирования дронов в различных условиях эксплуатации. Результаты данного исследования предполагается использовать для разработки новых стандартов и нормативных документов, а также для создания специализированных сервисных центров по техническому обслуживанию БПЛА.

Идея:

Предлагается разработать систему технического обслуживания дронов с учетом их модульной конструкции, что позволит упростить и ускорить процессы ремонта и замены оборудования. Это приведет к снижению времени простоя дронов и уменьшению операционных расходов.

Продукт:

Конечным продуктом является комплексная система технического обслуживания, включающая в себя методику планирования работ, диагностическое оборудование и программное обеспечение для мониторинга состояния дронов. Данная система позволит оптимизировать процессы обслуживания, повысить эффективность эксплуатации и продлить срок службы БПЛА.

Проблема:

Существующие методы технического обслуживания дронов часто являются трудоемкими и не всегда эффективными, особенно для аппаратов со сложным модульным оборудованием. Отсутствие стандартизированных подходов и систем автоматизированной диагностики приводит к увеличению времени простоя и росту затрат на обслуживание.

Актуальность:

Актуальность проекта обусловлена растущей популярностью дронов в различных отраслях и необходимостью обеспечения их надежной и эффективной работы. Развитие технологий технического обслуживания дронов является критически важным для реализации потенциала беспилотных аппаратов и обеспечения безопасности их использования.

Цель:

Целью данного проекта является разработка и внедрение эффективной системы технического обслуживания дронов с учетом их модульного оборудования, что позволит повысить надежность и снизить эксплуатационные затраты. Достижение поставленной цели предполагает создание методики планирования обслуживания, разработку диагностического оборудования и программного обеспечения.

Целевая аудитория:

Аудиторией данного проекта являются разработчики и производители дронов, операторы беспилотных аппаратов, а также сервисные центры, специализирующиеся на техническом обслуживании дронов. Результаты исследования будут полезны для специалистов, занимающихся эксплуатацией, ремонтом и модернизацией беспилотных систем.

Задачи:

  • Анализ существующих методов технического обслуживания дронов и выявление их недостатков.
  • Разработка методики планирования технического обслуживания дронов с учетом модульного оборудования.
  • Создание системы автоматизированной диагностики состояния дронов и их оборудования.
  • Разработка программного обеспечения для удаленного мониторинга и управления техническим обслуживанием.
  • Проведение испытаний и оценка эффективности разработанной системы в реальных условиях эксплуатации.

Ресурсы:

Для реализации проекта потребуются специализированное оборудование для диагностики, программное обеспечение для моделирования и анализа данных, а также доступ к испытательным площадкам и опытным образцам дронов.

Роли в проекте:

Отвечает за общее руководство проектом, планирование работ, координацию деятельности участников, контроль сроков и качества выполнения задач. Осуществляет взаимодействие с заказчиками, контролирует выделение и использование ресурсов, а также отвечает за подготовку отчетов и презентацию результатов исследования. Руководитель проекта должен обладать опытом управления техническими проектами и иметь представление о специфике беспилотных систем.

Предоставляет экспертную поддержку в области теоретических основ и методологии исследования. Оказывает помощь в формулировании научных задач, выборе методов исследования и анализе полученных результатов. Научный консультант обеспечивает соответствие исследования современным научным стандартам и требованиям, а также помогает в подготовке научных публикаций и презентаций.

Отвечает за разработку и реализацию программных компонентов системы технического обслуживания дронов, включая средства диагностики, мониторинга и управления. Осуществляет тестирование и отладку программного обеспечения, а также обеспечивает его интеграцию с аппаратной частью системы. Разработчик должен обладать опытом работы с различными языками программирования и платформами разработки, а также знанием принципов функционирования беспилотных систем.

Отвечает за разработку методики, планирования и проведения технического обслуживания дронов, включая выбор и применение диагностического оборудования, а также контроль качества выполняемых работ. Участвует в проведении испытаний и анализе результатов, а также в подготовке эксплуатационной документации. Инженер должен обладать знаниями в области электроники, механики и аэродинамики, а также опытом работы с беспилотными системами.

Наименование образовательного учреждения

Проект

на тему

Техническое обслуживание беспилотных летательных аппаратов (БПЛА) с модульным оборудованием: разработка и внедрение

Выполнил: ФИО

Руководитель: ФИО

Содержание

  • Введение 1
  • Обзор существующих методов технического обслуживания БПЛА 2
  • Анализ конструктивных особенностей БПЛА с модульным оборудованием 3
  • Разработка методики планирования технического обслуживания 4
  • Разработка системы автоматизированной диагностики 5
  • Разработка программного обеспечения для мониторинга 6
  • Экспериментальная проверка разработанной системы 7
  • Анализ результатов и оптимизация системы 8
  • Заключение 9
  • Список литературы 10

Введение

Содержимое раздела

Данный раздел представляет собой введение в проблематику технического обслуживания беспилотных летательных аппаратов. Он описывает актуальность темы исследования, значимость дронов в современном мире и необходимость разработки усовершенствованных методов обслуживания. Вводная часть подразумевает определение основных понятий, таких как БПЛА, модульное оборудование и техническое обслуживание. Кроме того, в разделе будут отражены цели и задачи исследования, а также структура работы. Будет приведена информация о существующих подходах к обслуживанию БПЛА, их преимуществах и недостатках, и обозначены основные направления, требующие улучшения. Особое внимание уделяется анализу текущего состояния рынка дронов и прогнозу развития в ближайшем будущем. Будут рассмотрены области применения дронов и их зависимость от эффективной системы обслуживания.

Обзор существующих методов технического обслуживания БПЛА

Содержимое раздела

В данном разделе будет проведен всесторонний анализ существующих методик и подходов к техническому обслуживанию беспилотных летательных аппаратов. Будут рассмотрены различные типы обслуживания, такие как плановое техническое обслуживание (ТО), внеплановое ТО, и профилактическое ТО. Будет проведена оценка эффективности каждого метода, включая анализ затрат, времени, и надежности. Особое внимание будет уделено анализу используемого диагностического оборудования, его возможностей и ограничений. Будут рассмотрены современные системы автоматизированной диагностики, их принципы работы, функциональность и области применения, с описанием преимуществ и недостатков. Будут проанализированы международные стандарты и нормативные требования, регламентирующие техническое обслуживание БПЛА. Раздел также будет включать в себя сравнительный анализ различных подходов к обслуживанию, выявление лучших практик и определение проблем, требующих решения.

Анализ конструктивных особенностей БПЛА с модульным оборудованием

Содержимое раздела

Этот раздел посвящен глубокому анализу конструктивных особенностей беспилотных летательных аппаратов, особенно тех, которые оснащены модульным оборудованием. Будет рассмотрена архитектура различных типов БПЛА, включая мультикоптеры, самолеты и гибридные модели. Особое внимание будет уделено модульной конструкции, ее преимуществам и недостаткам с точки зрения технического обслуживания. Будут детально проанализированы системы крепления и соединения модулей, а также влияние их конструкции на процессы обслуживания. Будет рассмотрено разнообразие модульного оборудования, используемого на БПЛА, включая камеры, сенсоры, системы навигации и другое. Также будет проведен анализ влияния различных факторов (климатические условия, условия эксплуатации) на работоспособность модулей и БПЛА в целом. Раздел содержит информацию о последних достижениях в области модульных конструкций и их влиянии на процессы обслуживания.

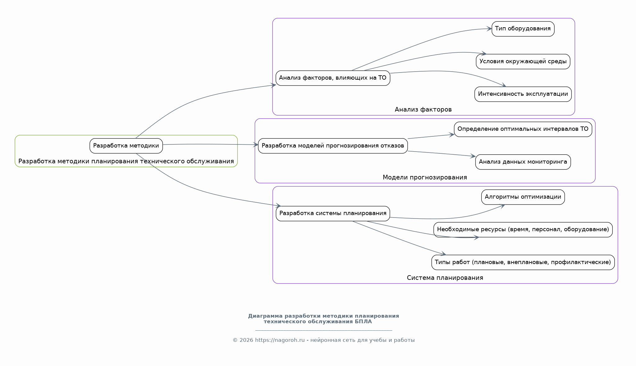
Разработка методики планирования технического обслуживания

Содержимое раздела

Данный раздел посвящен разработке и обоснованию методики планирования технического обслуживания БПЛА с модульным оборудованием. Будут рассмотрены факторы, влияющие на периодичность и объем обслуживания, включая интенсивность эксплуатации, условия окружающей среды и тип оборудования. Будут разработаны модели прогнозирования отказов и определения оптимальных интервалов технического обслуживания. Будут предложены методы оценки технического состояния БПЛА и их модулей, основанные на данных мониторинга и диагностики. Будет разработана система планирования, учитывающая различные типы работ (плановые, внеплановые, профилактические), необходимые ресурсы (время, персонал, оборудование) и логистику. Будет уделено внимание разработке алгоритмов оптимизации планов технического обслуживания с учетом минимизации простоев и затрат. Раздел будет включать практические рекомендации по внедрению разработанной методики.

Разработка системы автоматизированной диагностики

Содержимое раздела

Этот раздел посвящен разработке и внедрению системы автоматизированной диагностики для БПЛА с модульным оборудованием. Будут рассмотрены различные методы диагностики: визуальный контроль, контроль параметров, неразрушающий контроль (НК). Будут определены основные параметры, подлежащие контролю, и методы их измерения. Будут разработаны алгоритмы анализа данных диагностики, выявления неисправностей и оценки технического состояния. Будет разработано специализированное диагностическое оборудование, включающее датчики, измерительные приборы и программное обеспечение. Будут рассмотрены принципы работы автоматизированной системы диагностики, включая сбор данных, обработку, анализ и представление результатов. Раздел будет содержать информацию об интеграции системы с системой управления техническим обслуживанием, а также рекомендации по внедрению.

Разработка программного обеспечения для мониторинга

Содержимое раздела

Данный раздел посвящен разработке программного обеспечения, предназначенного для мониторинга состояния БПЛА и управления процессами технического обслуживания. Будут рассмотрены требования к программному обеспечению, включая функциональность, надежность, удобство использования и безопасность. Будет спроектирована архитектура программного обеспечения, включающая модули для сбора данных, обработки, анализа, визуализации и хранения информации. Будут разработаны алгоритмы обработки данных, включая фильтрацию, масштабирование и отображение параметров. Будут разработаны инструменты для удаленного мониторинга состояния БПЛА, включая визуализацию данных, оповещения о неисправностях и удаленное управление. Будут рассмотрены вопросы интеграции с существующими системами управления и другими программными компонентами. Раздел предусматривает описание пользовательского интерфейса и функциональности ПО для различных типов пользователей (операторы, техники обслуживания).

Экспериментальная проверка разработанной системы

Содержимое раздела

В данном разделе будет осуществлена экспериментальная проверка разработанной системы технического обслуживания БПЛА. Будут проведены испытания различных компонентов системы, включая методику планирования, диагностическое оборудование и программное обеспечение. Будет организована испытательная площадка, обеспечивающая реалистичные условия эксплуатации БПЛА. Будут определены критерии оценки эффективности системы, такие как время простоя, затраты на обслуживание, надежность и безопасность. Будут проведены эксперименты с различными типами БПЛА и модульным оборудованием. Будут собраны данные о работе системы, включая данные мониторинга, результаты диагностики и выполненные работы по техническому обслуживанию. Будет проведена обработка и анализ полученных данных для оценки эффективности и выявления проблем. Раздел будет содержать описание методики проведения экспериментов, полученные результаты и их интерпретацию.

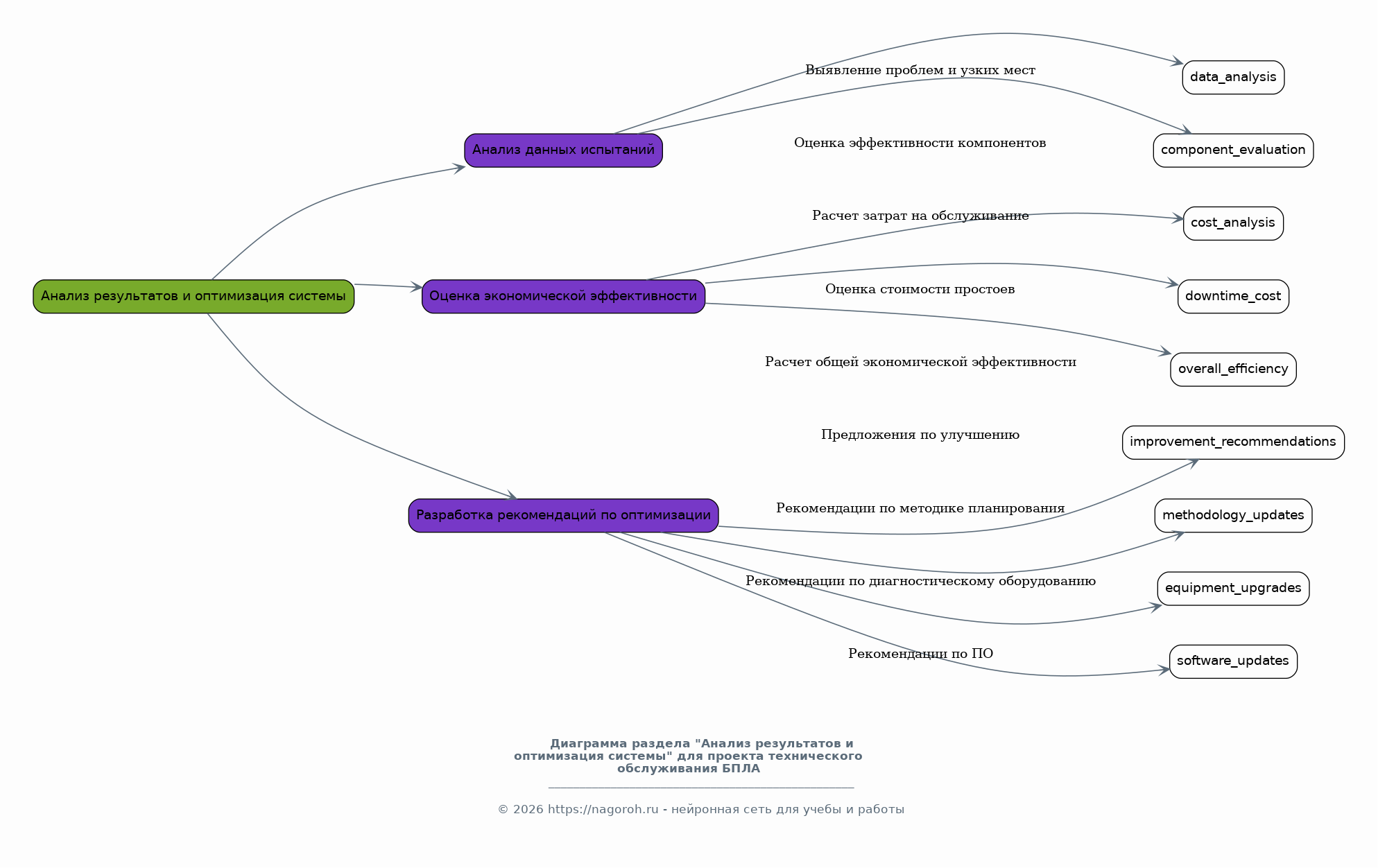
Анализ результатов и оптимизация системы

Содержимое раздела

Данный раздел посвящен анализу результатов экспериментальной проверки и оптимизации разработанной системы технического обслуживания БПЛА. Будет произведен детальный анализ данных, полученных в ходе испытаний, для оценки эффективности каждого компонента системы. Будут выявлены узкие места и проблемы, возникшие в процессе эксплуатации. Будут проведены расчеты экономических показателей, включая затраты на обслуживание, стоимость простоев и общую экономическую эффективность системы. Будут разработаны рекомендации по оптимизации системы, направленные на повышение ее производительности, надежности и снижения затрат. Будут предложены улучшения в методике планирования, диагностическом оборудовании и программном обеспечении. Будет проведен сравнительный анализ с существующими системами технического обслуживания. Раздел будет содержать конкретные предложения по доработке системы и ее дальнейшему развитию.

Заключение

Содержимое раздела

В заключении обобщаются основные результаты исследования и формулируются выводы о разработанной системе технического обслуживания БПЛА с учетом модульного оборудования. Подводятся итоги проделанной работы, включая описание ключевых достижений и полученных результатов. Формулируются выводы о соответствии поставленным целям и задачам исследования, а также о практической значимости разработанной системы. Оценивается потенциал для дальнейшего развития системы и предлагаются направления для будущих исследований. Указывается на возможные области применения разработанной системы и ее вклад в развитие индустрии беспилотных летательных аппаратов. Подчеркивается важность предложенных решений и их влияние на повышение эффективности, надежности и безопасности эксплуатации БПЛА. Важно отметить рекомендации для внедрения разработанной системы в практику, а также перспективы коммерциализации результатов исследования.

Список литературы

Содержимое раздела

В этом разделе представлены библиографические ссылки на использованные источники, включая научные статьи, книги, патенты, техническую документацию и интернет-ресурсы, которые были использованы в процессе исследования. Список литературы формируется в соответствии с общепринятыми стандартами оформления научных работ (ГОСТ или аналогичные). Источники упорядочиваются по алфавиту фамилий авторов или по порядку упоминания в тексте, в зависимости от выбранного способа оформления. Каждая ссылка содержит полную информацию об источнике, включая авторов, название, издателя, год публикации, номер страницы и DOI (если применимо). Данный раздел отражает глубину и широту проведенного исследования, а также служит для подтверждения достоверности представленной информации и позволяет читателям обратиться к оригинальным источникам знаний.

Получи Такой Проект

До 90% уникальность
Готовый файл Word
15-30 страниц
Список источников по ГОСТ
Оформление по ГОСТ
Таблицы и схемы
Презентация

Создать Проект на любую тему за 5 минут

Создать

#6202803