Нейросеть

Техника безопасности в кабинете информатики: Анализ эволюции за 30 лет и современные вызовы

Нейросеть для проекта Гарантия уникальности Строго по ГОСТу Высочайшее качество Поддержка 24/7

Данный исследовательский проект посвящен анализу изменений в технике безопасности (ТБ) в кабинетах информатики за период в 30 лет. Проект охватывает эволюцию нормативных документов, технических средств и образовательных подходов, направленных на обеспечение безопасности учащихся и преподавателей в процессе работы с компьютерным оборудованием. Исследование включает анализ актуальных рисков, связанных с использованием современных технологий, таких как интерактивные доски, сетевое оборудование и виртуальная реальность. Особое внимание уделяется сравнению практик ТБ в прошлом и настоящем, выявлению наиболее значимых изменений и оценке их влияния на безопасность образовательного процесса. Проект также предусматривает разработку рекомендаций по совершенствованию существующих инструкций по ТБ и адаптации их к современным условиям, обеспечивая соответствие нормативным требованиям и защиту здоровья пользователей.

Идея:

Проект направлен на изучение динамики развития техники безопасности в кабинетах информатики, начиная с начала 1990-х годов и до наших дней. Его цель — выявление изменений в подходах к обеспечению безопасности и формулировка рекомендаций по совершенствованию современных практик.

Продукт:

Результатом проекта станет аналитический отчет с описанием изменений в нормативных требованиях и практиках ТБ. Также будут разработаны практические рекомендации и методические материалы для повышения эффективности обучения и соблюдения ТБ в современных кабинетах информатики.

Проблема:

Современные кабинеты информатики подвержены новым рискам, связанным с использованием новейшего оборудования и расширением функциональности. Существует необходимость в обновлении и адаптации существующих инструкций по ТБ к реалиям современного образовательного процесса.

Актуальность:

Актуальность проекта обусловлена необходимостью обеспечения безопасных условий работы в кабинетах информатики, где дети и студенты проводят значительное количество времени. Результаты исследования могут быть использованы для создания более эффективных и актуальных инструкций по ТБ.

Цель:

Основная цель проекта — провести комплексный анализ эволюции техники безопасности в кабинетах информатики за последние 30 лет. Это включает выявление ключевых изменений, оценку их влияния и разработку рекомендаций по улучшению текущих практик.

Целевая аудитория:

Проект ориентирован на школьников и студентов, интересующихся информатикой и безопасностью образовательного процесса. Результаты исследования будут полезны для преподавателей информатики, специалистов по технике безопасности и всех, кто заинтересован в создании безопасной образовательной среды.

Задачи:

  • Изучение нормативных документов по ТБ в кабинетах информатики за последние 30 лет.
  • Анализ изменений в техническом оснащении кабинетов информатики и их влияние на ТБ.
  • Сравнение практик ТБ в прошлом и настоящем.
  • Разработка рекомендаций по улучшению инструкций и практик ТБ.
  • Проведение экспертного опроса среди преподавателей и учащихся для оценки текущих проблем ТБ.

Ресурсы:

Для реализации проекта потребуются доступ к архивным документам, современному компьютерному оборудованию, доступ к образовательным учреждениям и время для проведения опросов и анализа данных.

Роли в проекте:

Организует и координирует работу проектной группы. Отвечает за планирование, контроль выполнения задач, распределение ресурсов и подготовку итогового отчета. Обеспечивает соответствие проекта заявленным целям и задачам. Осуществляет взаимодействие с экспертами и консультантами, а также представляет результаты проекта на конференциях и семинарах. Руководитель также отвечает за обеспечение соблюдения этических норм при проведении исследования.

Занимается сбором, обработкой и анализом данных, полученных в ходе исследования. Использует статистические методы для выявления закономерностей и тенденций. Готовит графики, диаграммы и другие визуальные материалы для представления результатов анализа. Обеспечивает точность и достоверность данных. Осуществляет интерпретацию данных и формулирует выводы, подкрепленные статистическими доказательствами.

Предоставляет экспертные знания и консультации по вопросам техники безопасности. Анализирует нормативные документы и текущие практики в области ТБ. Оценивает риски и предлагает решения по их минимизации. Участвует в разработке рекомендаций по улучшению безопасности в кабинетах информатики. Обеспечивает соответствие предлагаемых решений требованиям законодательства и нормативным актам.

Проводит интервью и опросы среди учащихся, преподавателей и других заинтересованных сторон. Составляет опросники, обрабатывает ответы и анализирует полученные данные. Обеспечивает конфиденциальность и анонимность участников опроса. Предоставляет собранную информацию аналитикам для дальнейшего исследования. Следит за соблюдением этических норм при проведении опросов.

Наименование образовательного учреждения

Проект

на тему

Техника безопасности в кабинете информатики: Анализ эволюции за 30 лет и современные вызовы

Выполнил: ФИО

Руководитель: ФИО

Содержание

  • Введение 1
  • Обзор нормативных требований по ТБ в кабинетах информатики: 1990-2024 гг. 2
  • Техническое оснащение кабинетов информатики: анализ эволюции оборудования и его влияние на ТБ 3
  • Обучение и инструктажи по ТБ: методы и практики в прошлом и настоящем 4
  • Анализ рисков и угроз в современных кабинетах информатики 5
  • Практический анализ: сравнение текущих практик ТБ в различных образовательных учреждениях 6
  • Разработка рекомендаций по улучшению ТБ 7
  • Оценка эффективности предложенных мер 8
  • Заключение 9
  • Список литературы 10

Введение

Содержимое раздела

Введение в проблематику техники безопасности в кабинетах информатики: обзор истории развития и текущего состояния вопроса. Обоснование актуальности темы, определение целей и задач исследования, а также описание его структуры и методологии. Краткий обзор ключевых понятий и терминов, используемых в проекте, а также представление основных этапов исследования. Освещение значимости соблюдения техники безопасности для здоровья и благополучия учащихся и преподавателей. Разъяснение роли нормативных документов и инструкций в обеспечении безопасной образовательной среды, также подчеркивается внимание к мерам профилактики и снижения рисков.

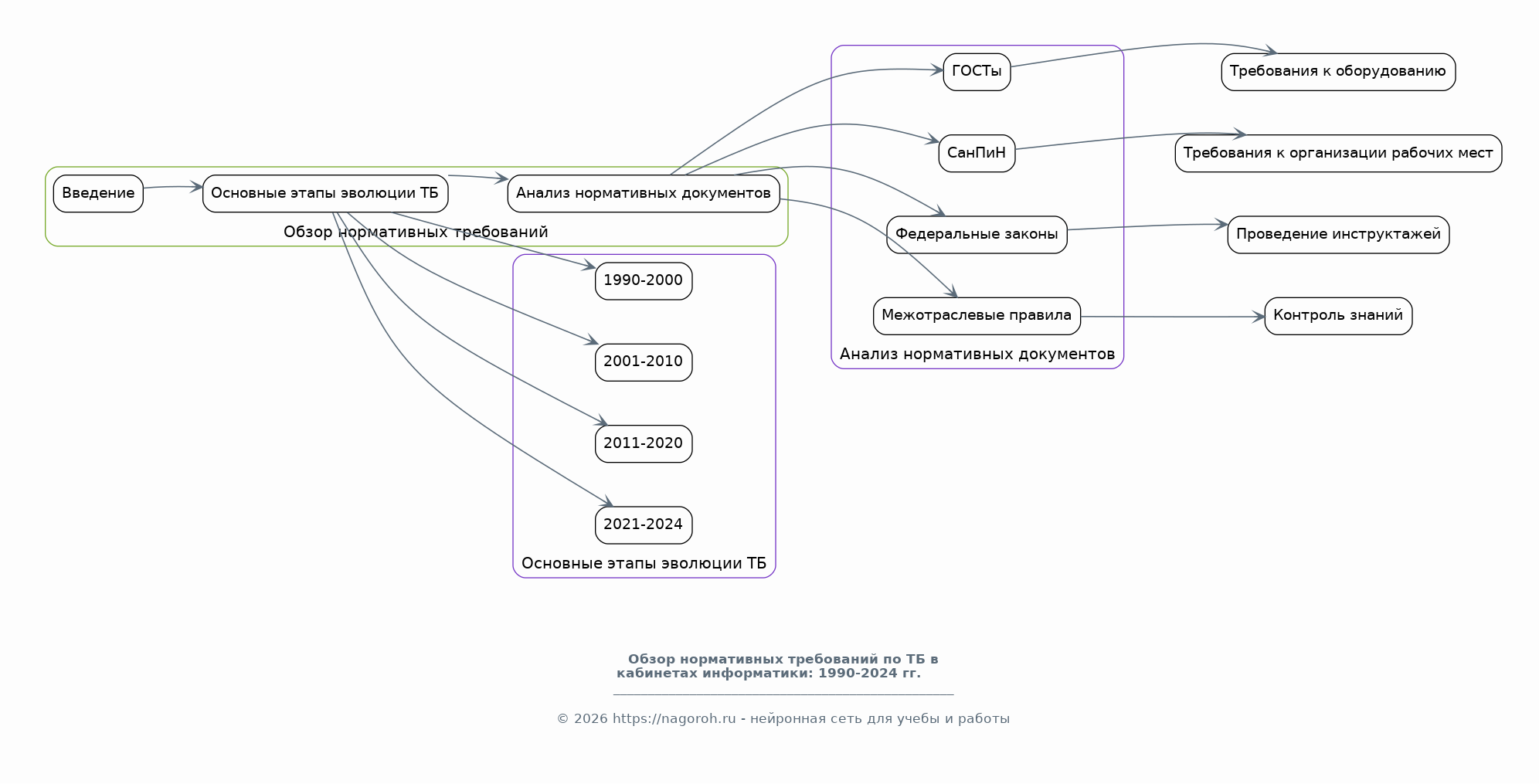
Обзор нормативных требований по ТБ в кабинетах информатики: 1990-2024 гг.

Содержимое раздела

Обзор и анализ эволюции нормативных документов, регламентирующих технику безопасности в кабинетах информатики за период с 1990 по 2024 год. Рассмотрение основных изменений в требованиях к оборудованию, организации рабочих мест, проведению инструктажей и контролю знаний. Анализ влияния изменений в законодательстве на практику обеспечения ТБ. Уделяется внимание сравнительному анализу нормативных актов, действовавших в разные периоды времени, с выявлением ключевых различий и сходств. Рассматриваются вопросы соответствия международных стандартов. Обозначено влияние новых технологий на актуальность нормативных документов.

Техническое оснащение кабинетов информатики: анализ эволюции оборудования и его влияние на ТБ

Содержимое раздела

Анализ изменений в техническом оснащении кабинетов информатики за последние 30 лет. Рассмотрение эволюции компьютерного оборудования, периферийных устройств, программного обеспечения и сетевой инфраструктуры. Оценка влияния этих изменений на риски и требования к обеспечению ТБ. Анализ соответствия современного оборудования требованиям безопасности. Обсуждение эргономических аспектов рабочих мест: освещение, расстановка оборудования, организация пространства. Выявление новых факторов риска, связанных с использованием современных технологий, таких как интерактивные доски, виртуальная реальность и облачные сервисы. Оценка надежности оборудования и его влияния на безопасность пользователей.

Обучение и инструктажи по ТБ: методы и практики в прошлом и настоящем

Содержимое раздела

Исторический обзор и сравнительный анализ методов и практик обучения и инструктажа по технике безопасности в кабинетах информатики. Рассмотрение изменений в подходах к проведению инструктажей, формам обучения и контролю знаний. Анализ эффективности различных методов обучения, используемых в разные периоды времени. Изучение роли преподавателя в обучении ТБ и его подготовки. Оценка влияния новых технологий (например, мультимедийных курсов и онлайн-тренингов) на процесс обучения. Рассмотрение вопросов периодичности и содержания инструктажей, а также их соответствия современным требованиям. Исследование методов мотивации учащихся для соблюдения правил ТБ.

Анализ рисков и угроз в современных кабинетах информатики

Содержимое раздела

Детальный анализ современных рисков и угроз, связанных с использованием компьютерной техники и информационных технологий в кабинетах информатики. Рассмотрение потенциальных опасностей, связанных с электробезопасностью, эргономикой, использованием химических веществ и пожарной безопасностью. Анализ рисков, связанных с сетевыми технологиями, включая угрозы кибербезопасности и утечки данных. Изучение влияния новых технологий, таких как виртуальная реальность и искусственный интеллект, на безопасность. Обзор факторов, влияющих на возникновение рисков, и поиск способов их минимизации. Оценка частоты возникновения различных инцидентов и их последствий.

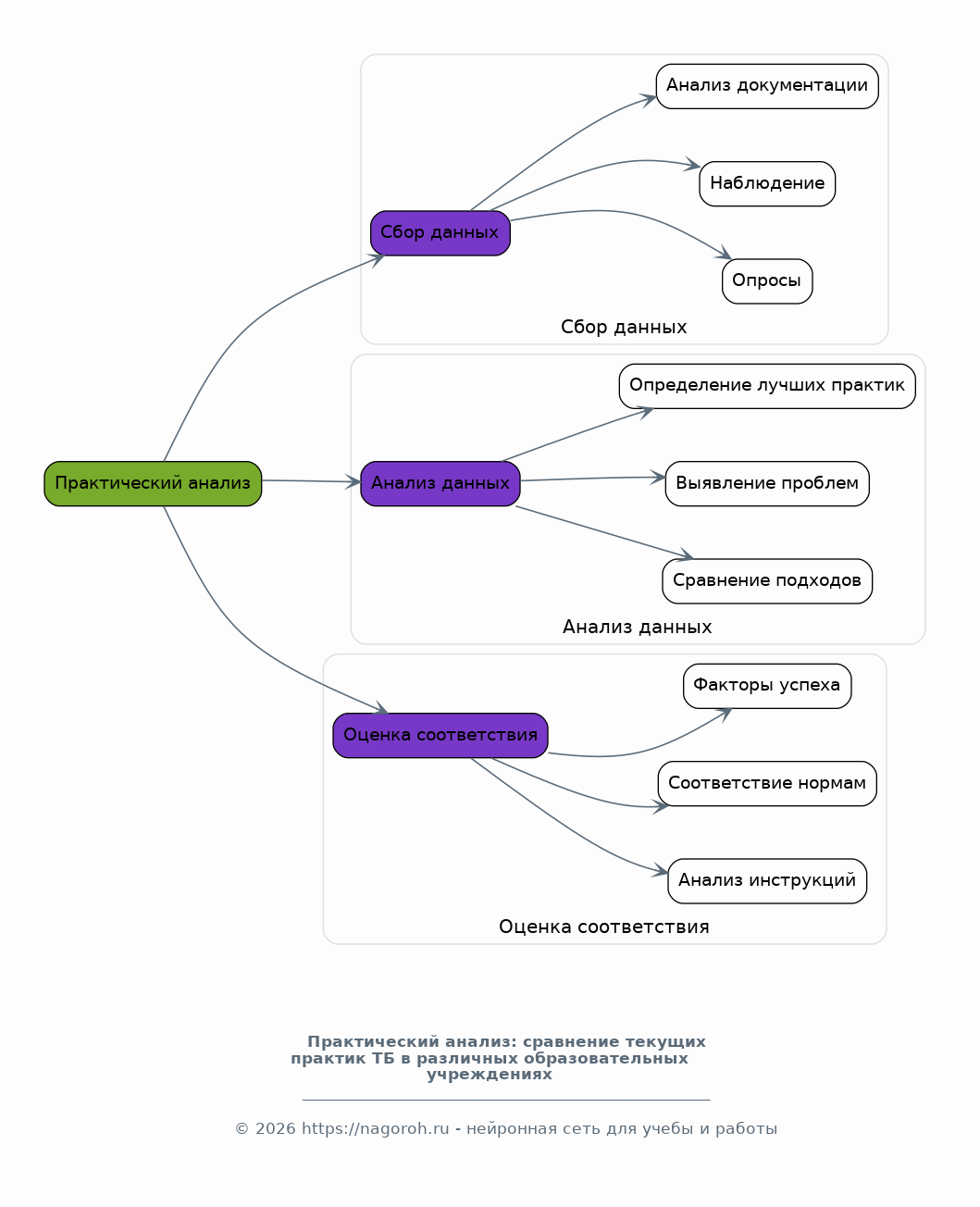
Практический анализ: сравнение текущих практик ТБ в различных образовательных учреждениях

Содержимое раздела

Сравнительный анализ текущих практик обеспечения техники безопасности в кабинетах информатики в различных образовательных учреждениях. Анализ данных, собранных в ходе опросов, наблюдений и анализа документации. Изучение различий в подходах к организации рабочих мест, проведению инструктажей и контролю знаний. Определение лучших практик и выявление проблемных зон. Оценка эффективности существующих инструкций по ТБ и выявление необходимости их обновления. Анализ соответствия нормам и стандартам ТБ в различных типах образовательных учреждений. Определение факторов, влияющих на успешность реализации практик ТБ.

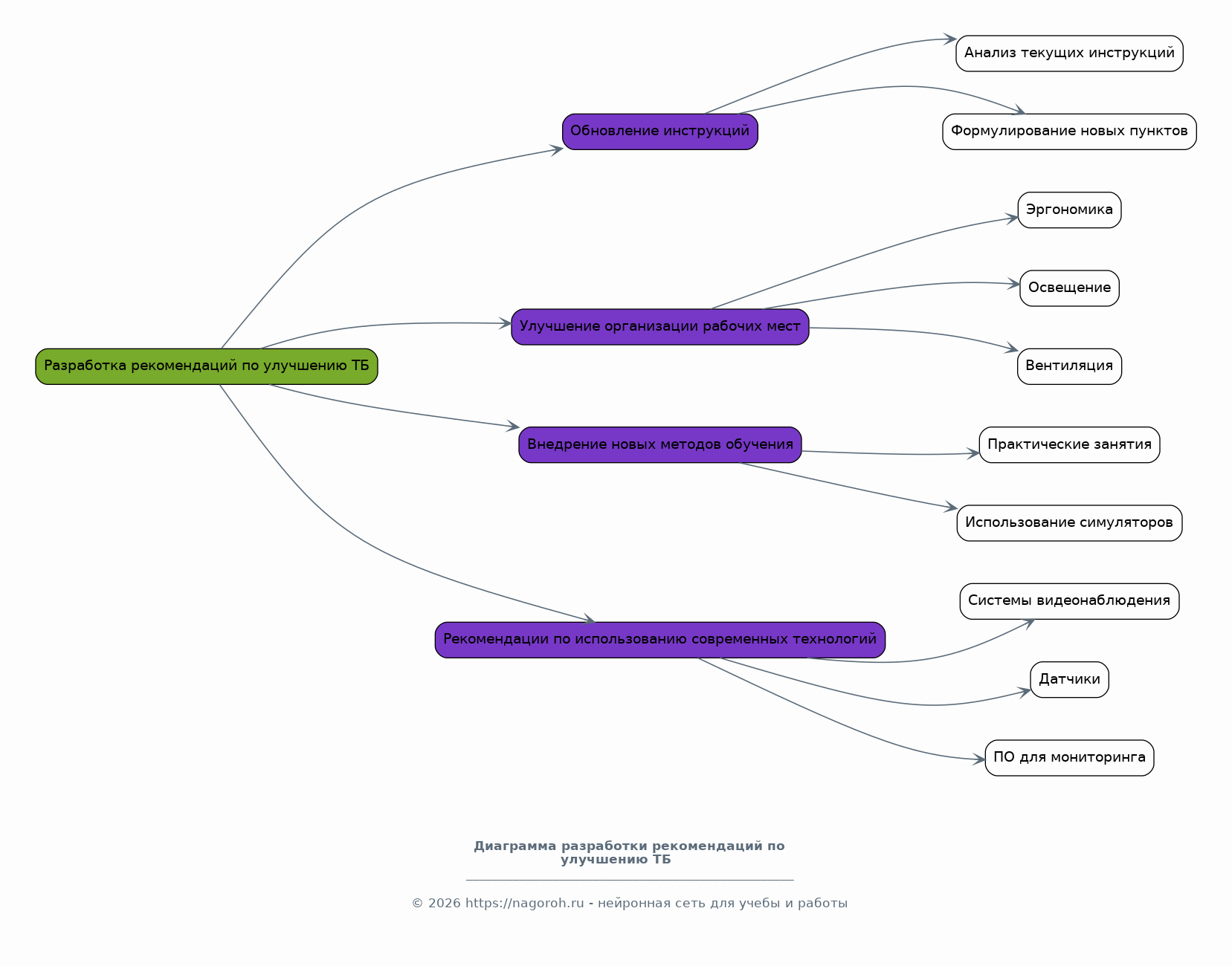
Разработка рекомендаций по улучшению ТБ

Содержимое раздела

Разработка конкретных рекомендаций по совершенствованию техники безопасности в кабинетах информатики, основанных на результатах проведенного исследования. Рекомендации будут включать предложения по обновлению инструкций, улучшению организации рабочих мест и внедрению новых методов обучения. Разработка рекомендаций по использованию современных технологий для обеспечения безопасности, таких как системы видеонаблюдения, датчики и программное обеспечение для мониторинга. Определение необходимых мер для снижения рисков, связанных с использованием нового оборудования и программного обеспечения. Разработка методических материалов для преподавателей и учащихся с целью повышения осознанности и соблюдения правил ТБ. Формирование перечня конкретных шагов для реализации предложенных улучшений.

Оценка эффективности предложенных мер

Содержимое раздела

Оценка эффективности предложенных мер по улучшению техники безопасности в кабинетах информатики. Проведение анализа данных, собранных после внедрения рекомендаций, для определения их влияния на снижение рисков и повышение безопасности. Использование статистических методов для оценки значимости изменений. Оценка удовлетворенности учащихся и преподавателей внесенными улучшениями. Анализ затрат и выгод от внедрения предложенных мер. Оценка возможности масштабирования и применения предложенных решений в других образовательных учреждениях. Формирование выводов о применимости рекомендаций и предложений по их дальнейшей адаптации и совершенствованию.

Заключение

Содержимое раздела

Подведение итогов исследования, обобщение основных результатов и выводов. Краткое изложение эволюции техники безопасности в кабинетах информатики за последние 30 лет. Оценка проделанной работы, достигнутых целей и задач. Определение вклада исследования в развитие образовательной практики и повышение безопасности учебного процесса. Обсуждение перспектив дальнейших исследований в этой области. Рекомендации для преподавателей, учащихся и специалистов по ТБ. Подчеркивание важности постоянного обновления знаний и соблюдения правил ТБ для обеспечения безопасности в современных кабинетах информатики. Обзор ограничений исследования и возможных направлений для будущих проектов.

Список литературы

Содержимое раздела

Составление полного списка использованной литературы, включающего нормативные документы, научные статьи, учебные пособия, интернет-ресурсы и другие источники информации, использованные в ходе исследования. Указание всех источников в соответствии с принятыми стандартами цитирования. Организация списка в алфавитном порядке или по структуре работы. Проверка правильности ссылок и актуальности информации в источниках. Включение в список основных законодательных актов и стандартов, а также специализированной литературы по технике безопасности и информатике. Обеспечение прозрачности и проверяемости использованных данных.

Получи Такой Проект

До 90% уникальность
Готовый файл Word
15-30 страниц
Список источников по ГОСТ
Оформление по ГОСТ
Таблицы и схемы
Презентация

Создать Проект на любую тему за 5 минут

Создать

#5636730