Нейросеть

Технологии и традиции создания сувенирной керамики: исследовательский проект

Нейросеть для проекта Гарантия уникальности Строго по ГОСТу Высочайшее качество Поддержка 24/7

Данный проект посвящен исследованию процесса создания сувениров из глины, сочетающего в себе исторические традиции и современные технологии. В работе будут рассмотрены различные техники формовки, декорирования и обжига керамики, используемые при производстве сувенирной продукции. Особое внимание уделяется изучению влияния региональных традиций и культурного наследия на формирование ассортимента и художественного стиля сувениров. Исследование предполагает анализ существующих технологических процессов, выявление их достоинств и недостатков, а также определение перспективных направлений развития производства сувенирной керамики. Результаты проекта могут быть использованы для разработки новых дизайнерских решений, оптимизации технологических процессов и повышения качества сувенирной продукции, способствуя сохранению и популяризации народных промыслов. Проект нацелен на практическое применение полученных знаний при создании прототипов сувениров, реализующих современные тенденции в области дизайна и керамики.

Идея:

Проект исследует взаимосвязь традиционных методов и современных технологий в создании сувениров из глины. Цель – выявить возможности для повышения привлекательности и конкурентоспособности сувенирной керамической продукции.

Продукт:

Итогом проекта станет серия разработанных прототипов сувениров из глины, сочетающих в себе элементы традиционного орнамента и современного дизайна. Будет составлен технологический регламент производства этих сувениров, подходящий для небольших мастерских и индивидуальных предпринимателей.

Проблема:

Современный рынок сувенирной продукции перенасыщен массовым производством, что приводит к потере уникальности и культурной идентичности. Недостаточное внимание уделяется сохранению и развитию традиционных техник керамики, что ведет к их постепенному исчезновению.

Актуальность:

Развитие туризма и интерес к национальной культуре стимулируют спрос на аутентичные сувениры, отражающие историческое наследие региона. Сохранение и популяризация традиционных ремесел способствует развитию малого бизнеса и созданию новых рабочих мест.

Цель:

Изучить традиции и технологии создания сувениров из глины и разработать рекомендации по оптимизации производства и повышению качества продукции. Создать прототипы сувениров, сочетающих в себе традиционные элементы и современный дизайн, для удовлетворения запросов широкой аудитории.

Целевая аудитория:

Проект будет интересен студентам художественных специальностей, дизайнерам, мастерам-керамистам и всем, кто интересуется народными промыслами и культурой. Результаты работы могут быть полезны предпринимателям, занимающимся производством и продажей сувенирной продукции.

Задачи:

  • Изучение истории развития керамического производства сувениров в различных регионах.
  • Анализ современных технологий обжига и декорирования керамики, применяемых в сувенирном производстве.
  • Разработка эскизов и прототипов сувениров из глины, учитывающих региональные традиции и современные тенденции дизайна.
  • Определение оптимальных технологических параметров производства сувениров (состав глины, режимы обжига, виды глазурей).
  • Разработка рекомендаций по маркетингу и продвижению сувенирной керамической продукции.

Ресурсы:

Для реализации проекта потребуются глина, глазури, инструменты для керамики, печь для обжига, компьютер с графическими редакторами, доступ к библиотечным и интернет-ресурсам.

Роли в проекте:

Осуществляет общее руководство проектом, контролирует выполнение задач, оказывает консультационную поддержку. Отвечает за своевременность и качество выполнения работы.

Проводит изучение литературы по теме, собирает и анализирует информацию о традициях и технологиях создания керамики. Оформляет результаты исследования в виде отчетов и презентаций.

Разрабатывает эскизы и прототипы сувениров из глины, учитывая современные тенденции дизайна и требования к функциональности. Осуществляет формовку, декорирование и обжиг керамических изделий.

Определяет оптимальные технологические параметры производства сувениров, разрабатывает технологические карты и регламенты. Контролирует соблюдение технологических норм и правил.

Анализирует рынок сувенирной продукции, разрабатывает стратегию продвижения сувениров из глины. Определяет целевую аудиторию и каналы сбыта.

Наименование образовательного учреждения

Проект

на тему

Технологии и традиции создания сувенирной керамики: исследовательский проект

Выполнил: ФИО

Руководитель: ФИО

Содержание

  • Введение 1
  • История керамического производства сувениров 2
  • Традиционные технологии создания керамики 3
  • Современные технологии керамического производства 4
  • Анализ рынка сувенирной керамической продукции 5
  • Разработка концепции сувениров из глины 6
  • Технология изготовления прототипов сувениров 7
  • Экономическая оценка производства сувениров 8
  • Заключение 9
  • Список литературы 10

Введение

Содержимое раздела

В данном разделе будет представлено общее описание проекта, его актуальность, цели и задачи. Обосновывается выбор темы исследования и ее значимость для развития керамического производства сувениров. Будет проведена краткая историческая справка о развитии керамики и ее роли в культуре разных народов, а также обозначены основные этапы исследования и методологические подходы. Акцент будет сделан на взаимосвязи культурного наследия и современных тенденций в дизайне керамической продукции.

История керамического производства сувениров

Содержимое раздела

В этом разделе будет рассмотрена история развития керамического производства сувениров в различных регионах мира и России. Будут проанализированы исторические факторы, повлиявшие на формирование традиций и стилей керамики, а также особенности производства сувениров в разные периоды времени. Особое внимание будет уделено влиянию культурных и экономических факторов на развитие керамического производства сувениров, а также рассмотрены примеры известных керамических центров и их вклад в развитие данного ремесла.

Традиционные технологии создания керамики

Содержимое раздела

В данном разделе будут подробно описаны традиционные технологии создания керамики, применяемые при производстве сувениров. Будут рассмотрены различные методы формовки, такие как ручная лепка, гончарный круг и литье в формы, а также основные этапы декорирования керамических изделий, включая роспись, гравировку и глазурование. Особое внимание будет уделено особенностям работы с различными видами глины и их влиянию на качество конечного продукта.

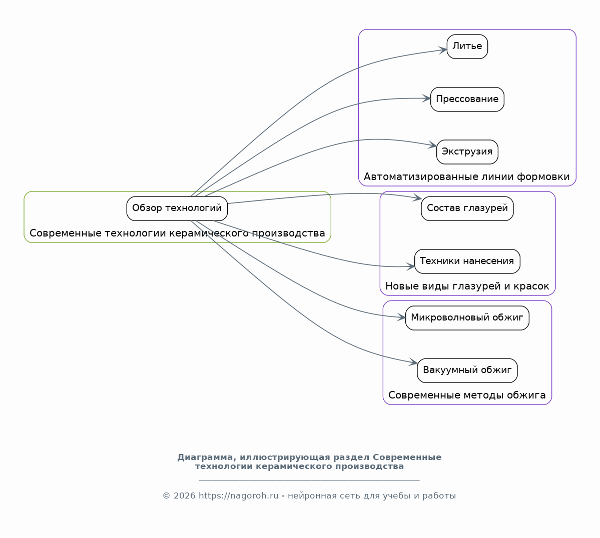
Современные технологии керамического производства

Содержимое раздела

В этом разделе будет представлен обзор современных технологий керамического производства, применяемых при изготовлении сувениров. Будут рассмотрены автоматизированные линии формовки, новые виды глазурей и красок, а также современные методы обжига, такие как микроволновой и вакуумный обжиг. Будет проанализировано влияние современных технологий на повышение производительности и качества керамической продукции.

Анализ рынка сувенирной керамической продукции

Содержимое раздела

В данном разделе будет проведен анализ рынка сувенирной керамической продукции, включая определение основных тенденций, потребительских предпочтений и конкурентной среды. Будут рассмотрены различные каналы сбыта сувениров, такие как магазины, ярмарки, интернет-магазины и туристические точки. Цель – выявить потребности рынка и определить возможности для продвижения сувениров из глины.

Разработка концепции сувениров из глины

Содержимое раздела

В данном разделе будут представлены разработанные концепции сувениров из глины, основанные на анализе исторических традиций и современных тенденций дизайна. Будут разработаны эскизы и 3D-модели сувениров, учитывающие особенности целевой аудитории и требования к функциональности. Особое внимание будет уделено выбору материалов, форм и цветовых решений, обеспечивающих уникальность и привлекательность изделий.

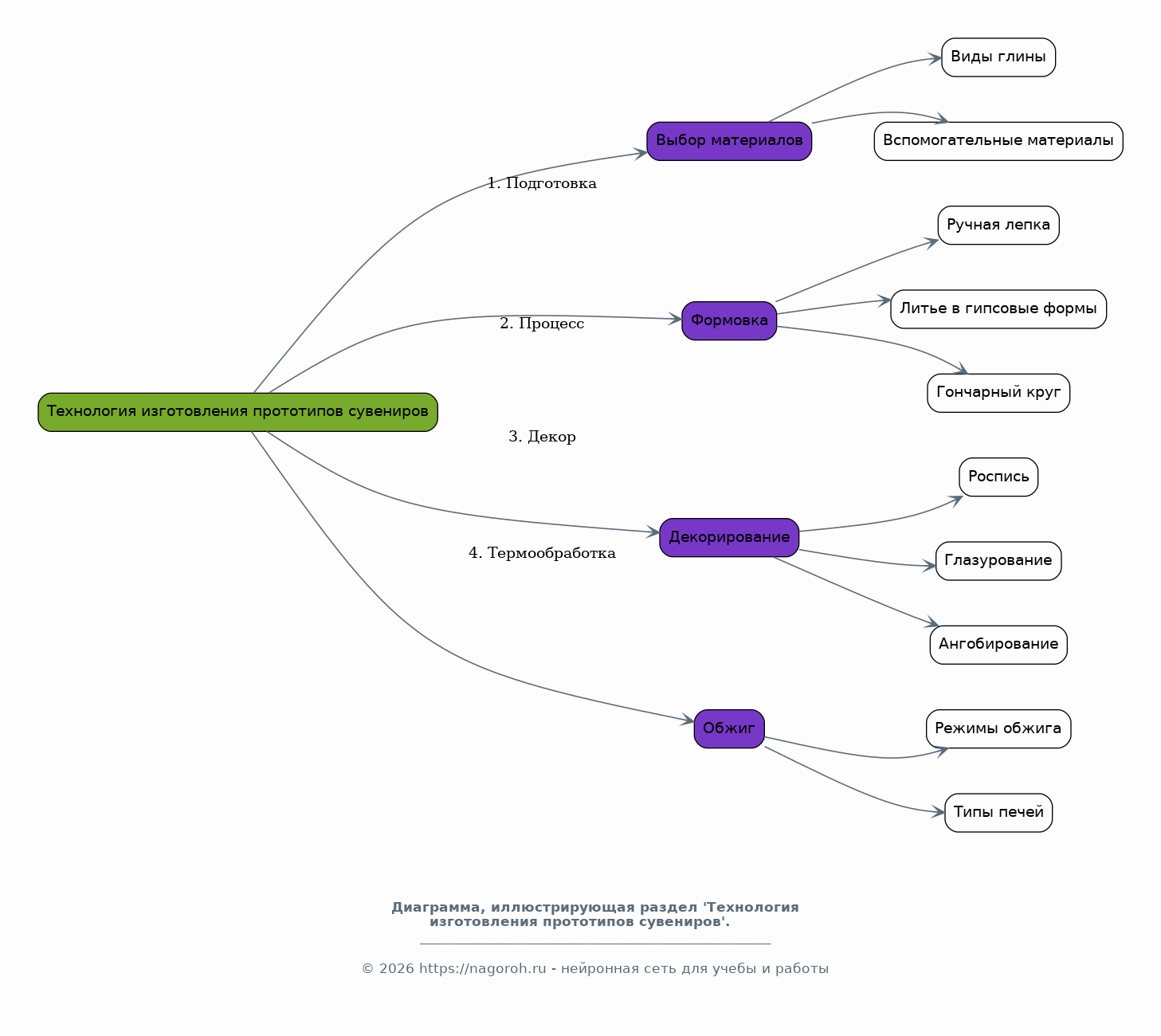
Технология изготовления прототипов сувениров

Содержимое раздела

В этом разделе будет подробно описана технология изготовления прототипов сувениров из глины, включая выбор материалов, режимы формовки, декорирования и обжига. Будет представлена технологическая карта производства сувениров, содержащая сведения о необходимых инструментах, оборудовании и материалах, а также последовательность выполнения операций. Акцент будет сделан на обеспечении высокого качества и повторяемости результатов.

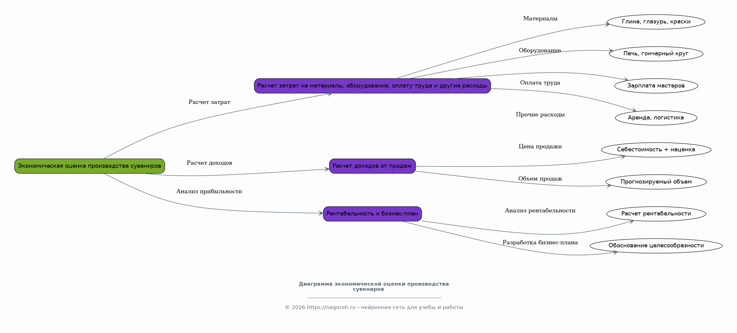
Экономическая оценка производства сувениров

Содержимое раздела

В данном разделе будет проведена экономическая оценка производства сувениров из глины, включая расчет затрат на материалы, оборудование, оплату труда и другие расходы. Будет определена себестоимость изготовления одного сувенира и рассчитана рентабельность производства. Будет разработан бизнес-план, обосновывающий целесообразность организации производства сувениров из глины.

Заключение

Содержимое раздела

В заключении будут подведены итоги проекта, сформулированы основные выводы и представлены рекомендации по дальнейшему развитию керамического производства сувениров. Будет дана оценка достигнутых результатов и рассмотрены перспективы применения разработанных технологий и концепций. Обозначены возможные направления для дальнейших исследований в данной области.

Список литературы

Содержимое раздела

В данном разделе будет представлен список использованных литературных источников, нормативных документов и интернет-ресурсов. Будут указаны авторы, названия произведений, издательства и годы издания. Список литературы оформлен в соответствии с требованиями ГОСТ.

Получи Такой Проект

До 90% уникальность
Готовый файл Word
15-30 страниц
Список источников по ГОСТ
Оформление по ГОСТ
Таблицы и схемы
Презентация

Создать Проект на любую тему за 5 минут

Создать

#5433805