Нейросеть

Тригонометрия в архитектуре

Нейросеть для проекта Гарантия уникальности Строго по ГОСТу Высочайшее качество Поддержка 24/7

Данный исследовательский проект направлен на изучение применения тригонометрических функций и понятий в архитектуре и строительстве. Проект исследует, как тригонометрия используется для расчета углов, высот, расстояний и других геометрических параметров при проектировании и возведении зданий и сооружений. В рамках проекта рассматриваются исторические примеры применения тригонометрии в архитектуре, современные методы проектирования с использованием тригонометрических расчетов, а также практические задачи, демонстрирующие взаимосвязь между тригонометрией и архитектурными формами. Особое внимание уделяется пониманию влияния тригонометрии на устойчивость конструкций, эстетику зданий и оптимизацию использования пространства. Проект предполагает проведение как теоретических исследований, так и практических расчетов, направленных на демонстрацию значимости тригонометрии для успешной реализации архитектурных проектов.

Идея:

Исследование покажет, как абстрактные математические концепции тригонометрии находят конкретное применение в создании окружающего нас пространства. Проект позволит учащимся глубже понять взаимосвязь между математикой и реальным миром, делая обучение более осмысленным и практичным.

Продукт:

Результатом проекта станет исследовательская работа, содержащая теоретический обзор, практические примеры расчетов и визуализацию архитектурных форм, использующих тригонометрические принципы. Готовый проект может быть представлен в формате презентации, доклада или интерактивной модели.

Проблема:

Многие учащиеся испытывают трудности с пониманием практической ценности тригонометрии, воспринимая ее как абстрактный набор формул и теорем. Отсутствие видимой связи между математическими знаниями и реальными приложениями снижает мотивацию к изучению предмета.

Актуальность:

Архитектура является важной областью, тесно связанной с математикой, в частности, с тригонометрией, что делает данный проект актуальным для развития пространственного мышления и инженерных навыков. Понимание тригонометрических принципов необходимо для проектирования безопасных, функциональных и эстетически привлекательных зданий и сооружений.

Цель:

Целью проекта является демонстрация практического применения тригонометрических функций и понятий в архитектуре и строительстве. Проект стремится повысить интерес учащихся к математике, показывая ее роль в создании окружающего мира и развитии архитектурной мысли.

Целевая аудитория:

Проект предназначен для учащихся средних и старших классов школы, изучающих геометрию и тригонометрию. Материал будет представлен в доступной форме, понятной для учащихся с различным уровнем подготовки.

Задачи:

  • Изучение истории применения тригонометрии в архитектуре (например, в древнеегипетских пирамидах, готических соборах).
  • Рассмотрение основных тригонометрических функций и их применение для расчета углов, высот, расстояний в архитектурных чертежах.
  • Проведение практических расчетов, связанных с определением углов наклона крыш, высоты зданий, расстояний между опорами и другими параметрами.
  • Анализ влияния тригонометрии на устойчивость архитектурных конструкций и безопасность зданий.
  • Создание модели или визуализации архитектурного объекта, демонстрирующего применение тригонометрических принципов.

Ресурсы:

Для реализации проекта потребуются учебники по геометрии и тригонометрии, доступ к интернет-ресурсам с архитектурными чертежами и схемами, программное обеспечение для графических расчетов и визуализации (например, GeoGebra, AutoCAD).

Роли в проекте:

Проводит исторический анализ применения тригонометрии в архитектуре, изучает работы известных архитекторов и инженеров, ищет примеры использования тригонометрии в различных архитектурных стилях. Отвечает за сбор и систематизацию информации.

Осуществляет практические тригонометрические расчеты, связанные с определением углов, высот, расстояний и других параметров архитектурных объектов. Проверяет точность расчетов и анализирует полученные результаты, применяет формулы и теоремы.

Создает графические модели и визуализации архитектурных форм, демонстрирующих применение тригонометрических принципов. Использует специализированное программное обеспечение для создания чертежей, схем, 3D-моделей и презентаций, эстетически оформляет материалы.

Организует работу команды, распределяет задачи, контролирует выполнение сроков, обеспечивает связь между участниками проекта и руководителем, собирает итоговые результаты.

Наименование образовательного учреждения

Проект

на тему

Тригонометрия в архитектуре

Выполнил: ФИО

Руководитель: ФИО

Содержание

  • Введение 1
  • История тригонометрии в архитектуре 2
  • Основные тригонометрические понятия и функции 3
  • Практическое применение тригонометрии в архитектурном проектировании 4
  • Тригонометрия и устойчивость архитектурных конструкций 5
  • Тригонометрия и эстетика архитектуры 6
  • Примеры решения архитектурных задач с использованием тригонометрии 7
  • Результаты исследования и их визуализация 8
  • Заключение 9
  • Список литературы 10

Введение

Содержимое раздела

В этом разделе будет представлена общая информация о проекте, его актуальность, цели и задачи. Необходимо объяснить, почему изучение тригонометрии в архитектуре важно и интересно. Опишите роль математики в создании архитектурных шедевров и влияние тригонометрии на развитие архитектурной мысли. Обоснуйте выбор темы и обозначьте ожидаемые результаты исследования.

История тригонометрии в архитектуре

Содержимое раздела

Здесь необходимо рассмотреть исторические примеры применения тригонометрии в архитектуре, начиная с древних цивилизаций (Египет, Греция, Рим) и заканчивая современными архитектурными стилями (готика, ренессанс, модерн). Анализ эволюции использования тригонометрических принципов в строительстве зданий и сооружений, раскрытие взаимосвязи между математическими знаниями и архитектурными достижениями. Необходимо продемонстрировать, как математика помогала строить знаменитые архитектурные памятники.

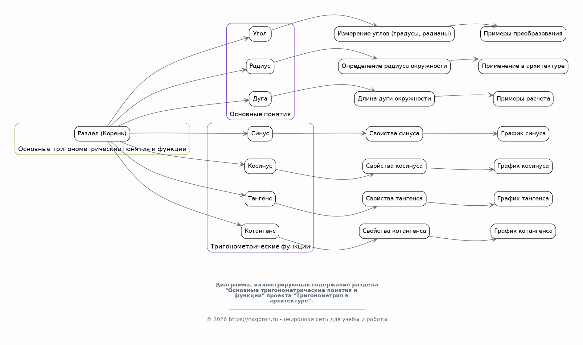
Основные тригонометрические понятия и функции

Содержимое раздела

Этот раздел посвящен теоретическому обзору основных тригонометрических функций (синус, косинус, тангенс, котангенс) и понятий (угол, радиус, дуга). Объяснение принципов работы тригонометрических функций, с примерами их применения в геометрии. Необходимо рассмотреть тригонометрические тождества и формулы, которые используются при решении архитектурных задач. Важно корректно и грамотно изложить математическую составляющую раздела.

Практическое применение тригонометрии в архитектурном проектировании

Содержимое раздела

В этом разделе будут рассмотрены конкретные примеры применения тригонометрии при проектировании и строительстве зданий и сооружений. Расчет углов наклона крыш, высоты зданий, расстояний между опорами, определение несущей способности конструкций, проектирование арок и куполов. Приведите примеры решения задач, показывающих как тригонометрия помогает оптимизировать конструкцию и обеспечить безопасность здания.

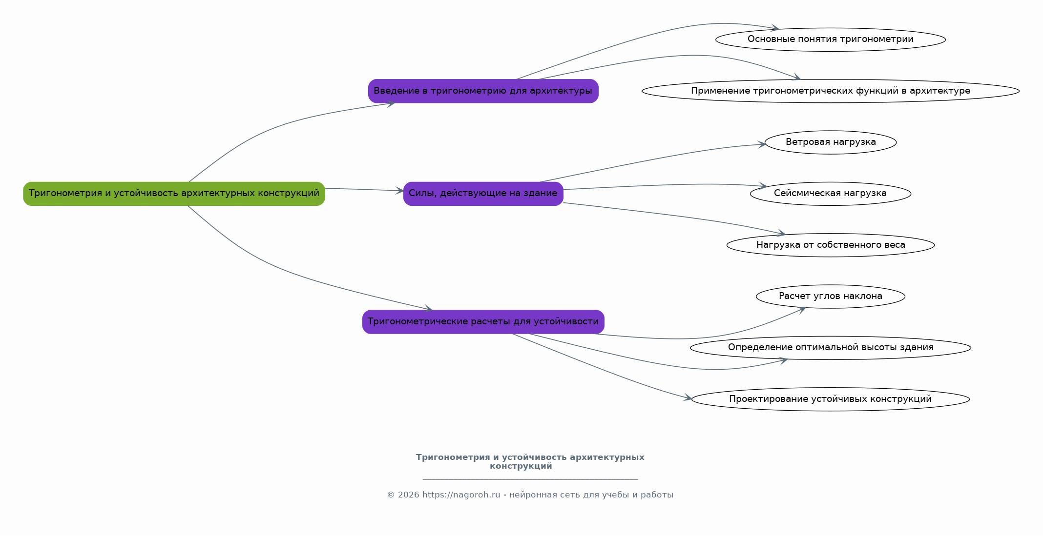
Тригонометрия и устойчивость архитектурных конструкций

Содержимое раздела

Здесь необходимо изучить влияние тригонометрии на устойчивость архитектурных конструкций. Рассмотрение сил, действующих на здание, и использование тригонометрических расчетов для обеспечения стабильности и безопасности. Анализ влияния углов наклона, высоты и других параметров на устойчивость конструкций. Необходимо продемонстрировать, как тригонометрия помогает предотвратить обрушение зданий и обеспечить долговечность сооружений.

Тригонометрия и эстетика архитектуры

Содержимое раздела

В этом разделе будет исследован вопрос о влиянии тригонометрии на эстетику архитектурных форм. Изучение пропорций, симметрии и гармонии в архитектуре, основанных на тригонометрических принципах. Рассмотрение примеров архитектурных зданий и сооружений, в которых тригонометрия играет важную роль в создании эстетичного внешнего вида. Особое внимание следует уделить золотому сечению и его связи с тригонометрией.

Примеры решения архитектурных задач с использованием тригонометрии

Содержимое раздела

В этом разделе будут представлены конкретные примеры решения архитектурных задач с использованием тригонометрических функций и формул. Разбор типовых задач, встречающихся при проектировании и строительстве зданий и сооружений. Пошаговое описание процесса решения задач, с объяснением каждого шага. Важно предложить задачи различной сложности, для демонстрации широкого спектра применения тригонометрии.

Результаты исследования и их визуализация

Содержимое раздела

В этом разделе необходимо представить результаты проведенного исследования, в виде графиков, диаграмм, таблиц и визуализаций. Описание полученных данных, их анализ и интерпретация. Представление архитектурных моделей и чертежей, демонстрирующих применение тригонометрических принципов. Важно наглядно продемонстрировать практическую ценность тригонометрии в архитектуре.

Заключение

Содержимое раздела

В заключении необходимо подвести итоги проведенного исследования, сформулировать основные выводы и оценить достижение поставленных целей. Подчеркнуть значимость тригонометрии для архитектуры и строительства, а также ее роль в развитии инженерной мысли. Указать перспективы дальнейших исследований в данной области. Обобщите полученные знания и предоставьте собственные размышления о тригонометрии в архитектуре.

Список литературы

Содержимое раздела

В этом разделе необходимо перечислить все использованные источники информации, включая учебники, научные статьи, интернет-ресурсы и другие материалы. Оформление списка литературы должно соответствовать общепринятым стандартам. Важно указать полные библиографические данные каждого источника, чтобы обеспечить возможность проверки и дальнейшего изучения.

Получи Такой Проект

До 90% уникальность
Готовый файл Word
15-30 страниц
Список источников по ГОСТ
Оформление по ГОСТ
Таблицы и схемы
Презентация

Создать Проект на любую тему за 5 минут

Создать

#286492