Нейросеть

Учебное пособие по применению Scilab Xcos: Методология и практические примеры

Нейросеть для проекта Гарантия уникальности Строго по ГОСТу Высочайшее качество Поддержка 24/7

Данное руководство разработано для помощи в освоении среды моделирования Scilab Xcos, предназначенной для создания и анализа динамических систем. В пособии представлены основные принципы работы с Xcos, включая знакомство с интерфейсом, инструментами и библиотеками блоков. Особое внимание уделяется практическому применению, с разбором конкретных примеров моделирования, охватывающих различные области, такие как электроника, механика и управление. Материал структурирован таким образом, чтобы обеспечить постепенное погружение в тему, начиная с базовых концепций и переходя к более сложным задачам. Рассматриваются вопросы настройки параметров блоков, анализа результатов моделирования и интерпретации полученных данных. Кроме того, в пособии приводятся рекомендации по эффективному использованию ресурсов Xcos и устранению возможных ошибок, что делает его полезным как для начинающих, так и для опытных пользователей.

Идея:

Разработать подробное руководство для облегчения изучения и использования Scilab Xcos для моделирования систем различной сложности. Предоставить пользователям практические навыки и знания, необходимые для эффективного применения Xcos в научных исследованиях и инженерной практике.

Продукт:

Интерактивное руководство, содержащее теоретические основы, практические примеры и пошаговые инструкции по работе с Scilab Xcos. Руководство будет включать в себя примеры моделирования различных физических систем, а также рекомендации по оптимизации процессов моделирования и анализа.

Проблема:

Существует недостаток доступных и понятных руководств по использованию Scilab Xcos, особенно для начинающих пользователей. Многие существующие ресурсы ограничены теоретическими аспектами, не уделяя достаточного внимания практическому применению и решению конкретных задач.

Актуальность:

Scilab Xcos является мощным инструментом моделирования, широко используемым в различных областях науки и техники. Создание доступного и понятного руководства способствует расширению круга пользователей и более эффективному применению этого инструмента в образовательных и исследовательских целях.

Цель:

Разработать учебное пособие, которое предоставит пользователям базовые знания и практические навыки для успешного использования Scilab Xcos. Целью является создание ресурса, который поможет пользователям самостоятельно решать задачи моделирования и анализа динамических систем.

Целевая аудитория:

Руководство предназначено для студентов технических специальностей, аспирантов, инженеров и исследователей, интересующихся моделированием динамических систем. Пособие будет полезно как для тех, кто только начинает знакомство с Xcos, так и для тех, кто уже имеет базовый опыт работы с этой средой.

Задачи:

  • Изучение интерфейса Scilab Xcos и основных инструментов моделирования.
  • Создание и настройка различных типов блоков для моделирования.
  • Разработка и анализ моделей динамических систем.
  • Интерпретация результатов моделирования и оценка их достоверности.
  • Изучение библиотек блоков и их применение в различных областях.

Ресурсы:

Для реализации проекта потребуются Scilab с установленным пакетом Xcos, компьютер с доступом в Интернет и базовые знания в области математики и физики.

Роли в проекте:

Отвечает за сбор, систематизацию и изложение материала в понятной и структурированной форме. Разработчик должен обладать глубокими знаниями в области моделирования динамических систем и уметь доступно объяснять сложные концепции. Обязанности включают в себя создание теоретических разделов, разработку практических примеров, подбор иллюстративных материалов, а также организацию информации в удобном для восприятия формате. Важна способность адаптировать материал к различным уровням подготовки пользователей, от начинающих до опытных.

Отвечает за проверку текста на предмет грамматических, орфографических и стилистических ошибок. Редактор должен обеспечить логическую структуру и связность текста, а также проверить соответствие содержания заявленной цели пособия. Важно, чтобы редактор обладал навыками работы с техническими текстами, умел упрощать сложные формулировки и делать материал более доступным для целевой аудитории. Редактор также контролирует единообразие терминологии и правильность использования графических элементов.

Занимается проверкой работоспособности всех примеров и моделей, представленных в пособии. Тестировщик обеспечивает корректность функционирования моделей, а также выявление возможных ошибок и неточностей в инструкциях. Тестировщик должен обладать навыками работы с Scilab Xcos и уметь анализировать результаты моделирования. Важна способность воспроизводить все примеры, представленные в руководстве, и проверять их соответствие заявленным результатам. Тестировщик предоставляет обратную связь разработчикам для улучшения качества пособия.

Отвечает за создание графических материалов, необходимых для наглядного представления информации. Иллюстратор разрабатывает схемы, диаграммы, графики и скриншоты, делая учебное пособие более понятным и привлекательным для пользователей. Иллюстратор должен обладать навыками работы с графическими редакторами и уметь визуализировать сложные концепции. Важно, чтобы иллюстрации были согласованы с текстом и дополняли его, упрощая понимание материала. Иллюстратор также следит за соблюдением единого стиля оформления.

Наименование образовательного учреждения

Проект

на тему

Учебное пособие по применению Scilab Xcos: Методология и практические примеры

Выполнил: ФИО

Руководитель: ФИО

Содержание

  • Введение 1
  • Основы моделирования динамических систем 2
  • Интерфейс Scilab Xcos 3
  • Работа с библиотеками блоков 4
  • Моделирование электрических цепей 5
  • Моделирование механических систем 6
  • Моделирование систем управления 7
  • Анализ результатов моделирования 8
  • Заключение 9
  • Список литературы 10

Введение

Содержимое раздела

Данный раздел служит отправной точкой для изучения среды моделирования Scilab Xcos. Он включает в себя обзор целей и задач учебного пособия, а также краткое описание структуры и содержания каждого раздела. Представлено введение в основы моделирования динамических систем и обозначены основные понятия, необходимые для понимания материала. Рассматриваются преимущества использования Scilab Xcos по сравнению с другими инструментами моделирования, а также области применения Xcos в науке и промышленности. Также будет рассмотрена организация работы с учебным пособием, включая рекомендации по его применению и ожидаемые результаты от изучения материала. Цель раздела — заинтересовать читателя и подготовить к изучению основных принципов работы с Xcos.

Основы моделирования динамических систем

Содержимое раздела

В этом разделе рассматриваются фундаментальные понятия, лежащие в основе моделирования динамических систем с использованием Scilab Xcos. Обсуждаются принципы построения моделей систем, включая математическое описание процессов и выбор соответствующих блоков. Особое внимание уделяется анализу различных типов систем, таких как линейные и нелинейные, стационарные и нестационарные. Рассматриваются методы решения дифференциальных уравнений, используемые в Xcos, и их влияние на точность моделирования. Раздел включает примеры простых моделей и объясняет, как учитывать различные факторы, влияющие на поведение системы. Цель — предоставить теоретическую базу для дальнейшей работы с Xcos.

Интерфейс Scilab Xcos

Содержимое раздела

Этот раздел посвящен детальному изучению интерфейса Scilab Xcos. Раскрываются основные элементы пользовательского интерфейса, такие как панель инструментов, рабочая область, библиотеки блоков и панель свойств. Описываются способы работы с блоками, включая их добавление в модель, настройку параметров и соединение. Рассматриваются инструменты масштабирования и навигации по модели. Приводятся примеры использования различных функций интерфейса и описываются методы оптимизации рабочего процесса. Раздел также включает в себя информацию о настройке интерфейса под индивидуальные потребности пользователя и о работе с различными типами файлов, используемыми в Xcos.

Работа с библиотеками блоков

Содержимое раздела

В данном разделе рассматриваются библиотеки блоков, доступные в Scilab Xcos. Описываются основные библиотеки, такие как математические операции, источники сигналов, обработка сигналов и устройства управления. Рассматриваются особенности каждого блока, его параметры и возможности настройки. Приводятся примеры использования блоков для моделирования различных физических систем. Особое внимание уделяется выбору подходящих блоков для конкретных задач моделирования и правильной настройке их параметров. Раздел включает практические примеры моделирования, демонстрирующие применение блоков из разных библиотек и показывающие способы связи между ними, а также анализ результатов.

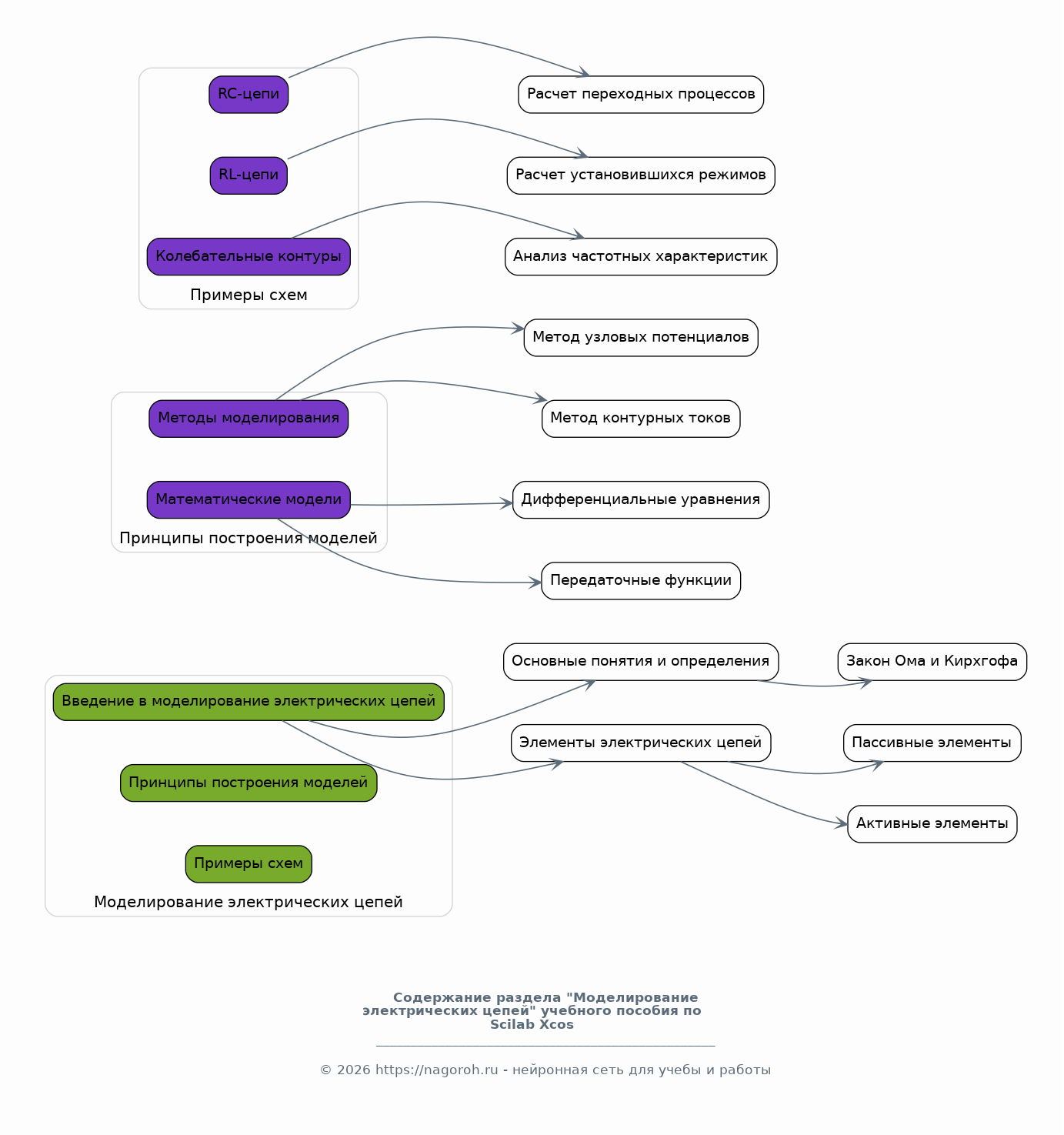
Моделирование электрических цепей

Содержимое раздела

Этот раздел посвящен моделированию электрических цепей с использованием Scilab Xcos. Рассматриваются принципы построения моделей электрических цепей, включая элементы пассивных и активных компонентов. Приводятся примеры моделирования простых цепей, таких как RC-цепи, RL-цепи и колебательные контуры. Обсуждаются методы расчета переходных процессов и установившихся режимов. Рассматривается моделирование цепей переменного тока и способы анализа частотных характеристик. Раздел включает примеры анализа результатов моделирования и интерпретации полученных данных. Особое внимание уделяется практическому применению Xcos для решения задач электротехники.

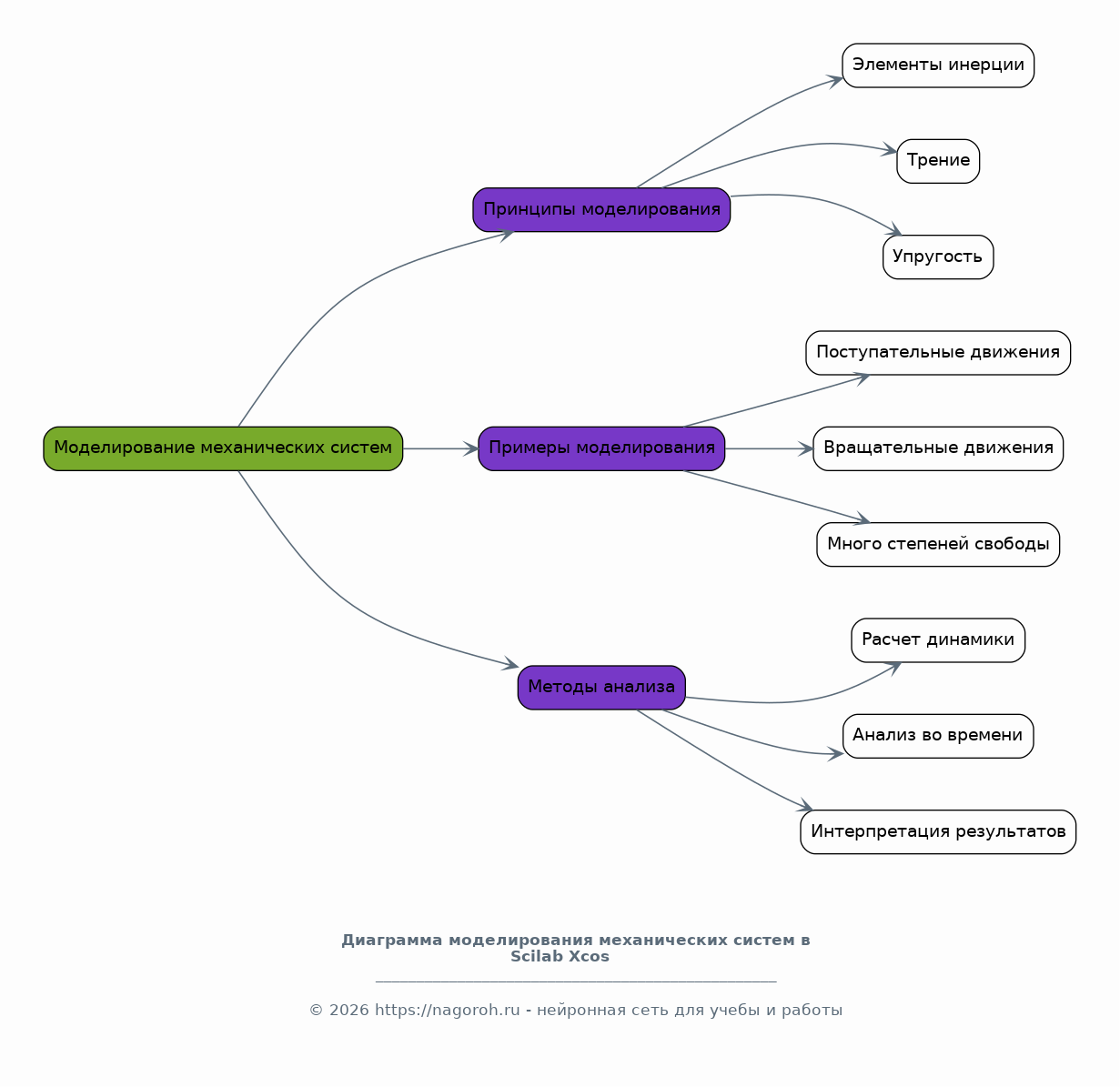
Моделирование механических систем

Содержимое раздела

В этом разделе рассматривается моделирование механических систем с использованием Scilab Xcos. Обсуждаются принципы построения моделей механических систем, включая элементы инерции, трения и упругости. Приводятся примеры моделирования систем с поступательными и вращательными движениями, а также систем с несколькими степенями свободы. Рассматриваются методы расчета динамики механических систем и способы анализа их поведения во времени. Приводятся примеры использования Xcos для моделирования различных механических систем, таких как подвески автомобилей, роботы и механизмы. Особое внимание уделяется интерпретации результатов моделирования и возможностям анализа.

Моделирование систем управления

Содержимое раздела

Данный раздел посвящен моделированию систем управления с использованием Scilab Xcos. Рассматриваются основы теории управления, включая понятия обратной связи, устойчивости и качества управления. Рассматриваются различные типы регуляторов, такие как пропорциональные, интегральные и дифференциальные. Приводятся примеры моделирования систем управления с использованием различных регуляторов, а также методы анализа их характеристик. Обсуждаются вопросы настройки параметров регуляторов для достижения заданной производительности системы. Раздел включает примеры применения Xcos для моделирования систем управления в различных отраслях промышленности.

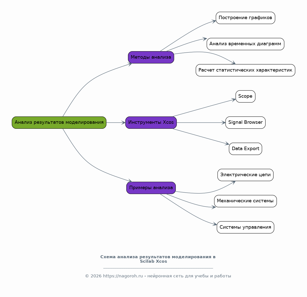
Анализ результатов моделирования

Содержимое раздела

Этот раздел фокусируется на анализе результатов моделирования, полученных в Scilab Xcos. Рассматриваются различные методы анализа, включая построение графиков, анализ временных диаграмм и расчет статистических характеристик. Обсуждаются способы интерпретации результатов моделирования и оценки их достоверности. Рассматриваются инструменты анализа, доступные в Xcos, и методы работы с ними. Приводятся примеры анализа результатов моделирования различных систем, включая электрические цепи, механические системы и системы управления. Особое внимание уделяется интерпретации полученных результатов и выявлению возможных ошибок в модели.

Заключение

Содержимое раздела

В заключительном разделе подводятся итоги проделанной работы, обобщаются основные выводы и достижения в рамках темы. Подчеркивается важность Scilab Xcos как инструмента моделирования и его вклад в научные исследования и инженерную практику. Даются рекомендации по дальнейшему изучению и применению Xcos, а также предлагаются идеи для самостоятельной работы и развития навыков моделирования. Обсуждаются перспективы использования Xcos в будущем и возможности улучшения учебного материала. Отмечаются наиболее важные аспекты, рассмотренные в пособии, и их применимость в различных областях.

Список литературы

Содержимое раздела

В этом разделе представлен список использованной литературы и источников, которые были задействованы при создании учебного пособия. В список входят книги, статьи, учебные материалы и онлайн-ресурсы, которые могут быть полезны для более глубокого изучения темы. Информация организована в соответствии с принятыми стандартами цитирования, что позволяет читателям легко найти и изучить дополнительные материалы по теме. Список литературы включает работы, посвященные теории моделирования динамических систем, применению Scilab Xcos и смежным областям. Обеспечивается доступ к ключевым источникам информации.

Получи Такой Проект

До 90% уникальность
Готовый файл Word
15-30 страниц
Список источников по ГОСТ
Оформление по ГОСТ
Таблицы и схемы
Презентация

Создать Проект на любую тему за 5 минут

Создать

#6214877