Нейросеть

Углеводородное топливо: Виды, Характеристики, Применение и Перспективы Альтернативных Источников

Нейросеть для проекта Гарантия уникальности Строго по ГОСТу Высочайшее качество Поддержка 24/7

Данный исследовательский проект посвящен всестороннему изучению углеводородного топлива, его классификации, физико-химических свойств, способов получения и областей применения. В работе будет проведен анализ основных видов углеводородного топлива, включая нефть, природный газ и уголь, с акцентом на их энергетическую ценность, экологическое воздействие и экономическую целесообразность. Особое внимание будет уделено исследованию современных технологий переработки углеводородов и оптимизации их использования. Проект также включает в себя обзор альтернативных источников энергии, способных заменить традиционное топливо, таких как солнечная, ветряная и гидроэнергетика, а также биотопливо и водородная энергетика. Рассмотрение перспектив развития данных направлений позволит оценить их потенциал для снижения зависимости от ископаемого топлива и уменьшения негативного влияния на окружающую среду. В заключительной части будут представлены рекомендации по переходу к более устойчивым и экологически чистым источникам энергии.

Идея:

Идея проекта заключается в комплексном анализе углеводородного топлива и исследовании перспектив его замены альтернативными источниками энергии. Это позволит выявить сильные и слабые стороны разных видов топлива и предложить оптимальные пути развития энергетической отрасли.

Продукт:

Результатом данного проекта станет аналитический отчет, содержащий систематизированную информацию о видах углеводородного топлива, технологиях его переработки и альтернативных источниках энергии. Отчет будет полезен студентам, преподавателям и специалистам в области энергетики.

Проблема:

Существует необходимость в глубоком понимании видов углеводородного топлива, его влияния на окружающую среду и перспектив перехода к более экологически чистым источникам энергии. Недостаточное знание этих вопросов может привести к неправильным решениям в области энергетики и негативным последствиям для экологии.

Актуальность:

Актуальность проекта обусловлена необходимостью поиска альтернатив традиционным источникам энергии в связи с истощением запасов углеводородного топлива и ухудшением экологической обстановки. Исследование позволит оценить потенциал различных альтернативных источников и разработать рекомендации по их внедрению.

Цель:

Целью проекта является комплексный анализ углеводородного топлива, его характеристик, применения и исследование перспектив альтернативных источников энергии. Достижение этой цели позволит сформировать целостное представление о современном состоянии и будущем энергетической отрасли.

Целевая аудитория:

Аудиторией проекта являются студенты технических специальностей, преподаватели, специалисты в области энергетики и все, кто интересуется вопросами энергоэффективности и экологической безопасности. Проект будет полезен для расширения знаний и формирования практических навыков.

Задачи:

  • Изучение классификации и характеристик углеводородного топлива.
  • Анализ технологий добычи, переработки и применения углеводородов.
  • Исследование экологических аспектов использования углеводородного топлива.
  • Обзор альтернативных источников энергии и оценка их перспектив.
  • Разработка рекомендаций по переходу к устойчивым источникам энергии.

Ресурсы:

Для реализации проекта потребуются научная литература, доступ к базам данных, компьютер с программным обеспечением для анализа данных, а также консультации с экспертами в области энергетики.

Роли в проекте:

Отвечает за общее руководство проектом, постановку задач, контроль сроков и качества выполнения работы. Координирует работу всех участников, организует встречи и консультации, а также отвечает за подготовку итогового отчета. Руководитель проекта должен обладать знаниями в области энергетики и опытом организации исследовательских проектов.

Собирает и анализирует данные о видах углеводородного топлива, технологиях, экологических аспектах и альтернативных источниках энергии. Проводит расчеты, составляет таблицы, графики и диаграммы, а также готовит аналитические обзоры. Аналитик должен обладать навыками работы с данными и знанием основных принципов энергетических систем.

Проводит углубленное изучение конкретных аспектов проекта, таких как технологии переработки нефти или характеристики альтернативных источников энергии. Подготавливает обзоры литературы, проводит экспериментальные исследования (при необходимости) и участвует в обсуждении результатов. Исследователь должен обладать глубокими знаниями в конкретной области и умением работать с научной литературой.

Отвечает за подготовку итогового отчета, редактирование текста, оформление графических материалов и соблюдение стандартов. Проверяет корректность цитирования, согласованность текста и соответствие требованиям к оформлению. Редактор должен обладать навыками литературного редактирования и знаниями академических стандартов.

Наименование образовательного учреждения

Проект

на тему

Углеводородное топливо: Виды, Характеристики, Применение и Перспективы Альтернативных Источников

Выполнил: ФИО

Руководитель: ФИО

Содержание

  • Введение 1
  • Классификация и физико-химические свойства углеводородного топлива 2
  • Технологии добычи и переработки нефти и газа 3
  • Применение углеводородного топлива в различных отраслях 4
  • Экологические аспекты использования углеводородного топлива 5
  • Альтернативные источники энергии: обзор и перспективы 6
  • Биотопливо и водородная энергетика 7
  • Сравнение углеводородного топлива и альтернативных источников 8
  • Рекомендации по переходу к устойчивым источникам 9
  • Список литературы 10

Введение

Содержимое раздела

Введение в тему углеводородного топлива, его роль в современной экономике и энергетике. Определение основных целей и задач исследования, описание актуальности темы и ее значимости для различных отраслей. Краткий обзор структуры работы, перечисление основных рассматриваемых вопросов и методологии исследования. Обоснование выбора темы и ее соответствия современным вызовам в области энергетики и экологии. Подробное описание структуры работы и планируемых этапов исследования, а также ожидаемых результатов и их практической значимости. Определение области исследования и ее границ, конкретизация основных понятий и терминов, используемых в работе.

Классификация и физико-химические свойства углеводородного топлива

Содержимое раздела

Детальный анализ классификации углеводородного топлива, включая нефть, природный газ и уголь, с учетом их происхождения, состава и структуры. Рассмотрение физико-химических свойств каждого вида топлива, таких как плотность, вязкость, теплотворная способность, температура вспышки. Обсуждение влияния этих свойств на эффективность сгорания, хранение, транспортировку и применение топлива в различных областях. Анализ основных компонентов углеводородного топлива, их химических формул и характеристик. Исследование взаимосвязи между структурой топлива и его физико-химическими свойствами для понимания его энергетического потенциала.

Технологии добычи и переработки нефти и газа

Содержимое раздела

Обзор современных технологий добычи нефти и газа, включая традиционные и инновационные методы, такие как бурение, гидроразрыв пласта и разработка морских месторождений. Подробное рассмотрение процессов переработки нефти на нефтеперерабатывающих заводах, включая первичную переработку (дистилляцию) и вторичную переработку (крекинг, риформинг, алкилирование и т.д.). Анализ влияния различных технологий переработки на качество получаемого топлива, выход целевых продуктов и экологические показатели. Рассмотрение современных трендов в области нефтепереработки, направленных на повышение эффективности и снижение воздействия на окружающую среду. Обсуждение перспективных технологий переработки, таких как использование катализаторов и биокатализаторов.

Применение углеводородного топлива в различных отраслях

Содержимое раздела

Детальное рассмотрение областей применения углеводородного топлива, включая энергетику, транспорт, промышленность и бытовое потребление. Анализ влияния различных видов топлива на эффективность работы двигателей, котлов и другого оборудования. Оценка экономических аспектов использования углеводородного топлива в различных отраслях, таких как стоимость, доступность и логистика. Рассмотрение перспектив развития и новых направлений использования углеводородного топлива в контексте современных технологических трендов и экологических требований. Обсуждение влияния различных видов топлива на экологические показатели. Анализ влияния различных видов топлива на выбросы парниковых газов.

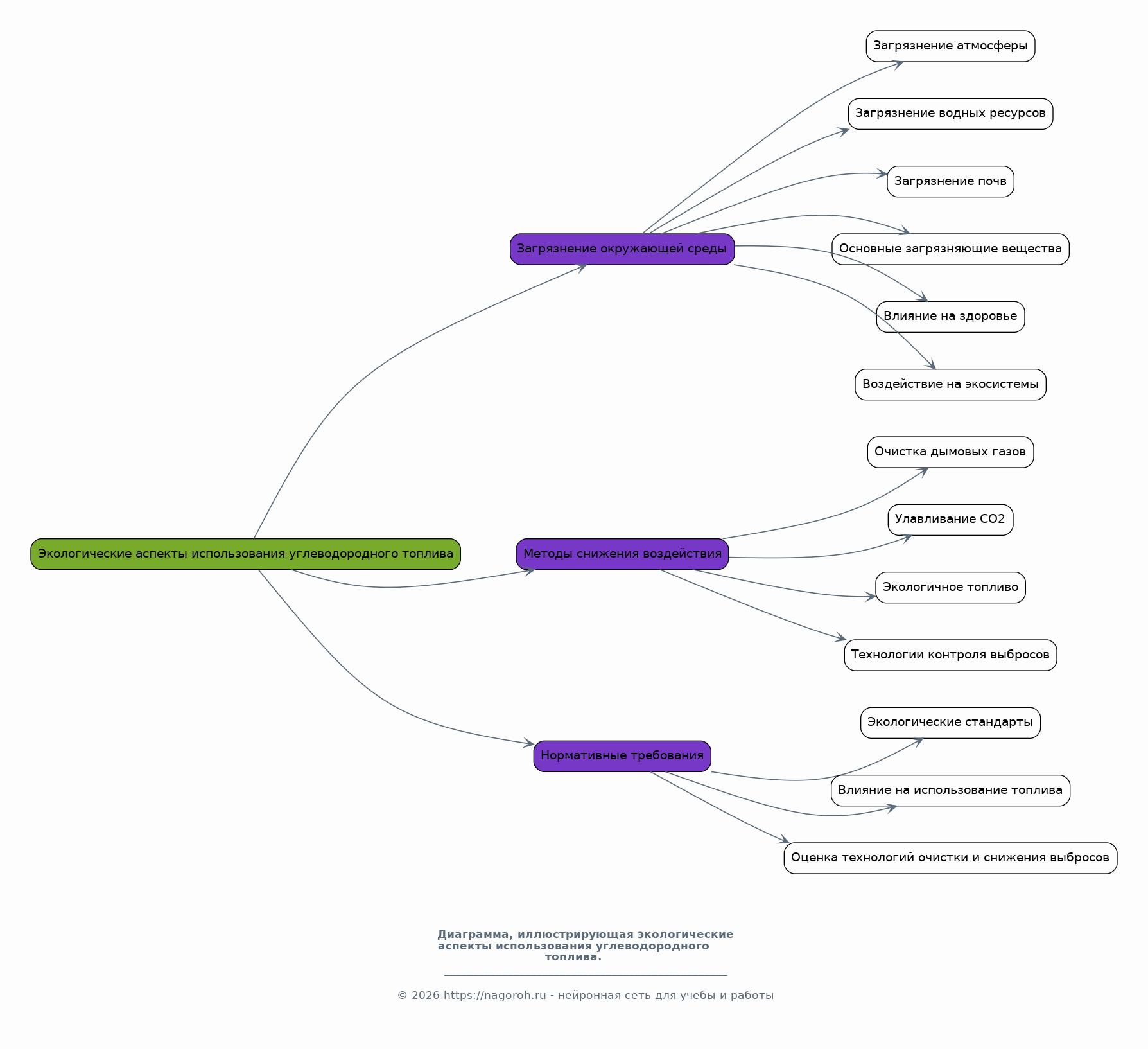
Экологические аспекты использования углеводородного топлива

Содержимое раздела

Анализ негативного влияния углеводородного топлива на окружающую среду, включая загрязнение атмосферы, водных ресурсов и почв. Рассмотрение основных загрязняющих веществ, таких как оксиды серы и азота, твердые частицы и углеводороды, а также их воздействия на здоровье человека и экосистемы. Обсуждение современных методов снижения экологического воздействия, таких как очистка дымовых газов, улавливание углекислого газа и использование более экологичных видов топлива. Анализ нормативных требований и стандартов в области охраны окружающей среды, а также их влияние на использование углеводородного топлива. Оценка перспектив развития технологий очистки и снижения выбросов.

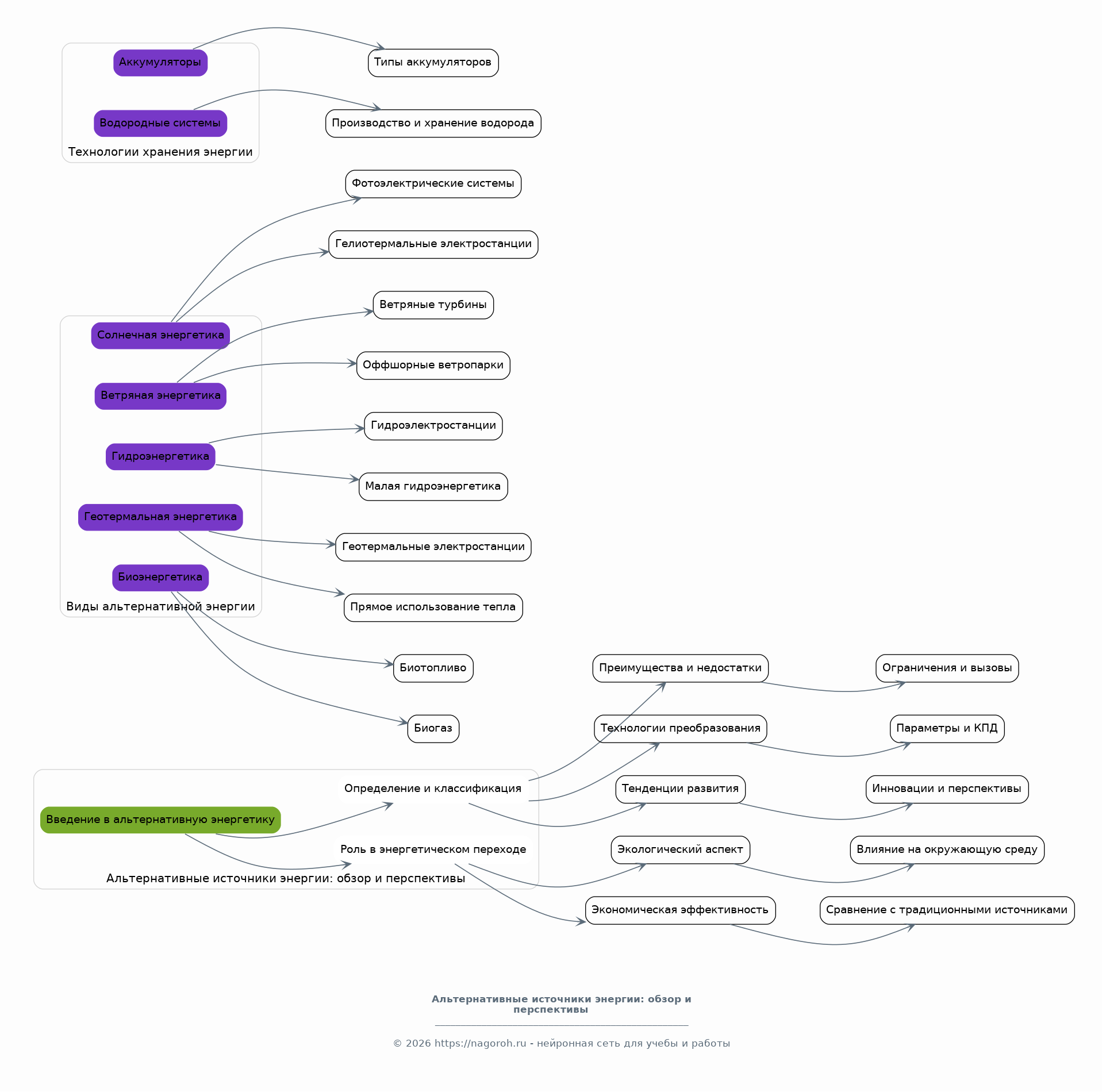
Альтернативные источники энергии: обзор и перспективы

Содержимое раздела

Обзор современных альтернативных источников энергии, включая солнечную, ветряную, гидроэнергетику и геотермальную энергию. Анализ преимуществ и недостатков каждого вида альтернативной энергии, их технологических особенностей и экономической эффективности. Рассмотрение перспектив развития возобновляемых источников энергии, их роли в снижении зависимости от углеводородного топлива и уменьшении выбросов парниковых газов. Обсуждение современных технологий хранения энергии, таких как аккумуляторы и водородные системы, а также их влияния на развитие альтернативной энергетики. Анализ влияния альтернативных источников энергии на окружающую среду.

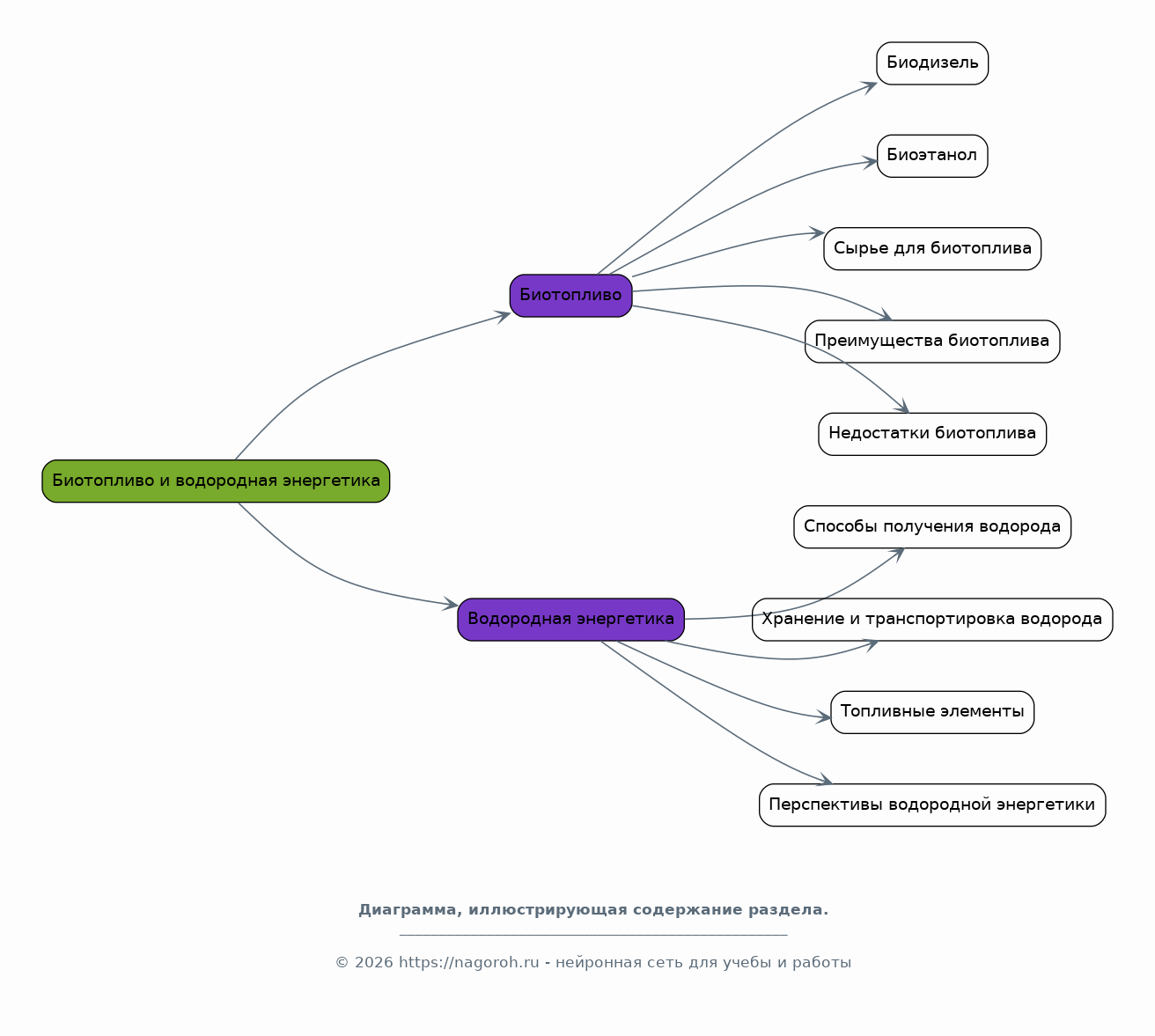
Биотопливо и водородная энергетика

Содержимое раздела

Детальное рассмотрение биотоплива, включая его классификацию (биодизель, биоэтанол), способы получения из различных видов сырья и области применения. Анализ преимуществ и недостатков биотоплива, его экологической эффективности и экономической целесообразности. Рассмотрение водородной энергетики, включая способы получения водорода (электролиз воды, газификация биомассы), его хранение, транспортировку и использование в топливных элементах. Обсуждение перспектив развития водородной энергетики, ее роли в снижении выбросов парниковых газов и создании устойчивой энергетической системы. Анализ современных технологий производства и использования водорода, а также их влияния на окружающую среду.

Сравнение углеводородного топлива и альтернативных источников

Содержимое раздела

Сравнительный анализ углеводородного топлива и основных альтернативных источников энергии по различным параметрам, таким как экономическая эффективность, экологическая безопасность, доступность ресурсов, эффективность преобразования энергии и технологическая зрелость. Обсуждение преимуществ и недостатков каждого вида топлива и источников энергии, а также их взаимного влияния и возможностей взаимозаменяемости. Анализ факторов, влияющих на выбор того или иного источника энергии, таких как государственная политика, технологические инновации и потребительский спрос. Оценка перспектив развития различных источников энергии и их роли в современной энергетической системе.

Рекомендации по переходу к устойчивым источникам

Содержимое раздела

Разработка рекомендаций по переходу к более устойчивым и экологически чистым источникам энергии на основе проведенного исследования. Предложения по стимулированию развития альтернативных источников энергии, включая государственную поддержку, налоговые льготы и инвестиции в исследования и разработки. Рекомендации по оптимизации использования углеводородного топлива, включая повышение энергоэффективности, внедрение современных технологий очистки и улавливания углекислого газа. Обсуждение мер по снижению негативного влияния энергетики на окружающую среду, включая сокращение выбросов парниковых газов и загрязнения атмосферы. Представление конкретных шагов и стратегий перехода от традиционного топлива к устойчивой энергетике.

Список литературы

Содержимое раздела

Список использованной литературы, включающий научные статьи, монографии, учебные пособия, нормативные документы и интернет-ресурсы, использованные при написании работы. Оформление списка в соответствии с требованиями ГОСТ или других стандартов библиографического описания. Сбор и систематизация всей необходимой информации. Гарантия полноты и корректности информации. Создание списка в соответствии с требованиями к оформлению. Указание всех источников, использованных в исследовании.

Получи Такой Проект

До 90% уникальность
Готовый файл Word
15-30 страниц
Список источников по ГОСТ
Оформление по ГОСТ
Таблицы и схемы
Презентация

Создать Проект на любую тему за 5 минут

Создать

#6210000