Нейросеть

Викинги: Воины, Путешественники и Торговцы в Средневековой Европе

Нейросеть для проекта Гарантия уникальности Строго по ГОСТу Высочайшее качество Поддержка 24/7

Данный исследовательский проект посвящен всестороннему изучению эпохи викингов, охватывая период с VIII по XI век. Проект направлен на детальное рассмотрение различных аспектов жизни викингов, включая их военную экспансию, торговые отношения, структуру общества, религиозные верования и влияние на формирование европейской цивилизации. Особое внимание будет уделено историческим источникам, таким как саги, хроники и археологические данные, для воссоздания максимально объективной картины жизни викингов. В рамках исследования будет проанализировано географическое распространение викингов, их взаимодействие с различными культурами, а также влияние их деятельности на политическую карту и экономическое развитие Европы. Проект также рассмотрит вопросы, связанные с технологиями судостроения, навигации и военного дела, которые сыграли ключевую роль в экспансии викингов. Кроме того, будет проанализировано культурное наследие викингов, включая их мифологию, искусство и язык, и его влияние на формирование европейской культуры. Исследование предполагает комплексный подход к изучению истории викингов, основанный на междисциплинарном взаимодействии различных областей знания, таких как история, археология, этнография и лингвистика.

Идея:

Исследование эпохи викингов предоставляет уникальную возможность изучить сложный период европейской истории. Анализ военных, торговых и культурных аспектов позволяет лучше понять формирование европейской цивилизации.

Продукт:

Результатом проекта станет исследовательская работа, включающая детальный анализ исторических источников и обобщение полученных данных. Проект будет представлен в виде научного доклада и презентации.

Проблема:

Существует недостаток обобщенных исследований, объединяющих различные аспекты жизни викингов. Отсутствует системный подход к анализу влияния викингов на европейскую историю.

Актуальность:

Изучение истории викингов актуально для понимания истоков европейской цивилизации. Это важно для формирования исторической грамотности и расширения представлений о средневековой истории.

Цель:

Целью данного проекта является всестороннее изучение жизни и деятельности викингов в контексте средневековой Европы. Определить вклад викингов в развитие европейской культуры, экономики и политики.

Целевая аудитория:

Проект ориентирован на учащихся старших классов и студентов, интересующихся историей. Результаты исследования могут быть полезны для преподавателей и всех, кто интересуется историей.

Задачи:

  • Изучение исторических источников и научной литературы о викингах.
  • Анализ археологических данных и артефактов.
  • Определение географии походов викингов и торговых путей.
  • Исследование социальной структуры и политической организации викингов.
  • Анализ культурного наследия викингов и его влияния на европейскую культуру.

Ресурсы:

Для реализации проекта потребуются доступ к библиотечным ресурсам, включая научную литературу, исторические документы и онлайн-базы данных.

Роли в проекте:

Отвечает за общее руководство проектом, определение целей и задач, координацию работы участников, контроль сроков и качества работы, а также подготовку итогового отчета. Руководитель проекта организует планирование и распределение задач, а также обеспечивает соблюдение методологии исследования. Он также отвечает за решение возникающих проблем, связанных с организацией и реализацией проекта. Руководитель проекта обладает опытом в исследовательской деятельности и способностью к лидерству.

Проводит самостоятельный анализ исторических источников, научной литературы, археологических данных и других материалов, необходимых для исследования. Исследователь осуществляет сбор, обработку и интерпретацию информации, а также участвует в написании разделов исследовательской работы. Исследователь должен обладать навыками работы с научными источниками, аналитическими способностями и умением формулировать выводы. Он предоставляет результаты своего исследования руководителю проекта.

Отвечает за обработку и статистический анализ данных, полученных в ходе исследования. Анализирует информацию, выявляет закономерности и тенденции, готовит графики, таблицы и диаграммы для иллюстрации результатов исследования. Этот специалист должен владеть навыками работы с различными программными пакетами для обработки данных и уметь представлять результаты анализа в понятной форме. Аналитик данных помогает исследователям корректно интерпретировать данные, делая выводы более обоснованными.

Осуществляет литературную обработку текста исследовательской работы, проверяет его на грамматические ошибки, стилистические неточности и логические несоответствия. Редактор приводит текст к единому стилю, обеспечивает его ясность и понятность. Редактор также отвечает за оформление работы в соответствии с требованиями к научным публикациям и обеспечивает соответствие цитирований и ссылок. Его основная задача — сделать научный текст читабельным и понятным для аудитории.

Наименование образовательного учреждения

Проект

на тему

Викинги: Воины, Путешественники и Торговцы в Средневековой Европе

Выполнил: ФИО

Руководитель: ФИО

Содержание

  • Введение 1
  • Социальная структура и организация викингов 2
  • Экспансия викингов: военные походы и завоевания 3
  • Культура и религия викингов 4
  • Торговля и экономические связи викингов 5
  • Технологии и судостроение викингов 6
  • Влияние викингов на европейскую историю 7
  • Археологические находки и источники 8
  • Заключение 9
  • Список литературы 10

Введение

Содержимое раздела

Введение в тему исследования: обоснование актуальности изучения эпохи викингов в контексте средневековой истории Европы. Определение основных целей и задач исследования, а также описание его методологии. Краткий обзор исторических источников, которые будут использоваться в работе, включая письменные свидетельства (саги, хроники), археологические находки и другие материалы. Рассмотрение основных проблем и вопросов, которые будут исследованы в работе, и определение структуры последующих глав. Ожидаемые результаты исследования и их научная значимость.

Социальная структура и организация викингов

Содержимое раздела

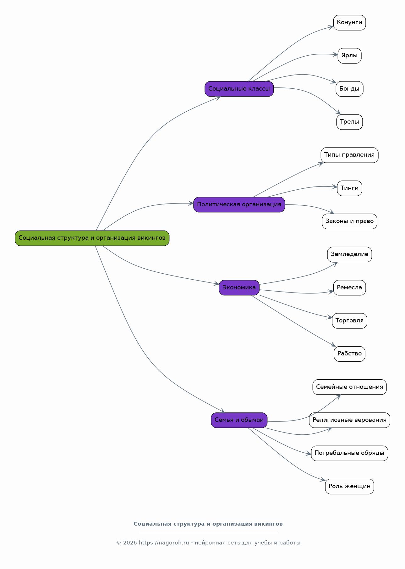
Анализ социальной структуры викингов, включая различные классы и социальные группы, такие как конунги, ярлы, бонды и треллы. Изучение системы управления и политической организации викингов: типы правления, роль тингов (советов), законы и правовые нормы. Рассмотрение экономических аспектов жизни викингов, включая земледелие, ремесла и торговлю, а также роль рабовладения. Анализ семейных отношений, религиозных верований и обычаев викингов, включая похоронные обряды и погребальные ритуалы. Изучение роли женщин в обществе викингов и их участия в различных сферах жизни.

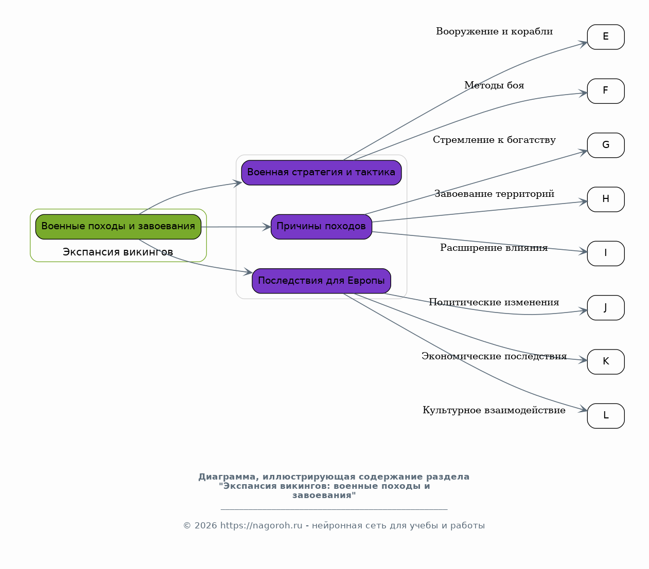
Экспансия викингов: военные походы и завоевания

Содержимое раздела

Рассмотрение военных походов викингов в различные регионы Европы, включая Англию, Францию, Ирландию и другие. Анализ стратегии и тактики ведения военных действий, используемых викингами, включая вооружение, корабли и методы ведения боя. Изучение причин военных походов викингов, таких как стремление к богатству, завоеванию территорий и расширению влияния. Рассмотрение последствий военных походов для европейских стран, включая политические изменения, экономические последствия и культурное взаимодействие. Оценка роли военных походов в формировании идентичности викингов и их месте в истории.

Культура и религия викингов

Содержимое раздела

Изучение религиозных верований викингов, включая их пантеон богов, мифологию и ритуалы. Анализ влияния религии на различные аспекты жизни викингов, включая их мировоззрение, моральные принципы и повседневную практику. Рассмотрение культурных аспектов, таких как искусство, литература (саги и скальдическая поэзия), музыка и ремесла. Анализ погребальных обрядов и погребальных ритуалов, включая значение захоронений с оружием, кораблями и другими артефактами. Оценка влияния культуры викингов на формирование других европейских культур и ее вклад в общемировое культурное наследие.

Торговля и экономические связи викингов

Содержимое раздела

Изучение торговых путей викингов, охватывающих обширные территории от Западной Европы до Восточной Европы и Ближнего Востока. Анализ товаров, участвовавших в торговле, включая меха, серебро, рабов, оружие и другие ценности. Рассмотрение роли торговых городов, таких как Хедебю, Бирка и Юмна, в качестве центров торговли и обмена. Определение влияния торговли на развитие экономики викингов и их отношения с другими народами. Анализ экономических аспектов работорговли и ее роли в экономике викингов, а также ее социальных последствий.

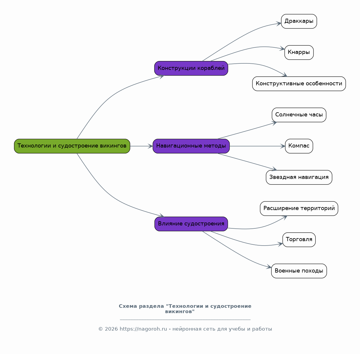
Технологии и судостроение викингов

Содержимое раздела

Изучение технологий, использовавшихся викингами в судостроении и навигации. Анализ конструкций кораблей викингов, включая драккары и кнарры, и их конструктивные особенности. Рассмотрение роли кораблей в военных походах, торговле и освоении новых территорий. Анализ навигационных методов и инструментов, использовавшихся викингами, включая солнечные часы, компас и звездную навигацию. Оценка влияния технологий судостроения на расширение территорий викингов и их роль в эпоху викингов.

Влияние викингов на европейскую историю

Содержимое раздела

Анализ влияния викингов на политические, экономические и культурные аспекты европейской истории. Изучение роли викингов в формировании новых государств и политических образований в Европе. Рассмотрение влияния викингов на развитие торговли, ремесел и экономики в различных регионах. Анализ культурного обмена между викингами и другими европейскими народами, включая влияние на язык, искусство и религию. Оценка наследия викингов в современной культуре и его историческое значение. Рассмотрение изменений, которые привнесли викинги в политическую карту Европы.

Археологические находки и источники

Содержимое раздела

Обзор основных археологических находок, связанных с эпохой викингов, включая оружие, украшения, предметы быта, корабли и захоронения. Анализ археологических данных с целью реконструкции различных аспектов жизни викингов, таких как социальное устройство, религия и торговля. Изучение археологических находок в контексте исторических источников, таких как саги и хроники, для получения более полной картины. Рассмотрение различных типов исторических источников, используемых для изучения эпохи викингов, их достоинств и недостатков. Оценка роли археологических данных в воссоздании истории викингов.

Заключение

Содержимое раздела

Обобщение основных результатов исследования, полученных в ходе работы над проектом. Подведение итогов по каждому из исследованных аспектов жизни и деятельности викингов. Оценка значимости и вклада викингов в историю Европы и мировое культурное наследие. Формулировка выводов о влиянии викингов на формирование европейской цивилизации. Определение перспектив дальнейших исследований в области истории викингов и ее значимости для современной науки. Краткое описание важности проведенного исследования и его потенциального вклада в общее знание.

Список литературы

Содержимое раздела

Перечисление всех источников и научной литературы, использованной в ходе исследования, в соответствии с требованиями к оформлению списка литературы. Разделение списка на категории, такие как исторические источники, научные статьи, монографии и электронные ресурсы. Оформление библиографических данных в едином стиле согласно требованиям к научной работе. Включение в список литературы всех источников, которые были использованы при написании исследовательской работы. Подчеркивание важности списка литературы как инструмента для проверки достоверности информации и ознакомления с другими исследованиями по теме.

Получи Такой Проект

До 90% уникальность
Готовый файл Word
15-30 страниц
Список источников по ГОСТ
Оформление по ГОСТ
Таблицы и схемы
Презентация

Создать Проект на любую тему за 5 минут

Создать

#5489630