Нейросеть

Виноградарство и виноделие в Херсонесе Таврическом: Исторический обзор и современные перспективы

Нейросеть для проекта Гарантия уникальности Строго по ГОСТу Высочайшее качество Поддержка 24/7

Данный исследовательский проект посвящен изучению истории виноградарства и виноделия в древнем Херсонесе Таврическом, с акцентом на его влияние на экономику, культуру и повседневную жизнь. Проект нацелен на комплексный анализ археологических данных, исторических источников и современных научных исследований для реконструкции технологий виноделия, сортов винограда и роли вина в жизни херсонеситов. Особое внимание будет уделено выявлению взаимосвязей между географическими, климатическими и культурными факторами, способствовавшими развитию виноградарства в регионе. Исследование включает в себя анализ различных аспектов, таких как: методы посадки и ухода за виноградниками, процессы ферментации и хранения вина, торговые пути и влияние винной продукции на экономические связи Херсонеса с другими государствами. Кроме того, будет рассмотрено культурное значение вина в религиозных обрядах, праздниках и повседневном рационе жителей Херсонеса. Для достижения поставленных целей будут использованы методы исторического анализа, археологического обзора и сравнительного анализа исторических источников. Исследование предполагает сопоставление различных точек зрения ученых, анализ спорных вопросов и формирование собственной позиции на основе собранных данных.

Идея:

Проект направлен на всестороннее исследование виноградарства и виноделия в Херсонесе, предоставляя глубокий исторический и культурный анализ. Это позволит лучше понять вклад Херсонеса а развитие виноградарства в регионе.

Продукт:

Результатом проекта станет научная работа, включающая подробный анализ исторических, археологических и культурных аспектов виноделия в Херсонесе. В дополнение к этому, будет создан презентационный материал, отображающий основные выводы исследования.

Проблема:

Существует недостаток современных исследований, объединяющих данные из различных источников для целостного анализа виноградарства в Херсонесе. Необходимо восполнить пробелы в знаниях о технологиях виноделия и роли вина в жизни древних жителей.

Актуальность:

Изучение истории виноделия в Херсонесе имеет высокую научную и культурную значимость, так как позволяет лучше понять историю региона. Это поможет больше узнать о влиянии древнегреческой цивилизации на регион.

Цель:

Основной целью является реконструкция истории виноградарства и виноделия в Херсонесе Таврическом. Достижение этой цели позволит установить ключевые этапы развития виноделия и его роль в социально-экономической структуре города.

Целевая аудитория:

Проект ориентирован на школьников, интересующихся историей и археологией, а также студентов исторических факультетов. Материалы проекта будут полезны для преподавателей истории, краеведов и всех, кто интересуется историей античности.

Задачи:

  • Сбор и анализ исторических источников и археологических данных.
  • Изучение технологий виноградарства и виноделия в древнем Херсонесе.
  • Анализ роли вина в экономике и культуре Херсонеса.
  • Подготовка научной работы и презентационных материалов.

Ресурсы:

Для реализации проекта потребуются доступ к библиотечным фондам, археологическим материалам, а также современные научные публикации.

Роли в проекте:

Организует и координирует работу над проектом, отвечает за планирование, распределение задач и контроль над их выполнением. Руководитель осуществляет научное руководство, консультирует участников проекта, обеспечивает связь с научными руководителями и экспертами. Он отвечает за подготовку итоговых материалов, включая научную статью и презентацию, а также за представление результатов исследования, подготовку к публичным выступлениям и публикациям. Руководитель проекта также контролирует соблюдение сроков и бюджета проекта, организует рабочие встречи и обеспечивает эффективную коммуникацию между участниками.

Проводит самостоятельный сбор, анализ и систематизацию информации из различных источников, включая исторические документы, археологические отчеты и научные статьи. Исследователь отвечает за подготовку обзоров литературы, написание разделов научной работы, участие в обсуждении результатов исследования и подготовке презентационных материалов. Он должен быть готов к работе с большим объемом информации, критическому анализу данных и формулированию собственных выводов на основе проведенного исследования. Исследователь участвует в организации и проведении полевых работ, если таковые предусмотрены проектом, а также в обработке собранных данных.

Отвечает за обработку и анализ собранных данных, используя различные методы и подходы. Аналитик помогает в интерпретации данных и формулировании выводов. Он обеспечивает статистическую обработку данных и помогает визуализировать результаты исследования. Аналитик разрабатывает и использует методологические подходы для анализа, участвует в разработке структуры данных, а также обеспечивает качество данных, идентифицирует и исправляет ошибки. В конечном счете, аналитик представляет результаты в понятной форме для других участников проекта.

Наименование образовательного учреждения

Проект

на тему

Виноградарство и виноделие в Херсонесе Таврическом: Исторический обзор и современные перспективы

Выполнил: ФИО

Руководитель: ФИО

Содержание

  • Введение 1
  • Климатические и географические условия Херсонеса для виноградарства 2
  • Исторические свидетельства о виноградарстве в Херсонесе 3
  • Археологические находки: винодельческое оборудование и материалы 4
  • Технологии виноделия в Херсонесе 5
  • Вино в жизни Херсонеса: экономика и культура 6
  • Современные исследования и реконструкции виноделия 7
  • Сравнительный анализ с другими античными винодельческими регионами 8
  • Практическое применение знаний и современные перспективы 9
  • Список литературы 10

Введение

Содержимое раздела

Введение предcтавляет собой обзор темы исследования, обосновывает актуальность изучения виноградарства и виноделия в Херсонесе. В разделе будут сформулированы цели и задачи исследования, обозначены его методологические основы и методы, использованные в работе. Также будет представлен обзор источниковой базы, включая анализ исторических документов, археологических находок и научных публикаций, с указанием их значимости для достижения поставленных целей. В заключение будет обозначена структура работы, кратко описано содержание каждого раздела, что позволит читателям получить общее представление о структуре исследования и его основных аспектах.

Климатические и географические условия Херсонеса для виноградарства

Содержимое раздела

В данном разделе будет проанализировано влияние климатических и географических факторов на развитие виноградарства в Херсонесе Таврическом. Будут рассмотрены особенности рельефа, почвы, солнечной активности и осадков, а также их влияние на условия произрастания винограда. Анализ климатических данных позволит определить оптимальные условия для выращивания различных сортов винограда, а также выявить возможные проблемы, связанные с изменениями климата. В разделе будут представлены карты и другие наглядные материалы, иллюстрирующие географическое положение Херсонеса и его окрестностей, а также климатические условия, характерные для региона. Особое внимание будет уделено сравнению климатических условий Херсонеса с условиями других винодельческих регионов античного мира, что позволит выявить особенности и преимущества региона.

Исторические свидетельства о виноградарстве в Херсонесе

Содержимое раздела

Раздел посвящен изучению исторических источников, содержащих информацию о виноградарстве в Херсонесе. Будут проанализированы письменные источники, такие как труды античных авторов (Страбона, Плиния Старшего и др.), надписи на амфорах и других сосудах, а также другие артефакты, содержащие информацию о виноградарстве. Анализ этих источников позволит получить представление о сортах винограда, методах посадки и ухода за виноградниками, технологиях сбора урожая и производства вина, а также о торговле вином. Особое внимание будет уделено выявлению упоминаний о виноградарстве в контексте социально-экономической жизни города, религиозных обрядах и повседневном быту жителей. Будут рассмотрены различные точки зрения ученых на интерпретацию исторических источников и сделаны собственные выводы на основе проведенного анализа.

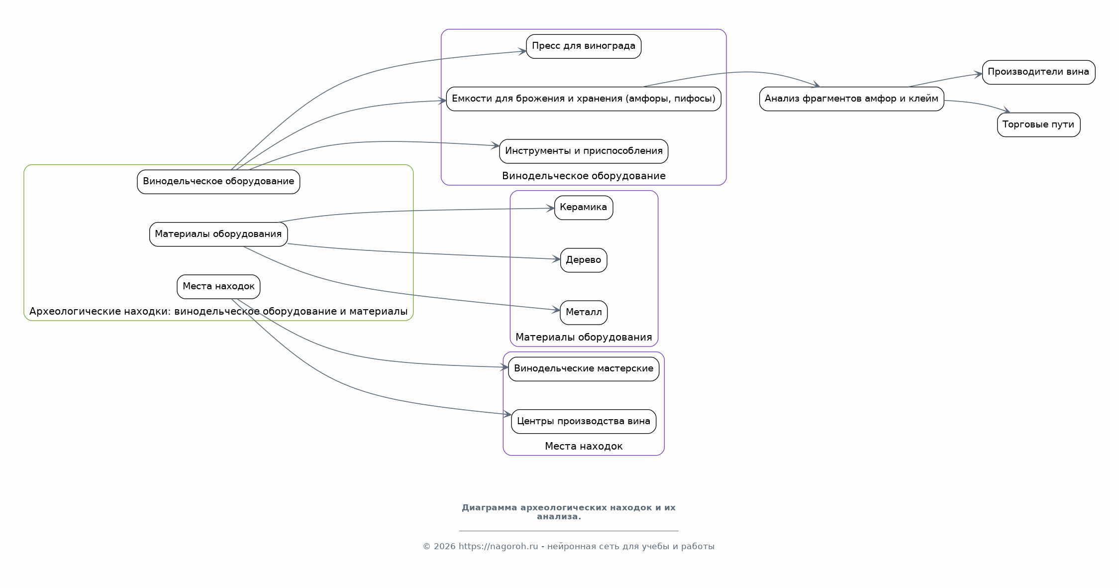
Археологические находки: винодельческое оборудование и материалы

Содержимое раздела

В данном разделе будет проведен подробный анализ археологических находок, связанных с виноделием в Херсонесе. Будут рассмотрены различные типы винодельческого оборудования, такие как прессы для винограда, емкости для брожения и хранения вина (амфоры, пифосы), а также специализированные инструменты и приспособления. Анализ материалов, из которых изготовлено оборудование, позволит определить технологические особенности виноделия в различные исторические периоды. Будут рассмотрены места находок винодельческого оборудования, что позволит реконструировать структуру винодельческих мастерских и центров производства вина. В разделе будут представлены фотографии, схемы и другие графические материалы, иллюстрирующие археологические находки и их значение для понимания истории виноделия в Херсонесе. Отдельное внимание будет уделено анализу фрагментов амфор и их клеймам, которые могут содержать информацию о производителях вина и торговых путях.

Технологии виноделия в Херсонесе

Содержимое раздела

Раздел посвящен детальному анализу технологий виноделия, применявшихся в Херсонесе. Будут рассмотрены различные этапы производства вина, начиная от посадки виноградников и ухода за ними, до сбора урожая, переработки винограда, брожения, хранения и транспортировки вина. Особое внимание будет уделено реконструкции используемых технологий на основе археологических данных, исторических источников и этнографических параллелей. Будут рассмотрены особенности подготовки почвы, методы обрезки виноградной лозы, способы борьбы с вредителями и болезнями винограда. Также будет проанализировано использование различных видов сосудов для хранения и транспортировки вина, а также влияние этих сосудов на качество продукта. Раздел будет включать иллюстрации, схемы и чертежи, наглядно демонстрирующие технологические процессы.

Вино в жизни Херсонеса: экономика и культура

Содержимое раздела

В данном разделе будет проанализирована роль вина в социально-экономической и культурной жизни Херсонеса Таврического. Будет рассмотрено влияние виноделия на экономику города, включая производство, торговлю и экспорт вина. Будут изучены торговые пути, по которым вино Херсонеса распространялось в другие регионы, а также его роль в международных отношениях. Также будет проанализировано культурное значение вина, его использование в религиозных обрядах, праздниках и повседневном быту жителей города. Будут рассмотрены различные аспекты, такие как: вино как символ статуса, участие вина в ритуалах и праздниках, а также влияние вина на формирование гастрономических традиций. Раздел будет включать иллюстрации археологических находок, относящихся к употреблению вина, а также цитаты из исторических источников, иллюстрирующие его значимость.

Современные исследования и реконструкции виноделия

Содержимое раздела

В этом разделе будет представлен обзор современных научных исследований, посвященных виноградарству и виноделию в Херсонесе. Будут проанализированы результаты работы археологов, историков, энологов и других специалистов, занимающихся изучением данной темы. Особое внимание будет уделено новым открытиям, касающимся технологий производства вина, сортов винограда, торговых путей и культурного значения вина. Будут рассмотрены методы реконструкции виноделия, используемые в современных исследованиях, включая использование археологических данных, исторических источников и этнографических аналогий. Раздел будет включать критический анализ различных точек зрения и интерпретаций, а также оценку вклада современных исследований в понимание истории виноделия в Херсонесе. Будут рассмотрены перспективы дальнейших исследований и возможные направления развития.

Сравнительный анализ с другими античными винодельческими регионами

Содержимое раздела

В данном разделе будет проведен сравнительный анализ виноградарства и виноделия в Херсонесе с другими античными регионами, известными своим виноделием. Будут рассмотрены такие регионы, как Греция, Рим, Египет и другие, чтобы выявить сходства и различия в используемых технологиях, сортах винограда, экономическом значении и культурном влиянии вина. Анализ будет охватывать различные аспекты, такие как: климатические условия, методы посадки и ухода за виноградниками, типы винодельческого оборудования, торговые пути и культурные традиции, связанные с вином. Особое внимание будет уделено выявлению уникальных особенностей виноделия в Херсонесе и его месте в контексте античного мира. Будут представлены сравнительные таблицы, карты и другие наглядные материалы, облегчающие понимание различий и сходств.

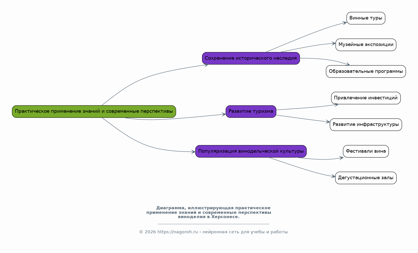
Практическое применение знаний и современные перспективы

Содержимое раздела

В этом разделе будут рассмотрены возможности практического применения полученных знаний о виноградарстве и виноделии Херсонеса в современных условиях. Будут проанализированы перспективы развития виноградарства в регионе, учитывая исторические традиции и современные технологии. Особое внимание будет уделено вопросам сохранения исторического наследия, развития туризма и популяризации винодельческой культуры. Будут рассмотрены возможности использования археологических находок и исторических данных для создания винных туров, образовательных программ и музейных экспозиций. Раздел будет включать рекомендации по сохранению и популяризации винодельческих традиций Херсонеса, а также оценку потенциала для привлечения инвестиций и развития местного виноделия в будущем. Будут представлены конкретные примеры проектов, направленных на развитие виноделия и туризма.

Список литературы

Содержимое раздела

В данном разделе представлен список использованной литературы, включающий научные монографии, статьи из научных журналов, архивные материалы и другие источники, использованные при написании исследовательской работы. Список будет составлен в соответствии с требованиями к оформлению научной литературы, с указанием авторов, названий, издательств, годов издания и страниц, если это необходимо. Литература будет разделена на категории: книги, статьи, архивные материалы, что облегчит поиск и использование информации. Особое внимание будет уделено обеспечению полноты и точности списка, а также соответствию используемых источников теме исследования. Раздел будет служить основой для дальнейших исследований и позволит читателям получить доступ к материалам, использованным в работе.

Получи Такой Проект

До 90% уникальность
Готовый файл Word
15-30 страниц
Список источников по ГОСТ
Оформление по ГОСТ
Таблицы и схемы
Презентация

Создать Проект на любую тему за 5 минут

Создать

#5695801