Нейросеть

Виртуальная Экскурсия по Приднестровской Молдавской Республике: Исследование Потенциала Цифрового Туризма

Нейросеть для проекта Гарантия уникальности Строго по ГОСТу Высочайшее качество Поддержка 24/7

Данный проект посвящен разработке интерактивной виртуальной экскурсии по Приднестровской Молдавской Республике (ПМР). Целью является создание образовательного и познавательного ресурса, позволяющего пользователям виртуально посетить основные достопримечательности, узнать об истории, культуре и современном состоянии региона. Проект включает в себя сбор и обработку мультимедийных данных (фото, видео, аудио), разработку 3D-моделей ключевых объектов, создание интерактивных карт и информационных слоев. Виртуальная экскурсия будет реализована в формате веб-приложения, доступного для широкой аудитории, и может использоваться в образовательных целях, а также для продвижения туристического потенциала ПМР. Особое внимание уделяется предоставлению объективной и всесторонней информации, основанной на исторических фактах и культурных особенностях региона. Проект предполагает использование современных веб-технологий и принципов UX/UI дизайна для обеспечения удобства и доступности.

Идея:

Проект предлагает инновационный способ знакомства с Приднестровьем, используя возможности виртуальной реальности для преодоления географических и политических барьеров. Разработка виртуальной экскурсии позволит расширить доступ к культурному и историческому наследию ПМР для широкой аудитории.

Продукт:

Конечным продуктом является интерактивное веб-приложение – виртуальная экскурсия по ПМР. Приложение будет включать панорамные виды достопримечательностей, информационные модули, аудиогид и интерактивные элементы для более глубокого погружения в атмосферу региона.

Проблема:

Недостаточная известность и ограниченная доступность информации о Приднестровской Молдавской Республике затрудняет развитие туризма и культурного обмена. Существующие информационные ресурсы часто носят односторонний характер или устарели.

Актуальность:

В современных условиях цифровизация туризма является важным фактором его развития, а виртуальные экскурсии предоставляют уникальную возможность посещения регионов, которые по различным причинам недоступны для физических путешествий. Актуальность проекта также обусловлена необходимостью объективного освещения истории и культуры ПМР.

Цель:

Создать интерактивную виртуальную экскурсию, предоставляющую всестороннюю и объективную информацию о Приднестровской Молдавской Республике. Повысить осведомленность о регионе и способствовать развитию культурного туризма.

Целевая аудитория:

Основная аудитория проекта – школьники, студенты, преподаватели истории и географии, интересующиеся регионом Восточной Европы и историей конфликтов. Также, ресурс будет полезен для туристов, планирующих посетить ПМР, и всех, кто интересуется культурой и историей этого региона.

Задачи:

  • Сбор и систематизация информации о ключевых достопримечательностях ПМР.
  • Создание 3D-моделей и панорамных изображений объектов культурного наследия.
  • Разработка интерактивного веб-приложения с удобным пользовательским интерфейсом.
  • Написание сценариев аудиогида с привлечением профессиональных дикторов.
  • Проведение тестирования и внесение корректировок на основе обратной связи от пользователей.

Ресурсы:

Для реализации проекта необходимы компьютерное оборудование, программное обеспечение для 3D-моделирования и веб-разработки, доступ к интернет-ресурсам, а также финансирование для оплаты труда специалистов и приобретения необходимого контента.

Роли в проекте:

Отвечает за сбор и анализ исторических данных, проверку фактов и написание текстов для информационных модулей. Обеспечивает историческую достоверность и объективность представляемого материала. Выступает консультантом при создании сценариев аудиогида и визуальных материалов.

Занимается созданием трехмерных моделей достопримечательностей и объектов культурного наследия. Обеспечивает визуальную реалистичность и детализацию моделей. Работает в тесном сотрудничестве с историком-исследователем для корректного воссоздания объектов.

Разрабатывает интерактивное веб-приложение, обеспечивающее удобный доступ к виртуальной экскурсии. Реализует функциональность навигации, отображения информации и взаимодействия с пользователем. Оптимизирует приложение для различных устройств и платформ.

Отвечает за создание удобного и интуитивно понятного пользовательского интерфейса. Проводит юзабилити-тестирование для выявления и устранения проблем с взаимодействием. Разрабатывает визуальный стиль приложения.

Наименование образовательного учреждения

Проект

на тему

Виртуальная Экскурсия по Приднестровской Молдавской Республике: Исследование Потенциала Цифрового Туризма

Выполнил: ФИО

Руководитель: ФИО

Содержание

  • Введение 1
  • Исторический контекст Приднестровья 2
  • Культурное наследие ПМР 3
  • Достопримечательности Приднестровья 4
  • Технологии разработки виртуальной экскурсии 5
  • Разработка интерактивного интерфейса 6
  • Тестирование и оценка эффективности 7
  • Проблемы и перспективы цифрового туризма в ПМР 8
  • Практическое применение виртуальной экскурсии 9
  • Список литературы 10

Введение

Содержимое раздела

В данном разделе будет представлено общее описание проекта, его цели и задачи. Обосновывается актуальность темы и необходимость создания виртуальной экскурсии по Приднестровской Молдавской Республике. Будет представлена информация о регионе, его историческом и культурном значении. Определяются основные понятия и термины, используемые в проекте. Описываются методы исследования, применяемые при разработке виртуальной экскурсии, включая сбор данных, анализ информации и создание мультимедийного контента.

Исторический контекст Приднестровья

Содержимое раздела

В этом разделе будет рассмотрена история Приднестровья, начиная с древних времен и до наших дней. Будут проанализированы основные этапы развития региона, его политическое и культурное прошлое. Особое внимание будет уделено событиям, приведшим к образованию ПМР. Раскрытие исторических фактов и особенностей формирования идентичности региона – основа для понимания его уникальности и места в контексте современной истории Восточной Европы.

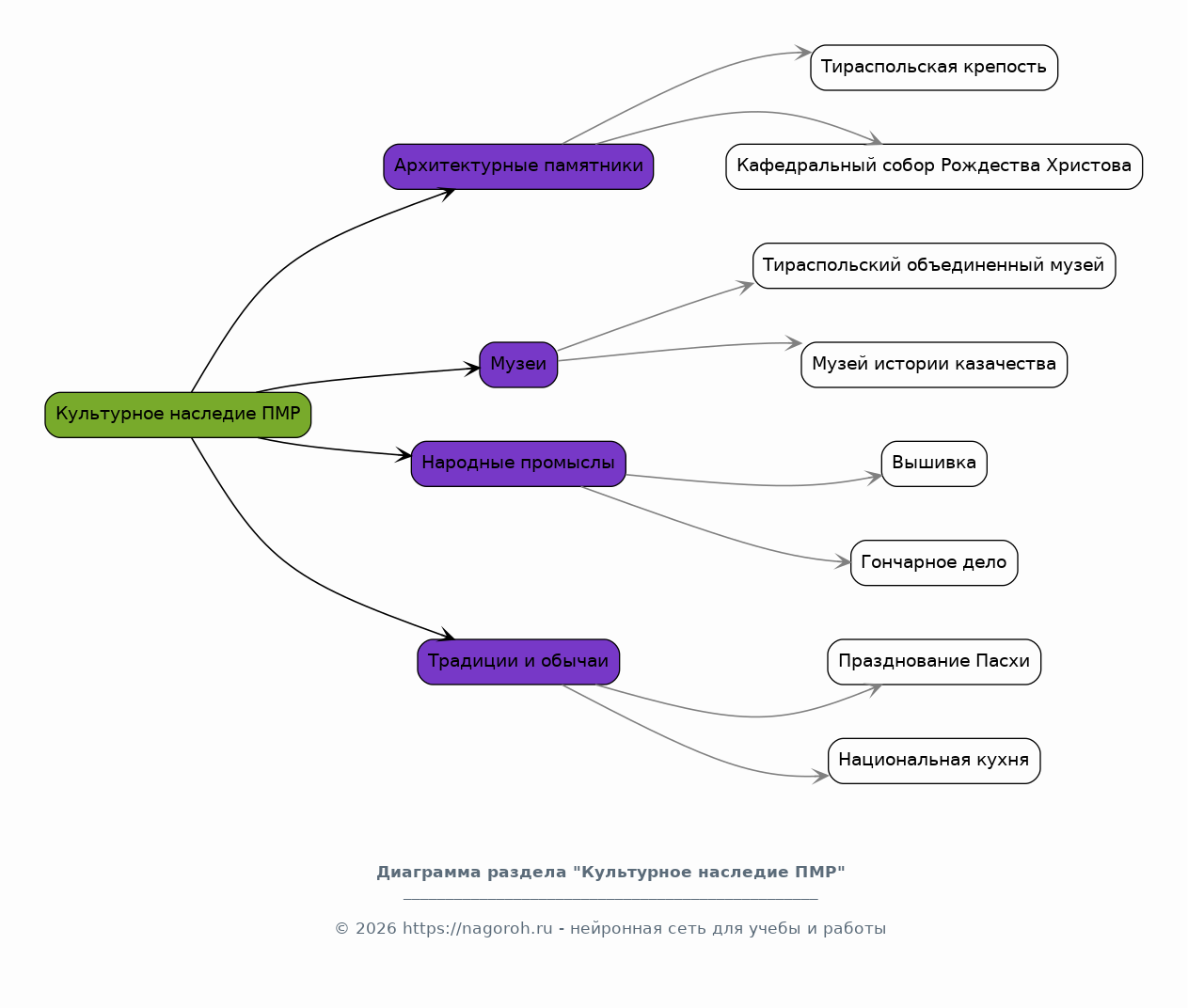
Культурное наследие ПМР

Содержимое раздела

В данном разделе будет представлен обзор культурного наследия Приднестровья, включая архитектурные памятники, музеи, народные промыслы и другие объекты культурного значения. Рассматриваются особенности местной культуры, традиции и обычаи. Описываются исторические и художественные ценности, которые необходимо сохранить и популяризировать. Анализ влияния различных культурных традиций на формирование самобытности региона.

Достопримечательности Приднестровья

Содержимое раздела

Этот раздел будет посвящен подробному описанию основных достопримечательностей ПМР, включая города Тирасполь, Бендеры и Рыбница. Предлагается виртуальный тур по ключевым объектам, таким как крепости, церкви, музеи и памятники. Описывается географическое расположение достопримечательностей и особенности их архитектуры. Будет представлена информация об истории создания и текущем состоянии достопримечательностей.

Технологии разработки виртуальной экскурсии

Содержимое раздела

В этом разделе будут рассмотрены технологии, используемые для создания виртуальной экскурсии, включая 3D-моделирование, панорамную фотосъемку, разработку веб-приложений и создание аудиогида. Описываются программные инструменты и методы, применяемые для реализации проекта. Обсуждаются преимущества и недостатки различных технологий. Рассматриваются вопросы обеспечения интерактивности и удобства использования виртуальной экскурсии.

Разработка интерактивного интерфейса

Содержимое раздела

Этот раздел посвящен разработке пользовательского интерфейса виртуальной экскурсии, включая дизайн навигации, отображение информации и взаимодействие с пользователем. Описываются принципы UX/UI дизайна, применяемые для обеспечения удобства и доступности ресурса. Анализируются лучшие практики в области создания интерактивных виртуальных экскурсий.

Тестирование и оценка эффективности

Содержимое раздела

В данном разделе будут представлены результаты тестирования виртуальной экскурсии, включая оценку ее функциональности, удобства использования и информативности. Описываются методы тестирования, применяемые для выявления и устранения ошибок и недоработок. Анализируется обратная связь от пользователей и предлагаются рекомендации по улучшению проекта.

Проблемы и перспективы цифрового туризма в ПМР

Содержимое раздела

В этом разделе рассматриваются проблемы и перспективы развития цифрового туризма в Приднестровской Молдавской Республике. Анализируются факторы, препятствующие и способствующие развитию туристической отрасли в регионе. Предлагаются рекомендации по улучшению инфраструктуры и продвижению туристического потенциала ПМР с использованием цифровых технологий.

Практическое применение виртуальной экскурсии

Содержимое раздела

Этот раздел посвящен рассмотрению возможностей практического применения разработанной виртуальной экскурсии в образовательных, культурных и туристических целях. Описываются способы использования ресурса в школах, университетах, музеях и туристических агентствах. Анализируется потенциальная аудитория и возможности продвижения виртуальной экскурсии.

Список литературы

Содержимое раздела

В этом разделе будет представлен перечень использованных источников информации, включая научные статьи, монографии, интернет-ресурсы и другие материалы. Список литературы оформлен в соответствии с ГОСТ.

Получи Такой Проект

До 90% уникальность
Готовый файл Word
15-30 страниц
Список источников по ГОСТ
Оформление по ГОСТ
Таблицы и схемы
Презентация

Создать Проект на любую тему за 5 минут

Создать

#5435630