Нейросеть

Вклад современных российских ученых в развитие физики: Обзор достижений и перспектив

Нейросеть для проекта Гарантия уникальности Строго по ГОСТу Высочайшее качество Поддержка 24/7

Данный исследовательский проект посвящен анализу и оценке вклада современных российских ученых в развитие физической науки. Проект направлен на всестороннее изучение достижений отечественных физиков в различных областях, включая теоретическую физику, физику конденсированного состояния, ядерную физику, астрофизику и другие актуальные направления. Особое внимание уделяется анализу научных статей, опубликованных в ведущих международных и российских изданиях, а также участию российских ученых в международных конференциях и симпозиумах. Проект предполагает рассмотрение основных научных школ и направлений, сформировавшихся в современной российской физике, и выявление наиболее перспективных областей исследований. Также будет проведен анализ финансирования научных исследований, инфраструктуры и кадрового обеспечения физических лабораторий и институтов в России. Результаты исследования будут представлены в виде обзора, который может быть использован для популяризации науки среди школьников и студентов, а также для оценки текущего состояния и перспектив развития физики в России.

Идея:

Проект предполагает систематизацию и анализ достижений российских ученых в области физики, что позволит оценить их вклад в мировую науку. Это даст возможность выявить перспективные направления исследований и сформулировать рекомендации по развитию физической науки в России.

Продукт:

Результатом проекта станет обзорный доклад, содержащий анализ ключевых достижений, проблем и перспектив российской физики. Доклад будет доступен в электронном формате и может быть использован в образовательных целях.

Проблема:

Существует необходимость в актуальной информации о достижениях российских ученых в области физики, которая бы охватывала широкий спектр направлений. Отсутствие систематизированного обзора может затруднить понимание роли России в мировой науке и затруднить выбор перспективных направлений для исследований.

Актуальность:

Актуальность проекта обусловлена необходимостью оценки вклада российских ученых в развитие мировой физической науки и определения перспективных направлений развития. Данное исследование будет способствовать повышению интереса к физике среди молодежи и укреплению позиций российской науки.

Цель:

Целью данного проекта является анализ и оценка вклада российских ученых в развитие физики, а также выявление перспективных направлений для дальнейших исследований. Это позволит сформировать более полное представление о состоянии российской физической науки.

Целевая аудитория:

Проект ориентирован на школьников, интересующихся физикой, студентов физических специальностей, а также преподавателей и исследователей в области физики. Материалы проекта могут быть использованы для подготовки рефератов, докладов и курсовых работ.

Задачи:

  • Сбор и анализ данных о научных публикациях российских физиков в ведущих международных и российских изданиях.
  • Изучение участия российских ученых в международных научных конференциях и симпозиумах.
  • Анализ финансирования и инфраструктуры физических лабораторий и институтов в России.
  • Выявление основных научных школ и перспективных направлений исследований.

Ресурсы:

Для реализации проекта потребуются доступ к научным базам данных, научным публикациям, а также ресурсы для проведения анализа данных и написания отчета.

Роли в проекте:

Отвечает за общее руководство проектом, определение целей и задач, координацию работы команды, контроль сроков и качества выполнения работы. Осуществляет взаимодействие с научными консультантами и экспертами, а также подготовку итогового отчета. Руководитель проекта также отвечает за организацию презентации результатов исследования и их популяризацию. В его обязанности входит анализ полученных данных, подготовка выводов и рекомендаций.

Занимается сбором, обработкой и анализом данных, полученных в ходе исследования. Осуществляет поиск и систематизацию научной информации, используя различные базы данных и научные ресурсы. Проводит статистический анализ данных, выявляет закономерности и тенденции, готовит графики и таблицы для наглядного представления результатов. Аналитик данных также участвует в написании разделов отчета, связанных с анализом данных, и предоставляет информацию для подготовки презентации.

Отвечает за поиск, отбор и анализ научных публикаций российских физиков. Осуществляет обзор публикаций в соответствии с поставленными задачами исследования. Готовит обзоры по отдельным направлениям физики, анализирует вклад российских ученых, выявляет основные научные школы и направления. Специалист по научной литературе также участвует в написании разделов отчета, связанных с анализом публикаций, и предоставляет информацию для подготовки презентации. Его работа требует глубокого понимания предметной области и умения работать с научными базами данных.

Создает визуальное оформление презентационных материалов, иллюстрирующих основные результаты исследования. Разрабатывает дизайн слайдов, подбирает графические элементы, создает инфографику для наглядного представления данных. Дизайнер презентаций работает в тесном сотрудничестве с аналитиком данных и специалистом по научной литературе, чтобы обеспечить визуальное соответствие презентации содержанию отчета. Также он обеспечивает соответствие презентации требованиям к визуальному представлению информации.

Наименование образовательного учреждения

Проект

на тему

Вклад современных российских ученых в развитие физики: Обзор достижений и перспектив

Выполнил: ФИО

Руководитель: ФИО

Содержание

  • Введение 1
  • Теоретические основы физики и ее развитие 2
  • Вклад российских ученых в теоретическую физику 3
  • Достижения российских ученых в физике конденсированного состояния 4
  • Российские ученые и ядерная физика 5
  • Вклад российских ученых в астрофизику 6
  • Исследования и разработки в области физических приборов и технологий 7
  • Анализ финансирования, инфраструктуры и кадрового обеспечения физических исследований в России 8
  • Заключение 9
  • Список литературы 10

Введение

Содержимое раздела

Введение представляет собой важную часть проекта, где четко формулируется актуальность исследования, его цели и задачи. В этом разделе обосновывается выбор темы, указывается необходимость изучения вклада российских ученых в развитие физики, акцентируется внимание на текущем состоянии дел в данной области. Описывается методология исследования, включая используемые методы сбора и анализа данных. Указывается структура проекта и кратко перечисляются основные разделы, которые будут рассмотрены. Также упоминается ожидаемый результат и его научная новизна. Это поможет заинтересовать читателя и создать общее представление о проекте.

Теоретические основы физики и ее развитие

Содержимое раздела

Этот раздел посвящен обзору основных физических концепций, законов и теорий, которые являются фундаментом современных научных исследований. Рассматриваются ключевые этапы развития физики, начиная от классической механики и электродинамики до современных теорий, таких как квантовая механика и теория относительности. Анализируется влияние различных научных школ и направлений на формирование физического знания. Подробно освещаются основные термины и понятия, необходимые для понимания вклада российских ученых. Рассматриваются ключевые открытия, определившие развитие физики, и их значение для современной науки.

Вклад российских ученых в теоретическую физику

Содержимое раздела

В этом разделе подробно рассматривается вклад российских ученых в развитие теоретической физики. Анализируются их исследования в области квантовой механики, теории поля, физики элементарных частиц и космологии. Оценивается значимость конкретных научных достижений, таких как работы Л.Д. Ландау, Н.Н. Боголюбова, Я.Б. Зельдовича и других выдающихся ученых. Обсуждается влияние российских физиков на формирование мирового научного ландшафта, анализируются их научные школы и направления исследований. Особое внимание уделяется анализу публикаций российских ученых в ведущих международных журналах, и их участию в научных конференциях, а также их цитируемость.

Достижения российских ученых в физике конденсированного состояния

Содержимое раздела

Этот раздел посвящен анализу вклада российских ученых в физику конденсированного состояния. Рассматриваются их исследования в области сверхпроводимости, магнетизма, наноматериалов и других актуальных направлений. Оценивается значимость конкретных научных достижений, таких как работы П.Л. Капицы, А.А. Абрикосова, В.Л. Гинзбурга и других выдающихся ученых. Обсуждается влияние российских физиков на формирование мирового научного ландшафта, анализируются их научные школы и направления исследований. Особое внимание уделяется анализу публикаций российских ученых в ведущих международных журналах и их цитируемость. Рассматриваются важные разработки и применение полученных результатов.

Российские ученые и ядерная физика

Содержимое раздела

В данном разделе рассматривается вклад российских ученых в ядерную физику. Анализируются их исследования в области строения ядра, ядерных реакций, физики высоких энергий и ядерных технологий. Оценивается значимость конкретных научных достижений, таких как работы И.В. Курчатова, А.Д. Сахарова, Г.Н. Флерова и других выдающихся ученых. Обсуждается влияние российских физиков на формирование мирового научного ландшафта, анализируются их научные школы и направления исследований. Особое внимание уделяется анализу публикаций российских ученых в ведущих международных журналах, а также их участие в международных проектах и конференциях. Рассматриваются перспективы развития ядерной физики в России.

Вклад российских ученых в астрофизику

Содержимое раздела

В этом разделе анализируется вклад российских ученых в развитие астрофизики. Рассматриваются их исследования в области физики звезд, галактик, космологии, а также разработки в области космических аппаратов и телескопов. Оценивается значимость конкретных научных достижений, таких как работы Я.Б. Зельдовича, Н.С. Кардашева, А.А. Боярчука и других выдающихся ученых. Обсуждается влияние российских физиков на формирование мирового научного ландшафта, анализируются их научные школы и направления исследований. Особое внимание уделяется анализу публикаций российских ученых в ведущих международных журналах, а также участию в международных проектах. Также рассматриваются методы и инструменты астрофизических исследований, разработанные российскими учеными.

Исследования и разработки в области физических приборов и технологий

Содержимое раздела

Этот раздел посвящен обзору исследований и разработок в области физических приборов, экспериментальных установок и современных технологий, выполненных российскими учеными. Анализируются достижения в области создания ускорителей частиц, лазерных систем, детекторов частиц и других передовых технологий. Рассматривается вклад российских ученых в развитие измерительной техники, а также в создание новых материалов и устройств для физических исследований. Оценивается влияние этих разработок на развитие физической науки и их потенциальное применение в различных областях, включая медицину, промышленность и энергетику. Также рассматриваются примеры успешных коллабораций с международными научными организациями.

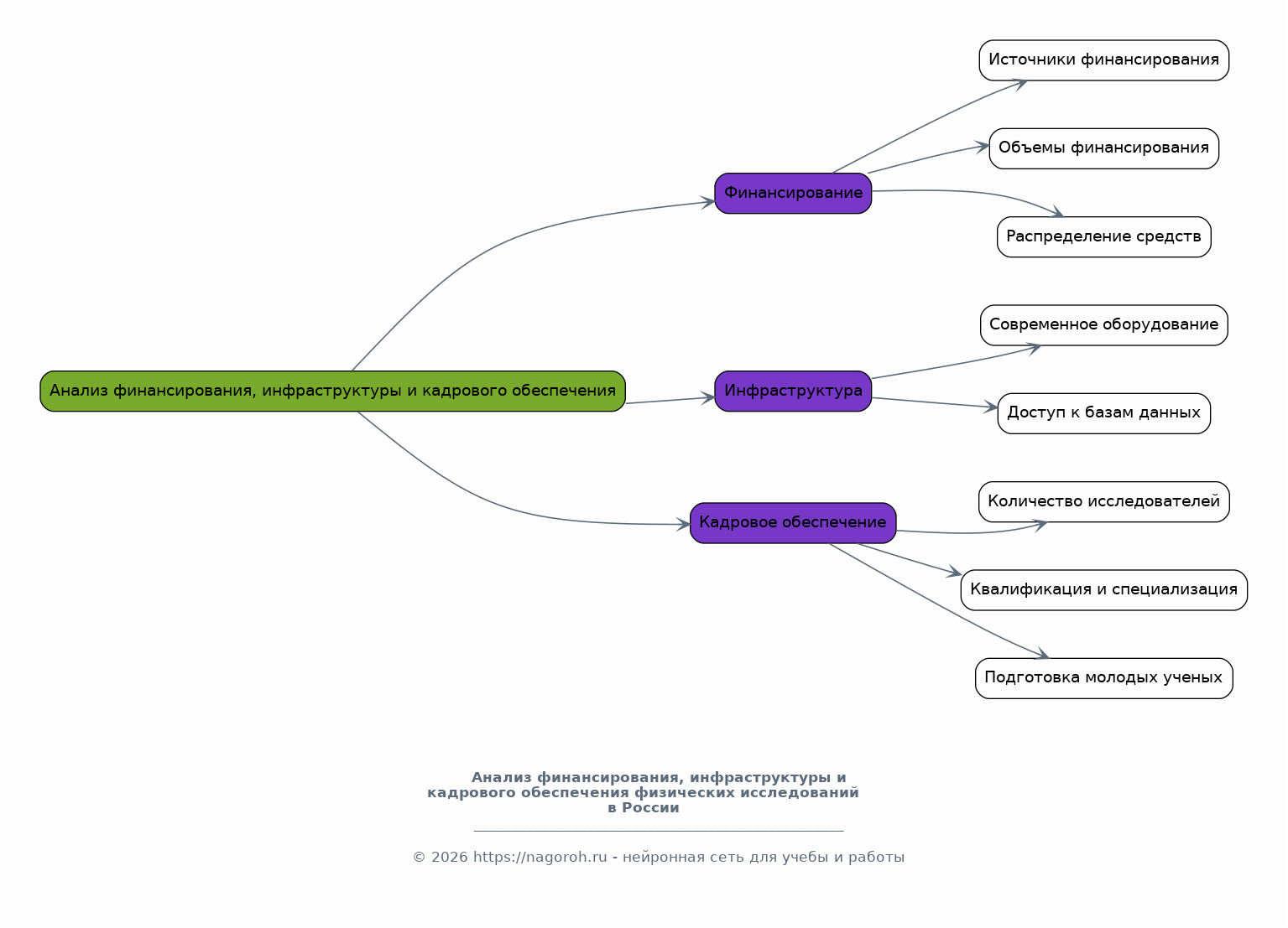
Анализ финансирования, инфраструктуры и кадрового обеспечения физических исследований в России

Содержимое раздела

В данном разделе проводится анализ финансирования научных исследований в области физики, в том числе, рассматриваются источники финансирования, объемы выделяемых средств, а также их распределение по различным направлениям исследований. Оценивается состояние инфраструктуры, включая наличие современного оборудования и доступ к научным базам данных. Анализируется кадровое обеспечение, включая количество исследователей, их квалификацию и специализацию, а также систему подготовки молодых ученых. Рассматриваются меры, направленные на поддержку развития физики в России, и их эффективность. Также уделяется внимание проблемам и вызовам, с которыми сталкиваются российские физики.

Заключение

Содержимое раздела

В заключении подводятся итоги проведенного исследования, обобщаются основные результаты и формулируются выводы. Оценивается значимость вклада российских ученых в развитие физики, подчеркиваются их наиболее выдающиеся достижения и направления исследований. Обсуждаются перспективы развития физической науки в России, а также предлагаются рекомендации по улучшению финансового обеспечения и инфраструктуры научных исследований. Анализируются факторы, влияющие на конкурентоспособность российской науки на мировом уровне, и предлагаются пути повышения ее эффективности. Подчеркивается необходимость дальнейшей поддержки и развития физических исследований в России.

Список литературы

Содержимое раздела

Список литературы содержит перечень всех использованных источников, включая научные статьи, монографии, учебники, обзоры и другие материалы, цитируемые в проекте. Источники приводятся в соответствии с принятыми научными стандартами, включая фамилии авторов, названия работ, названия журналов или издательств, даты публикации и номера страниц. Список литературы позволяет проверить достоверность информации, использованной в исследовании, и предоставляет возможность для дальнейшего изучения темы. Он является важным элементом научной работы, подтверждающим ее академическую строгость и полноту. Список литературы будет отсортирован в алфавитном порядке.

Получи Такой Проект

До 90% уникальность
Готовый файл Word
15-30 страниц
Список источников по ГОСТ
Оформление по ГОСТ
Таблицы и схемы
Презентация

Создать Проект на любую тему за 5 минут

Создать

#5634443