Нейросеть

Влияние Компонентного Состава Почвы на Рост и Развитие Растений: Анализ и Экспериментальное Исследование

Нейросеть для проекта Гарантия уникальности Строго по ГОСТу Высочайшее качество Поддержка 24/7

Данный исследовательский проект посвящен изучению влияния различных компонентов почвы на процессы роста и развития растений. В ходе работы будет проведен комплексный анализ физико-химических свойств почв различных типов, включая содержание органических веществ, минеральных элементов, pH и текстуру. Особое внимание будет уделено выявлению корреляций между этими параметрами и показателями роста растений, такими как высота, биомасса, скорость фотосинтеза и yield. Проект предполагает проведение как теоретических исследований, включающих анализ научной литературы и обобщение данных, так и практических экспериментов с использованием различных видов растений и почвенных образцов. В рамках экспериментальной части планируется создание контролируемых условий для выращивания растений, мониторинг их развития, сбор данных и их статистическая обработка. Результаты исследования позволят выявить оптимальные соотношения почвенных компонентов для достижения максимальной продуктивности растений, что имеет важное значение для сельского хозяйства и экологического земледелия. Полученные данные будут проанализированы для определения взаимосвязей между составом почвы и биологическими процессами в растениях. Ожидается, что результаты данного исследования помогут расширить знания о факторах, влияющих на рост растений в различных почвенных условиях, и разработать рекомендации по улучшению качества почв.

Идея:

Изучить взаимосвязь между составом почвы и ростом растений, используя экспериментальные методы и анализ данных. Определить влияние различных компонентов почвы, таких как органические вещества, минеральные элементы и pH, на рост и развитие растений.

Продукт:

Практическим результатом исследования станет набор данных, включающий результаты экспериментов с растениями, выращенными в различных почвенных условиях. Данные будут представлены в виде таблиц, графиков и статистических отчетов, что позволит провести детальный анализ взаимосвязей между составом почвы и ростом растений.

Проблема:

Существует недостаток информации о влиянии конкретных компонентов почвы на рост и развитие различных видов растений. Оптимизация состава почвы для получения максимального yield, требует глубокого понимания взаимосвязей между почвенными факторами и ростом растений.

Актуальность:

Исследование актуально в связи с необходимостью повышения урожайности сельскохозяйственных культур и улучшения экологического состояния почв. Понимание влияния состава почвы на рост растений позволит разработать эффективные методы повышения продуктивности и устойчивости агроэкосистем.

Цель:

Целью данного исследования является установление количественных зависимостей между составом почвы и показателями роста растений. Достижение этой цели позволит разработать рекомендации по оптимизации почвенных условий для повышения продуктивности.

Целевая аудитория:

Данный исследовательский проект предназначен для учащихся старших классов школ, студентов и специалистов, интересующихся биологией, экологией и агрономией. Результаты исследования могут быть полезны для преподавателей, которые смогут использовать их в учебном процессе.

Задачи:

  • Проведение анализа научной литературы по теме исследования, включающего изучение влияния различных компонентов почвы на рост растений.
  • Отбор и подготовка почвенных образцов для проведения экспериментальных исследований.
  • Проведение экспериментальных исследований с использованием различных видов растений в контролируемых условиях.
  • Сбор и анализ данных о росте растений, включая измерение высоты, биомассы, скорости фотосинтеза и yield.
  • Статистическая обработка полученных данных, определение корреляций и взаимосвязей между составом почвы и показателями роста растений.

Ресурсы:

Для реализации проекта потребуются почвенные образцы, семена растений, лабораторное оборудование (весы, pH-метр, микроскоп), а также доступ к компьютерной технике и программному обеспечению для статистической обработки данных.

Роли в проекте:

Отвечает за общее руководство проектом, постановку целей и задач, координацию работы участников, контроль сроков и качества выполнения работ. Руководитель проекта также отвечает за подготовку отчетов и презентацию результатов исследования. Он обеспечивает соблюдение методологии исследования и интерпретацию полученных данных, а также поддержание коммуникации между всеми участниками проекта, обеспечивая своевременное решение возникающих проблем и сложностей в ходе эксперимента.

Выполняет практическую часть исследования, включая подготовку почвенных образцов, проведение экспериментов, измерение параметров роста растений, сбор данных. Лаборант отвечает за соблюдение правил техники безопасности, аккуратность и точность измерений, а также ведение лабораторного журнала. Он участвует в обработке первичных данных и обеспечивает чистоту и порядок на рабочем месте, соблюдая все необходимые процедуры для обеспечения точности и воспроизводимости результатов.

Отвечает за обработку и анализ полученных данных, используя статистические методы для выявления взаимосвязей между составом почвы и ростом растений. Аналитик данных разрабатывает графики, диаграммы и статистические отчеты, на основе которых делаются выводы и формируются рекомендации. Он обеспечивает правильную интерпретацию данных и предоставляет результаты в формате, понятном для всех участников проекта. Аналитик также отвечает за валидацию данных и проверку их на соответствие поставленным задачам.

Отвечает за визуальное оформление презентаций, отчетов и других материалов, необходимых для представления результатов исследования. Дизайнер создает графические элементы, подбирает шрифты и цветовые схемы, обеспечивая читабельность и наглядность информации. Он также помогает в создании инфографики и других элементов, которые делают представление данных более понятным и привлекательным для аудитории. Дизайнер работает в тесном сотрудничестве с аналитиком данных и руководителем проекта, чтобы обеспечить соответствие дизайна содержанию исследования.

Наименование образовательного учреждения

Проект

на тему

Влияние Компонентного Состава Почвы на Рост и Развитие Растений: Анализ и Экспериментальное Исследование

Выполнил: ФИО

Руководитель: ФИО

Содержание

  • Введение 1
  • Теоретические основы влияния состава почвы на рост растений 2
  • Минеральные элементы и их роль в питании растений 3
  • Влияние органического вещества почвы на рост растений 4
  • Влияние pH почвы на рост растений 5
  • Методы исследования почвы 6
  • Методика экспериментального исследования 7
  • Результаты экспериментального исследования 8
  • Обсуждение результатов и выводы 9
  • Список литературы 10

Введение

Содержимое раздела

В разделе «Введение» будет сформулирована актуальность темы исследования, его цели и задачи, а также будет представлен обзор научной литературы по вопросу влияния состава почвы на рост растений. Будет объяснена важность данного исследования для сельского хозяйства и экологического земледелия. Также, будет представлена структура работы, описаны основные этапы исследования и методы, которые будут использоваться. Будет обозначена новизна исследования и его практическая значимость. Введение включает в себя обоснование выбора темы, описание проблемы, которую необходимо решить, а также определение объекта и предмета исследования, что позволит сформировать четкую картину для дальнейшей работы.

Теоретические основы влияния состава почвы на рост растений

Содержимое раздела

Данный раздел посвящен теоретическим аспектам влияния различных компонентов почвы на рост и развитие растений. Будут рассмотрены основные минеральные элементы, их роль в питании растений, формы, в которых они усваиваются, и последствия дефицита или избытка. Также будет проведен анализ органической части почвы, включая гумус и его значение для плодородия. Будет рассмотрено влияние pH почвы на доступность питательных веществ и рост растений, а также влияние текстуры почвы на воздухо- и водообмен. Особое внимание будет уделено механизмам взаимодействия корней растений с почвой. Будут рассмотрены основные типы почв и их характеристики. Раздел предоставит полное представление о теоретических основах, необходимых для понимания последующих экспериментальных исследований.

Минеральные элементы и их роль в питании растений

Содержимое раздела

В данном разделе будет детально рассмотрена роль важнейших минеральных элементов, таких как азот, фосфор, калий, кальций, магний и сера, в процессах роста и развития растений. Будет проанализировано влияние каждого элемента на различные физиологические процессы, включая фотосинтез, дыхание, синтез белков и нуклеиновых кислот. Будут представлены данные о симптомах дефицита и избытка каждого элемента, а также о методах диагностики минерального питания растений. Будут рассмотрены типы удобрений, используемых для восполнения дефицита элементов. Кроме того, данная часть включает в себя обсуждение о важности поддержания оптимального баланса минеральных элементов в почве для достижения максимальной продуктивности растений.

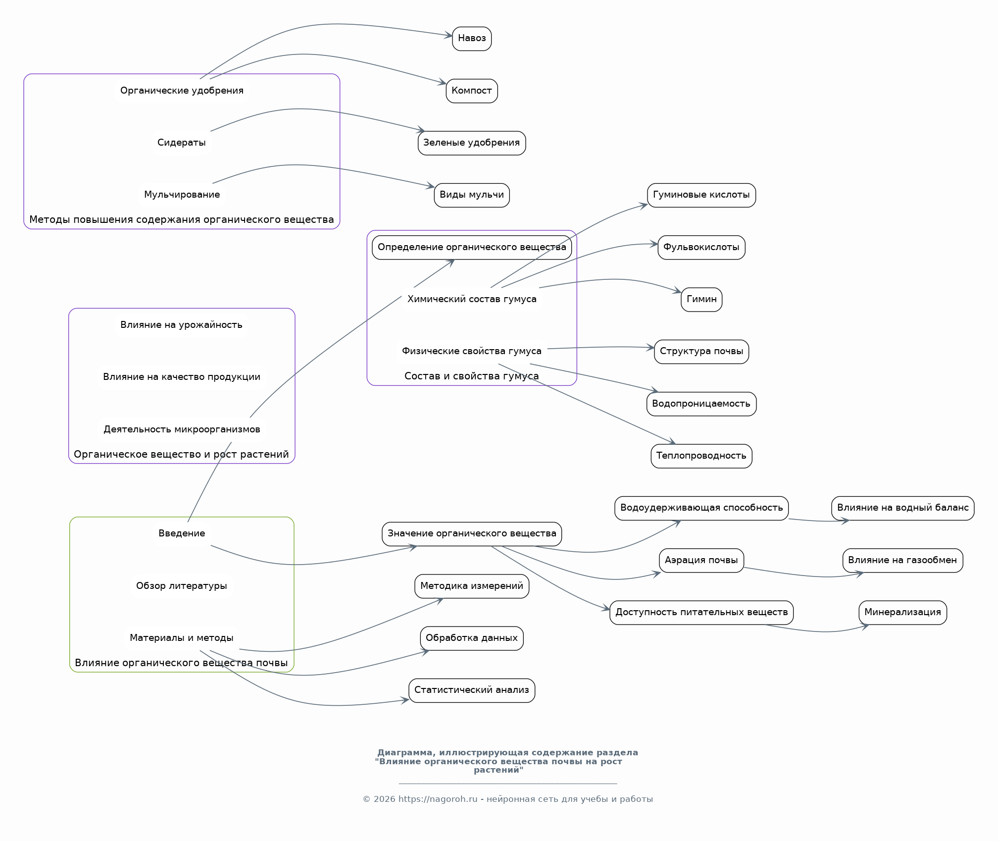
Влияние органического вещества почвы на рост растений

Содержимое раздела

Этот раздел посвящен изучению роли органического вещества почвы в обеспечении роста и развития растений. Будет рассмотрено влияние гумуса, его состав и свойства, а также его роль в улучшении физических свойств почвы, таких как водоудерживающая способность и аэрация. Будет проанализировано влияние органического вещества на доступность питательных веществ, деятельность микроорганизмов и устойчивость растений к болезням. Будут рассмотрены методы повышения содержания органического вещества в почве, включая использование органических удобрений, сидератов и мульчирования. Будут представлены результаты исследований, подтверждающие положительное влияние органического вещества на урожайность и качество сельскохозяйственной продукции.

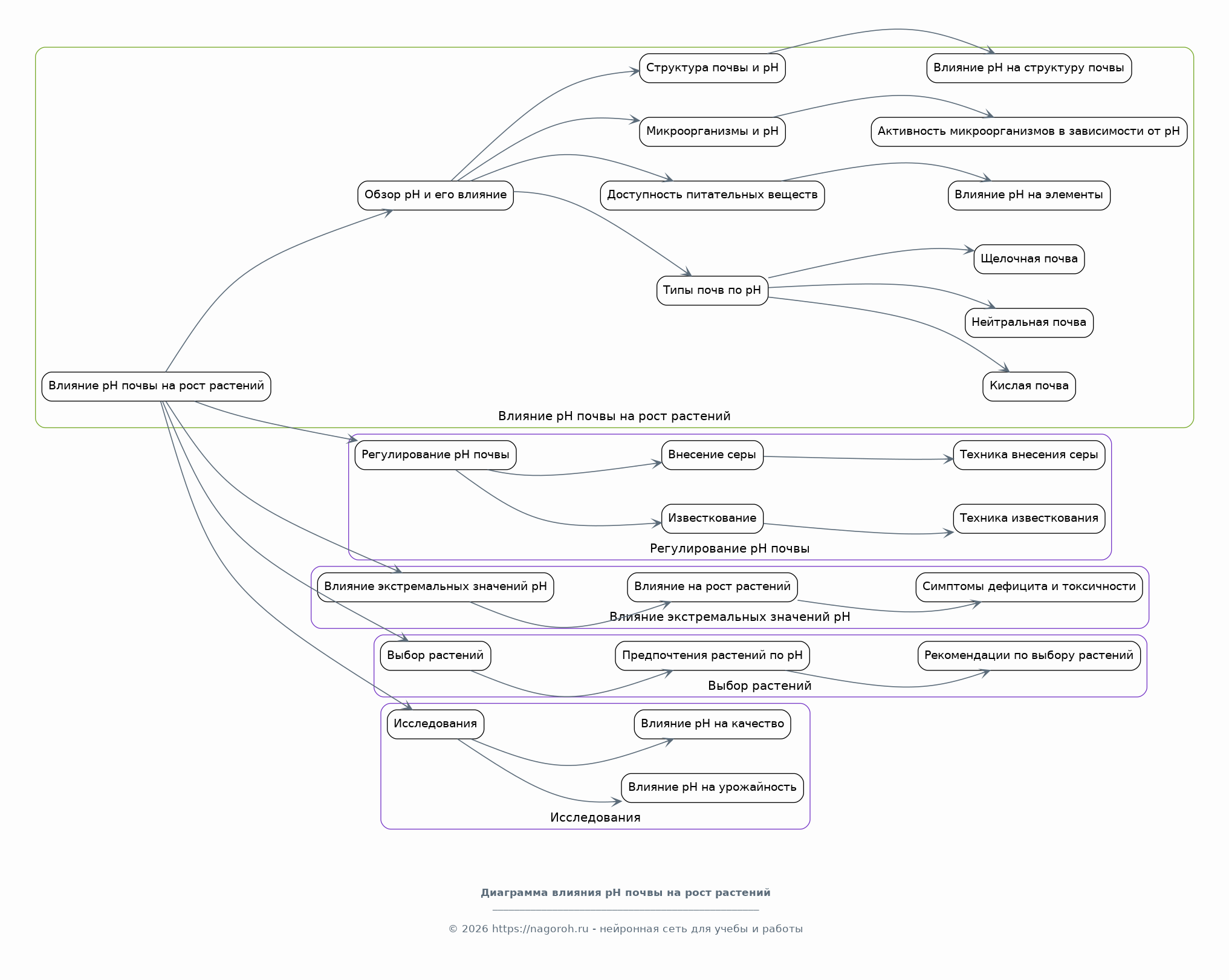
Влияние pH почвы на рост растений

Содержимое раздела

Раздел посвящен влиянию кислотности (pH) почвы на рост и развитие растений. Будет рассмотрено, как pH влияет на доступность питательных веществ, активность микроорганизмов и структуру почвы. Будут представлены различные типы почв в зависимости от pH, а также влияние экстремальных значений pH на рост растений. Будут рассмотрены методы регулирования pH почвы, включая известкование и внесение серы. Будут представлены рекомендации по выбору подходящих растений для различных типов почв с учетом их pH. Будут проанализированы результаты исследований по влиянию pH на урожайность и качество сельскохозяйственной культур.

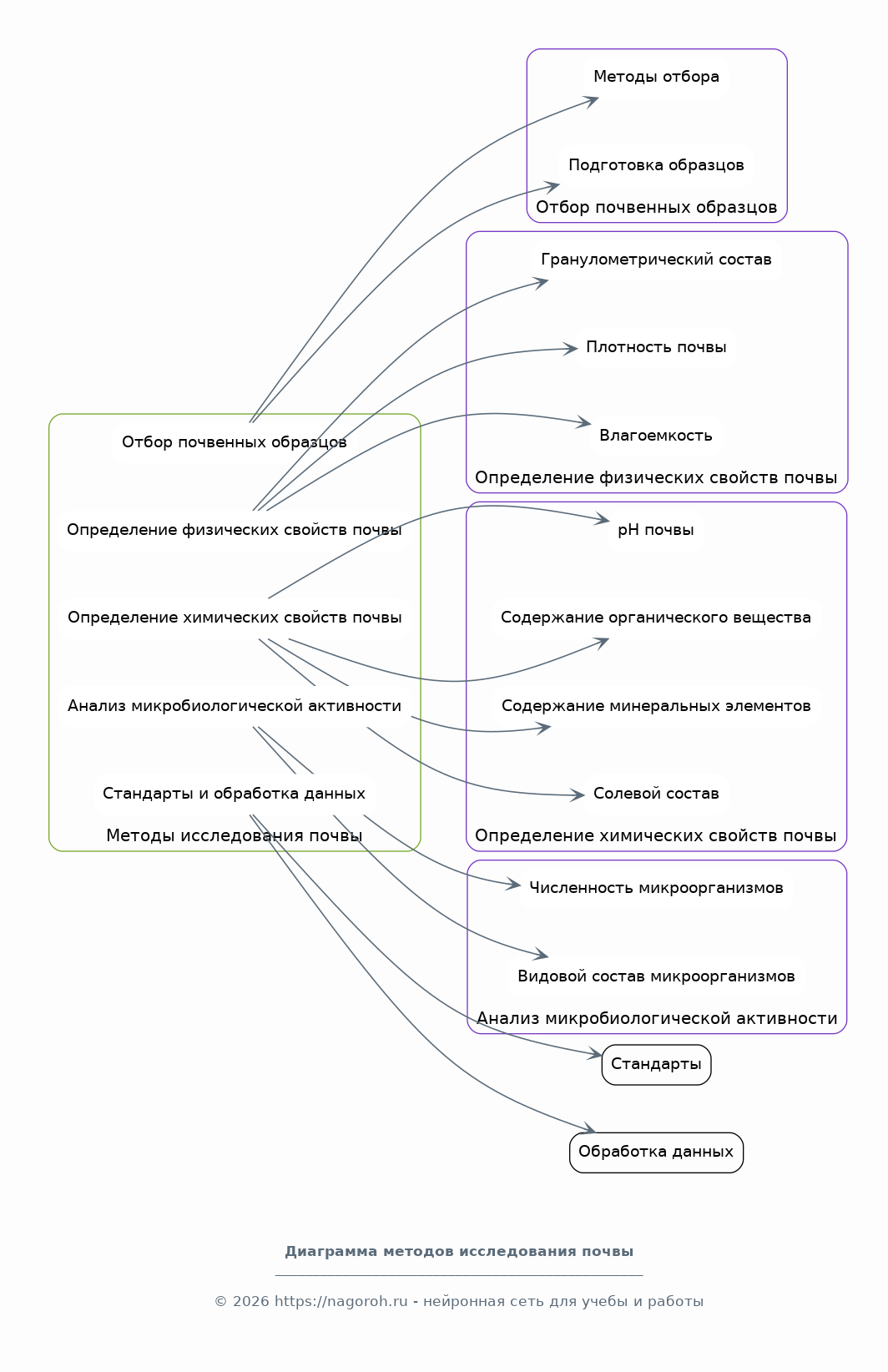
Методы исследования почвы

Содержимое раздела

В данном разделе будут рассмотрены основные методы, используемые для анализа почв в контексте данного исследования. Будут описаны методы отбора почвенных образцов, включая их подготовку для лабораторных анализов. Будут представлены методы определения физических свойств почвы, таких как гранулометрический состав, плотность и влагоёмкость. Будут описаны методы определения химических свойств, включая pH, содержание органического вещества, содержание минеральных элементов и солевой состав. Будут рассмотрены методы анализа микробиологической активности, включая определение численности микроорганизмов и их видового состава. Будут представлены стандарты, используемые для проведения анализов, и методы обработки полученных данных.

Методика экспериментального исследования

Содержимое раздела

Раздел будет детально описывать методику проведения экспериментального исследования, разработанную для оценки влияния состава почвы на рост растений. Будут представлены схемы эксперимента, включая выбор растений-объектов, подготовку почвенных образцов и условия выращивания (освещение, температура, влажность). Будут определены параметры роста растений, подлежащие измерению, и методы их измерения (высота, биомасса, количество листьев, скорость фотосинтеза). Будут описаны методы статистической обработки данных и планируемый анализ результатов. Будут указаны методы контроля качества данных и меры по обеспечению воспроизводимости результатов.

Результаты экспериментального исследования

Содержимое раздела

В этом разделе будут представлены результаты экспериментальных исследований, описывающих влияние различных компонентов почвы на рост и развитие растений. Будут представлены данные о влиянии различных типов почв, содержания минеральных элементов (азота, фосфора, калия и др.), органического вещества, pH на рост растений. Будут представлены графики, таблицы и диаграммы, наглядно иллюстрирующие полученные данные. Будут представлены результаты статистического анализа, включая корреляционный анализ и анализ дисперсии, для выявления значимых взаимосвязей между составом почвы и показателями роста растений. Результаты будут подробно прокомментированы и интерпретированы.

Обсуждение результатов и выводы

Содержимое раздела

В разделе «Обсуждение результатов и выводы» будет проведен анализ полученных данных в контексте существующих научных исследований по данной теме. Будет проведено сравнение полученных результатов с данными других авторов, выявлены сходства и различия. Будет обсуждено влияние различных компонентов почвы на рост растений. Будут сформулированы выводы о влиянии состава почвы на рост и развитие растений, основанные на полученных данных. Будут предложены рекомендации по оптимизации состава почвы для повышения продуктивности сельскохозяйственных культур. Будут указаны возможные направления дальнейших исследований.

Список литературы

Содержимое раздела

В разделе «Список литературы» будет представлен перечень всех научных работ, использованных в ходе исследования. Будут указаны статьи из научных журналов, книги, диссертации и другие источники, которые были использованы для сбора информации, анализа данных и написания работы. Список будет составлен в соответствии со стандартами библиографического оформления научных работ. Каждый элемент списка будет содержать полную информацию об источнике, включая авторов, название работы, название журнала или издательства, год издания, том, выпуск и страницы. Список литературы будет упорядочен в алфавитном порядке или в соответствии с требованиями выбранного стиля оформления.

Получи Такой Проект

До 90% уникальность
Готовый файл Word
15-30 страниц
Список источников по ГОСТ
Оформление по ГОСТ
Таблицы и схемы
Презентация

Создать Проект на любую тему за 5 минут

Создать

#6204106