Нейросеть

Влияние коротких видео на концентрацию внимания у подростков: Анализ и перспективы

Нейросеть для проекта Гарантия уникальности Строго по ГОСТу Высочайшее качество Поддержка 24/7

Данное исследование посвящено изучению воздействия коротких видеороликов на способность подростков к концентрации внимания. В современном цифровом мире, где короткий контент доминирует в социальных сетях и на платформах для обмена видео, подростки подвергаются постоянному воздействию стимулирующего и быстро меняющегося контента. Этот проект анализирует, как частое потребление таких видео влияет на продолжительность удержания внимания, способность к глубокому мышлению и успешность в учебе. Исследование предполагает систематический обзор литературы, а также проведение эмпирических исследований с участием подростков для выявления корреляций между временем, проведенным за просмотром коротких видео, и когнитивными функциями. Полученные результаты могут быть использованы для разработки рекомендаций по формированию здоровых привычек потребления контента и оптимизации учебного процесса, учитывая особенности современной информационной среды. Актуальность работы обусловлена необходимостью понимания последствий цифрового контента для растущего поколения и разработки эффективных стратегий для поддержания когнитивного здоровья подростков в условиях быстро меняющегося мира.

Идея:

Исследование направлено на изучение влияния коротких видео на когнитивные способности подростков, включая концентрацию внимания. Ключевой задачей является выявление взаимосвязи между временем, проведенным за просмотром коротких видео, и результативностью в учебе.

Продукт:

Результатом исследования станет аналитический отчет с выводами о влиянии коротких видео на концентрацию внимания у подростков. Будут разработаны практические рекомендации для подростков, родителей и педагогов по управлению временем, проведенным в социальных сетях.

Проблема:

Подростки все чаще проводят время за просмотром коротких видео, что может негативно сказываться на их способности к концентрации внимания. Современные образовательные подходы не всегда учитывают особенности восприятия информации подростками в цифровом мире.

Актуальность:

Актуальность исследования обусловлена растущим влиянием цифровых медиа на жизнь подростков и необходимостью понимания последствий этого влияния. Полученные результаты помогут разработать стратегии для повышения эффективности обучения и улучшения когнитивного здоровья подростков.

Цель:

Целью данного исследования является определение влияния коротких видео на способность подростков к концентрации внимания. Будет изучена связь между просмотром коротких видео и уровнем успеваемости в школе.

Целевая аудитория:

Целевой аудиторией исследования являются подростки в возрасте от 13 до 17 лет, активно использующие социальные сети и платформы коротких видео. Также исследование будет интересно родителям, педагогам и психологам, работающим с подростками.

Задачи:

  • Проведение обзора научной литературы по теме влияния цифровых медиа на когнитивные функции.
  • Разработка методологии исследования, включая выборку, инструменты и методы анализа данных.
  • Проведение эмпирического исследования с участием подростков, включающего анкетирование и тесты.
  • Анализ полученных данных и формулировка выводов о влиянии коротких видео на концентрацию внимания.
  • Разработка рекомендаций для подростков, родителей и педагогов.

Ресурсы:

Для реализации проекта потребуются доступ к научной литературе, инструменты для проведения опросов и тестирования, а также программное обеспечение для статистического анализа данных.

Роли в проекте:

Руководитель проекта отвечает за общее планирование, организацию и координацию работы. Он осуществляет контроль за соблюдением сроков, качеством выполнения задач и подготовкой отчета. Руководитель проекта также отвечает за коммуникацию с участниками исследования и представление результатов исследования общественности. Он должен обладать глубокими знаниями в области психологии развития, педагогики и методологии научных исследований, а также опытом управления проектами и работы с подростками. Руководитель проекта также контролирует соблюдение этических норм проведения исследования.

Научный консультант предоставляет экспертные знания и консультирует по методологии исследования и интерпретации данных. Он помогает в выборе подходящих исследовательских методов, анализе результатов и подготовке публикаций. Научный консультант должен иметь профильное образование в области психологии, педагогики или смежных областях, а также опыт работы с подростками. Он помогает обеспечить научную обоснованность исследования и соответствие международным стандартам.

Исследователь отвечает за сбор и анализ данных, проведение анкетирования и тестирование подростков. Он должен обладать навыками работы с исследовательскими инструментами, математической статистикой и программным обеспечением для анализа данных. Исследователь также отвечает за подготовку отчетов, написание разделов научной работы, а также за участие в презентациях результатов исследования. Он должен быть внимательным к деталям, обладать хорошими коммуникативными навыками и уметь работать в команде.

Аналитик данных выполняет статистическую обработку данных, полученных в ходе исследования. Он использует статистические методы для выявления закономерностей и взаимосвязей между переменными. Аналитик данных должен владеть специализированным программным обеспечением для статистического анализа, таким как SPSS или R, а также обладать знаниями в области математической статистики. Он предоставляет интерпретацию результатов анализа и помогает в формулировании выводов исследования. Аналитик данных обеспечивает валидность и надежность результатов исследования.

Наименование образовательного учреждения

Проект

на тему

Влияние коротких видео на концентрацию внимания у подростков: Анализ и перспективы

Выполнил: ФИО

Руководитель: ФИО

Содержание

  • Введение 1
  • Обзор литературы по проблеме влияния цифровых медиа на когнитивные функции 2
  • Психологические особенности подросткового возраста и влияние цифровых технологий 3
  • Методология исследования: выборка, методы и процедуры 4
  • Результаты исследования и их анализ 5
  • Влияние на когнитивные функции подростков: результаты и интерпретация 6
  • Связь с успеваемостью и учебной деятельностью 7
  • Обсуждение полученных результатов и их практическое значение 8
  • Заключение 9
  • Список литературы 10

Введение

Содержимое раздела

В разделе 'Введение' обосновывается актуальность исследования, формулируется проблема и определяются цели и задачи. Представляется краткий обзор текущей ситуации в сфере изучения влияния цифровых медиа на подростков. Обсуждаются ключевые понятия, такие как 'короткие видео', 'концентрация внимания' и их взаимосвязь. Обозначаются теоретические рамки исследования и методологические подходы, которые будут использованы. Вводная часть также содержит структуру дальнейших разделов исследования, раскрывая логику изложения материала и ожидаемые результаты. Подчеркивается значимость исследования для практического применения и потенциальные области применения его результатов.

Обзор литературы по проблеме влияния цифровых медиа на когнитивные функции

Содержимое раздела

Раздел включает в себя систематический обзор научной литературы, посвященной влиянию цифровых медиа, в частности, коротких видео, на когнитивные функции подростков, особенно, на концентрацию внимания. Рассматриваются различные психологические теории, объясняющие механизмы этого влияния. Анализируются существующие исследования, выявляются основные тренды, противоречия и пробелы в знаниях по данной теме. Обзор литературы структурирован по ключевым аспектам: врем, проведенное за просмотром коротких видео, особенности когнитивных процессов подростков, влияние на учебную деятельность. Оценивается методологическое качество исследований и делаются выводы о перспективах дальнейшей работы.

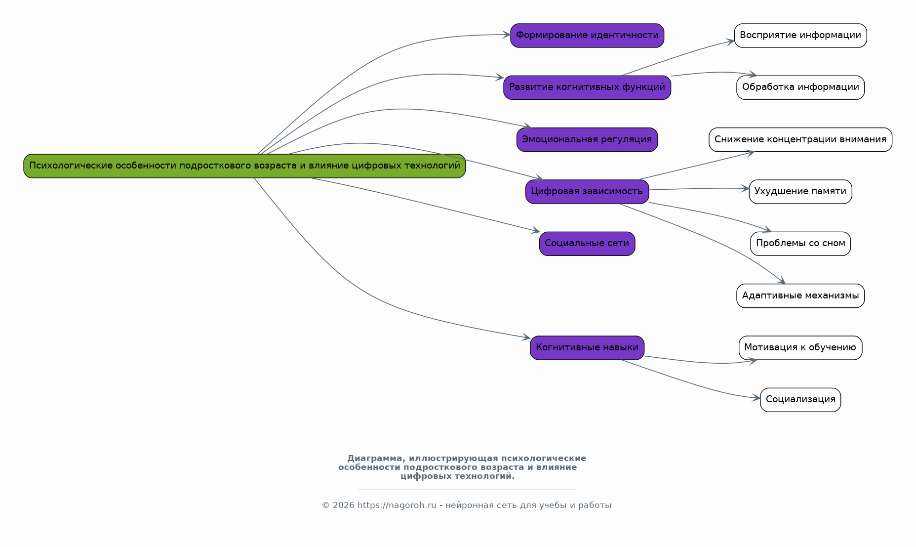
Психологические особенности подросткового возраста и влияние цифровых технологий

Содержимое раздела

В этом разделе рассматриваются особенности подросткового возраста, такие как формирование идентичности, развитие когнитивных функций и эмоциональной регуляции. Анализируется, как эти особенности могут влиять на восприятие и обработку информации из цифровой среды. Подробно освещаются процессы формирования зависимости от цифровых устройств и социальных сетей. Оценивается роль цифровых технологий в формировании когнитивных навыков, мотивации к обучению и социализации. Обсуждаются риски, связанные с чрезмерным использованием цифровых медиа, такие как снижение концентрации внимания, ухудшение памяти и проблемы со сном. Рассматриваются адаптивные механизмы, используемые подростками для взаимодействия с цифровой средой.

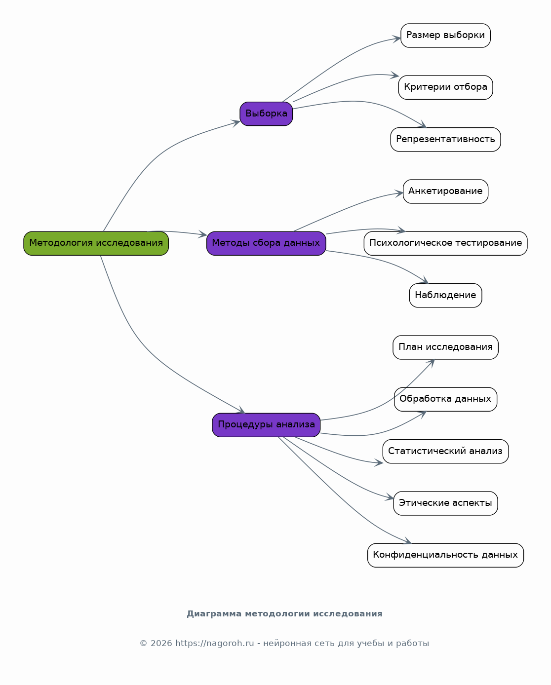
Методология исследования: выборка, методы и процедуры

Содержимое раздела

В данном разделе детально описывается методология исследования, включая выборку, методы сбора данных и процедуры анализа. Определяется размер выборки, критерии отбора участников и обоснование репрезентативности. Описываются используемые методы: анкетирование, психологическое тестирование, наблюдение или другие подходящие методы. Детализируются инструменты измерения (опросники, тесты), их валидность и надежность. Представляется план проведения исследования, включая этапы сбора данных, обработку информации и статистический анализ. Раскрываются этические аспекты исследования и меры по обеспечению конфиденциальности данных.

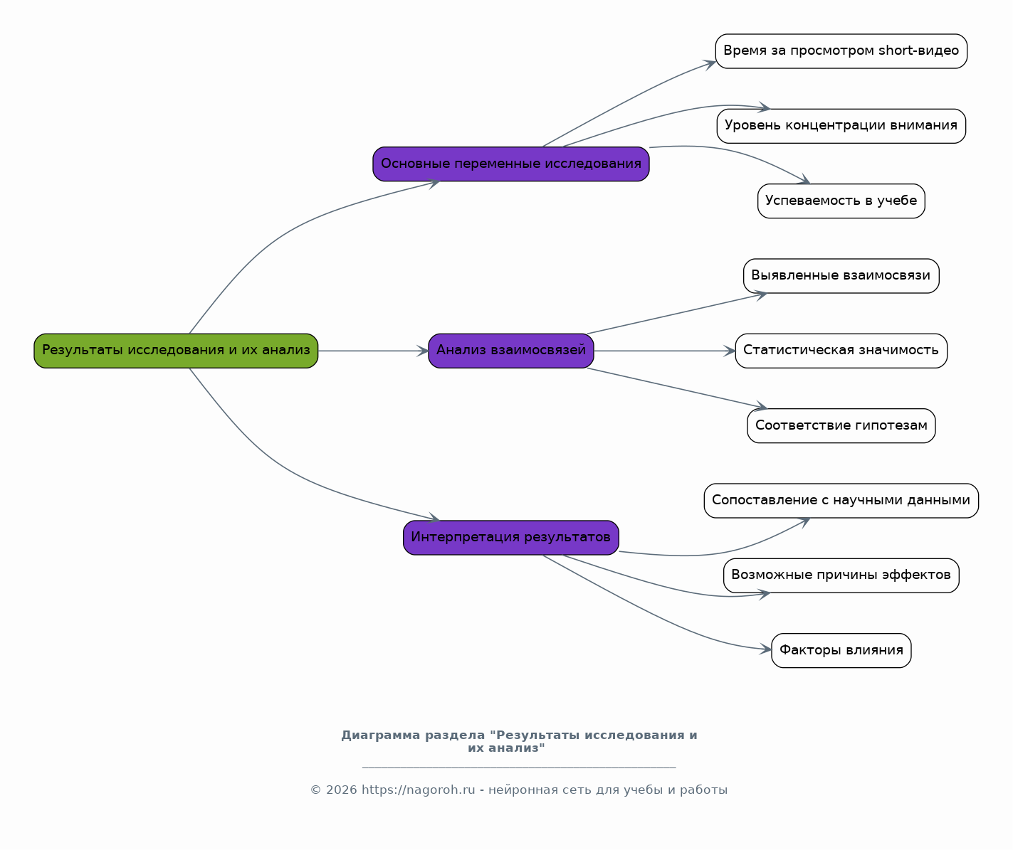
Результаты исследования и их анализ

Содержимое раздела

Описываются полученные результаты исследования, проводится их детальный анализ с использованием статистических методов. Представлены данные по основным переменным исследования – время, проведенное за просмотром short-видео, уровень концентрации внимания, успеваемость в учебе. Используются таблицы, графики и диаграммы для иллюстрации результатов. Обсуждаются выявленные взаимосвязи между переменными, статистическая значимость полученных данных, соответствие/несоответствие гипотезам исследования. Проводится интерпретация результатов в контексте существующих научных данных. Обсуждаются возможные причины выявленных эффектов и факторы, влияющие на них.

Влияние на когнитивные функции подростков: результаты и интерпретация

Содержимое раздела

Этот раздел посвящен подробному анализу влияния коротких видео на когнитивные функции подростков. Оценивается воздействие на различные аспекты внимания (устойчивость, переключаемость, распределение), память (кратковременную, долговременную), а также на скорость обработки информации. Рассматриваются возможные механизмы, через которые короткие видео оказывают влияние на когнитивные процессы, включая нейробиологические и психологические факторы. Обсуждаются выявленные взаимосвязи между временем просмотра и результатами когнитивных тестов. Интерпретируются результаты в контексте современных научных данных и представленных в обзоре литературы исследованиях. Анализируются факторы, влияющие на степень воздействия коротких видео.

Связь с успеваемостью и учебной деятельностью

Содержимое раздела

В данном разделе анализируется взаимосвязь между временем, проведенным за просмотром коротких видео, и успеваемостью подростков в школе. Рассматривается, как просмотр коротких видео влияет на мотивацию к учебе, способность к усвоению учебного материала и выполнение домашних заданий. Проводится сопоставление результатов исследования с данными об успеваемости подростков, включая оценки, участие в уроках и внеурочной деятельности. Обсуждаются возможные психологические и педагогические факторы, влияющие на эту связь. Рассматриваются стратегии, направленные на оптимизацию учебной деятельности подростков с учетом влияния коротких видео.

Обсуждение полученных результатов и их практическое значение

Содержимое раздела

В этом разделе проводится обсуждение полученных результатов исследования в контексте поставленных целей и задач, а также с учетом данных, представленных в обзоре литературы. Обсуждаются сильные и слабые стороны исследования, ограничения проведенного анализа. Делаются выводы о влиянии коротких видео на концентрацию внимания у подростков. Анализируется практическое значение полученных результатов, в том числе, для разработки рекомендаций для подростков, родителей и педагогов по формированию здоровых привычек потребления контента. Обсуждаются возможности применения результатов исследования для улучшения учебного процесса и повышения благосостояния подростков.

Заключение

Содержимое раздела

В заключении обобщаются основные результаты исследования, подтверждаются или опровергаются выдвинутые гипотезы. Формулируются основные выводы, касающиеся влияния коротких видео на способность подростков к концентрации внимания и их учебную деятельность. Подчеркивается теоретическая и практическая значимость исследования. Оцениваются перспективы дальнейших исследований в этой области, определяются направления, требующие дополнительного изучения. Предлагаются рекомендации, основанные на полученных результатах, для подростков, родителей и педагогов по оптимизации использования цифрового контента и формированию здорового образа жизни в цифровом мире. Подводятся итоги работы и подчеркивается важность полученных данных для понимания современных вызовов.

Список литературы

Содержимое раздела

В разделе «Список литературы» приводятся библиографические данные всех источников, используемых в исследовании: статьи в научных журналах, монографии, сборники тезисов конференций, электронные ресурсы. Список составляется в соответствии с требованиями к оформлению научной литературы, соблюдается строгий порядок представления информации: фамилия и инициалы автора (авторов), название статьи (главы, монографии), название журнала (сборника), год издания, том, выпуск, страницы. Каждый элемент списка должен быть тщательно проверен на соответствие оригинальному источнику. Список литературы служит подтверждением цитируемости и обоснованности выводов, сделанных в ходе исследования.

Получи Такой Проект

До 90% уникальность
Готовый файл Word
15-30 страниц
Список источников по ГОСТ
Оформление по ГОСТ
Таблицы и схемы
Презентация

Создать Проект на любую тему за 5 минут

Создать

#5489695