Нейросеть

Влияние Кумиров на Подростков: Исследование Социальных и Психологических Аспектов

Нейросеть для проекта Гарантия уникальности Строго по ГОСТу Высочайшее качество Поддержка 24/7

Данный исследовательский проект посвящен всестороннему изучению влияния современных кумиров на формирование личности, ценностные ориентации и поведение подростков. В современном мире, насыщенном медиаконтентом и социальными сетями, кумиры оказывают значительное воздействие на подростковую аудиторию, определяя их вкусы, предпочтения, а также влияя на их самооценку и социальное взаимодействие. Проект направлен на выявление механизмов этого влияния, анализ его позитивных и негативных последствий, а также разработку рекомендаций по минимизации рисков и использованию кумиров как инструмента для личностного роста и развития. Исследование предполагает комплексный подход, включающий анализ контента, опрос подростков и интервью с экспертами в области психологии, социологии и медиа. Особое внимание будет уделено гендерным различиям, культурным особенностям и роли различных платформ в формировании культа личности кумиров. Результаты исследования могут быть использованы для образовательных программ, родительских семинаров и консультирования подростков, обеспечивая им более осознанный подход к выбору кумиров и критическое восприятие информации.

Идея:

Исследовать влияние кумиров на формирование ценностей и поведения подростков в условиях современной медиа-среды. Разработать практические рекомендации для подростков, родителей и педагогов по осознанному взаимодействию с кумирами.

Продукт:

Аналитический отчет с результатами исследования, включающий статистические данные, выводы и рекомендации. Презентация результатов исследования для широкой аудитории (школьников, педагогов, родителей).

Проблема:

Отсутствие глубокого понимания механизмов влияния кумиров на подростковую аудиторию, что приводит к некритическому восприятию медиа-контента. Недостаток практических инструментов для подростков и их родителей по формированию здорового отношения к кумирам и минимизации негативных воздействий.

Актуальность:

Актуальность исследования обусловлена широким распространением влияния кумиров в подростковой среде, что требует глубокого понимания для разработки эффективных мер профилактики и поддержки. Результаты исследования будут способствовать формированию у подростков критического мышления и осознанного выбора.

Цель:

Выявить основные факторы и механизмы влияния кумиров на подростков. Разработать практические рекомендации для повышения психологической устойчивости подростков в контексте влияния кумиров.

Целевая аудитория:

Подростки в возрасте 13-17 лет, родители подростков, педагоги и психологи, работающие с подростками. Исследование также будет полезно для специалистов в области медиа и маркетинга.

Задачи:

  • Проведение анкетирования среди подростков для выявления их предпочтений, ценностей и отношения к кумирам.
  • Анализ контента социальных сетей и СМИ, посвященного кумирам.
  • Проведение глубинных интервью с подростками для изучения их личного опыта взаимодействия с кумирами.
  • Разработка рекомендаций для подростков, родителей и педагогов по осознанному взаимодействию с кумирами.
  • Подготовка отчета с результатами исследования, включая статистические данные, выводы и рекомендации.

Ресурсы:

Для реализации проекта потребуются компьютеры с доступом в интернет, программное обеспечение для статистического анализа (SPSS, R), средства для проведения опросов (онлайн-платформы), а также доступ к экспертным знаниям в области психологии и социологии.

Роли в проекте:

Отвечает за общее руководство проектом, планирование, координацию работы команды, контроль выполнения задач, подготовку отчетов и презентаций. Организует встречи, распределяет обязанности, контролирует сроки выполнения задач, обеспечивает взаимодействие между участниками проекта и внешними экспертами. Руководитель также отвечает за соблюдение этических норм и правил проведения исследования, а также за распространение результатов исследования среди целевой аудитории. Важно, чтобы у руководителя проекта были навыки управления, коммуникации и аналитические способности.

Разрабатывает методологию исследования, проводит социологические опросы и глубинные интервью, анализирует полученные данные с использованием статистических методов. Отвечает за интерпретацию результатов исследования с точки зрения психологии и социологии. Участвует в подготовке финального отчета и рекомендаций. Собирает данные, анализирует их, делает выводы, предлагая пути решения выявленных проблем.

Отвечает за обработку и анализ данных, полученных в ходе исследования. Использует статистические методы для выявления закономерностей и взаимосвязей между переменными. Готовит таблицы, графики и другие визуальные материалы для представления результатов исследования. Участвует в написании отчета, делая акцент на количественных показателях и статистическом анализе данных. Обеспечивает точность и надежность данных, используемых в исследовании.

Анализирует контент социальных сетей, СМИ и других медиаплатформ, связанных с кумирами. Изучает стратегии продвижения и формирования имиджа кумиров. Помогает в разработке опросов и интервью, направленных на выявление отношения подростков к медиа-контенту. Участвует в интерпретации данных с учетом медиа-влияния, предоставляет экспертные оценки. Готовит медиа-материалы для презентации результатов исследования.

Наименование образовательного учреждения

Проект

на тему

Влияние Кумиров на Подростков: Исследование Социальных и Психологических Аспектов

Выполнил: ФИО

Руководитель: ФИО

Содержание

  • Введение 1
  • Теоретические основы формирования культа личности кумиров 2
  • Социально-психологические факторы восприятия кумиров подростками 3
  • Кумиры в медиа-пространстве: анализ контента и аудитории 4
  • Влияние кумиров на формирование ценностей и поведения подростков 5
  • Методология исследования: методы сбора и анализа данных 6
  • Результаты эмпирического исследования: количественный и качественный анализ 7
  • Обсуждение результатов: интерпретация и выводы 8
  • Рекомендации для подростков, родителей и педагогов 9
  • Список литературы 10

Введение

Содержимое раздела

Введение в тему исследования, обоснование актуальности и значимости проблемы влияния кумиров на подростковую аудиторию. Определение основных понятий: кумир, подросток, влияние, социализация, медиа-среда. Описание целей и задач исследования, его объекта, предмета, гипотезы. Краткий обзор научной литературы по теме, включая исследования в области психологии, социологии и медиа. Обоснование выбора методологии исследования и его практической значимости, а также общей структуры работы, которая определяет его логическую последовательность. Указание на потенциальных получателей результатов исследования.

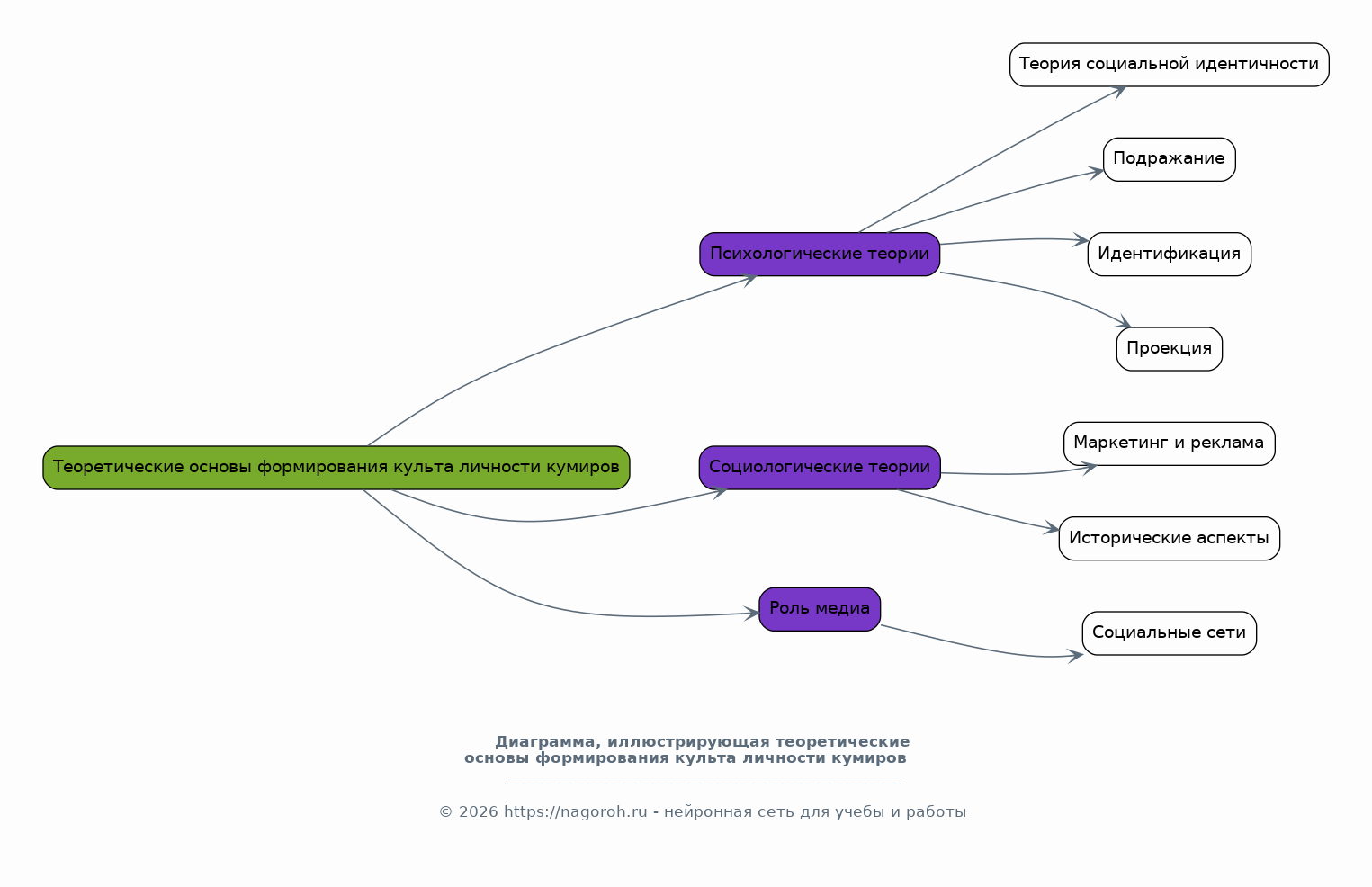
Теоретические основы формирования культа личности кумиров

Содержимое раздела

Анализ психологических и социологических теорий, объясняющих феномен кумиров и их влияние на подростков. Рассмотрение теорий социальной идентичности, подражания, идентификации и проекции. Изучение роли медиа в формировании и распространении культа личности. Анализ инструментов и стратегий, используемых кумирами и их командами для привлечения и удержания аудитории. Обзор исторических аспектов кумиропоклонничества. Анализ влияния маркетинга и рекламы в создании идеализированных образов кумиров. Оценка роли социальных сетей в усилении этого влияния. Формулировка теоретической базы для дальнейшего эмпирического исследования.

Социально-психологические факторы восприятия кумиров подростками

Содержимое раздела

Изучение психологических особенностей подросткового возраста, таких как поиск идентичности, потребность в принадлежности к группе, склонность к идеализации и эмоциональной зависимости. Анализ роли кумиров в удовлетворении этих потребностей. Рассмотрение влияния семьи, школы и сверстников на восприятие кумиров. Изучение взаимосвязи между самооценкой подростков и их отношением к кумирам. Анализ влияния гендерных стереотипов, культурных особенностей и социальных факторов на выбор и восприятие кумиров. Изучение влияния кумиров на ценностные ориентации и поведение подростков.

Кумиры в медиа-пространстве: анализ контента и аудитории

Содержимое раздела

Анализ контента социальных сетей, музыкальных клипов, фильмов, телешоу и других медиа, связанных с кумирами. Выявление основных тем, образов, ценностей и сообщений, транслируемых кумирами. Изучение аудитории различных кумиров: демографические характеристики, интересы, предпочтения. Анализ взаимодействия между кумирами и их аудиторией в медиапространстве, включая комментарии, лайки, репосты и другие формы участия. Оценка влияния медиа-контента на формирование представлений подростков о себе, других людях и мире в целом, а также выявление ключевых медиа-трендов.

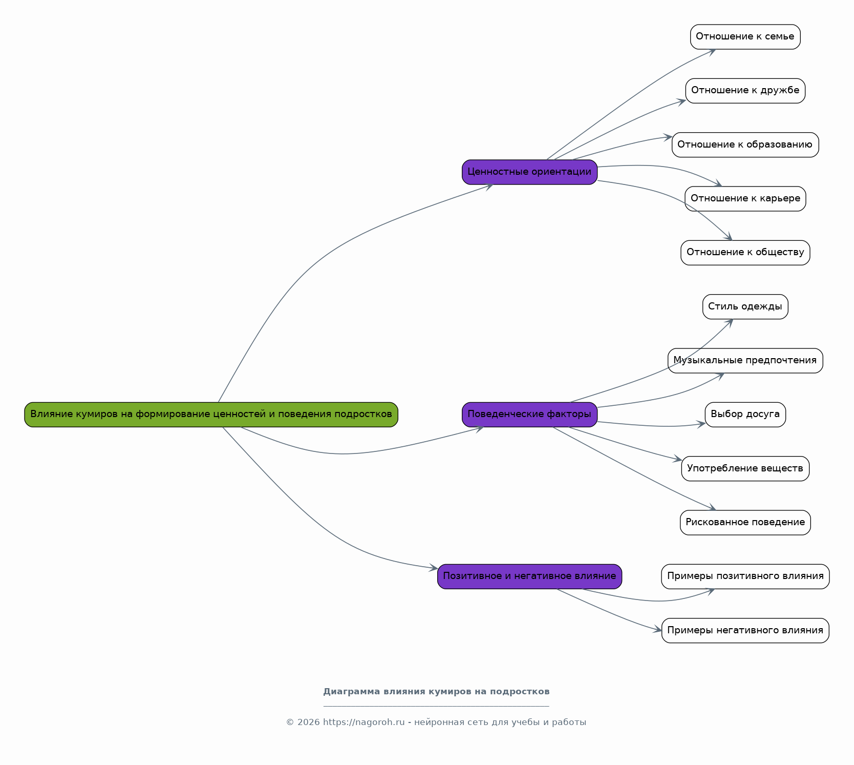
Влияние кумиров на формирование ценностей и поведения подростков

Содержимое раздела

Анализ взаимосвязи между выбором кумиров и ценностными ориентациями подростков, такими как отношение к семье, дружбе, образованию, карьере и обществу в целом. Изучение влияния кумиров на поведение подростков: стиль одежды, музыкальные предпочтения, выбор досуга, употребление веществ и участие в рискованном поведении. Анализ примеров позитивного и негативного влияния кумиров на подростков. Рассмотрение роли кумиров в формировании социальных установок и гражданской позиции подростков. Анализ способов, которыми подростки перенимают у кумиров различные паттерны поведения.

Методология исследования: методы сбора и анализа данных

Содержимое раздела

Описание методов исследования, используемых для сбора и анализа данных. Определение выборки респондентов, обоснование ее репрезентативности. Подробное описание инструментов исследования: анкеты, опросники, гайд для интервью. Описание процедуры проведения опросов и интервью, включая этические аспекты. Описание методов анализа данных: статистические методы, контент-анализ, качественный анализ. Обоснование выбора методов и их соответствия целям и задачам исследования. Описание программного обеспечения, используемого для обработки данных (SPSS, R).

Результаты эмпирического исследования: количественный и качественный анализ

Содержимое раздела

Представление результатов количественного анализа данных, полученных в ходе опросов. Описание статистических показателей, таблиц и графиков, иллюстрирующих основные результаты. Представление результатов качественного анализа данных, полученных в ходе интервью. Выявление общих тем, паттернов и тенденций в ответах респондентов. Сопоставление результатов количественного и качественного анализа для получения всесторонней картины влияния кумиров. Обсуждение значимости полученных результатов в контексте поставленных исследовательских вопросов.

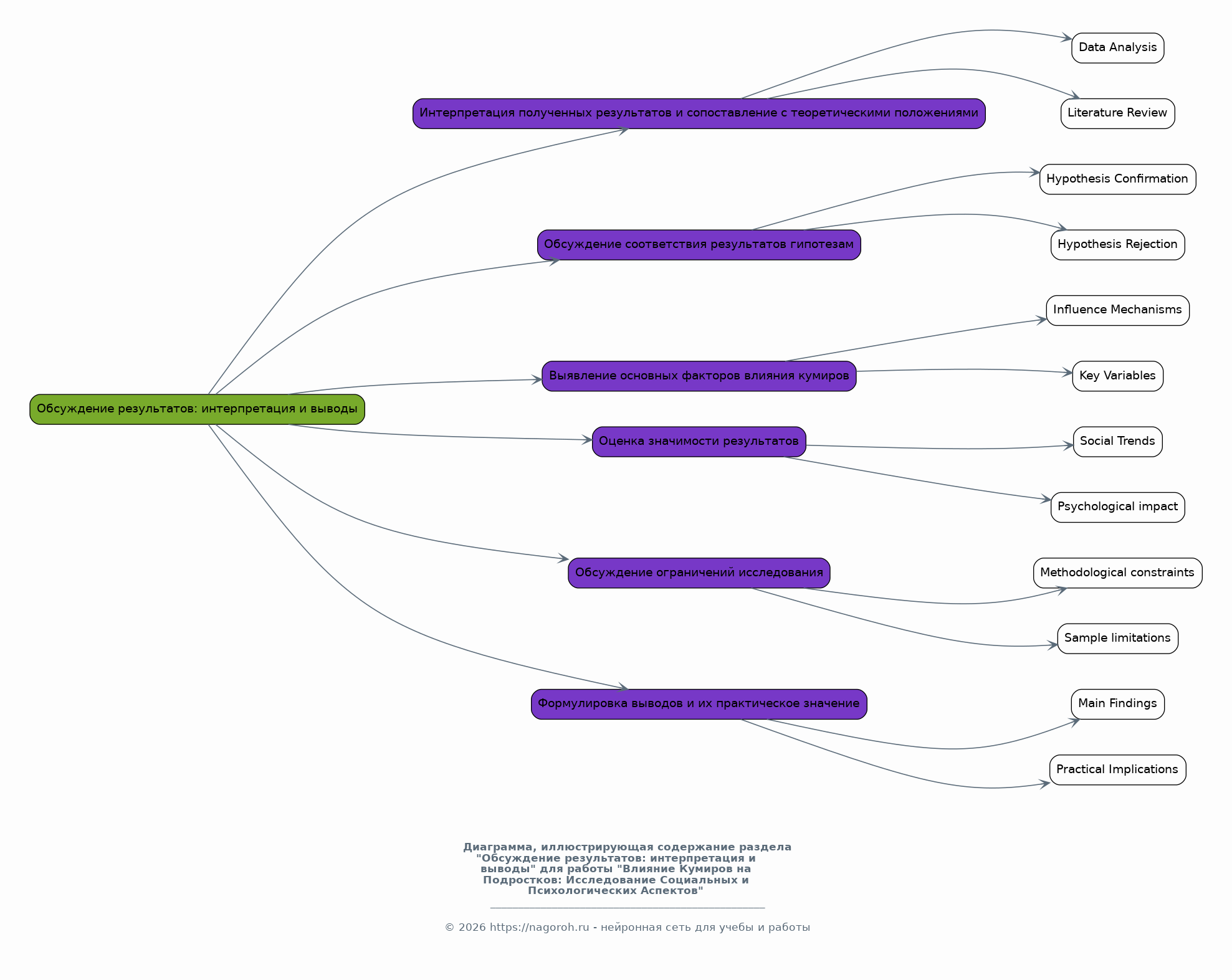
Обсуждение результатов: интерпретация и выводы

Содержимое раздела

Интерпретация полученных результатов исследования, их сопоставление с теоретическими положениями и результатами других исследований. Обсуждение соответствия результатов поставленным гипотезам. Выявление основных факторов и механизмов влияния кумиров на подростков. Оценка значимости полученных результатов для понимания современных тенденций в подростковой среде. Обсуждение ограничений исследования и возможных направлений для дальнейших исследований. Формулировка выводов, обобщающих основные результаты исследования и их практическое значение.

Рекомендации для подростков, родителей и педагогов

Содержимое раздела

Разработка практических рекомендаций для подростков, направленных на формирование осознанного отношения к кумирам и критического восприятия информации. Разработка рекомендаций для родителей по поддержке подростков в выборе кумиров и формированию здоровой самооценки. Разработка рекомендаций для педагогов по включению темы кумиров в учебные программы и проведению профилактических мероприятий. Определение способов использования кумиров как инструмента для личностного роста и развития подростков. Обсуждение возможностей для дальнейшего сотрудничества между подростками, родителями, педагогами и экспертами.

Список литературы

Содержимое раздела

Составление списка использованных источников: научные статьи, книги, диссертации, доклады, интернет-ресурсы и другие материалы, цитируемые в исследовании. Соблюдение правил оформления списка литературы в соответствии с требованиями к академическим работам. Включение в список всех источников, на которые были сделаны ссылки в тексте. Проверка правильности оформления каждой библиографической записи, включая данные об авторах, названиях, издателях, годах издания и страницах. Организация списка литературы в алфавитном порядке или в соответствии с другими требованиями к оформлению списка.

Получи Такой Проект

До 90% уникальность
Готовый файл Word
15-30 страниц
Список источников по ГОСТ
Оформление по ГОСТ
Таблицы и схемы
Презентация

Создать Проект на любую тему за 5 минут

Создать

#6210536