Нейросеть

Влияние семьи на формирование личности ребенка: социологическое исследование

Нейросеть для проекта Гарантия уникальности Строго по ГОСТу Высочайшее качество Поддержка 24/7

Данный исследовательский проект посвящен изучению ключевой роли семьи в процессе воспитания и социализации ребенка. В работе рассматриваются различные аспекты семейного влияния, включая стили воспитания, эмоциональный климат в семье, ценностные ориентации и их воздействие на личностное развитие. Особое внимание уделяется выявлению взаимосвязи между характеристиками семьи и адаптацией ребенка в обществе, его успеваемостью и психологическим благополучием. Исследование предполагает комплексный подход, сочетающий теоретический анализ научной литературы, эмпирические методы сбора данных (анкетирование, интервью, наблюдение) и статистическую обработку полученных результатов. Результаты проекта могут быть использованы в работе образовательных учреждений, психолого-педагогических служб и консультационных центров для разработки эффективных программ поддержки семейного воспитания.

Идея:

Семья является первичным институтом социализации, оказывающим определяющее влияние на формирование личности ребенка. Понимание механизмов этого влияния необходимо для разработки эффективных стратегий воспитания и поддержки семейных ценностей.

Продукт:

Результатом проекта станет комплексный отчет, содержащий анализ теоретических подходов к изучению роли семьи в воспитании, описание методики проведенного исследования, статистическую обработку полученных данных и практические рекомендации для родителей и специалистов. Работа будет способствовать более осознанному подходу к вопросам воспитания и формирования гармоничной личности ребенка.

Проблема:

Несмотря на признанную важность семьи в воспитании ребенка, наблюдается недостаточная осведомленность общества о современных подходах к семейному воспитанию и о последствиях различных стилей воспитания. Это приводит к возникновению проблем в отношениях между родителями и детьми, трудностям в адаптации ребенка к социальной среде и негативному влиянию на его психическое здоровье.

Актуальность:

Исследование роли семьи приобретает особую актуальность в условиях современных социальных изменений, роста числа неполных семей, изменения ценностных ориентаций и увеличения нагрузки на родителей. Понимание этих факторов необходимо для разработки эффективных мер поддержки семьи и повышения качества воспитания.

Цель:

Целью проекта является выявление ключевых факторов семейного влияния на формирование личности ребенка и разработка практических рекомендаций по оптимизации семейного воспитания. Достижение поставленной цели позволит повысить эффективность работы с семьями, нуждающимися в поддержке, и способствовать созданию благоприятных условий для развития детей.

Целевая аудитория:

Данный проект предназначен для педагогов, психологов, социальных работников, студентов педагогических и психологических специальностей, а также для родителей, заинтересованных в вопросах воспитания и развития детей. Результаты исследования могут быть полезны для всех, кто работает с семьей и стремится к созданию благоприятной среды для формирования личности ребенка.

Задачи:

  • Провести теоретический анализ научной литературы по теме исследования.
  • Разработать и апробировать методику эмпирического исследования (анкетирование, интервью).
  • Организовать сбор данных в выбранной выборке (школьники, родители).
  • Провести статистическую обработку полученных данных и выявить взаимосвязи между характеристиками семьи и личностными особенностями ребенка.
  • Разработать практические рекомендации по оптимизации семейного воспитания.

Ресурсы:

Для реализации проекта потребуются доступ к научной литературе, программное обеспечение для статистической обработки данных, инструменты для проведения анкетирования и интервью, а также время и ресурсы для организации сбора и анализа данных.

Роли в проекте:

Осуществляет общее руководство проектом, контролирует выполнение задач, обеспечивает координацию работы участников и представляет результаты исследования.

Отвечает за проведение теоретического анализа, разработку методики исследования, сбор и обработку данных, а также подготовку отчета о результатах исследования.

Осуществляет статистическую обработку данных, выявляет взаимосвязи между переменными и представляет результаты в наглядной форме.

Оказывает помощь в организации сбора данных, проведении интервью, а также в разработке практических рекомендаций для родителей и специалистов.

Наименование образовательного учреждения

Проект

на тему

Влияние семьи на формирование личности ребенка: социологическое исследование

Выполнил: ФИО

Руководитель: ФИО

Содержание

  • Введение 1
  • Теоретические основы исследования роли семьи в воспитании 2
  • Влияние эмоционального климата в семье на развитие ребенка 3
  • Ценности и традиции семьи как фактор формирования личности ребенка 4
  • Методика проведения эмпирического исследования 5
  • Результаты эмпирического исследования 6
  • Обсуждение результатов исследования 7
  • Практические рекомендации по оптимизации семейного воспитания 8
  • Заключение 9
  • Список литературы 10

Введение

Содержимое раздела

Данный раздел представлен обоснованием актуальности темы исследования, определением его цели и задач, описанием объекта и предмета изучения, а также обзором научной литературы по проблеме влияния семьи на формирование личности ребенка. Введение определяет теоретическую основу и методологические подходы, используемые в проекте, и готовит читателя к более глубокому пониманию основных аспектов исследования. Необходимо обозначить степень разработанности проблемы и определить вклад данного исследования в развитие научной мысли.

Теоретические основы исследования роли семьи в воспитании

Содержимое раздела

В этом разделе будут рассмотрены основные теоретические подходы к изучению роли семьи в воспитании ребенка: системная теория семьи, теория привязанности, психоаналитическая теория, социокультурная теория и другие. Также будет проведена классификация стилей воспитания и проанализировано их влияние на различные аспекты развития личности ребенка. Рассматриваются этапы развития семьи и их взаимосвязь с процессами социализации ребенка.

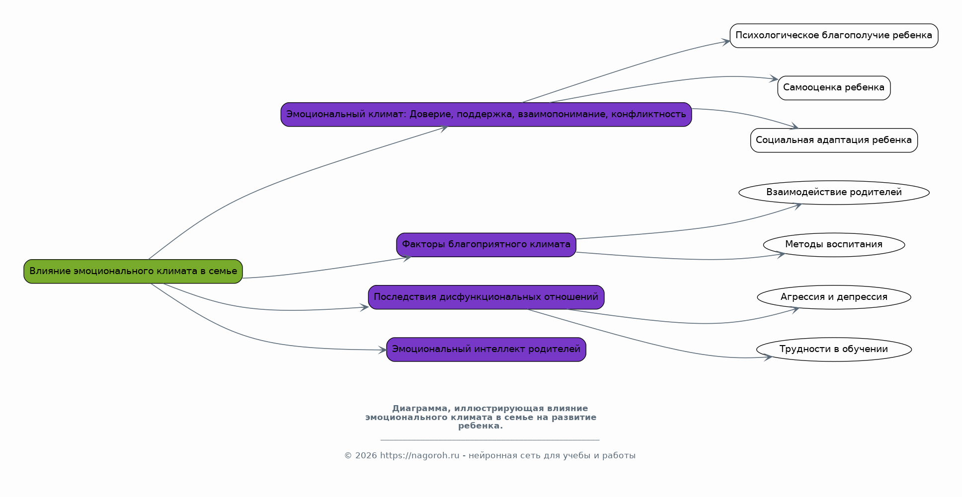
Влияние эмоционального климата в семье на развитие ребенка

Содержимое раздела

В данном разделе рассматривается влияние эмоционального климата в семье (доверие, поддержка, взаимопонимание, конфликтность) на психологическое благополучие, самооценку и социальную адаптацию ребенка. Анализируются факторы, способствующие созданию благоприятного эмоционального климата в семье, и последствия дисфункциональных семейных отношений. Рассмотрена роль эмоционального интеллекта родителей в воспитании детей.

Ценности и традиции семьи как фактор формирования личности ребенка

Содержимое раздела

В этом разделе исследуется влияние ценностных ориентаций, культурных традиций и религиозных убеждений семьи на формирование мировоззрения, моральных норм и жизненных целей ребенка. Анализируются механизмы трансляции ценностей в семье и их роль в процессе социализации. Рассмотрена значимость семейных ритуалов и обычаев.

Методика проведения эмпирического исследования

Содержимое раздела

Этот раздел посвящен детальному описанию методики проведенного исследования: определение выборки (возраст, социальный статус, тип семьи), разработка инструментов сбора данных (анкеты, интервью, тесты), описание процедуры проведения исследования и методов статистической обработки данных. Обосновывается выбор конкретных методов и инструментов, обеспечивающих надежность и валидность полученных результатов.

Результаты эмпирического исследования

Содержимое раздела

В данном разделе представляются результаты проведенного эмпирического исследования: статистические данные, таблицы, графики, диаграммы, а также их интерпретация. Анализируются выявленные взаимосвязи между характеристиками семьи и личностными особенностями ребенка. Представляются основные статистические показатели, характеризующие выборку и полученные результаты.

Обсуждение результатов исследования

Содержимое раздела

Этот раздел посвящен обсуждению полученных результатов в контексте теоретических подходов, рассмотренных в первой части работы. Сопоставляются полученные данные с результатами других исследований по данной теме. Определяются перспективы дальнейших исследований в данной области. Анализируются ограничения проведенного исследования.

Практические рекомендации по оптимизации семейного воспитания

Содержимое раздела

В этом разделе разрабатываются практические рекомендации для родителей, педагогов и социальных работников, направленные на оптимизацию семейного воспитания и повышение его эффективности. Рекомендации основаны на результатах проведенного исследования и учитывают современные требования к личностному развитию ребенка. Предлагаются конкретные методы и инструменты для работы с семьями.

Заключение

Содержимое раздела

В заключении подводятся итоги проведённого исследования, формулируются основные выводы и обобщения. Оценивается степень достижения поставленной цели и задач. Подчеркивается вклад исследования в развитие научной мысли и практическое применения полученных результатов. Обозначаются перспективы дальнейших исследований в данной области.

Список литературы

Содержимое раздела

В данном разделе перечисляются все источники, использованные при написании работы: научные статьи, монографии, учебники, энциклопедии, интернет-ресурсы. Список литературы оформляется в соответствии с требованиями ГОСТ. Предоставляется подробная библиографическая информация для каждого источника.

Получи Такой Проект

До 90% уникальность
Готовый файл Word
15-30 страниц
Список источников по ГОСТ
Оформление по ГОСТ
Таблицы и схемы
Презентация

Создать Проект на любую тему за 5 минут

Создать

#2516048