Нейросеть

Влияние смартфонов на формирование личности и социализацию подростков в современном мире

Нейросеть для проекта Гарантия уникальности Строго по ГОСТу Высочайшее качество Поддержка 24/7

Данное исследование посвящено комплексному анализу роли смартфонов в жизни современных подростков. Оно охватывает широкий спектр вопросов, начиная от влияния мобильных устройств на когнитивные функции и заканчивая воздействием на социальные взаимодействия и эмоциональное состояние. Особое внимание уделяется выявлению как положительных, так и отрицательных аспектов использования смартфонов, таких как доступ к информации, развитие коммуникативных навыков, формирование цифровой идентичности, риски интернет-зависимости, кибербуллинга и влияния на психическое здоровье. Исследование включает в себя обзор существующих научных работ, анализ данных социологических опросов, а также проведение собственных исследований, направленных на понимание взаимосвязи между использованием смартфонов и различными аспектами жизни подростков. Цель исследования – предоставить полные данные, чтобы разработать рекомендации для родителей, педагогов и самих подростков о безопасном и полезном использовании смартфонов, а также способствовать пониманию цифровой культуры.

Идея:

Проект направлен на изучение влияния смартфонов на различные аспекты жизни современных подростков. Он предполагает всесторонний анализ как позитивных, так и негативных последствий использования мобильных устройств.

Продукт:

Результатом исследования станет аналитический отчет, содержащий детальный анализ собранных данных и обоснованные рекомендации. Отчет будет доступен в электронном формате и может быть использован для разработки образовательных программ и профилактических мероприятий.

Проблема:

Подростки проводят значительное количество времени за использованием смартфонов, что вызывает обеспокоенность среди родителей и экспертов. Недостаточность исследований, посвященных комплексному влиянию смартфонов на подростков, обуславливает актуальность данного проекта.

Актуальность:

Смартфоны стали неотъемлемой частью жизни современных подростков, определяя способы общения, получения информации и проведения досуга. Исследование актуально в связи с необходимостью понимания последствий такого широкого распространения мобильных устройств.

Цель:

Целью проекта является глубокое изучение влияния смартфонов на формирование личности и социализацию подростков. Сбор и анализ данных позволят разработать рекомендации для минимизации негативных эффектов и максимизации потенциала смартфонов.

Целевая аудитория:

Основной аудиторией являются подростки в возрасте от 13 до 17 лет, а также их родители и педагоги. Результаты исследования будут полезны для специалистов в области психологии, социологии и педагогики.

Задачи:

  • Проведение обзора научной литературы по теме исследования.
  • Разработка и проведение социологических опросов среди подростков.
  • Анализ полученных данных и выявление закономерностей.
  • Разработка рекомендаций для подростков, родителей и педагогов.
  • Подготовка отчета с результатами исследования.

Ресурсы:

Для реализации проекта потребуются доступ к научным базам данных, программное обеспечение для статистического анализа, ресурсы для проведения опросов и публикации результатов.

Роли в проекте:

Отвечает за общее руководство проектом, планирование, координацию работы команды, контроль сроков и качества выполнения задач. Осуществляет взаимодействие с научными руководителями, контролирует разработку методологии исследования, подготовку отчетов и презентацию результатов. Организует встречи команды, распределяет задачи между участниками и обеспечивает своевременное выполнение всех этапов исследования. Наблюдает за процессом обработки данных и интерпретации результатов, обеспечивает соответствие исследования научным стандартам.

Отвечает за разработку инструментов исследования (анкет, опросников, гайдов для интервью), проведение опросов и обработку данных. Осуществляет сбор, анализ и интерпретацию социологических данных, выявляет закономерности и тенденции. Участвует в подготовке отчетов и презентаций, вносит предложения по улучшению методологии исследования. Взаимодействует с другими членами команды для обеспечения комплексного анализа результатов и достижения поставленных целей, ведет учет собранных данных.

Отвечает за статистическую обработку данных, полученных в ходе исследования, используя специализированное программное обеспечение. Проводит анализ корреляций, регрессий и других статистических методов для выявления взаимосвязей между переменными. Визуализирует данные в виде графиков, диаграмм и таблиц для наглядного представления результатов. Участвует в интерпретации результатов анализа и подготовке отчетов, обеспечивая точность и достоверность выводов. Предоставляет экспертные оценки и консультации по вопросам статистического анализа.

Наименование образовательного учреждения

Проект

на тему

Влияние смартфонов на формирование личности и социализацию подростков в современном мире

Выполнил: ФИО

Руководитель: ФИО

Содержание

  • Введение 1
  • Теоретические основы влияния смартфонов 2
  • Социально-психологические аспекты использования смартфонов 3
  • Влияние смартфонов на когнитивные функции и обучение 4
  • Методология исследования 5
  • Результаты исследования 6
  • Обсуждение результатов 7
  • Рекомендации 8
  • Заключение 9
  • Список литературы 10

Введение

Содержимое раздела

Введение служит для представления темы исследования, обоснования ее актуальности и постановки задач. В пункте описывается общая проблема влияния смартфонов на подростков, указываются цели исследования и его основные вопросы. Также раскрывается структура работы и методы исследования, используемые для сбора и анализа данных. Указывается значимость исследования для улучшения понимания влияния цифровых технологий на развитие подростков и перспективы дальнейших исследований.

Теоретические основы влияния смартфонов

Содержимое раздела

Данный раздел посвящен теоретическому обоснованию влияния смартфонов на подростков. Обсуждаются ключевые концепции, такие как цифровая идентичность, социальные сети, зависимости и когнитивные функции. Рассматриваются различные психологические теории, объясняющие механизмы воздействия смартфонов на подростковую психику, включая теории социального сравнения, самопрезентации и социального обучения. Анализируются существующие исследования, посвященные влиянию смартфонов на психическое здоровье, успеваемость и социальное поведение подростков.

Социально-психологические аспекты использования смартфонов

Содержимое раздела

В данном разделе рассматриваются социально-психологические аспекты использования смартфонов подростками. Анализируется влияние смартфонов на социальные взаимодействия, формирование идентичности, самооценку и межличностные отношения. Исследуется роль социальных сетей и онлайн-коммуникации в жизни подростков, включая обсуждение кибербуллинга, онлайн-безопасности и цифрового этикета. Рассматриваются вопросы зависимости от смартфонов и ее влияние на психическое здоровье, включая тревожность, депрессию и ухудшение сна, а также связь с одиночеством.

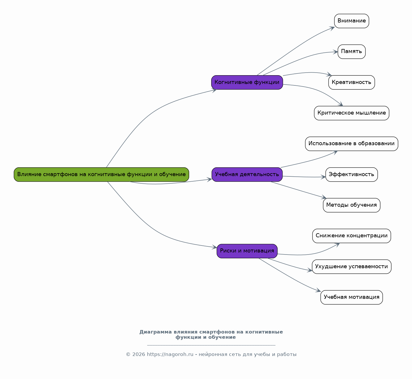
Влияние смартфонов на когнитивные функции и обучение

Содержимое раздела

Раздел посвящен изучению влияния смартфонов на когнитивные функции и учебную деятельность подростков. Анализируются данные о влиянии смартфонов на внимание, память, креативность и критическое мышление. Рассматриваются различные подходы к использованию смартфонов в образовании и их эффективность. Обсуждаются риски чрезмерного использования смартфонов, такие как снижение концентрации внимания и ухудшение успеваемости. Анализируется взаимосвязь между использованием смартфонов, учебной мотивацией и результатами обучения.

Методология исследования

Содержимое раздела

В разделе подробно описывается методология исследования, включающая в себя методы сбора данных, выборку респондентов, инструменты исследования (анкеты, интервью, наблюдения) и методы анализа данных. Описывается процедура проведения исследования, этапы сбора и обработки данных. Раскрываются этические аспекты исследования, включая получение согласия от участников и обеспечение конфиденциальности данных. Обосновывается выбор конкретных методик и инструментов исследования, а также их соответствие поставленным исследовательским задачам.

Результаты исследования

Содержимое раздела

В данном разделе представлены основные результаты проведенного исследования. Осуществляется подробный анализ данных, полученных в ходе опросов, интервью и других методов исследования. Приводятся статистические данные, графики и диаграммы, иллюстрирующие основные выводы. Представлены результаты анализа взаимосвязей между различными переменными, такими как время, проведенное за использованием смартфонами, социальная активность, психическое здоровье и академическая успеваемость. Обсуждаются основные закономерности и тенденции, выявленные в ходе исследования.

Обсуждение результатов

Содержимое раздела

В данном разделе происходит обсуждение полученных результатов исследования, их интерпретация и сопоставление с существующими научными данными. Анализируются сильные и слабые стороны исследования, ограничения методологии и возможные факторы, влияющие на результаты. Обсуждаются практические выводы исследования, их значимость для подростков, родителей и педагогов. Рассматриваются перспективы дальнейших исследований, включая возможные направления и новые вопросы, которые могут быть исследованы в будущем. Подчеркиваются основные выводы и их значение.

Рекомендации

Содержимое раздела

В этом разделе представлены практические рекомендации, основанные на результатах исследования, для подростков, родителей и педагогов. Рекомендации для подростков направлены на безопасное и осознанное использование смартфонов, включая советы по управлению временем, защите конфиденциальности и борьбе с зависимостью. Рекомендации для родителей включают стратегии контроля, поддержания здоровых отношений с детьми и обучения цифровой грамотности. Для педагогов предлагаются рекомендации по интеграции смартфонов в учебный процесс, созданию безопасной онлайн-среды и профилактике кибербуллинга.

Заключение

Содержимое раздела

Заключение служит для подведения итогов исследования, обобщения основных выводов и оценки значимости полученных результатов. Подчеркивается основная роль смартфонов в жизни современных подростков. Кратко резюмируются основные результаты исследования, подтверждающие или опровергающие поставленные гипотезы. Оценивается вклад исследования в понимание проблемы влияния смартфонов на подростков и его практическая значимость. Формулируются выводы о необходимости дальнейших исследований в данной области и перспективных направлениях работы.

Список литературы

Содержимое раздела

В данном разделе представлен полный список использованной в исследовании литературы, включая научные статьи, монографии, учебники и другие источники информации. Список составлен в соответствии со стандартами библиографического оформления, обеспечивающими его точность и полноту. Указываются все использованные источники, необходимые для подтверждения основных положений и результатов исследования. Документы могут быть структурированы в алфавитном порядке или сгруппированы по типам источников.

Получи Такой Проект

До 90% уникальность
Готовый файл Word
15-30 страниц
Список источников по ГОСТ
Оформление по ГОСТ
Таблицы и схемы
Презентация

Создать Проект на любую тему за 5 минут

Создать

#5585895