Нейросеть

Внедрение современных методов диагностики в медицинские учреждения: Анализ и перспективы

Нейросеть для проекта Гарантия уникальности Строго по ГОСТу Высочайшее качество Поддержка 24/7

Данный исследовательский проект посвящен всестороннему анализу и практическому применению современных методов диагностики в медицинских учреждениях. Актуальность темы обусловлена необходимостью повышения точности, скорости и эффективности диагностических процедур, что напрямую влияет на качество медицинского обслуживания и улучшение исходов лечения. Проект предполагает обзор существующих технологий, таких как методы визуализации (МРТ, КТ, ультразвук), молекулярно-генетическая диагностика, телемедицина, и разработку рекомендаций по их интеграции в клиническую практику. Особое внимание будет уделено анализу экономических аспектов внедрения новых технологий, обучению медицинского персонала и преодолению потенциальных барьеров, таких как нормативные ограничения и вопросы этики. В конечном итоге, проект направлен на формирование комплексного подхода к модернизации диагностической базы медицинских учреждений, обеспечивающего соответствие современным требованиям и повышение общего уровня здравоохранения. Проект предполагает не только теоретическое исследование, но и практическое применение полученных знаний, что позволит предложить конкретные решения и рекомендации для оптимизации диагностического процесса.

Идея:

Использование передовых диагностических технологий для улучшения точности и скорости постановки диагнозов. Разработка эффективных стратегий внедрения этих технологий в существующую систему здравоохранения.

Продукт:

Практические рекомендации по внедрению современных методов диагностики, включая технические, экономические и организационные аспекты. Аналитические отчеты и методические пособия для медицинского персонала.

Проблема:

Существующие методы диагностики часто характеризуются низкой точностью, особенно на ранних стадиях заболеваний. Отсутствие современных диагностических технологий ограничивает возможности ранней диагностики и эффективного лечения.

Актуальность:

Внедрение современных методов диагностики способствует улучшению ранней диагностики заболеваний, что критически важно для успешного лечения. Это также ведет к снижению затрат на лечение за счет более эффективного использования ресурсов.

Цель:

Определить наиболее эффективные и экономически обоснованные методы внедрения современных диагностических технологий в медицинские учреждения. Разработать практические рекомендации для повышения эффективности диагностики и улучшения качества медицинского обслуживания.

Целевая аудитория:

В первую очередь, проект предназначен для медицинских работников, включая врачей различных специализаций, медицинских технологов и руководителей медицинских учреждений. Также он будет полезен для исследователей в области медицинских технологий, студентов медицинских вузов и лиц, принимающих решения в сфере здравоохранения.

Задачи:

  • Анализ существующих методов диагностики и выявление их ограничений.
  • Обзор современных диагностических технологий и оценка их эффективности.
  • Разработка рекомендаций по внедрению новых технологий в медицинские учреждения.
  • Оценка экономических аспектов внедрения и анализ затрат.
  • Разработка образовательных программ для медицинского персонала.

Ресурсы:

Для реализации проекта потребуются доступ к специализированному оборудованию, программному обеспечению, научным базам данных и доступ к экспертам в области медицины и информационных технологий.

Роли в проекте:

Отвечает за общее руководство проектом, включая планирование, организацию, координацию и контроль выполнения всех этапов. Осуществляет взаимодействие с заинтересованными сторонами, обеспечивает соблюдение сроков и бюджета, а также готовит отчеты о ходе реализации проекта. Руководитель проекта также отвечает за управление рисками и принятие стратегических решений, направленных на достижение целей проекта. Он обеспечивает эффективную коммуникацию внутри команды и внешними партнерами, а также отвечает за конечный результат и его качество, в соответствии с поставленными задачами.

Проводит анализ данных, собранных в ходе проекта, включая статистическую обработку и интерпретацию результатов. Разрабатывает и применяет методы анализа данных для выявления закономерностей и тенденций. Готовит отчеты и визуализации данных для представления полученных результатов. Участвует в разработке методологии исследования и обеспечивает соответствие данных стандартам качества. Аналитик данных также отвечает за управление базами данных и обеспечение их безопасности, а также за поиск и анализ информации из различных источников для поддержки исследовательских задач. Важно умение работать со сложным программным обеспечением для анализа данных.

Предоставляет экспертные знания в области медицины, участвует в разработке методологии исследования, оценивает медицинскую целесообразность и клиническую значимость предлагаемых решений. Осуществляет анализ существующих методов диагностики с точки зрения их эффективности и безопасности. Участвует в интерпретации результатов исследования и разработке рекомендаций для медицинского персонала. Обеспечивает соответствие проекта медицинским стандартам и этическим нормам. Консультирует команду по медицинским аспектам, включая выбор оптимальных диагностических методов и интерпретацию результатов.

Отвечает за разработку и реализацию стратегии внедрения новых диагностических технологий в медицинские учреждения. Осуществляет анализ существующих информационных систем и инфраструктуры для интеграции новых технологий. Разрабатывает планы обучения медицинского персонала и обеспечивает техническую поддержку. Контролирует процесс внедрения, оценивает эффективность и предлагает корректировки. Взаимодействует с поставщиками оборудования и ПО. Оценивает риски внедрения и разрабатывает меры по их минимизации. Также специалист по внедрению отвечает за подготовку документации и отчетности по процессу внедрения.

Наименование образовательного учреждения

Проект

на тему

Внедрение современных методов диагностики в медицинские учреждения: Анализ и перспективы

Выполнил: ФИО

Руководитель: ФИО

Содержание

  • Введение 1
  • Обзор современных методов лучевой диагностики 2
  • Молекулярно-генетическая диагностика: современные подходы 3
  • Телемедицина и дистанционный мониторинг: перспективы внедрения 4
  • Интеграция диагностических методов: технические аспекты 5
  • Экономическая эффективность внедрения новых технологий 6
  • Обучение персонала и адаптация к новым технологиям 7
  • Практические аспекты внедрения 8
  • Проблемы и перспективы развития 9
  • Заключение 10
  • Список литературы 11

Введение

Содержимое раздела

Введение в проблематику современных методов диагностики в медицине, обоснование актуальности и значимости исследования. Определение цели и задач проекта, формулировка основных исследовательских вопросов. Обзор существующих проблем в области диагностики и обоснование необходимости внедрения новых технологий. Краткий обзор структуры работы и используемых методов исследования. Основные научные подходы и методы, используемые в данном исследовании. Ожидаемые результаты и их практическая значимость для улучшения качества медицинской помощи и оптимизации работы медицинских учреждений.

Обзор современных методов лучевой диагностики

Содержимое раздела

Детальный анализ современных методов медицинской визуализации, таких как компьютерная томография (КТ), магнитно-резонансная томография (МРТ), ультразвуковое исследование (УЗИ) и рентгенография. Рассмотрение принципов работы, технических характеристик и основных областей применения каждого метода. Обсуждение преимуществ и недостатков различных методов визуализации, а также их сравнительный анализ с точки зрения чувствительности, специфичности и доступности. Анализ перспектив развития этих технологий и их влияния на диагностический процесс.

Молекулярно-генетическая диагностика: современные подходы

Содержимое раздела

Обзор современных методов молекулярно-генетической диагностики, включая полимеразную цепную реакцию (ПЦР), секвенирование нового поколения (NGS) и другие передовые технологии. Рассмотрение их применения в диагностике различных заболеваний, таких как онкологические заболевания, инфекционные заболевания и наследственные болезни. Анализ преимуществ, ограничений методов молекулярно-генетической диагностики, а также их влияния на раннюю диагностику и персонализированное лечение. Обсуждение этических и регуляторных аспектов использования этих технологий.

Телемедицина и дистанционный мониторинг: перспективы внедрения

Содержимое раздела

Анализ современных телемедицинских технологий и их применения в диагностике и мониторинге пациентов. Рассмотрение различных аспектов телемедицины, таких как удаленные консультации, дистанционный мониторинг физиологических показателей, телерадиология и телепатология. Оценка преимуществ телемедицины для улучшения доступности медицинской помощи, снижения затрат и повышения качества обслуживания. Обсуждение проблем и вызовов, связанных с внедрением телемедицины, включая вопросы безопасности данных, регулирования и обеспечения конфиденциальности информации о пациентах.

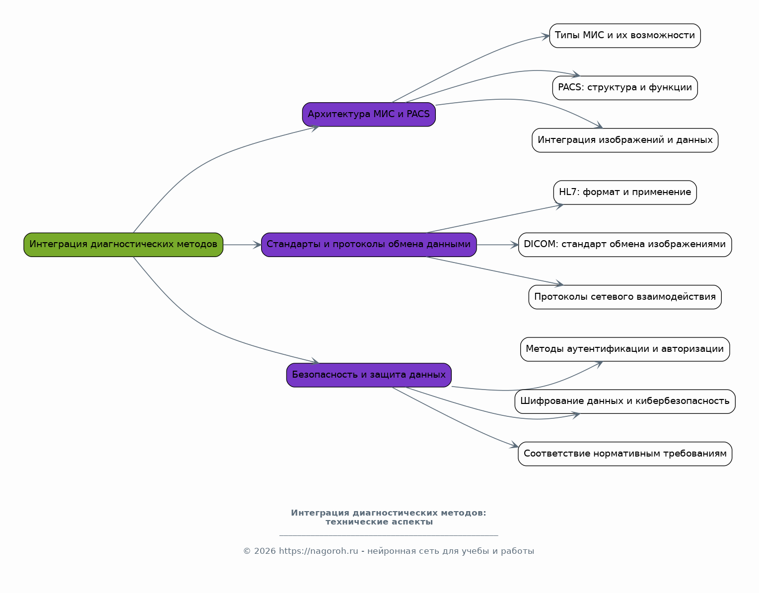
Интеграция диагностических методов: технические аспекты

Содержимое раздела

Рассмотрение технических аспектов интеграции различных диагностических методов в единую информационную систему. Анализ архитектуры медицинских информационных систем (МИС) и систем архивации и передачи изображений (PACS). Обсуждение стандартов и протоколов обмена данными, таких как HL7 и DICOM. Рассмотрение вопросов обеспечения совместимости, безопасности и защиты данных пациентов в интегрированной системе. Анализ передовых технологий, способствующих улучшению интеграции, таких как искусственный интеллект и машинное обучение для анализа медицинских изображений и данных.

Экономическая эффективность внедрения новых технологий

Содержимое раздела

Анализ экономических аспектов внедрения современных диагностических технологий в медицинские учреждения. Оценка затрат на приобретение оборудования, обучение персонала и техническое обслуживание. Рассмотрение потенциальной экономии за счет повышения точности диагностики, снижения частоты повторных исследований и сокращения сроков госпитализации. Анализ различных моделей финансирования внедрения новых технологий, включая государственное финансирование, частные инвестиции и государственно-частное партнерство. Оценка долгосрочной экономической эффективности и окупаемости инвестиций.

Обучение персонала и адаптация к новым технологиям

Содержимое раздела

Разработка и реализация программ обучения для медицинского персонала с целью подготовки к работе с новыми диагностическими технологиями. Обсуждение различных форм обучения, включая семинары, тренинги, онлайн-курсы и практические занятия. Рассмотрение подходов к адаптации медицинского персонала к новым технологиям, включая создание учебных материалов, разработку процедур и протоколов работы. Анализ роли руководителей медицинских учреждений в поддержке и стимулировании обучения персонала. Оценка эффективности различных методов обучения и адаптации.

Практические аспекты внедрения

Содержимое раздела

Обсуждение практических аспектов внедрения современных методов диагностики в конкретных медицинских учреждениях. Анализ конкретных кейсов и примеров успешного внедрения новых технологий. Рассмотрение проблем и барьеров, возникающих в процессе внедрения, включая сопротивление со стороны персонала, технические трудности и нормативные ограничения. Разработка рекомендаций по преодолению этих проблем и обеспечению успешного внедрения. Анализ влияния внедрения на качество медицинской помощи и удовлетворенность пациентов.

Проблемы и перспективы развития

Содержимое раздела

Обзор проблем, возникающих при внедрении современных методов диагностики, включая технические, экономические, этические и нормативные аспекты. Анализ текущих тенденций и перспектив развития диагностических технологий, таких как искусственный интеллект, машинное обучение и персонализированная медицина. Обсуждение роли государства, медицинского сообщества и промышленности в поддержке и развитии инноваций в области диагностики. Оценка будущих вызовов и возможностей, связанных с развитием диагностических технологий.

Заключение

Содержимое раздела

Подведение итогов проведенного исследования, обобщение основных результатов и выводов. Оценка значимости полученных результатов для улучшения диагностики и повышения качества медицинского обслуживания. Формулировка рекомендаций по внедрению современных методов диагностики в медицинские учреждения. Обсуждение ограничений исследования и направлений для дальнейших исследований. Подчеркивание важности постоянного совершенствования диагностических технологий и подготовки медицинского персонала. Оценка перспектив развития и будущего диагностики в медицине.

Список литературы

Содержимое раздела

В этом разделе представлен перечень использованных источников, включая научные статьи, монографии, обзоры и другие публикации, которые были использованы при написании исследовательской работы. Список литературы должен быть оформлен в соответствии с требованиями к цитированию и оформлению научных работ, принятыми в научной среде. Включены основные источники, использованные в процессе исследования, для подтверждения информации и углубления понимания темы. Список литературы служит для обеспечения прозрачности и подтверждения достоверности представленной информации.

Получи Такой Проект

До 90% уникальность
Готовый файл Word
15-30 страниц
Список источников по ГОСТ
Оформление по ГОСТ
Таблицы и схемы
Презентация

Создать Проект на любую тему за 5 минут

Создать

#5589241