Нейросеть

Внешнеполитические события 2014-2022 годов: Анализ периода политической турбулентности

Нейросеть для проекта Гарантия уникальности Строго по ГОСТу Высочайшее качество Поддержка 24/7

Данный исследовательский проект посвящен анализу ключевых внешнеполитических событий, произошедших в период с 2014 по 2022 год. В рамках работы будет проведен комплексный анализ политических, экономических и социальных факторов, оказавших влияние на международные отношения в указанный период. Особое внимание уделяется изучению кризисов, конфликтов и трансформаций, приведших к изменению мирового порядка. Изучаются различные подходы к анализу международных отношений, включая реализм, либерализм и конструктивизм, для более глубокого понимания динамики событий. Проект включает в себя анализ конкретных кейсов, таких как кризис в Украине, выход Великобритании из Европейского союза, эскалация напряженности в Южно-Китайском море и другие значимые события. Цель исследования - выявить основные тенденции и закономерности, характерные для периода политической турбулентности, а также оценить их долгосрочные последствия.

Идея:

Изучить влияние внешнеполитических событий 2014-2022 годов на мировую политику. Выявить ключевые факторы, обусловившие нестабильность и трансформацию международных отношений.

Продукт:

Результатом исследования станет аналитический отчет, содержащий детальный обзор основных событий, их причин и последствий. Отчет будет дополнен графическими материалами и таблицами для наглядности.

Проблема:

Отсутствие единого подхода к оценке влияния внешнеполитических событий на различные сферы. Недостаточная систематизация и комплексный анализ данных о кризисных явлениях.

Актуальность:

Исследование актуально в связи с продолжающимися изменениями в мировой политике и необходимостью понимания текущих вызовов и угроз. Результаты исследования могут быть полезны для прогнозирования будущих тенденций и выработки стратегий в области внешней политики.

Цель:

Выявить основные факторы, обусловившие нестабильность и трансформацию международных отношений в период с 2014 по 2022 год. Оценить последствия этих событий для мировой системы.

Целевая аудитория:

Исследование предназначено для студентов, аспирантов, преподавателей, а также специалистов в области международных отношений и политических наук. Работа может быть полезна для политиков и аналитиков, занимающихся вопросами внешней политики.

Задачи:

  • Проведение обзора научной литературы и источников по теме исследования.
  • Анализ ключевых событий и кризисов в период с 2014 по 2022 год.
  • Выявление основных тенденций и закономерностей в международных отношениях.
  • Оценка влияния событий на различные регионы мира и глобальную политику.

Ресурсы:

Для реализации проекта потребуются доступ к академическим базам данных, научным публикациям, новостным источникам и аналитическим материалам.

Роли в проекте:

Отвечает за общее руководство проектом, определение методологии исследования, координацию работы команды, контроль сроков и качества выполнения задач. Руководитель проекта также отвечает за подготовку итогового отчета, проведение презентаций и защиту результатов исследования перед академическим сообществом. Он обеспечивает соответствие работы установленным научным стандартам и требованиям, а также занимается поиском дополнительных ресурсов и связей для успешной реализации проекта. Ведет коммуникацию с научным руководителем и согласовывает все этапы исследования.

Проводит анализ данных, собирает и обрабатывает информацию из различных источников, включая научные статьи, статистические данные, новостные публикации и аналитические обзоры. Аналитик отвечает за подготовку аналитических отчетов, написание разделов исследования, посвященных конкретным событиям и проблемам. Он участвует в обсуждении результатов, выработке выводов и рекомендаций. Аналитик также отвечает за проведение статистического анализа данных и подготовку графических материалов для наглядности.

Осуществляет поиск и систематизацию информации из различных источников, включая научные статьи, книги, новостные порталы, аналитические обзоры, доклады международных организаций и правительственные документы. Отвечает за создание базы данных, содержащей всю необходимую информацию для исследования. Обеспечивает актуальность и достоверность собранных данных, а также их классификацию и структурирование для удобства анализа. Взаимодействует с аналитиками и руководителем проекта для уточнения требований к данным и обеспечения соответствия собранной информации целям исследования.

Отвечает за редактирование и корректуру текста отчета, обеспечивая его соответствие требованиям научного стиля и академическим стандартам. Редактор проверяет логику изложения, структуру и стиль работы, а также вычитывает работу на предмет грамматических, орфографических и пунктуационных ошибок. Участвует в подготовке презентаций и других материалов для представления результатов исследования. Взаимодействует с другими членами команды для обеспечения целостности и понятности изложения.

Наименование образовательного учреждения

Проект

на тему

Внешнеполитические события 2014-2022 годов: Анализ периода политической турбулентности

Выполнил: ФИО

Руководитель: ФИО

Содержание

  • Введение 1
  • Теоретические основы международных отношений 2
  • Факторы, влияющие на внешнюю политику 3
  • Ключевые события и кризисы: 2014-2016 4
  • Ключевые события и кризисы: 2017-2019 5
  • Ключевые события и кризисы: 2020-2022 6
  • Влияние на региональную безопасность 7
  • Влияние на мировую экономику 8
  • Заключение 9
  • Список литературы 10

Введение

Содержимое раздела

Введение представляет собой важную часть любого исследовательского проекта, так как именно здесь закладывается фундамент для дальнейшей работы. В этой главе обосновывается актуальность выбранной темы, формулируются цели и задачи исследования, определяется его объект и предмет, а также обозначаются методы, которые будут применяться для достижения поставленных целей. Также в введении представляется краткий обзор структуры работы, что позволяет читателю получить общее представление о содержании проекта и его логической последовательности. Важно отметить, что хорошо написанное введение служит своеобразным «мостиком», который соединяет читателя с основной частью исследования, делая его более понятным и интересным.

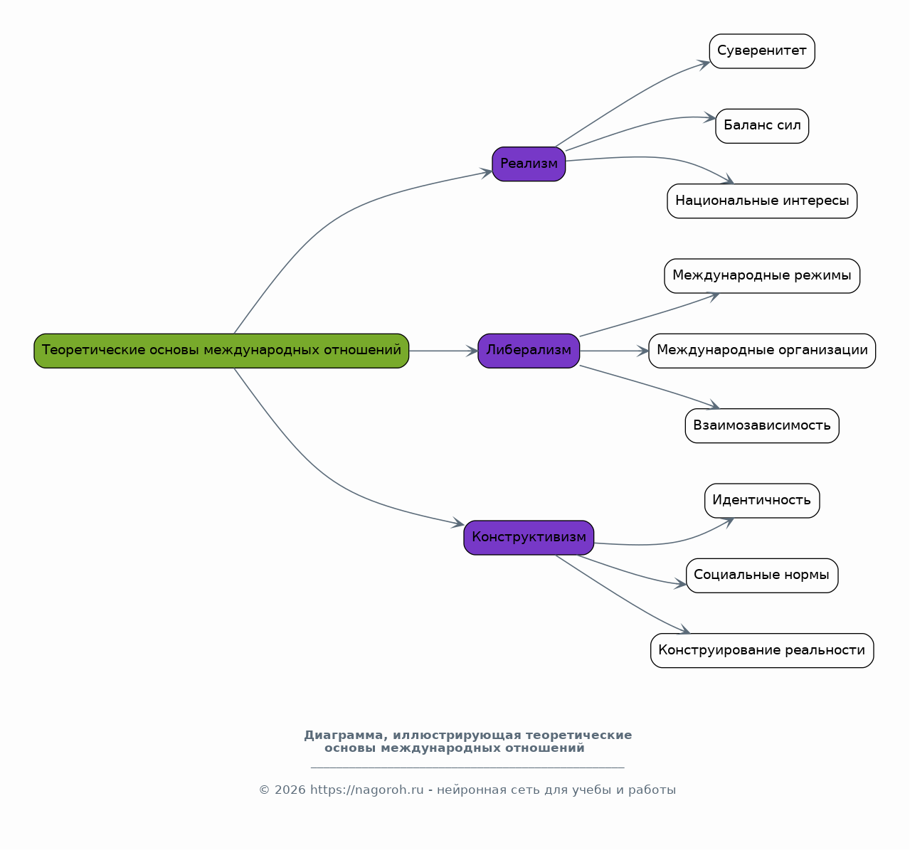
Теоретические основы международных отношений

Содержимое раздела

В этом разделе рассматриваются основные теоретические подходы к анализу международных отношений, такие как реализм, либерализм и конструктивизм. Будут проанализированы основные понятия и категории, используемые в этих теориях, такие как суверенитет, баланс сил, международные режимы, роль международных организаций и негосударственных акторов. Будет проведена оценка сильных и слабых сторон каждой теории, а также их применимость к анализу конкретных событий и кризисов, произошедших в период с 2014 по 2022 год. Цель раздела - создать теоретическую рамку для последующего анализа практических аспектов внешнеполитических событий.

Факторы, влияющие на внешнюю политику

Содержимое раздела

Раздел посвящен анализу различных факторов, оказывающих влияние на формирование внешней политики государств и международных отношений. Будут рассмотрены такие факторы, как экономические интересы, политические системы, идеологические установки, военный потенциал и стратегическое положение стран. Особое внимание будет уделено влиянию глобализации, региональных интеграционных процессов и деятельности международных организаций на внешнюю политику. Будет проанализировано, как эти факторы взаимодействуют между собой, формируя сложные конфигурации международных отношений. Анализ позволит лучше понять мотивацию действий различных акторов на мировой арене.

Ключевые события и кризисы: 2014-2016

Содержимое раздела

Раздел посвящен анализу ключевых событий и кризисов, произошедших в период с 2014 по 2016 год, включая кризис в Украине, эскалацию напряженности в Южно-Китайском море, выход Великобритании из Европейского союза и другие значимые события. Будут рассмотрены причины и последствия данных событий, а также их влияние на международные отношения. Детально анализируются политические, экономические и социальные факторы, которые привели к этим кризисам. В этом разделе будет проведена оценка роли различных акторов в данных событиях, включая государства, международные организации и негосударственные акторы. Цель – понять динамику кризисов и их долгосрочные последствия.

Ключевые события и кризисы: 2017-2019

Содержимое раздела

В данном разделе будет проведен анализ ключевых событий и кризисов в период с 2017 по 2019 год, включая, но не ограничиваясь, усилением торговых войн, эскалацией конфликтов в различных регионах мира, таких как Сирия и Йемен, и усилением геополитической конкуренции. Будет проведена оценка влияния этих событий на мировую политику, экономику и безопасность. Также будут рассмотрены дипломатические усилия по урегулированию конфликтов и преодолению кризисов. Раздел будет включать анализ ролей различных акторов, включая государства, международные организации и негосударственные акторы, в формировании и развитии этих событий. Целью является выявление закономерностей и тенденций в развитии международных отношений.

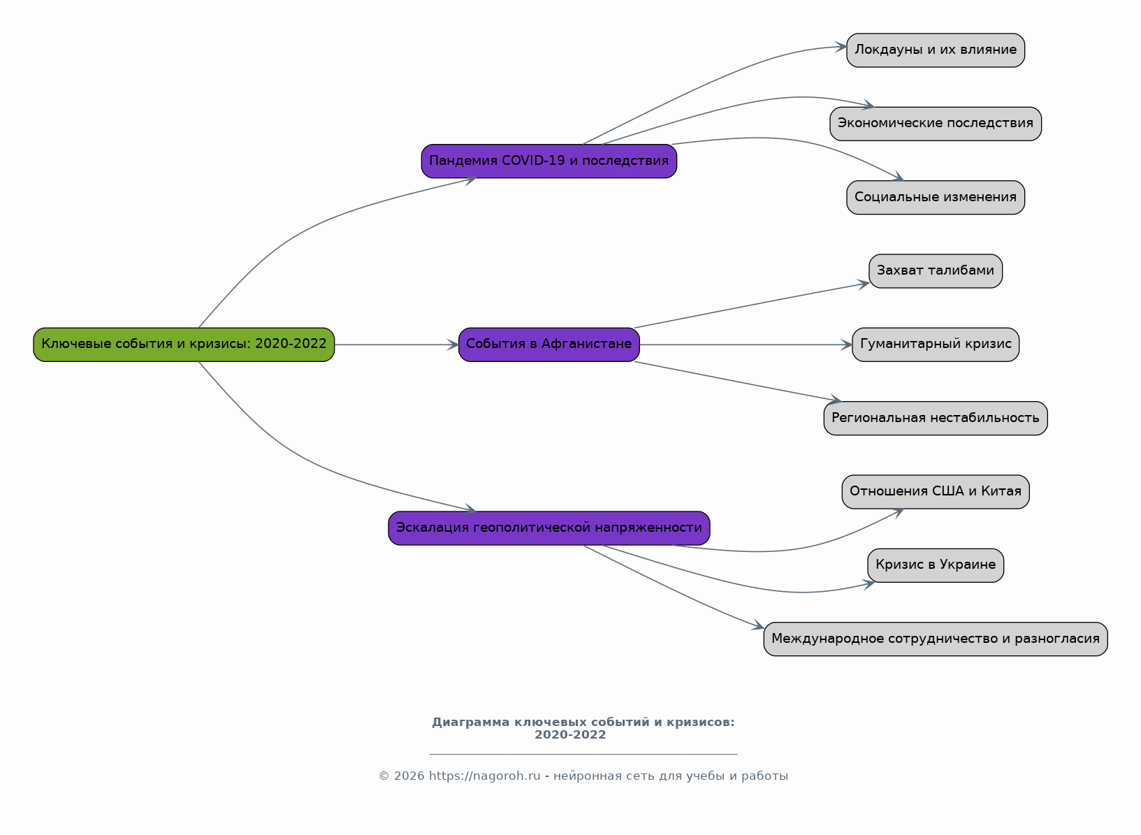
Ключевые события и кризисы: 2020-2022

Содержимое раздела

Раздел сфокусирован на анализе ключевых событий и кризисов, произошедших в период с 2020 по 2022 год, с особым акцентом на влияние пандемии COVID-19 и ее последствий, а также на эскалацию геополитической напряженности, включая события в Афганистане и обострение отношений между ведущими мировыми державами. Будут рассмотрены причины, последствия и масштабы этих событий, а также их влияние на различные сферы международных отношений, такие как экономика, безопасность и дипломатия. Будет предпринята попытка оценить долгосрочные последствия этих событий для мировой системы.

Влияние на региональную безопасность

Содержимое раздела

В данном разделе будет рассмотрено влияние внешнеполитических событий 2014-2022 годов на региональную безопасность в различных частях мира, включая Европу, Ближний Восток, Азиатско-Тихоокеанский регион и Африку. Будет проанализировано, как кризисы и конфликты, произошедшие в указанный период, повлияли на стабильность в этих регионах, как изменились расстановка сил и роль различных акторов. Особое внимание будет уделено вопросам безопасности, включая военные конфликты, терроризм, кибербезопасность и другие вызовы. Задачей раздела является оценка долгосрочных последствий для региональной безопасности.

Влияние на мировую экономику

Содержимое раздела

В этом разделе будет проанализировано влияние внешнеполитических событий 2014-2022 годов на мировую экономику. Будет исследовано воздействие кризисов, торговых войн, санкций и других факторов на глобальные экономические процессы, такие как торговля, инвестиции, финансовые рынки, энергетические рынки и развитие. Особое внимание будет уделено влиянию пандемии COVID-19 на мировую экономику и ее последствиям. Будут изучены изменения в структуре мировой экономики, рост протекционизма и переформатирование экономических отношений между странами. Цель - выявить основные тенденции и оценить долгосрочные последствия.

Заключение

Содержимое раздела

Заключение является завершающим разделом исследовательской работы, в котором подводятся итоги проделанной работы, формулируются основные выводы и обобщения. Здесь автор кратко излагает основные результаты исследования, подтверждает или опровергает гипотезы, сформулированные во введении, и оценивает степень достижения поставленных целей и задач. В заключении также оценивается значимость полученных результатов для науки и практики, выделяются перспективы дальнейших исследований. Важно подчеркнуть, что заключение должно быть логичным продолжением всей предшествующей работы и обеспечивать целостное представление о проведенном исследовании.

Список литературы

Содержимое раздела

Список использованной литературы представляет собой систематизированный перечень всех источников, которые были использованы автором в процессе исследования. Этот раздел является важной частью научной работы, поскольку он подтверждает научную обоснованность исследования, демонстрирует знание автором исследуемой темы и его умение работать с научными источниками. В списке литературы указываются как опубликованные работы (книги, статьи в научных журналах, сборники), так и неопубликованные материалы (диссертации, доклады), а также электронные ресурсы (сайты, базы данных). Правильное оформление списка литературы соответствует принятым научным стандартам и обеспечивает возможность проверки и цитирования использованных источников другими исследователями.

Получи Такой Проект

До 90% уникальность
Готовый файл Word
15-30 страниц
Список источников по ГОСТ
Оформление по ГОСТ
Таблицы и схемы
Презентация

Создать Проект на любую тему за 5 минут

Создать

#5693820