Нейросеть

Внутренняя и внешняя политика Российской империи в XIX веке: Исторический анализ и эволюция

Нейросеть для проекта Гарантия уникальности Строго по ГОСТу Высочайшее качество Поддержка 24/7

Данный исследовательский проект посвящен всестороннему изучению внутренней и внешней политики Российской империи в течение XIX столетия. Проект предполагает глубокий анализ ключевых политических процессов, значимых реформ, социально-экономических изменений, а также международной деятельности России в рассматриваемый период. Особое внимание будет уделено влиянию политических решений на различные сферы жизни общества, включая государственное устройство, экономику, социальную структуру и культурное развитие. В рамках исследования будут проанализированы основные направления внешней политики, такие как участие в европейских коалициях, экспансия на Кавказе и в Средней Азии, а также отношения с другими державами. Проект нацелен на выявление причинно-следственных связей между внутренними изменениями и внешней политикой, а также на оценку долгосрочных последствий принятых политических решений для будущего России.

Идея:

Исследование позволит сформировать целостное представление о политической истории России XIX века, выявляя ключевые тенденции, определявшие развитие страны. Проект направлен на углубление понимания сложных взаимосвязей между внутренней и внешней политикой империи.

Продукт:

Результатом исследования станет аналитический отчет, включающий систематизированные данные, выводы и рекомендации. Отчет будет представлен в форме научно-исследовательской работы с использованием современных методов анализа исторических источников.

Проблема:

Существует недостаточный уровень обобщения и систематизации знаний о внутренней и внешней политике России XIX века в школьной программе. Отсутствует единое комплексное исследование, которое бы объединяло различные аспекты политической истории данного периода.

Актуальность:

Изучение политической истории России XIX века имеет высокую актуальность, поскольку позволяет лучше понять истоки современных политических процессов. Понимание исторических корней политических решений способствует формированию более объективного взгляда на современную российскую политику.

Цель:

Целью данного проекта является проведение всестороннего анализа внутренней и внешней политики Российской империи в XIX веке. Достижение этой цели позволит выявить основные тенденции, оценить их влияние на развитие страны и сформировать целостное представление о политическом ландшафте того времени.

Целевая аудитория:

Проект ориентирован на учащихся старших классов и студентов, изучающих историю. Работа будет полезна преподавателям истории для подготовки к занятиям и разработке учебных материалов.

Задачи:

  • Изучение и анализ исторических источников, включая документы, мемуары и научные исследования.
  • Выявление основных направлений внутренней и внешней политики Российской империи в XIX веке.
  • Анализ влияния политических решений на различные сферы жизни общества.
  • Оценка роли ключевых исторических деятелей в формировании политического курса.
  • Определение причинно-следственных связей между внутренними изменениями и внешней политикой.

Ресурсы:

Для реализации проекта потребуются доступ к библиотечным фондам, архивам, научным публикациям, а также компьютерное оборудование и программное обеспечение для обработки данных.

Роли в проекте:

Осуществляет общее руководство проектом, координирует работу всех участников, отвечает за планирование, организацию и контроль за выполнением поставленных задач. Руководитель обеспечивает соблюдение сроков и качества работы, а также отвечает за подготовку итогового отчета. Руководитель должен обладать глубокими знаниями в области истории России XIX века, опытом исследовательской деятельности и навыками управления проектами.

Отвечает за сбор, анализ и интерпретацию исторических данных и источников. Исследователь проводит поиск и обработку информации, участвует в разработке концепции работы, а также в написании отдельных разделов отчета. Исследователь должен обладать навыками работы с архивными материалами, уметь критически анализировать информацию, а также владеть навыками написания научных текстов и подготовки презентаций. Необходимы умения работать с академическими базами данных и специализированной литературой.

Занимается проведением анализа собранной информации, выявлением трендов и закономерностей, а также формулированием выводов. Аналитик должен уметь применять методы исторического анализа, статистические методы и использовать информационные технологии для обработки данных. В его обязанности входит подготовка таблиц, графиков и других визуальных материалов для представления результатов исследования. Аналитик также отвечает за интерпретацию данных и формулировку обоснованных заключений. Важно понимание причинно-следственных связей.

Отвечает за редактирование и оформление итогового отчета, обеспечивая его соответствие академическим стандартам и требованиям. Редактор проверяет текст на предмет грамматических, орфографических и стилистических ошибок, а также следит за логикой изложения и структурой работы. Редактор должен обладать высоким уровнем грамотности, внимательностью к деталям и знанием правил академического письма и оформления научных работ. Редактор должен также проверять корректность цитирования и библиографических ссылок.

Наименование образовательного учреждения

Проект

на тему

Внутренняя и внешняя политика Российской империи в XIX веке: Исторический анализ и эволюция

Выполнил: ФИО

Руководитель: ФИО

Содержание

  • Введение 1
  • Политическое устройство Российской империи в XIX веке 2
  • Внутренняя политика: Реформы и контрреформы 3
  • Социально-экономическое развитие России 4
  • Внешняя политика России: Основные направления и события 5
  • Россия и европейские державы: Дипломатические отношения и войны 6
  • Военная экспансия России: Кавказ и Средняя Азия 7
  • Влияние внутренней политики на внешнюю 8
  • Влияние внешней политики на внутреннюю 9
  • Заключение 10
  • Список литературы 11

Введение

Содержимое раздела

Введение представляет собой важный раздел, который задает тон всему исследованию. В нем необходимо четко сформулировать актуальность выбранной темы, обосновать ее значимость и раскрыть цели и задачи исследования. Важно указать на существующие пробелы в знаниях и обосновать выбор методологии. Введение также включает в себя обзор источников, которые будут использоваться в работе, и краткое описание структуры исследования, указывая на последовательность глав и их содержание. Введение должно заинтересовать читателя и подготовить к восприятию основной информации.

Политическое устройство Российской империи в XIX веке

Содержимое раздела

Этот раздел посвящен рассмотрению структуры власти и функционирования государственных институтов в Российской империи XIX века. Рассматриваются особенности самодержавия, роль императора и его ближайшего окружения, а также деятельность таких органов, как Государственный совет, Сенат и Святейший Синод. Анализируется система управления на местах, включая деятельность губернских и уездных администраций, а также особенности сословной структуры общества и ее влияние на политическую жизнь. Важно проанализировать динамику политического развития и влияние реформ.

Внутренняя политика: Реформы и контрреформы

Содержимое раздела

Данный раздел посвящен анализу основных направлений внутренней политики Российской империи в XIX веке, включая проведение реформ и контрреформ. Рассматриваются реформы Александра II, включая отмену крепостного права, земскую и судебную реформы. Анализируется влияние проведенных преобразований на различные сферы жизни общества. Изучаются контрреформы Александра III, направленные на укрепление самодержавия и усиление государственного контроля. Оценивается политическое, социальное и экономическое значение реформ и контрреформ.

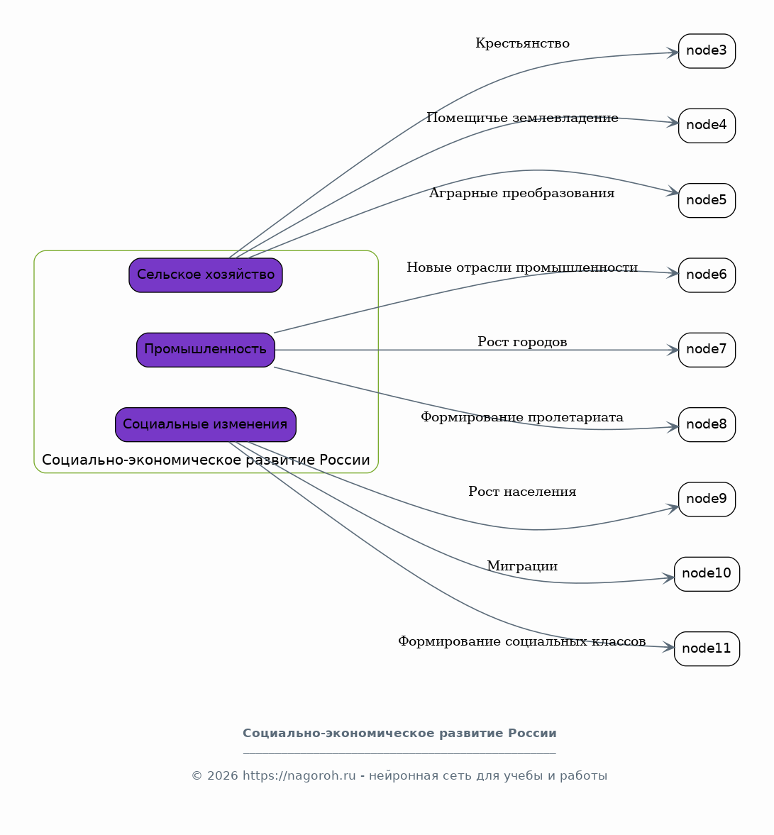
Социально-экономическое развитие России

Содержимое раздела

Этот раздел посвящен рассмотрению социально-экономического развития России в XIX веке. Анализируется развитие сельского хозяйства, включая состояние крестьянства, помещичьего землевладения и аграрные преобразования. Изучается развитие промышленности, включая появление новых отраслей, рост городов и формирование пролетариата. Рассматриваются социальные изменения, включая рост населения, миграции и формирование новых социальных классов. Анализируется влияние социально-экономических процессов на политическую жизнь и общественные настроения.

Внешняя политика России: Основные направления и события

Содержимое раздела

Этот раздел посвящен изучению основных направлений и ключевых событий внешней политики России в XIX веке. Рассматриваются отношения с европейскими державами, участие России в коалициях и войнах, таких как войны с Наполеоном и Крымская война. Анализируются процессы экспансии на Кавказе, в Средней Азии и на Дальнем Востоке. Изучаются дипломатические отношения России с другими странами, включая заключение договоров и соглашений, а также роль России в международных делах. Оценивается влияние внешней политики на внутреннее развитие страны.

Россия и европейские державы: Дипломатические отношения и войны

Содержимое раздела

В данном разделе рассматриваются взаимоотношения Российской империи с европейскими державами на протяжении XIX века, уделяется особое внимание дипломатическим отношениям и военным конфликтам. Анализируются основные этапы взаимодействия России с Великобританией, Францией, Австрией и Пруссией (Германией), включая формирование союзов, участие в войнах и влияние этих отношений на внутреннюю и внешнюю политику России. Подробно рассматриваются дипломатические усилия по предотвращению или урегулированию конфликтов и их последствия.

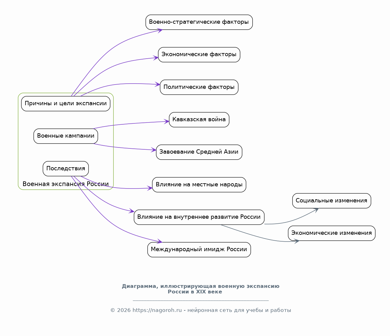
Военная экспансия России: Кавказ и Средняя Азия

Содержимое раздела

В данном разделе рассматривается военная экспансия Российской империи в XIX веке, в частности, на Кавказе и в Средней Азии. Анализируются причины и цели расширения империи, включая военно-стратегические, экономические и политические факторы. Подробно рассматриваются военные кампании, включая Кавказскую войну и завоевание Средней Азии, а также их последствия для местных народов и населения. Оценивается влияние экспансии на внутреннее развитие России и ее международный имидж, рассматриваются сложности, с которыми сталкивалась империя.

Влияние внутренней политики на внешнюю

Содержимое раздела

Этот раздел посвящен изучению взаимосвязи между внутренней и внешней политикой Российской империи, показывая как внутренние процессы влияли на внешнеполитические решения и наоборот. Анализируется влияние экономических, социальных и политических реформ на внешнюю политику, включая военную мощь, дипломатические возможности и внешнеторговые отношения. Рассматривается влияние внутренней нестабильности, включая восстания и революционные настроения, на международные отношения и внешнюю политику России, показывая, как внутренние проблемы формировали внешнеполитический курс.

Влияние внешней политики на внутреннюю

Содержимое раздела

Данный раздел посвящен анализу влияния внешней политики на внутреннюю жизнь России в XIX веке. Рассматривается воздействие войн, дипломатических соглашений и международных отношений на экономику, социальную сферу и политическую систему страны. Анализируются последствия военных поражений и побед, влияние внешних угроз на консолидацию власти и общественные настроения, а также роль внешней политики в формировании национальной идентичности и модернизационных процессов. Оценивается влияние внешних факторов на внутренние реформы.

Заключение

Содержимое раздела

Заключение представляет собой завершающую часть исследования, в которой обобщаются основные выводы, полученные в ходе работы. Необходимо кратко повторить основные тезисы исследования и резюмировать результаты анализа. В заключении дается общая оценка политической истории России XIX века, подчеркиваются наиболее значимые тенденции и события, а также их влияние на дальнейшее развитие страны. Важно обозначить вклад исследования в понимание темы и наметить направления для будущих исследований. В заключении можно указать значимость работы.

Список литературы

Содержимое раздела

Список литературы является неотъемлемой частью исследовательской работы и включает в себя все использованные источники, включая книги, статьи, документы, архивные материалы и электронные ресурсы. Список литературы составляется в соответствии с требованиями академического цитирования, обычно в алфавитном порядке или по другому стандарту. В списке литературы должна быть полная библиографическая информация для каждого источника, включая авторов, названия, издательства, даты публикации и страницы, если это необходимо. Важно правильно оформлять список литературы.

Получи Такой Проект

До 90% уникальность
Готовый файл Word
15-30 страниц
Список источников по ГОСТ
Оформление по ГОСТ
Таблицы и схемы
Презентация

Создать Проект на любую тему за 5 минут

Создать

#6191230