Нейросеть

Внутренняя политика Ивана IV Грозного: Реформы Избранной Рады и Опричнина в контексте русской истории

Нейросеть для проекта Гарантия уникальности Строго по ГОСТу Высочайшее качество Поддержка 24/7

Данный исследовательский проект посвящен анализу внутренней политики Ивана IV Грозного, ключевыми этапами которой стали реформы Избранной Рады и опричнина. Проект направлен на всестороннее изучение этих периодов, рассматривая их причины, ход, последствия и влияние на развитие российского государства. Исследование включает в себя изучение политических, социальных и экономических аспектов, а также анализ роли личности Ивана Грозного в формировании внутренней политики. Особое внимание уделяется оценке значения реформ Избранной Рады, создавших фундамент для укрепления центральной власти. Рассматривается опричнина как радикальный метод правления, ее цели, методы реализации и последствия для российского общества. В проекте проводится детальный сравнительный анализ этих двух этапов, выявляются их сильные и слабые стороны, а также их долгосрочное влияние на российскую государственность и культуру. Проект также включает в себя анализ различных исторических источников, включая летописи, указы, переписку Ивана Грозного и другие документы, чтобы дать многогранную картину рассматриваемого периода.

Идея:

Проект предполагает комплексный анализ реформ Избранной Рады и опричнины в контексте внутренней политики Ивана Грозного. Цель проекта — выявить ключевые предпосылки, ход, последствия и историческое значение данных периодов.

Продукт:

Результатом работы станет исследовательская работа, отражающая анализ событий и явлений. Представлены выводы и обобщения, основанные на изучении исторических источников и научной литературы.

Проблема:

Существует недостаточная систематизация информации о влиянии реформ Избранной Рады и опричнины на последующее развитие российского государства. Отсутствует единый подход к оценке последствий опричнины для социума и политической системы.

Актуальность:

Изучение внутренней политики Ивана Грозного имеет большое значение для понимания истории России. Анализ реформ Избранной Рады и опричнины позволяет раскрыть истоки централизации власти и формирования российской государственности.

Цель:

Цель проекта — определить основные этапы внутренней политики Ивана IV, проанализировать роль и значение реформ Избранной Рады и опричнины. На основе проведенного исследования сформировать объективную оценку их влияния на историческое развитие России.

Целевая аудитория:

Проект ориентирован на учащихся старших классов школ, студентов гуманитарных факультетов вузов и всех интересующихся историей России. Материалы проекта могут быть использованы в качестве учебного пособия и источника информации.

Задачи:

  • Изучение исторических источников и научной литературы по теме исследования.
  • Анализ политической обстановки, предшествовавшей реформам Избранной Рады и введению опричнины.
  • Сравнительный анализ реформ Избранной Рады и опричнины: цели, методы, результаты.
  • Оценка влияния внутренней политики Ивана Грозного на развитие российского общества и государства.
  • Формулирование выводов на основе проведенного исследования.

Ресурсы:

Для реализации проекта необходимы доступ к библиотечным фондам, научным базам данных, доступ к интернету и возможность работы с историческими источниками.

Роли в проекте:

Исследователь отвечает за сбор, анализ и интерпретацию данных, представленных в исторических источниках и научной литературе. Он выполняет обработку информации, генерирует идеи, разрабатывает структуру работы, формулирует основные тезисы и выводы. В его обязанности входит написание текста, создание презентаций и подготовка к выступлениям, умение работать с различными видами источников, от летописей до современных исследований.

Аналитик оценивает значимость полученных данных, проводит сравнительный анализ различных точек зрения и исторических источников. Он занимается выявлением тенденций и закономерностей в изучаемом периоде, оценивает влияние конкретных событий на развитие российского общества и государства. Аналитик формулирует гипотезы, проводит их проверку и обобщает результаты. Он должен обладать критическим мышлением и навыками работы с большим объемом информации.

Редактор отвечает за структурирование представленного материала, проверку его на соответствие нормам русского языка и требованиям к научным работам. Редактор вычитывает текст, вносит правки для улучшения стиля и логики изложения, обеспечивает единообразие терминологии и соблюдение правил цитирования. Он контролирует качество работы и осуществляет финальную подготовку к публикации исследовательского проекта.

Консультант оказывает экспертную поддержку на протяжении всего исследовательского процесса, помогает в выборе темы, определении методологии исследования и интерпретации полученных результатов. Консультант предоставляет рекомендации по работе с источниками, рецензирует работу и дает советы по улучшению ее качества. В своей работе он опирается на собственные знания и опыт в области истории, участвует в обсуждении проблем и поиске оптимальных решений.

Наименование образовательного учреждения

Проект

на тему

Внутренняя политика Ивана IV Грозного: Реформы Избранной Рады и Опричнина в контексте русской истории

Выполнил: ФИО

Руководитель: ФИО

Содержание

  • Введение 1
  • Предпосылки и формирование Избранной Рады 2
  • Реформы Избранной Рады: цели и достижения 3
  • Опричнина: причины, методы и последствия 4
  • Сравнительный анализ реформ Избранной Рады и опричнины 5
  • Влияние внутренней политики Ивана IV на развитие России 6
  • Исторические источники и методы исследования 7
  • Оценка личности Ивана IV Грозного 8
  • Заключение 9
  • Список литературы 10

Введение

Содержимое раздела

Введение закладывает основу для всего исследовательского проекта, определяя его цели, задачи и актуальность. В нем четко формулируется объект и предмет исследования, что позволяет читателю сразу понять, чему будет посвящена работа. Обосновывается выбор темы, представлен краткий обзор историографии, отражающий, какие аспекты уже были изучены, и где существуют пробелы, которые проект поможет заполнить. Введение завершается описанием структуры работы.

Предпосылки и формирование Избранной Рады

Содержимое раздела

В данном разделе рассматриваются факторы, приведшие к созданию Избранной Рады, ключевые события и политические процессы, которые предшествовали данному событию. Анализируется влияние боярских распрей и необходимости укрепления центральной власти. Рассматривается роль личности Ивана Грозного и его окружения в формировании новой системы управления. Особое внимание уделяется анализу политической обстановки, которая сложилась после смерти Василия III, а также анализу деятельности регентов и первых лет правления Ивана IV.

Реформы Избранной Рады: цели и достижения

Содержимое раздела

В этом разделе анализируются реформы, проведенные Избранной Радой, и их влияние на развитие российского государства. Рассматриваются преобразования в системе управления, включая создание новых приказов и земских соборов. Оценивается успешность реформ в укреплении центральной власти, в урегулировании отношений с различными сословиями и в проведении внешней политики. Анализируются правовые и социальные реформы, а также их влияние на уклад жизни и правовое сознание населения. Проводится оценка их эффективности.

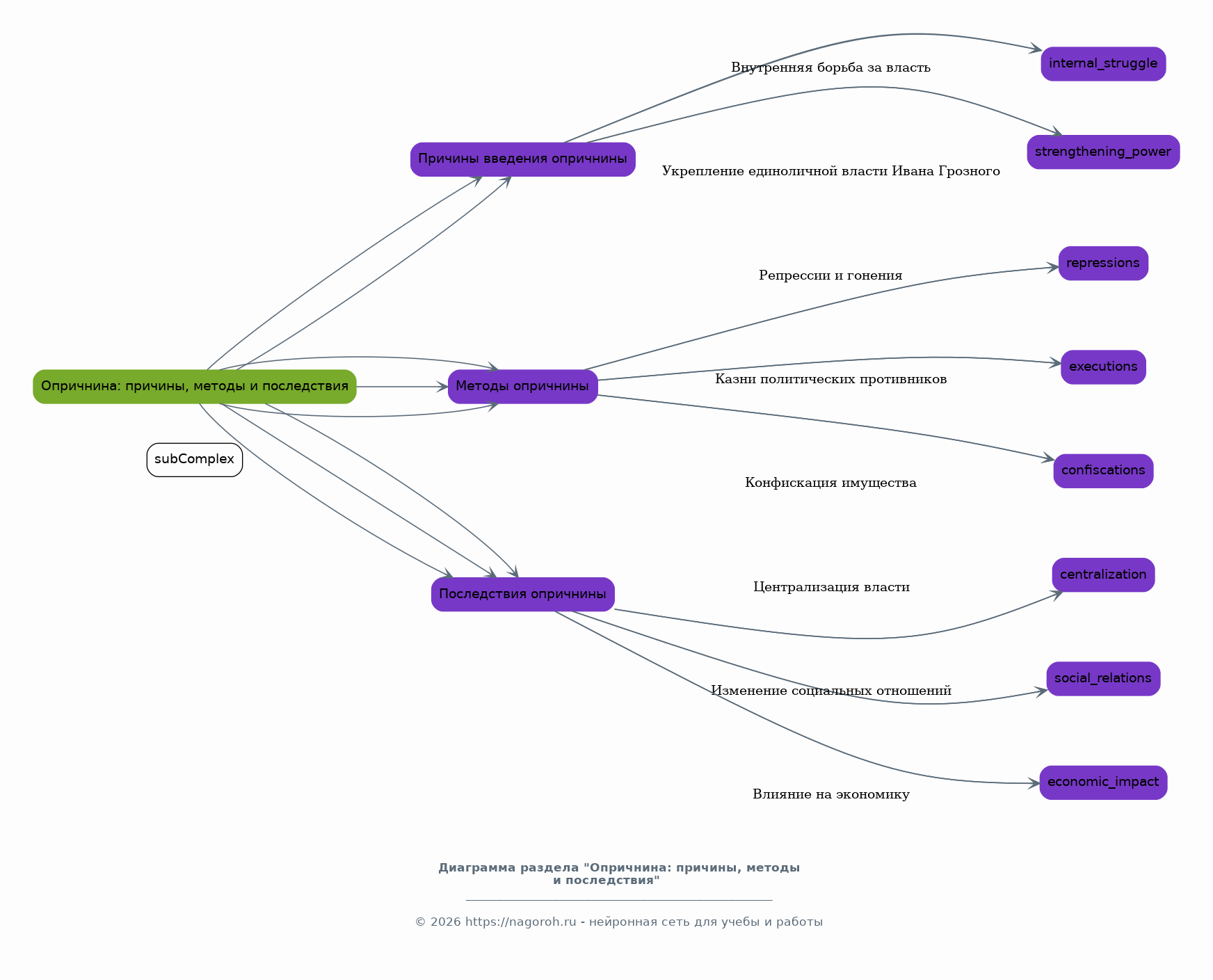
Опричнина: причины, методы и последствия

Содержимое раздела

В данном разделе осуществляется подробный анализ опричнины. Рассматриваются причины ее введения, анализируется внутренняя борьба за власть и стремление Ивана Грозного укрепить свою единоличную власть. Изучаются методы опричнины, включая репрессии, казни и конфискации имущества. Оцениваются последствия опричнины для общества, государства и экономики. Анализируется влияние опричнины на централизацию власти, социальные отношения и дальнейшую судьбу России. Рассматриваются различные точки зрения историков на этот период.

Сравнительный анализ реформ Избранной Рады и опричнины

Содержимое раздела

Этот раздел посвящен сопоставительному анализу реформ, проведенных Избранной Радой, и опричнины. Проводится сравнение их целей, методов, результатов и влияния на развитие российского государства. Выявляются сходства и различия в подходах к управлению, в отношении к различным слоям населения и в решении внутренних и внешних задач. Осуществляется оценка эффективности каждой из этих политик, выделяются их сильные и слабые стороны. Анализируется их роль в формировании российской государственности.

Влияние внутренней политики Ивана IV на развитие России

Содержимое раздела

В данном разделе анализируется долгосрочное влияние внутренней политики Ивана IV на развитие России. Оценивается вклад реформ Избранной Рады в укрепление центральной власти, развитие законодательства и формирование системы управления. Изучается влияние опричнины на социальную структуру, экономику и политическую жизнь России. Проводится анализ долгосрочных последствий опричнины, включая ослабление государства и углубление социальных противоречий. Особое внимание уделяется влиянию на становление самодержавия.

Исторические источники и методы исследования

Содержимое раздела

В этом разделе описываются основные исторические источники, использованные в работе, такие как летописи, указы, переписка и другие архивные материалы. Подробно освещаются методы исследования, применявшиеся при анализе данных источников. Объясняются подходы к интерпретации исторических событий, проблемы, связанные с оценкой достоверности источников, и особенности работы с различными типами исторических документов. Описываются методы критического анализа источников с целью получения объективных данных о рассматриваемом периоде.

Оценка личности Ивана IV Грозного

Содержимое раздела

В данном разделе представлен анализ личности Ивана IV Грозного, его характера, сильных и слабых сторон. Рассматривается влияние его личных качеств на принятие политических решений, проведение реформ и введение опричнины. Анализируются различные исторические оценки личности Ивана Грозного, от восхищения до осуждения. Обсуждается степень его влияния на исторический процесс, его роль в формировании российской государственности и в создании авторитарного режима. Оценивается влияние его личности на ход истории.

Заключение

Содержимое раздела

Заключение подводит итоги исследования, обобщая основные выводы и результаты. В нем кратко излагаются ключевые тезисы, подтвержденные в ходе работы, даются ответы на поставленные в начале вопросы. Оценивается значение реформ Избранной Рады и опричнины для российской истории, их влияние на последующее развитие государства и общества. Формулируются основные выводы, подчеркивается важность изучения внутренней политики Ивана Грозного для понимания истории России.

Список литературы

Содержимое раздела

Список литературы содержит информацию об источниках, использованных в исследовании, что позволяет читателям проверить данные и продолжить изучение темы. Он включает в себя полные библиографические описания книг, статей и других материалов, упомянутых в работе, соблюдая требования к оформлению ссылок и цитированию. Список структурирован в соответствии с принятыми стандартами, обеспечивая удобство для пользователей, чтобы они могли легко найти и использовать указанные источники.

Получи Такой Проект

До 90% уникальность
Готовый файл Word
15-30 страниц
Список источников по ГОСТ
Оформление по ГОСТ
Таблицы и схемы
Презентация

Создать Проект на любую тему за 5 минут

Создать

#5589745