Нейросеть

Военная подготовка в школах: анализ эффективности и влияния на формирование личности

Нейросеть для проекта Гарантия уникальности Строго по ГОСТу Высочайшее качество Поддержка 24/7

Данный исследовательский проект посвящен всестороннему анализу введения военной подготовки в образовательный процесс общеобразовательных школ. Проект предполагает комплексное изучение различных аспектов, связанных с данным предметом, включая его цель, методы преподавания, влияние на формирование личности учащихся, а также соответствие образовательным стандартам и требованиям безопасности. В рамках работы будут рассмотрены исторические прецеденты и международный опыт внедрения подобных программ, что позволит сформировать объективное представление о потенциальных рисках и выгодах. Особое внимание будет уделено разработке рекомендаций по улучшению и оптимизации учебного процесса, а также созданию безопасной и эффективной образовательной среды. Также будет проведена оценка мнения различных заинтересованных сторон, включая учащихся, преподавателей, родителей и представителей образовательных учреждений, с целью получения всесторонней картины воздействия военной подготовки на образовательный процесс. Проект направлен на выявление лучших практик и формирование обоснованных предложений для повышения качества образования и подготовки молодежи к будущей жизни.

Идея:

Введение военной подготовки в школах может способствовать формированию у учащихся патриотизма, дисциплины и навыков выживания. Данный проект предполагает исследование влияния такого обучения на личностное развитие школьников.

Продукт:

Результатом исследования станет аналитический отчет с рекомендациями по совершенствованию программ военной подготовки в школах. Также будут разработаны методические материалы для преподавателей и учащихся, направленные на повышение эффективности обучения.

Проблема:

Существует недостаток данных о реальном влиянии военной подготовки на формирование личности и образовательные результаты школьников. Необходимость усовершенствования методик преподавания и оценки эффективности таких программ является актуальной проблемой.

Актуальность:

Актуальность исследования обусловлена необходимостью адаптации образовательных программ к современным вызовам и потребностям общества. Данная работа позволит оценить эффективность военной подготовки в контексте подготовки молодежи к будущей жизни и защите отечества.

Цель:

Целью проекта является оценка эффективности военной подготовки как отдельного предмета в школах. Определить влияние военной подготовки на формирование личности школьников и выработка рекомендаций по оптимизации учебного процесса.

Целевая аудитория:

Аудиторией проекта являются школьники, преподаватели, родители, представители образовательных учреждений и эксперты в области образования и военной подготовки. Результаты исследования будут полезны для разработки и улучшения образовательных программ.

Задачи:

  • Провести анализ существующих программ военной подготовки в школах, выявить их особенности и недостатки.
  • Оценить влияние военной подготовки на физическое, психологическое и социальное развитие школьников.
  • Разработать рекомендации по совершенствованию учебных программ и методик преподавания.
  • Определить оптимальные параметры для оценки эффективности военной подготовки.

Ресурсы:

Для реализации проекта потребуются доступ к учебным заведениям, экспертные консультации, анкеты для опроса респондентов, программное обеспечение для анализа данных и доступ к научной литературе.

Роли в проекте:

Осуществляет общее руководство проектом, включая планирование, координацию деятельности участников, контроль за выполнением задач и сроками. Отвечает за разработку методологии исследования, анализ данных и подготовку отчета. Также отвечает за коммуникацию с заинтересованными сторонами и представление результатов проекта.

Предоставляет экспертные знания и консультирует по вопросам методологии исследования, анализа данных и интерпретации результатов. Оказывает помощь в формулировке гипотез, выборе методов исследования и подготовке публикаций. Также оказывает поддержку в написании научных статей и подготовке докладов на конференциях, обеспечивая научную обоснованность исследования и соответствие академическим стандартам.

Отвечает за сбор, обработку и анализ данных, полученных в ходе исследования, используя статистические методы и программное обеспечение. Готовит таблицы, графики и другие визуальные материалы для представления результатов. Обеспечивает точность и достоверность статистического анализа данных, а также интерпретирует результаты в контексте исследовательских вопросов и задач.

Организует и проводит сбор данных, включая проведение опросов, интервью, анализ документов и другие методы. Обеспечивает соблюдение этических принципов и конфиденциальности при сборе данных. Отвечает за проверку качества собранных данных и внесение необходимых корректировок, а также составляет отчеты о ходе сбора данных.

Наименование образовательного учреждения

Проект

на тему

Военная подготовка в школах: анализ эффективности и влияния на формирование личности

Выполнил: ФИО

Руководитель: ФИО

Содержание

  • Введение 1
  • Исторический обзор программ военной подготовки 2
  • Современные модели военной подготовки и их особенности 3
  • Влияние военной подготовки на физическое развитие и здоровье школьников 4
  • Психологические аспекты военной подготовки и формирование личности 5
  • Практические методы преподавания военной подготовки 6
  • Оценка эффективности программ военной подготовки 7
  • Риски и вызовы, связанные с военной подготовкой в школах 8
  • Заключение 9
  • Список литературы 10

Введение

Содержимое раздела

В разделе представлено обоснование актуальности исследования военной подготовки в школах, формулируются цели и задачи проекта, а также описывается его методологическая основа. Особое внимание уделяется анализу текущей ситуации в области образования и обоснованию необходимости проведения данного исследования. Также в разделе описывается структура работы и указывается ее практическая значимость для улучшения образовательного процесса и подготовки молодого поколения.

Исторический обзор программ военной подготовки

Содержимое раздела

В данном разделе будет представлен всесторонний анализ исторических аспектов военной подготовки, начиная с древних времен и заканчивая современностью. Будут рассмотрены различные подходы к организации военной подготовки в разных странах, их цели и методы. Особое внимание будет уделено эволюции программ военной подготовки в России и других странах, изменению их содержания и направленности в разные исторические периоды, а также влиянию социально-политических факторов на их формирование и развитие. Будет проведен сравнительный анализ различных подходов и выявлены общие тенденции и особенности.

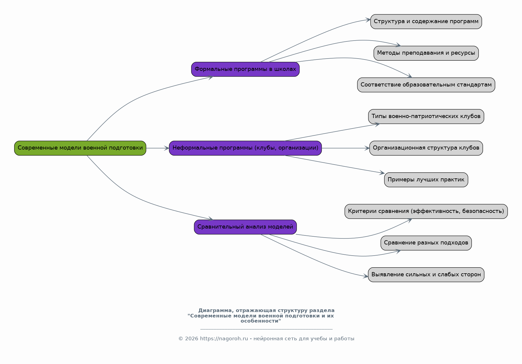
Современные модели военной подготовки и их особенности

Содержимое раздела

Раздел посвящен анализу современных моделей военной подготовки в различных странах, включая их структуру, содержание, методы преподавания и используемые ресурсы. Будут рассмотрены как формальные программы, реализуемые в школах, так и неформальные, проводимые в военно-патриотических клубах и других организациях. Особое внимание будет уделено оценке эффективности различных моделей, их соответствию образовательным стандартам и требованиям безопасности. Будет проведен сравнительный анализ различных подходов, выявлены их сильные и слабые стороны, а также представлены примеры лучших практик.

Влияние военной подготовки на физическое развитие и здоровье школьников

Содержимое раздела

В данном разделе будет представлен анализ влияния военной подготовки на физическое развитие и здоровье школьников. Будут рассмотрены аспекты физической подготовки, такие как развитие выносливости, силы, координации движений и общая физическая подготовленность. Особое внимание будет уделено оценке соответствия тренировок возрастным особенностям школьников, профилактике травматизма и обеспечению безопасности занятий. Будут проанализированы данные медицинских осмотров, результаты физических тестов и отзывы учащихся и преподавателей. Также будет рассмотрено влияние военной подготовки на формирование здорового образа жизни и профилактику вредных привычек.

Психологические аспекты военной подготовки и формирование личности

Содержимое раздела

Раздел посвящен изучению психологического воздействия военной подготовки на формирование личности школьников. Будут рассмотрены вопросы влияния данного вида деятельности на развитие таких качеств, как дисциплина, ответственность, патриотизм, командный дух и лидерские качества. Особое внимание будет уделено анализу влияния военных занятий на самооценку, уверенность в себе и адаптацию к стрессовым ситуациям. Будут проанализированы данные психологических тестов, анкет и интервью с учащимися и преподавателями. Также будет рассмотрено влияние военной подготовки на формирование ценностных ориентаций и мотивации к учебе и общественной деятельности.

Практические методы преподавания военной подготовки

Содержимое раздела

В данном разделе будут рассмотрены различные практические методы преподавания военной подготовки, используемые в школах и других образовательных учреждениях. Будет проведен анализ эффективности различных методик, включая теоретические занятия, практические тренировки, военно-спортивные игры и соревнования. Особое внимание будет уделено использованию современных технологий и инновационных подходов в обучении. Будут рассмотрены вопросы организации учебного процесса, подготовки преподавателей и обеспечения безопасности занятий. Также будут представлены примеры разработки учебных программ, методических материалов и оценочных инструментов.

Оценка эффективности программ военной подготовки

Содержимое раздела

Раздел посвящен разработке и применению методик оценки эффективности программ военной подготовки в школах. Будут рассмотрены критерии оценки, включающие физическую подготовку, психологическое состояние учащихся, уровень усвоения знаний и навыков, а также общую удовлетворенность учебным процессом. Особое внимание будет уделено разработке инструментов для сбора данных, таких как анкеты, тесты, наблюдения и интервью. Будут проанализированы результаты оценки, выявлены сильные и слабые стороны программ, а также предложены рекомендации по их улучшению и оптимизации. Раздел будет включать сравнительный анализ различных подходов к оценке эффективности и примеры лучших практик.

Риски и вызовы, связанные с военной подготовкой в школах

Содержимое раздела

В данном разделе будут рассмотрены потенциальные риски и вызовы, связанные с введением военной подготовки в школах, включая вопросы безопасности, психологического воздействия на учащихся и соответствия образовательным стандартам. Будут проанализированы случаи негативного влияния военной подготовки на здоровье и благополучие школьников, а также случаи нарушений прав учащихся. Особое внимание будет уделено разработке мер по минимизации рисков и обеспечению безопасности учебного процесса. Будут представлены рекомендации по организации военной подготовки, учитывающие этические, правовые и психологические аспекты. Раздел также будет включать анализ существующих нормативных документов и международных стандартов.

Заключение

Содержимое раздела

В заключении обобщаются основные выводы, полученные в ходе исследования. Представлены основные результаты анализа влияния военной подготовки на формирование личности школьников, а также эффективности различных методик преподавания. Подводятся итоги исследования и делаются обобщения, касающиеся роли военной подготовки в современном образовательном процессе. Особое внимание уделяется практическим рекомендациям для улучшения программ военной подготовки, учитывающим результаты исследования и текущие тенденции в области образования. Формулируются перспективы дальнейших исследований и практические рекомендации для образовательных учреждений.

Список литературы

Содержимое раздела

В данном разделе представлен список использованных источников, включая научные статьи, книги, нормативно-правовые акты и другие материалы, использованные в ходе исследования. Список литературы оформлен в соответствии с требованиями ГОСТ или другими принятыми в научном сообществе стандартами. Информация об источниках представлена в полном объеме, включая авторов, названия, издательства, даты публикации и, при необходимости, ссылки на электронные ресурсы. Раздел служит для подтверждения достоверности информации, представленной в исследовании, и обеспечения возможности для дальнейшего изучения затронутых в работе вопросов.

Получи Такой Проект

До 90% уникальность
Готовый файл Word
15-30 страниц
Список источников по ГОСТ
Оформление по ГОСТ
Таблицы и схемы
Презентация

Создать Проект на любую тему за 5 минут

Создать

#6189436