Нейросеть

Волейбол: Исследование Командной Динамики и Стратегических Аспектов Игры

Нейросеть для проекта Гарантия уникальности Строго по ГОСТу Высочайшее качество Поддержка 24/7

Данный исследовательский проект посвящен всестороннему изучению волейбола как командного вида спорта. В рамках работы будет проведен анализ технических, тактических и психологических аспектов игры, а также рассмотрено влияние командной взаимодействия на достижение спортивных результатов. Особое внимание уделено анализу современных тенденций развития волейбола, включая инновационные методики тренировок и стратегии, применяемые ведущими командами мира. Проект предполагает использование различных методов исследования, таких как анализ статистических данных, наблюдение за играми, анкетирование игроков и тренеров, а также теоретический анализ научной литературы. Целью работы является получение глубокого понимания о факторах, определяющих успешность волейбольных команд и разработка практических рекомендаций для повышения эффективности тренировочного процесса и улучшения результативности спортсменов.

Идея:

Изучить влияние командной работы, стратегии и техники на успех в волейболе. Предложить рекомендации по улучшению тренировок и тактики на основе полученных данных.

Продукт:

Исследовательский отчет с анализом ключевых факторов успеха в волейболе. Рекомендации по улучшению тренировочного процесса и тактических схем.

Проблема:

В современном волейболе наблюдается необходимость оптимизации тренировочного процесса и тактических решений для повышения спортивных результатов. Существующие методики не всегда учитывают современные тенденции и индивидуальные особенности игроков.

Актуальность:

Проект актуален для тренеров, игроков и спортивных аналитиков, стремящихся повысить эффективность тренировок и улучшить результаты команд. Результаты исследования могут быть использованы для разработки новых подходов к тренировочному процессу и тактическому планированию.

Цель:

Выявить ключевые факторы, влияющие на успешность волейбольных команд. Разработать практические рекомендации для повышения эффективности тренировок и улучшения тактических схем.

Целевая аудитория:

Проект ориентирован на тренеров, игроков, спортивных аналитиков и студентов, изучающих физическую культуру и спорт. Результаты исследования будут полезны для специалистов в области спортивной подготовки и менеджмента.

Задачи:

  • Анализ научной литературы по теме волейбола, включая исследования по технике, тактике и психологии спорта.
  • Сбор и анализ статистических данных о проведенных волейбольных матчах, включая показатели эффективности игроков.
  • Анкетирование тренеров и игроков для выявления их мнения о тренировочном процессе и тактике.
  • Разработка рекомендаций по улучшению тренировочного процесса и тактических схем на основе проведенного анализа.
  • Подготовка отчета с результатами исследования и предложениями по оптимизации подготовки волейбольных команд.

Ресурсы:

Для реализации проекта потребуются доступ к специализированной литературе, спортивным базам данных, оборудованию для анализа видеозаписей, а также финансирование для организации анкетирования и командировок.

Роли в проекте:

Организует и координирует работу над проектом, отвечает за планирование, контроль сроков и качества выполнения задач. Осуществляет взаимодействие с участниками проекта, консультантами и заинтересованными сторонами. Формулирует цели и задачи исследования, определяет методологию и контролирует соблюдение этических норм.

Отвечает за сбор, обработку и анализ статистических данных, полученных в ходе исследования. Использует статистические методы для выявления закономерностей и взаимосвязей между различными факторами. Подготавливает графики, диаграммы и другие визуальные материалы для представления результатов анализа. Участвует в интерпретации данных и формулировке выводов.

Предоставляет экспертные знания и консультации по вопросам техники, тактики и правил волейбола. Анализирует записи игр, оценивает качество игры команд. Участвует в разработке рекомендаций для улучшения тренировочного процесса и тактических схем. Обеспечивает точность и достоверность информации, связанной с волейболом.

Создает анкеты для сбора данных у тренеров и игроков, обеспечивая их соответствие задачам исследования. Проверяет анкеты на ясность, полноту и соответствие методологии. Отвечает за распространение анкет и сбор ответов, а также за первичную обработку данных, полученных из анкет.

Наименование образовательного учреждения

Проект

на тему

Волейбол: Исследование Командной Динамики и Стратегических Аспектов Игры

Выполнил: ФИО

Руководитель: ФИО

Содержание

  • Введение 1
  • Теоретические основы техники игры в волейбол 2
  • Тактика волейбола: стратегии командной игры 3
  • Психологические аспекты волейбола 4
  • Физическая подготовка волейболистов 5
  • Методы исследования в волейболе 6
  • Практический анализ игры команд Высшей лиги 7
  • Разработка рекомендаций по улучшению подготовки команд 8
  • Апробация рекомендаций и оценка эффективности 9
  • Список литературы 10

Введение

Содержимое раздела

Введение в проблематику волейбола, обоснование актуальности исследования и его значимости для развития этого вида спорта. Обзор текущего состояния дел в мировом волейболе, выявление существующих проблем и противоречий, требующих глубокого анализа. Обозначение целей и задач исследования, описание его структуры и методологии, а также планируемых результатов и их практической ценности. Определение ключевых терминов и понятий, используемых в работе, для обеспечения четкого понимания текста.

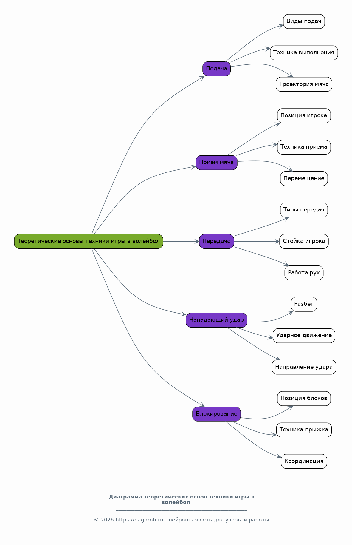
Теоретические основы техники игры в волейбол

Содержимое раздела

Анализ основных технических элементов волейбола: подача, прием мяча, передача, нападающий удар и блокирование. Рассмотрение физических принципов, лежащих в основе каждого элемента, таких как механика движения, аэродинамика мяча и биомеханика движений игрока. Обзор различных техник выполнения каждого элемента с учетом их эффективности и целесообразности в различных игровых ситуациях. Изучение влияния техники на тактику команды и ее общую результативность. Анализ существующих методик обучения и совершенствования техники.

Тактика волейбола: стратегии командной игры

Содержимое раздела

Изучение различных тактических схем и стратегий, используемых в современном волейболе, включая анализ расстановки игроков, взаимодействия между ними и планирование игры. Рассмотрение принципов организации игры в защите, нападении и переходе от защиты к нападению. Анализ сильных и слабых сторон различных тактических моделей, а также их адаптации к конкретным командам и игровым ситуациям. Исследование влияния тактики на психологическое состояние игроков и их мотивацию. Определение оптимальных тактических решений для достижения максимальной эффективности.

Психологические аспекты волейбола

Содержимое раздела

Рассмотрение роли психологических факторов в достижении успешных результатов в волейболе. Анализ влияния мотивации, стресса, концентрации внимания и командного духа на эффективность игры. Изучение стратегий управления эмоциями и поддержания высокого уровня мотивации у игроков. Рассмотрение методов развития психологической устойчивости и уверенности в себе. Анализ роли тренера в обеспечении психологической подготовки команды. Изучение способов повышения командной сплоченности и взаимопонимания.

Физическая подготовка волейболистов

Содержимое раздела

Анализ требований к физической подготовке волейболистов, включая развитие силы, выносливости, скорости и координации движений. Обзор существующих методик тренировок, направленных на развитие физических качеств, необходимых для игры в волейбол. Рассмотрение особенностей физической подготовки в зависимости от роли игрока в команде (связующий, нападающий, блокирующий и т.д.). Изучение современных подходов к планированию тренировочного процесса, включая периодизацию и индивидуализацию тренировок. Анализ роли питания и восстановления в достижении максимальной производительности.

Методы исследования в волейболе

Содержимое раздела

Обзор основных методов исследования, применяемых в волейболе, включая анализ видеозаписей, статистический анализ, наблюдение за играми, анкетирование и тестирование. Рассмотрение преимуществ и недостатков каждого метода, а также их применимости в различных исследовательских задачах. Изучение методов обработки и интерпретации полученных данных, а также способов представления результатов исследования. Анализ современных тенденций в методологии исследования волейбола. Оценка этических аспектов проведения исследований.

Практический анализ игры команд Высшей лиги

Содержимое раздела

Детальный анализ игры нескольких команд Высшей лиги, включая изучение их техники, тактики, физической и психологической подготовки. Проведение сравнительного анализа различных игровых показателей, таких как эффективность подачи, приема, нападающего удара и блокирования. Выявление сильных и слабых сторон каждой команды, а также факторов, влияющих на их успех или неудачу. Изучение роли тренеров и их тактических решений в достижении поставленных целей. Оценка эффективности командной работы и взаимодействия игроков. Анализ влияния изменений в правилах игры на результаты.

Разработка рекомендаций по улучшению подготовки команд

Содержимое раздела

Обоснование практических рекомендаций, основанных на результатах проведенного исследования. Предложение конкретных мер по улучшению техники, тактики, физической и психологической подготовки волейболистов. Разработка рекомендаций по оптимизации тренировочного процесса и тактического планирования. Учет индивидуальных особенностей игроков и потребностей команды. Предоставление практических советов тренерам и игрокам, направленных на повышение эффективности тренировок и улучшение результатов. Оценка потенциального влияния предложенных рекомендаций на будущие выступления команд.

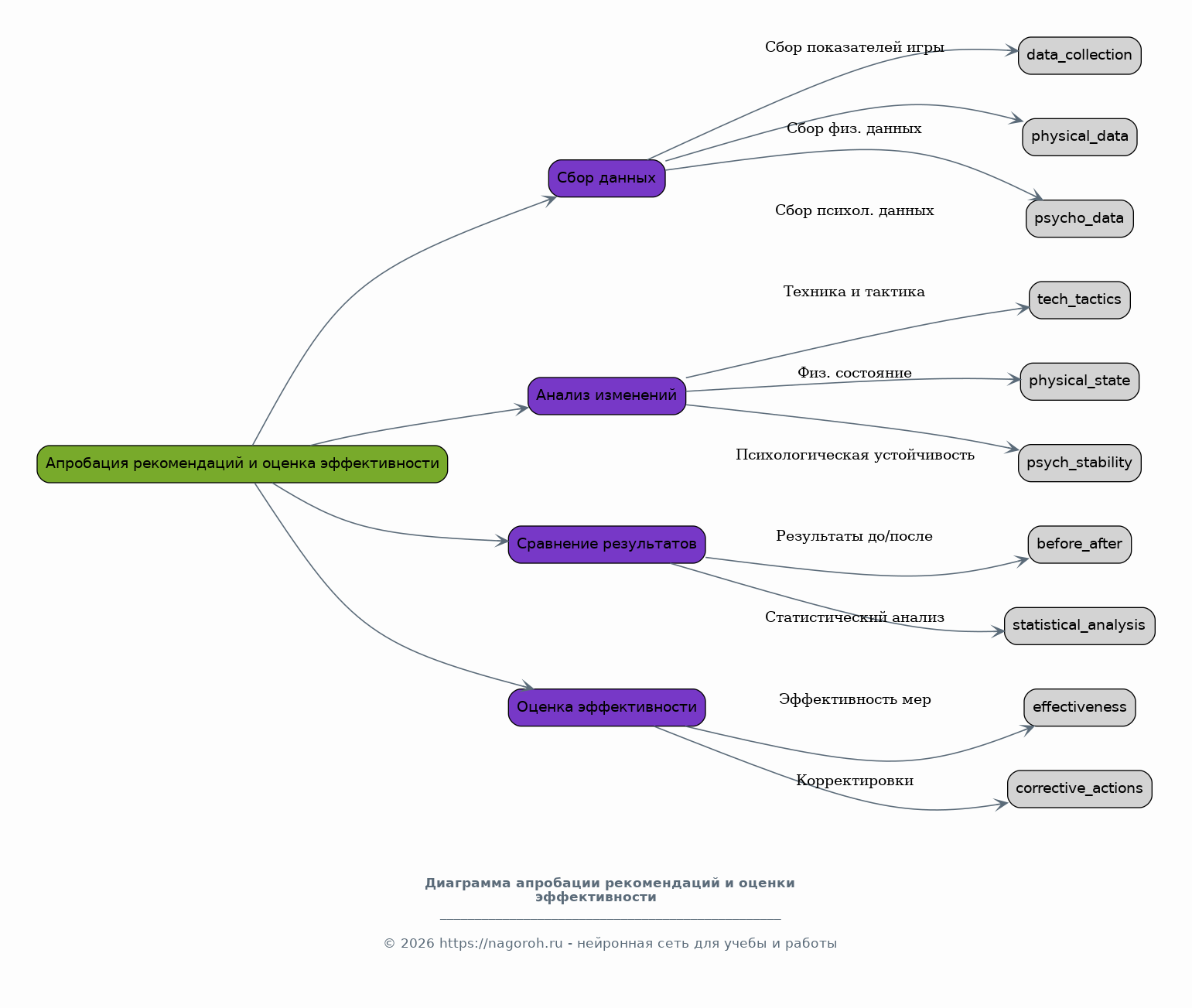
Апробация рекомендаций и оценка эффективности

Содержимое раздела

Проведение апробации разработанных рекомендаций в тренировочном процессе волейбольных команд. Сбор данных о влиянии внедренных изменений на игру и результаты спортсменов. Анализ изменений в технике, тактике, физическом состоянии и психологической устойчивости игроков. Сравнение результатов до и после внедрения рекомендаций. Оценка эффективности предложенных мер и внесение корректировок при необходимости. Определение факторов, способствующих или препятствующих достижению желаемых результатов. Обобщение опыта и формулирование окончательных выводов о результативности исследования.

Список литературы

Содержимое раздела

Составление полного списка использованной литературы, включающего научные статьи, монографии, учебные пособия и другие источники информации, которые были использованы в ходе исследования. Соблюдение правил оформления библиографических ссылок в соответствии с установленными стандартами. Организация списка литературы в алфавитном порядке или по другим логическим критериям. Обеспечение полноты и актуальности списка, включение последних публикаций по теме исследования. Проверка правильности ссылок и соответствия их фактическому содержанию. Указание всех необходимых данных для идентификации источников.

Получи Такой Проект

До 90% уникальность
Готовый файл Word
15-30 страниц
Список источников по ГОСТ
Оформление по ГОСТ
Таблицы и схемы
Презентация

Создать Проект на любую тему за 5 минут

Создать

#5590501