Нейросеть

Вовлечение нефелинового концентрата в экономику Российской Федерации: Анализ перспектив и проблем

Нейросеть для проекта Гарантия уникальности Строго по ГОСТу Высочайшее качество Поддержка 24/7

Данный исследовательский проект посвящен всестороннему анализу потенциала и текущих вызовов, связанных с вовлечением нефелинового концентрата (НК) в экономическую структуру Российской Федерации. Проект ориентирован на оценку текущего состояния добычи, переработки и использования НК, выявление ключевых факторов, влияющих на его экономическую эффективность, а также определение перспективных направлений для расширения его использования. В рамках работы будет проведен анализ технологических аспектов производства, логистики и маркетинга продукции, полученной на основе НК, с учетом региональных особенностей и нормативно-правовой базы. Особое внимание будет уделено экологическим аспектам переработки НК, включая оценку воздействия на окружающую среду и разработку рекомендаций по снижению негативного влияния. Методологической основой проекта станут методы системного анализа, SWOT-анализа, статистического анализа данных и экспертных оценок, что позволит получить комплексное представление о проблеме и сформировать обоснованные выводы и рекомендации. Результаты исследования могут быть полезны для государственных органов, промышленных предприятий и научных организаций, заинтересованных в развитии индустрии переработки минерального сырья.

Идея:

Идея проекта заключается в комплексном исследовании потенциала вовлечения нефелинового концентрата в экономику России, с акцентом на выявление перспективных направлений использования и оценку связанных с этим вызовов. Проект предполагает разработку рекомендаций по повышению эффективности использования НК и его вкладу в устойчивое развитие.

Продукт:

Конечным продуктом проекта является аналитический отчет, включающий подробный обзор текущего состояния отрасли, анализ рынка, оценку технологических возможностей и экономических перспектив. Отчет будет содержать практические рекомендации по оптимизации процессов добычи, переработки и использования нефелинового концентрата.

Проблема:

Существующая экономическая ситуация характеризуется недостаточным уровнем использования нефелинового концентрата в России, что обусловлено рядом факторов, включая технологические ограничения, логистические трудности и отсутствие достаточной информации о потенциальных областях применения. В частности, неэффективное использование НК приводит к упущенным экономическим возможностям и снижению конкурентоспособности отечественных производителей.

Актуальность:

Актуальность проекта обусловлена необходимостью повышения эффективности использования минеральных ресурсов России и поиска новых источников экономической выгоды. Вовлечение нефелинового концентрата в экономику страны является важным фактором для развития промышленности, создания новых рабочих мест и укрепления позиций России на мировом рынке минерального сырья.

Цель:

Целью данного проекта является разработка стратегии по повышению эффективности использования нефелинового концентрата в экономике России, основанной на комплексном анализе текущей ситуации, выявлении проблем и перспектив. Достижение этой цели позволит сформировать обоснованные рекомендации для государственных органов и промышленных предприятий.

Целевая аудитория:

Аудиторией проекта являются студенты и преподаватели профильных направлений, а также специалисты в области экономики, геологии, горного дела и переработки минерального сырья. Результаты исследования будут интересны для представителей государственных органов, отвечающих за разработку и реализацию стратегий развития промышленности, а также для руководителей и специалистов промышленных предприятий.

Задачи:

  • Проведение обзора литературы и анализ текущего состояния добычи, переработки и использования нефелинового концентрата в России.
  • Анализ технологических аспектов переработки нефелинового концентрата и оценка его потенциальных применений в различных отраслях промышленности.
  • Оценка экономических показателей эффективности использования нефелинового концентрата и выявление факторов, влияющих на его конкурентоспособность.
  • Разработка рекомендаций по оптимизации процессов добычи, переработки и использования нефелинового концентрата.
  • Подготовка отчета с анализом и рекомендациями для заинтересованных сторон.

Ресурсы:

Для реализации проекта потребуются доступ к специализированной литературе, базам данных, аналитическим инструментам, а также экспертные консультации.

Роли в проекте:

Осуществляет общее руководство проектом, координирует работу команды, отвечает за формирование плана исследования, распределение задач, контроль сроков и качества выполнения работы. Непосредственно участвует в анализе данных, разработке рекомендаций и подготовке отчета. Обладает опытом в области управления проектами и глубоким пониманием тематики исследования.

Отвечает за сбор, обработку и анализ данных, необходимых для исследования. Проводит анализ литературы, статистических данных и других источников информации. Участвует в разработке методологии исследования, составлении отчетов и презентаций. Обладает навыками работы с аналитическими инструментами и знанием принципов статистического анализа. Участвует в подготовке выводов и рекомендаций.

Предоставляет экспертные знания и консультирует по вопросам, связанным с технологиями переработки нефелинового концентрата и его применением в различных отраслях промышленности. Оценивает технологические возможности и ограничения, участвует в анализе эффективности различных технологических решений. Анализирует лучшие мировые практики и разрабатывает рекомендации по улучшению технологических процессов.

Проводит экономический анализ, оценивает эффективность инвестиций и разрабатывает экономические модели. Предоставляет экономическое обоснование предлагаемых решений, анализирует риски и возможности. Участвует в оценке экономической целесообразности проектов, анализе финансовых показателей и подготовке экономических прогнозов.

Наименование образовательного учреждения

Проект

на тему

Вовлечение нефелинового концентрата в экономику Российской Федерации: Анализ перспектив и проблем

Выполнил: ФИО

Руководитель: ФИО

Содержание

  • Введение 1
  • Теоретические основы производства и применения нефелинового концентрата 2
  • Анализ текущего состояния отрасли нефелинового концентрата в России 3
  • Технологический анализ переработки нефелинового концентрата 4
  • Экономический анализ эффективности использования нефелинового концентрата 5
  • Анализ рынков сбыта продукции на основе нефелинового концентрата 6
  • Экологические аспекты переработки и использования нефелинового концентрата 7
  • Рекомендации по вовлечению нефелинового концентрата в экономику России 8
  • Заключение 9
  • Список литературы 10

Введение

Содержимое раздела

Введение представляет собой первый раздел исследовательского проекта, который служит для ознакомления читателя с общей проблематикой, актуальностью выбранной темы и целью исследования. В данном разделе будут представлены основные определения, связанные с нефелиновым концентратом, его значением в мировой экономике, а также текущее состояние добычи, переработки и использования данного сырья в Российской Федерации. Будут обозначены ключевые вопросы, требующие детального изучения, и сформулированы задачи, которые необходимо решить для достижения поставленной цели. Введение также включает в себя обзор литературы по исследуемой теме, что позволяет определить степень изученности проблемы и обосновать научную новизну проводимого исследования. Акцент делается на понимание текущих трендов и вызовов для дальнейшего анализа.

Теоретические основы производства и применения нефелинового концентрата

Содержимое раздела

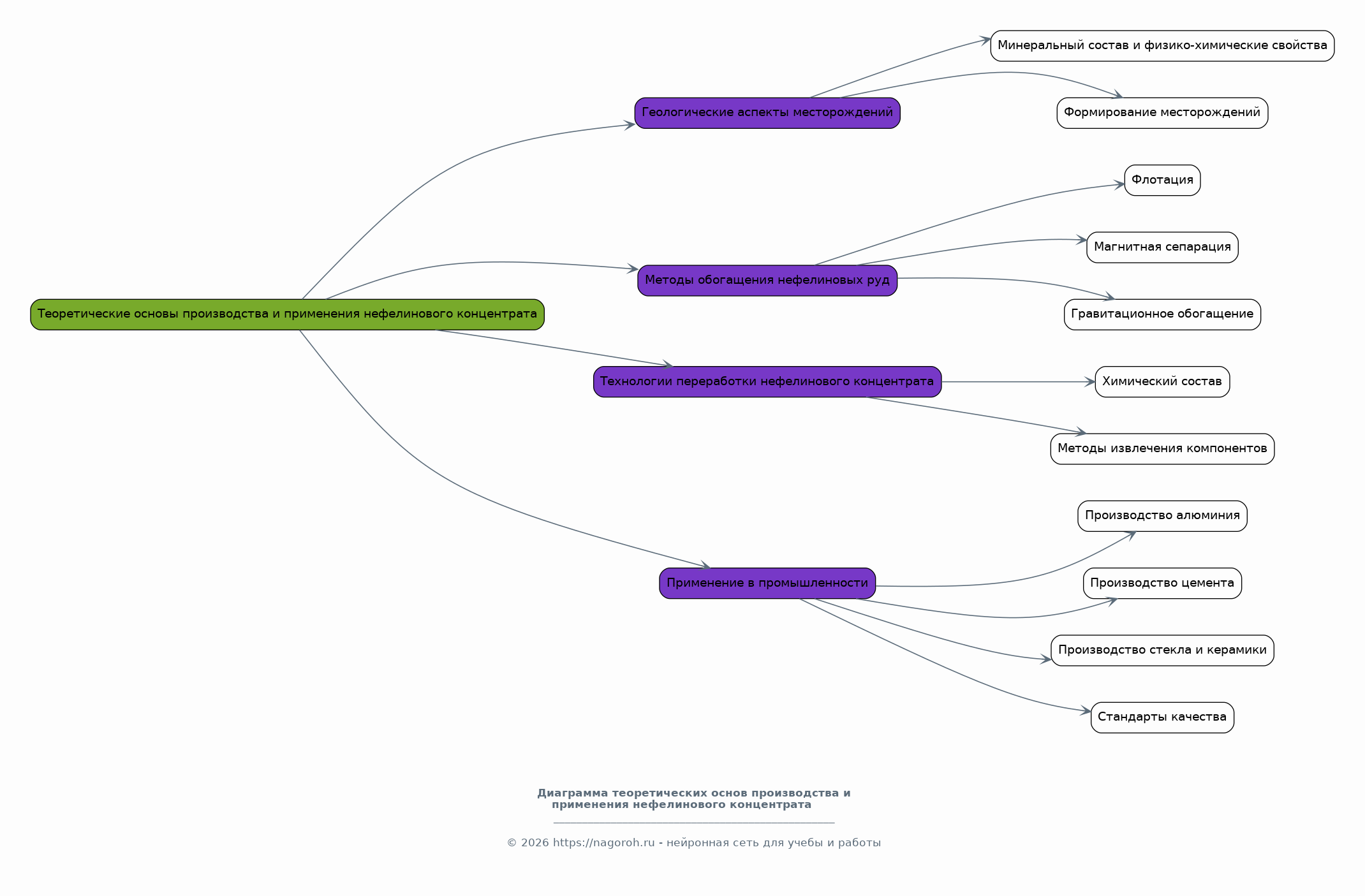
В данном разделе будет рассмотрена теоретическая база, связанная с производством и применением нефелинового концентрата. Будут детально изучены геологические аспекты формирования месторождений нефелиновых руд, включая их минеральный состав и физико-химические свойства. Будут проанализированы основные методы обогащения нефелиновых руд, их особенности, преимущества и недостатки. Особое внимание будет уделено современным технологиям переработки нефелинового концентрата, включая химический состав, методы извлечения ценных компонентов. Рассмотрены применения нефелинового концентрата в различных отраслях промышленности, таких как производство алюминия, цемента, стекла и керамики. Будут проанализированы существующие стандарты качества.

Анализ текущего состояния отрасли нефелинового концентрата в России

Содержимое раздела

Раздел посвящен анализу текущего состояния отрасли нефелинового концентрата в России. Будет проведен детальный анализ объемов добычи, переработки и экспорта/импорта нефелинового концентрата за последние годы, с учетом географического распределения производственных мощностей. Будут рассмотрены основные предприятия, занимающиеся добычей и переработкой нефелинового концентрата, их производственные мощности, технологии и используемое оборудование. Проведен анализ объемов потребления нефелинового концентрата в различных отраслях промышленности, включая производство алюминия, цемента, стекла и керамики. Оценено влияние рыночных факторов, таких как цены на сырье. Рассмотрены нормативно-правовые аспекты, регулирующие деятельность в отрасли, включая лицензирование, экологические требования, налогообложение и поддержка со стороны государства. Будет осуществлен SWOT-анализ текущего состояния.

Технологический анализ переработки нефелинового концентрата

Содержимое раздела

Этот раздел фокусируется на подробном технологическом анализе процессов переработки нефелинового концентрата. Будут рассмотрены различные методы переработки, включая щелочное выщелачивание, спекание, процессы производства глинозема и другие технологические решения. Детально проанализированы технологические параметры, такие как температура, давление, концентрации реагентов, время обработки, и их влияние на выход и качество конечной продукции. Оцениваются экономические показатели каждого технологического процесса, включая капитальные затраты, операционные расходы, энергопотребление и экологическое воздействие. Будут рассмотрены современные тенденции и инновации в области переработки нефелинового концентрата, включая разработку новых материалов и оптимизацию существующих технологий. Определены ключевые технологические вызовы и перспективы для развития отрасли.

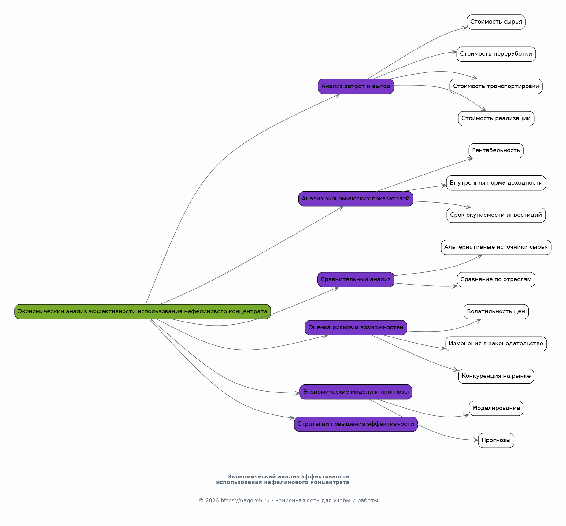
Экономический анализ эффективности использования нефелинового концентрата

Содержимое раздела

Этот раздел посвящен экономическому анализу эффективности использования нефелинового концентрата в различных отраслях промышленности. Будет проведен анализ затрат и выгод от использования НК, включая оценку стоимости сырья, переработки, транспортировки и реализации готовой продукции. Проанализированы ключевые экономические показатели, такие как рентабельность, внутренняя норма доходности, срок окупаемости инвестиций. Будет проведен сравнительный анализ экономической эффективности использования нефелинового концентрата по сравнению с альтернативными источниками сырья. Оценены риски и возможности, связанные с экономическим использованием НК, такие как волатильность цен на сырье, изменения в законодательстве, конкуренция на рынке. Будут разработаны экономические модели и прогнозы, позволяющие оценить потенциальный вклад использования НК в экономику России. Определены стратегии повышения экономической эффективности.

Анализ рынков сбыта продукции на основе нефелинового концентрата

Содержимое раздела

В данном разделе будет проведен всесторонний анализ рынков сбыта продукции, произведенной на основе нефелинового концентрата. Будет проведен анализ текущей рыночной конъюнктуры, включая оценку спроса и предложения на продукты, такие как глинозем, цемент, стекло и другие. Определены ключевые потребители продукции, произведенной на основе НК, их потребности и предпочтения, а также факторы, влияющие на их выбор. Проведен анализ географии рынков сбыта, включая внутренний рынок России и экспортные направления. Оценены конкурентные позиции основных производителей продукции на основе нефелинового концентрата, их доли рынка, ценовая политика и стратегии продвижения. Определены возможные барьеры для выхода на рынки сбыта, такие как таможенные пошлины, логистические трудности, требования к качеству продукции. Рассмотрены перспективы развития рынков и возможности для расширения сбыта.

Экологические аспекты переработки и использования нефелинового концентрата

Содержимое раздела

В данном разделе будет проведен всесторонний анализ экологических аспектов, связанных с переработкой и использованием нефелинового концентрата. Будет оценено воздействие добычи, переработки и утилизации отходов на окружающую среду, включая загрязнение воздуха, воды и почвы. Будут рассмотрены нормативы и требования экологической безопасности, предъявляемые к предприятиям, работающим с нефелиновым концентратом. Проанализированы различные способы снижения негативного воздействия на окружающую среду, включая внедрение современных технологий. Будет проведена оценка экологических рисков и разработка мер по их минимизации. Рассмотрены возможности использования отходов переработки нефелинового концентрата, например, в строительных материалах или дорожном строительстве, для снижения экологической нагрузки. Проанализированы перспективы внедрения 'зеленых' технологий.

Рекомендации по вовлечению нефелинового концентрата в экономику России

Содержимое раздела

В этом разделе будут сформулированы конкретные рекомендации по повышению эффективности вовлечения нефелинового концентрата в экономику России. Рекомендации будут основаны на результатах проведенного анализа и направлены на решение выявленных проблем и использование перспективных возможностей. Рассматриваются предложения по оптимизации технологических процессов переработки нефелинового концентрата, включая внедрение новых технологий. Будут разработаны рекомендации по диверсификации сфер применения нефелинового концентрата для снижения зависимости от традиционных рынков. Предложены меры по стимулированию спроса на продукцию, произведенную на основе нефелинового концентрата. Предложены меры по улучшению логистики и инфраструктуры для облегчения транспортировки сырья и готовой продукции. Будут разработаны меры по улучшению нормативно-правовой базы.

Заключение

Содержимое раздела

Заключение представляет собой итоговую часть исследовательской работы, где суммируются основные результаты исследования и формулируются окончательные выводы. В данном разделе будет кратко изложено общее видение текущего состояния вовлечения нефелинового концентрата в экономику России, с акцентом на основные вызовы и перспективы. Будут представлены обобщенные выводы по каждому из исследованных аспектов, включая технологические, экономические, экологические и рыночные факторы. Будут обозначены основные положения, подтверждающие или опровергающие поставленные в начале исследования гипотезы. Подводятся итоги работы с перечислением основных достигнутых результатов, а также с оценкой их значимости в контексте проблемы. В заключении даются рекомендации по дальнейшим исследованиям и направлениям развития области. Оценивается вклад исследования в развитие отрасли.

Список литературы

Содержимое раздела

В данном разделе представлен полный перечень использованных в исследовании источников информации. Список включает научные статьи, монографии, учебники, нормативно-правовые акты, статистические данные, аналитические отчеты, а также интернет-ресурсы. Каждый источник будет представлен в соответствии с требованиями к оформлению библиографических данных. Список литературы служит для подтверждения достоверности информации, использованной в работе, а также для предоставления возможности читателям ознакомиться с другими исследованиями по данной теме. Правильное оформление списка литературы является обязательным элементом научной работы, отражающим уважение к труду других исследователей.

Получи Такой Проект

До 90% уникальность
Готовый файл Word
15-30 страниц
Список источников по ГОСТ
Оформление по ГОСТ
Таблицы и схемы
Презентация

Создать Проект на любую тему за 5 минут

Создать

#6215297