Нейросеть

Возрастная периодизация Зигмунда Фрейда: Анализ стадий психосексуального развития личности

Нейросеть для проекта Гарантия уникальности Строго по ГОСТу Высочайшее качество Поддержка 24/7

Данный исследовательский проект посвящен детальному изучению концепции возрастной периодизации, разработанной Зигмундом Фрейдом, основоположником психоанализа. Проект предполагает глубокий анализ каждой из стадий психосексуального развития, предложенных Фрейдом, начиная с оральной и заканчивая генитальной. Особое внимание будет уделено ключевым особенностям каждой стадии, включая эрогенные зоны, характерные переживания и потенциальные последствия для формирования личности. Будут рассмотрены механизмы функционирования психики в контексте каждой стадии, такие как фиксация и регрессия, а также их влияние на дальнейшее развитие индивида. Проект также предусматривает анализ критических периодов и кризисов, возникающих на различных этапах взросления, и их связи с формированием психологических защит и моделей поведения. Будет проведен сравнительный анализ взглядов Фрейда с другими психоаналитическими школами и современными психологическими подходами, что позволит выявить сильные и слабые стороны теории Фрейда, а также ее актуальность в современном мире. В работе будет отражена эволюция взглядов Фрейда на возрастную периодизацию, начиная с ранних работ и заканчивая более поздними пересмотрами. Исследование включает в себя обзор клинических случаев, иллюстрирующих особенности различных стадий развития и их влияние на психическое здоровье.

Идея:

Проект направлен на всестороннее исследование концепции возрастной периодизации Зигмунда Фрейда, предоставляя углубленный анализ каждой стадии развития личности. Цель состоит в изучении влияния ранних детских переживаний на формирование характера и психологические особенности индивида.

Продукт:

Результатом проекта станет аналитический обзор, структурированный по стадиям развития, с акцентом на психологические механизмы и их влияние на личность. Проект также предоставит практические примеры и кейс-стади, демонстрирующие применение теории Фрейда в клинической практике.

Проблема:

Существует необходимость в систематизированном анализе теории возрастной периодизации Фрейда, который был бы понятен как студентам, так и специалистам в области психологии. Отсутствие единого подхода к изучению стадий психосексуального развития затрудняет понимание сложных концепций психоанализа.

Актуальность:

Теория Фрейда остается актуальной для понимания глубинных процессов, влияющих на развитие личности, несмотря на свою сложность. Изучение стадий психосексуального развития позволяет лучше понимать проблемы, связанные с формированием личности и психологическими травмами.

Цель:

Основной целью является детальное изучение и анализ теории возрастной периодизации З. Фрейда, с выявлением критических аспектов и их влиянием на психологическое развитие. Также, целью является систематизация информации и предоставление ее в доступной форме для широкой аудитории.

Целевая аудитория:

Проект ориентирован на студентов психологических факультетов, практикующих психологов, психотерапевтов и всех, кто интересуется психологией личности. Материалы будут полезны для самообразования и углубления знаний в области психоанализа.

Задачи:

  • Изучение и анализ базовых концепций теории психосексуального развития З. Фрейда.
  • Описание основных стадий развития личности, предложенных Фрейдом.
  • Анализ механизмов фиксации и регрессии на различных стадиях развития.
  • Исследование влияния раннего детского опыта на формирование личности.

Ресурсы:

Для реализации проекта потребуются научные статьи, монографии З. Фрейда, учебники по психологии, а также доступ к онлайн-библиотекам и базам данных.

Роли в проекте:

Осуществляет общее руководство проектом, определяет цели и задачи исследования, координирует работу команды, контролирует соблюдение сроков и качества выполнения этапов проекта. Обеспечивает организацию и контроль всех этапов исследования, отвечает за конечный результат и представление работы.

Проводит анализ научной литературы и других источников информации, необходимых для выполнения проекта. Занимается сбором, обработкой и систематизацией данных, а также подготовкой аналитических обзоров и отчетов. Участвует в разработке методологии исследования и интерпретации полученных результатов. Отвечает за информационное наполнение теоретических блоков.

Проводит углубленный анализ каждой стадии развития личности по Фрейду, изучает их особенности, эрогенные зоны, переживания и потенциальные психологические последствия. Занимается подготовкой отдельных разделов исследования, включая анализ клинических случаев. Собирает и анализирует данные, необходимые для проведения исследования. Участвует в подготовке финального отчета и презентации.

Отвечает за редактирование и структурирование текста исследовательского проекта, обеспечивая его логичность, понятность и соответствие академическим стандартам. Проверяет корректность цитирования, единообразие стиля оформления и отсутствие грамматических ошибок. Осуществляет контроль над соблюдением объема работы.

Наименование образовательного учреждения

Проект

на тему

Возрастная периодизация Зигмунда Фрейда: Анализ стадий психосексуального развития личности

Выполнил: ФИО

Руководитель: ФИО

Содержание

  • Введение 1
  • Теоретические основы психоанализа З. Фрейда 2
  • Оральная стадия развития 3
  • Анальная стадия развития 4
  • Фаллическая стадия развития и Эдипов комплекс 5
  • Латентная стадия развития 6
  • Генитальная стадия развития 7
  • Клинические примеры и кейс-стади 8
  • Критика и современные подходы 9
  • Заключение 10
  • Список литературы 11

Введение

Содержимое раздела

В разделе "Введение" будет представлено обоснование актуальности выбранной темы исследования – возрастной периодизации Зигмунда Фрейда. Будет обозначена проблема и сформулированы цели и задачи проекта. Также будет сделан обзор основных аспектов теории Фрейда, таких как понятие бессознательного, структуры психики (Ид, Эго, Суперэго) и их взаимосвязь с возрастными этапами развития. Будут рассмотрены ключевые понятия, используемые в работе – фиксация, регрессия, психосексуальное развитие, эрогенные зоны, комплексы. Будет определена структура работы и представлена краткая характеристика каждого раздела.

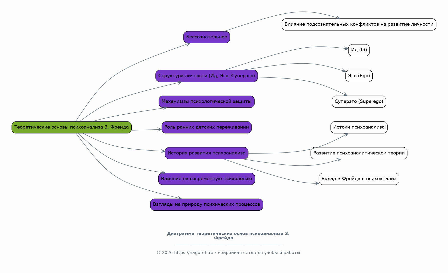
Теоретические основы психоанализа З. Фрейда

Содержимое раздела

Данный раздел посвящен детальному рассмотрению теоретических основ психоанализа Зигмунда Фрейда, необходимых для понимания концепции возрастной периодизации. Будут рассмотрены ключевые понятия, такие как бессознательное, структура личности (Ид, Эго, Суперэго), механизмы психологической защиты. Особое внимание будет уделено роли ранних детских переживаний в формировании личности и влиянию бессознательных конфликтов. Будет представлен обзор истории развития психоанализа, показано место Фрейда в его истоках и последующем развитии, а также его влияние на современную психологию. Анализируется взаимосвязь между этими понятиями и основами учения Фрейда. Будут рассмотрены взгляды З. Фрейда на природу психических процессов.

Оральная стадия развития

Содержимое раздела

Раздел детально рассматривает первую стадию психосексуального развития согласно теории Фрейда – оральную стадию. Будут проанализированы основные характеристики этой стадии, включая эрогенную зону (рот), способы удовлетворения потребностей и типичные переживания младенцев. Рассмотрится влияние этой стадии на формирование личности, особенно в контексте развития доверия и привязанности. Будут обсуждаться возможные последствия неудачного прохождения оральной стадии, такие как формирование оральных черт характера (зависимость, жадность, пассивность) и предрасположенность к различным психологическим расстройствам. Также будут представлены примеры из клинической практики и современные подходы к пониманию данной стадии.

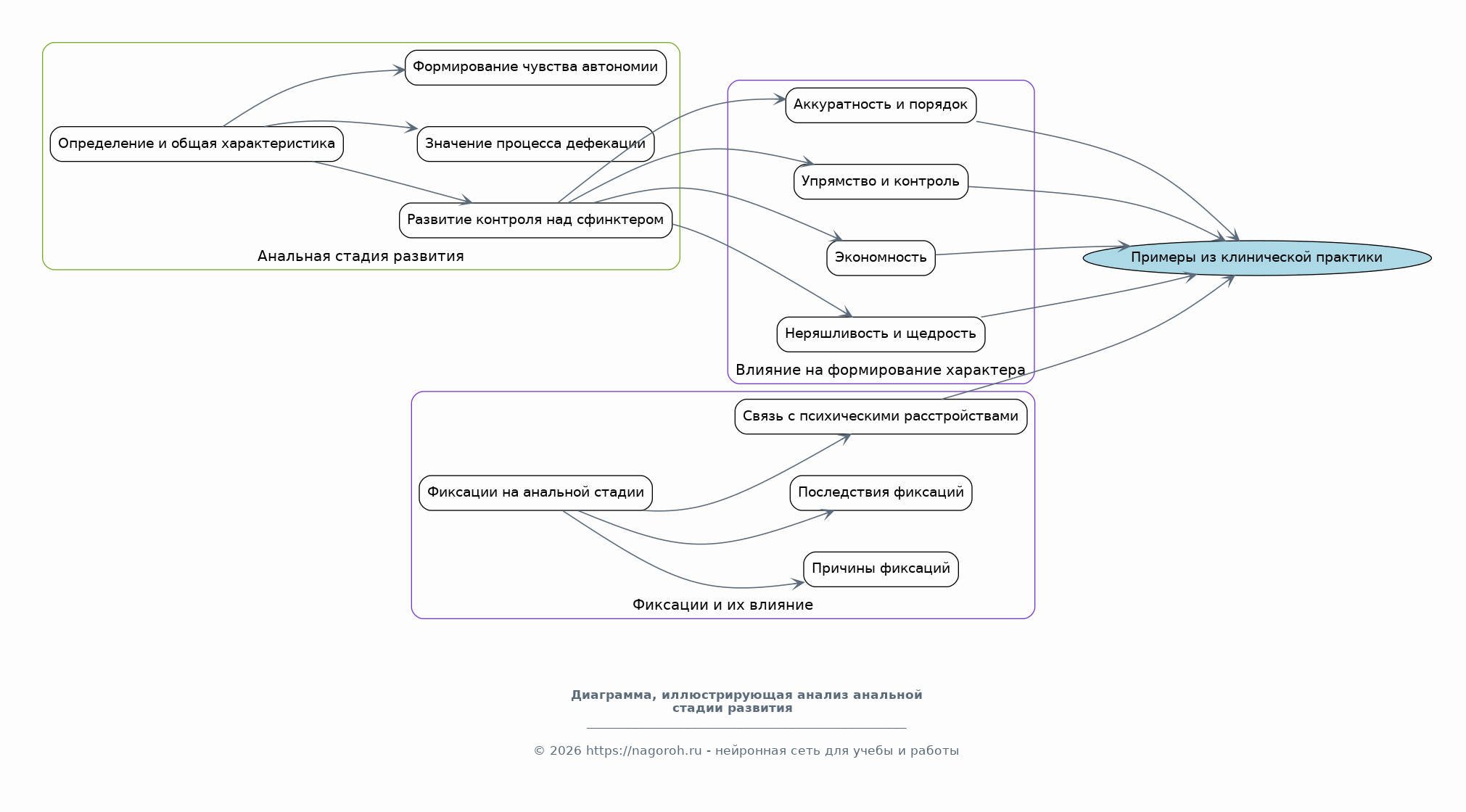
Анальная стадия развития

Содержимое раздела

В данном разделе будет проведен углубленный анализ анальной стадии развития, согласно теории З. Фрейда. Рассмотрены особенности данной стадии, такие как развитие контроля над сфинктером, значение процесса дефекации и формирование чувства автономии у ребенка. Также будет проанализировано влияние этой стадии на формирование характера, включая такие черты, как аккуратность, упрямство, экономность, или, напротив, неряшливость и щедрость. Будут рассмотрены возможные фиксации на анальной стадии, их причины и последствия, а также связь между этими фиксациями и психическими расстройствами. Будут приведены примеры из клинической практики, иллюстрирующие влияние анальной стадии на дальнейшее развитие личности.

Фаллическая стадия развития и Эдипов комплекс

Содержимое раздела

Раздел посвящен комплексному анализу фаллической стадии развития и ключевого для данной стадии явления – Эдипова комплекса. Будет представлен обзор особенностей фаллической стадии, включая осознание половых различий, развитие эрогенных зон и формирование сексуальной идентичности. Акцент будет сделан на Эдиповом комплексе, его проявлениях у мальчиков и девочек, механизмах разрешения конфликта и роли в формировании Суперэго. Рассмотрятся последствия неуспешного разрешения Эдипова комплекса, такие как формирование неврозов, проблемы в сексуальной идентичности и межличностных отношениях. Будут проанализированы примеры из клинической практики, иллюстрирующие влияние фаллической стадии на развитие личности.

Латентная стадия развития

Содержимое раздела

В этом разделе будет рассмотрена латентная стадия развития, которая наступает после фаллической фазы, согласно теории Фрейда. Будет проанализировано влияние данной стадии на формирование личности, включая развитие социальных навыков, интересов, дружбы и моральных ценностей. Особое внимание уделят механизмам подавления сексуальных влечений и перенаправления энергии на другие виды деятельности – учебу, спорт, творчество. Будет рассмотрено значение латентной стадии для развития самоконтроля. Будут представлены примеры из клинической практики для более глубокого понимания данной стадии.

Генитальная стадия развития

Содержимое раздела

Раздел посвящен генитальной стадии психосексуального развития, последней стадии, согласно теории Фрейда. В нем будет рассматриваться переход к зрелой сексуальности, развитие способности к интимным отношениям и формирование зрелой идентичности. Будет проанализированы особенности генитальной стадии, включая осознание и принятие своей сексуальности, выбор партнера и формирование сексуальных отношений. Особое внимание уделят влиянию генитальной стадии на формирование гармоничной личности, и способность к продуктивной деятельности и удовлетворению в жизни. Будут рассмотрены возможные трудности на этой стадии, включая сексуальные дисфункции и проблемы в отношениях, а также их связь с психологическими проблемами

Клинические примеры и кейс-стади

Содержимое раздела

В разделе будут представлены реальные клинические примеры и кейс-стади, иллюстрирующие ключевые аспекты теории возрастной периодизации Зигмунда Фрейда. Будет проведен анализ конкретных случаев из практики, демонстрирующих влияние различных стадий развития на формирование личности, развитие патологий. Кейсы будут отображать взаимосвязь между ранними детскими переживаниями, фиксациями, регрессиями и последующими психологическими проблемами у взрослых. Будут рассмотрены примеры, иллюстрирующие различные типы психологических проблем, включая неврозы, расстройства личности, сексуальные дисфункции. Раздел позволит читателям лучше понять практическое применение теории Фрейда и ее актуальность в современной клинической практике.

Критика и современные подходы

Содержимое раздела

В данном разделе будет рассмотрена критика теории Фрейда о возрастной периодизации, а также представлены современные подходы к пониманию развития личности. Будут проанализированы основные возражения и недостатки в теории Фрейда, включая ее ограниченную эмпирическую основу, акцент на сексуальности и культурную специфичность. Будет проведен сравнительный анализ теории Фрейда с альтернативными психологическими теориями, такими как теория привязанности, когнитивно-поведенческая терапия и гуманистическая психология. Рассмотрены современные исследования, подтверждающие или опровергающие отдельные положения теории Фрейда. Задача этого раздела - дать объективную оценку теории Фрейда и показать ее место в современной психологии.

Заключение

Содержимое раздела

В заключении будут подведены итоги проведенного исследования, обобщены основные выводы и подчеркнута значимость теории возрастной периодизации Зигмунда Фрейда для понимания развития личности. Будут сформулированы основные положения, подтвержденные в ходе исследования, а также отмечены ограничения и возможные направления для дальнейших исследований. Подчеркнута роль теории Фрейда в формировании современного психоанализа и ее влияние на развитие психологической науки в целом. Сделаны выводы о практическом применении полученных знаний в клинической практике, образовании и самопознании. Подведена общая оценка актуальности и значимости теории Фрейда в контексте современных психологических исследований.

Список литературы

Содержимое раздела

В разделе «Список литературы» будет представлен полный перечень использованных в исследовании источников, оформленных в соответствии с требованиями к академическому стилю. Список будет включать труды Зигмунда Фрейда, а также работы других авторов, цитируемые в тексте. Будут указаны как оригинальные издания, так и переводы, использованные в работе. Будут представлены ссылки на электронные ресурсы, если таковые использовались. Список литературы будет упорядочен и структурирован в соответствии со стандартами библиографического описания, что обеспечит корректность цитирования и позволит читателям легко находить и изучать использованные материалы.

Получи Такой Проект

До 90% уникальность
Готовый файл Word
15-30 страниц
Список источников по ГОСТ
Оформление по ГОСТ
Таблицы и схемы
Презентация

Создать Проект на любую тему за 5 минут

Создать

#5649269