Нейросеть

Хлор: Применение в быту, промышленности и его влияние на окружающую среду

Нейросеть для проекта Гарантия уникальности Строго по ГОСТу Высочайшее качество Поддержка 24/7

Данный исследовательский проект посвящен всестороннему изучению применения хлора в различных сферах человеческой деятельности, начиная от бытовых нужд и заканчивая сложными промышленными процессами. Проект предполагает глубокий анализ химических свойств хлора, его физических характеристик и механизмов взаимодействия с другими веществами. Основное внимание будет уделено рассмотрению способов производства хлора, его использования в процессах дезинфекции воды, отбеливания тканей, производства пластика и других химических продуктов. Важной частью исследования станет оценка экологического воздействия хлора и его соединений на окружающую среду, включая анализ проблем загрязнения воды и воздуха, а также разработка рекомендаций по уменьшению негативного влияния хлора на экосистемы. В рамках проекта будут изучены существующие нормативы и стандарты безопасности при работе с хлором, а также методы контроля и мониторинга его концентрации в различных средах. Особое внимание будет уделено альтернативным методам и технологиям, направленным на снижение зависимости от хлора и поиск более безопасных и экологичных решений. Проект направлен на расширение знаний о хлоре, его роли в современной жизни и потенциальных рисках, связанных с его использованием, а также на формирование понимания важности ответственного обращения с этим химическим элементом.

Идея:

Исследование позволит систематизировать знания о хлоре, его применении и влиянии на окружающую среду. Проект предоставит информацию для повышения осведомленности о безопасности использования хлора и поиска альтернативных, более экологичных решений.

Продукт:

Результатом проекта станет аналитический отчет с подробным описанием применений хлора, его свойств и экологических аспектов. Будут разработаны рекомендации по безопасной работе с хлором и снижению его негативного воздействия.

Проблема:

Существует недостаточная осведомленность о потенциальных рисках, связанных с использованием хлора в быту и промышленности. Отсутствует комплексный анализ экологических последствий применения хлора и его соединений.

Актуальность:

Проект актуален в связи с необходимостью обеспечения безопасности использования химических веществ и снижения негативного воздействия на окружающую среду. Результаты исследования могут быть использованы для разработки мер по охране окружающей среды и улучшению здоровья населения.

Цель:

Цель проекта — провести комплексное исследование применения хлора в различных областях, оценить его влияние на окружающую среду и предложить рекомендации по минимизации рисков. Необходимо предоставить информацию для осознанного и ответственного подхода к использованию хлора.

Целевая аудитория:

Проект ориентирован на учащихся старших классов, студентов профильных специальностей, преподавателей химии и экологии. Данные исследования будут полезны всем, кто интересуется проблемами окружающей среды и безопасностью химических веществ.

Задачи:

  • Изучение физико-химических свойств хлора и его соединений.
  • Анализ областей применения хлора в быту и промышленности.
  • Оценка экологического воздействия хлора на окружающую среду.
  • Разработка рекомендаций по безопасному использованию хлора и снижению его негативного воздействия.
  • Анализ альтернативных методов и технологий в различных областях применения хлора.

Ресурсы:

Для реализации проекта потребуются учебные пособия, научные статьи, доступ к базам данных, химические реактивы и оборудование для проведения экспериментов, а также доступ к интернет-ресурсам для поиска информации.

Роли в проекте:

Организует и координирует работу над проектом, отвечает за планирование, распределение задач и контроль выполнения. Осуществляет научное руководство, консультирует участников и обеспечивает соответствие исследования поставленным целям и задачам. Отвечает за общую стратегию исследования, анализ данных и подготовку итогового отчета. Руководитель также отвечает за соблюдение сроков и бюджета проекта, а также за взаимодействие с научными консультантами и экспертами.

Проводит сбор и анализ информации, участвует в планировании экспериментов и их проведении. Осуществляет обработку полученных данных, подготовку отчетов и презентаций. Участвует в обсуждении результатов и формулировании выводов. Исследователь также ответственен за аккуратное ведение лабораторного журнала и соблюдение правил техники безопасности при работе с химическими веществами. Он должен обладать базовыми знаниями в области химии и уметь работать с научными источниками.

Отвечает за подготовку и поддержание в рабочем состоянии лабораторного оборудования, а также за организацию рабочего пространства. Готовит растворы, реактивы и образцы, необходимые для проведения экспериментов. Следит за соблюдением техники безопасности. Ведет учет используемых материалов и химических веществ, а также выполняет вспомогательные работы, связанные с проведением экспериментов, такие как обработка данных и оформление результатов исследований. Лаборант помогает в организации и проведении экспериментов под руководством исследователя.

Отвечает за анализ данных, полученных в ходе выполнения лабораторных исследований. Применяет статистические методы для обработки и интерпретации результатов. Готовит графики, таблицы и диаграммы для наглядного представления данных. Аналитик данных также участвует в обсуждении результатов и помогает формулировать выводы. Он должен обладать навыками работы со статистическими программами и знанием принципов анализа данных. Аналитик данных обеспечивает надежность и достоверность полученных результатов.

Наименование образовательного учреждения

Проект

на тему

Хлор: Применение в быту, промышленности и его влияние на окружающую среду

Выполнил: ФИО

Руководитель: ФИО

Содержание

  • Введение 1
  • Физико-химические свойства хлора 2
  • Способы получения хлора 3
  • Области применения хлора в быту 4
  • Применение хлора в промышленности 5
  • Влияние хлора на окружающую среду 6
  • Альтернативы хлору и методы снижения рисков 7
  • Нормативы и стандарты безопасности 8
  • Методы исследования и эксперименты 9
  • Заключение 10
  • Список литературы 11

Введение

Содержимое раздела

Данный раздел проекта представляет собой вводную часть, где излагается обоснование актуальности темы, формулируются цели и задачи исследования, определяется его объект и предмет. Введение включает в себя краткий обзор истории изучения хлора, его химических свойств и применений. Также здесь раскрывается структура проекта, перечисляются основные этапы работы и ожидаемые результаты. Введение предназначено для ознакомления читателя с общей концепцией исследования, его значимостью и новизной, а также для формирования общего понимания проблематики.

Физико-химические свойства хлора

Содержимое раздела

В этом разделе подробно рассматриваются физические и химические свойства хлора: его атомная структура, электронная конфигурация, валентность. Описываются агрегатные состояния хлора, его растворимость в различных растворителях, температура плавления и кипения. Особое внимание уделяется химической активности хлора, его взаимодействию с металлами, неметаллами и органическими соединениями. Рассматриваются основные реакции с участием хлора, их условия протекания и продукты реакций. Также анализируются особенности хранения и транспортировки хлора, а также меры предосторожности при работе с ним.

Способы получения хлора

Содержимое раздела

В этом разделе будут рассмотрены основные промышленные методы получения хлора, такие как электролиз расплава хлорида натрия и электролиз растворов хлорида натрия. Описываются принципы работы соответствующих установок, рассматриваются основные технологические процессы и используемое оборудование. Будет проведен анализ эффективности различных методов получения хлора, их преимуществ и недостатков. Также будут рассмотрены экологические аспекты производства хлора, включая вопросы утилизации отходов и снижения выбросов в атмосферу. Особое внимание будет уделено современным технологиям получения хлора и перспективам их развития.

Области применения хлора в быту

Содержимое раздела

Раздел посвящен рассмотрению использования хлора и его соединений в быту. Будут рассмотрены основные области применения, такие как дезинфекция воды, санитарная обработка помещений, использование отбеливателей и чистящих средств на основе хлора. Будут проанализированы преимущества и недостатки использования хлора в быту, рассмотрены риски для здоровья, связанные с его неправильным применением, и меры предосторожности. Также будет уделено внимание альтернативным методам дезинфекции и очистки, не использующим хлор, и их сравнительному анализу с хлорсодержащими средствами.

Применение хлора в промышленности

Содержимое раздела

В этом разделе будет рассмотрено широкое использование хлора в различных отраслях промышленности. Будут проанализированы основные области применения, включая производство пластмасс, растворителей, гербицидов, инсектицидов и других химических продуктов. Рассмотрится роль хлора в производстве фармацевтических препаратов, бумаги и текстиля. Будут описаны технологические процессы с использованием хлора и проанализированы их преимущества и недостатки. Особое внимание будет уделено экологическим аспектам применения хлора в промышленности, включая вопросы утилизации отходов и снижения негативного воздействия на окружающую среду.

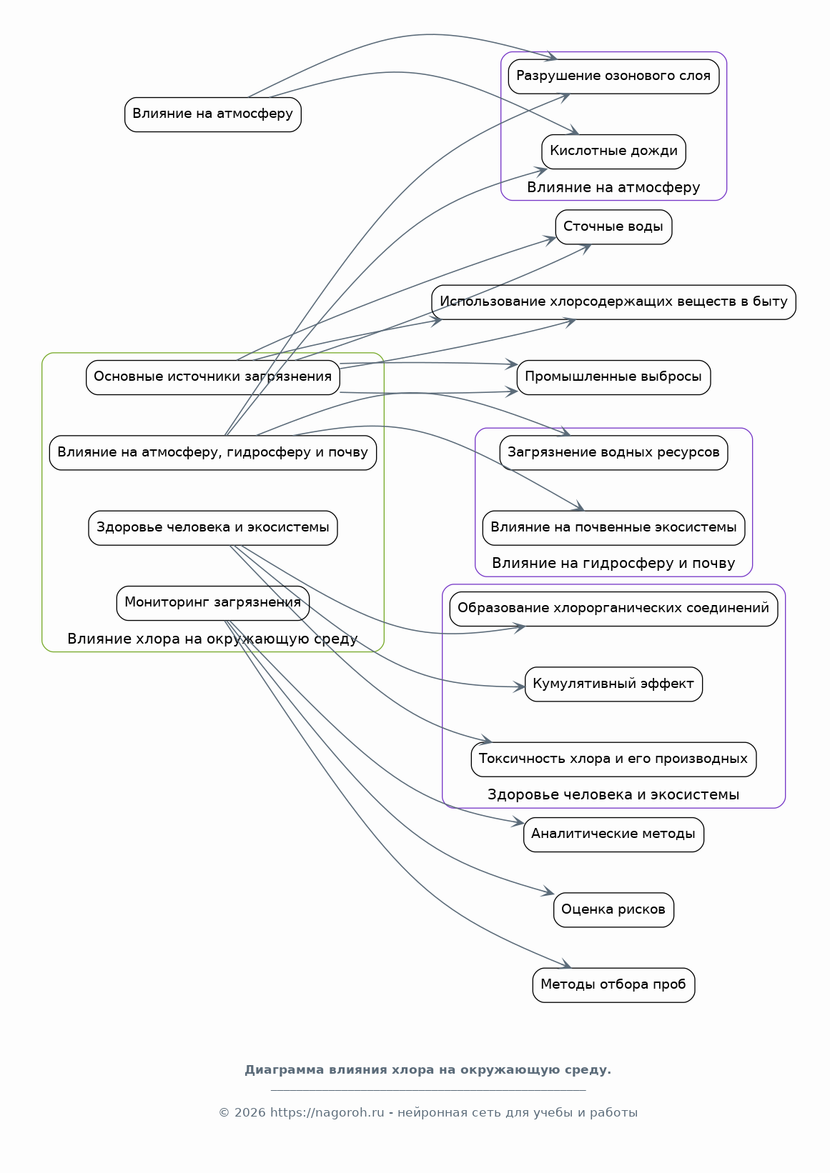
Влияние хлора на окружающую среду

Содержимое раздела

Раздел посвящен изучению воздействия хлора и его соединений на окружающую среду. Будут рассмотрены основные источники загрязнения, включая промышленные выбросы, сточные воды и использование хлорсодержащих веществ в быту. Будет проанализировано влияние хлора на атмосферу, гидросферу и почву. Особое внимание будет уделено влиянию хлора на здоровье человека и экосистемы, включая токсичность хлора и его производных, риск образования хлорорганических соединений и их кумулятивный эффект. Будут рассмотрены подходы к мониторингу загрязнения окружающей среды хлором и его соединениями.

Альтернативы хлору и методы снижения рисков

Содержимое раздела

В этом разделе будут рассмотрены альтернативные подходы и технологии, направленные на снижение зависимости от хлора. Будут проанализированы методы дезинфекции воды, не использующие хлор, такие как ультрафиолетовое облучение, озонирование и применение других дезинфицирующих средств. Рассмотрятся экологически безопасные альтернативы хлорсодержащим чистящим средствам и отбеливателям. Будут изучены методы снижения рисков при работе с хлором, включая обеспечение безопасности труда и разработку мер по предотвращению аварийных ситуаций, а также методы утилизации хлорсодержащих отходов.

Нормативы и стандарты безопасности

Содержимое раздела

Раздел посвящен обзору существующих нормативных документов и стандартов, регулирующих использование хлора и его соединений. Будут рассмотрены требования к хранению, транспортировке и применению хлора, а также правила техники безопасности при работе с ним. Проанализированы предельно допустимые концентрации (ПДК) хлора в различных средах, а также методы контроля и мониторинга его концентрации. Будет проведено сравнение российских и международных стандартов в области безопасности использования хлора. Особое внимание будет уделено правовым аспектам регулирования производства, использования и утилизации хлорсодержащих веществ.

Методы исследования и эксперименты

Содержимое раздела

Данный раздел описывает методологию исследования, использованные методы и проведенные эксперименты. В нем будут представлены описания лабораторных работ, включающие в себя используемые материалы, оборудование, методики проведения экспериментов и условия, при которых они проводились. Особое внимание будет уделено анализу полученных данных, включая результаты измерений, графики и таблицы, отражающие влияние хлора на различные объекты исследования. Раздел также включает описание статистических методов обработки данных и обоснование выбора конкретных методик исследования.

Заключение

Содержимое раздела

В заключении обобщаются основные результаты исследования, формулируются выводы, подтверждающие или опровергающие поставленные гипотезы. Подводятся итоги проведенного анализа применения хлора в быту и промышленности, его влияния на окружающую среду и здоровья человека. Оценивается достижение поставленных целей и задач, а также определяется вклад работы в решение заявленной проблемы. Предлагаются рекомендации по дальнейшим исследованиям, направления для совершенствования существующих технологий и мер по снижению негативного воздействия хлора. Также дается оценка практической значимости полученных результатов.

Список литературы

Содержимое раздела

Раздел содержит полный перечень использованной литературы, включая научные статьи, книги, нормативно-правовые акты и интернет-ресурсы, которые были использованы в ходе исследования. Список литературы оформлен в соответствии с требованиями к цитированию научных работ, что позволяет читателю получить доступ к источникам информации, на которые ссылается автор. Обеспечивает прозрачность исследования, подтверждая достоверность представленных результатов. Включает библиографические описания всех источников и позволяет проверить информацию, использованную в исследовании.

Получи Такой Проект

До 90% уникальность
Готовый файл Word
15-30 страниц
Список источников по ГОСТ
Оформление по ГОСТ
Таблицы и схемы
Презентация

Создать Проект на любую тему за 5 минут

Создать

#6196717