Нейросеть

Забайкалье: Этнокультурное Наследие и Природные Ресурсы

Нейросеть для проекта Гарантия уникальности Строго по ГОСТу Высочайшее качество Поддержка 24/7

Данный исследовательский проект посвящен всестороннему изучению уникального региона России – Забайкалья. Забайкалье представляет собой обширную территорию, сочетающую в себе богатое культурное наследие, связанное с историей коренных народов (бурят, эвенков, эвены), и невероятное природное разнообразие. В рамках проекта предполагается комплексный анализ различных аспектов, включая исторические предпосылки формирования этнического состава населения, особенности традиционного уклада жизни, религиозные верования и обряды, а также современное состояние культуры и ее трансформацию под влиянием глобализационных процессов. Будут рассмотрены вопросы сохранения культурного наследия, развития туризма в регионе, рационального использования природных ресурсов и экологической безопасности. Проект нацелен на выявление проблем, связанных с сохранением культурного многообразия и устойчивым развитием Забайкальского края, а также на разработку рекомендаций по их решению. Особое внимание будет уделено межкультурному диалогу и взаимопониманию между различными этническими группами, проживающими на территории Забайкалья.

Идея:

Изучить взаимосвязь между природными ресурсами Забайкалья и развитием культурных традиций коренных народов. Проанализировать современные вызовы и возможности для сохранения уникального культурного и природного наследия региона.

Продукт:

Результатом проекта станет аналитический отчет с подробным описанием культурных особенностей Забайкалья и оценкой состояния его природных ресурсов. Будут разработаны предложения по устойчивому развитию региона, включая рекомендации по развитию туризма и сохранению культурного наследия.

Проблема:

Существует недостаточный уровень знаний о культурном многообразии и экологической специфике Забайкалья, что затрудняет разработку эффективных стратегий устойчивого развития. Недостаточное понимание взаимосвязи между природными ресурсами и культурными традициями может привести к нерациональному использованию ресурсов и утрате культурного наследия.

Актуальность:

Проект актуален в контексте возрастающего интереса к сохранению культурного наследия и устойчивому развитию регионов России. Исследование способствует формированию осознанного отношения к культурному многообразию и природным ресурсам, а также разработке практических рекомендаций для их сохранения и рационального использования.

Цель:

Целью проекта является комплексное изучение культурного наследия и природных ресурсов Забайкалья, а также разработка рекомендаций по их сохранению и устойчивому развитию. Достижение этой цели позволит сформировать целостное представление о регионе, его проблемах и перспективах.

Целевая аудитория:

Аудитория проекта включает студентов, исследователей, специалистов в области культурологии, этнографии, экологии и регионального развития. Результаты исследования будут полезны для представителей органов власти, туристических компаний и всех, кто интересуется культурой и природой Забайкалья.

Задачи:

  • Проведение полевых исследований и сбор данных о культурных традициях коренных народов Забайкалья.
  • Анализ современных тенденций в развитии туризма и сохранении культурного наследия.
  • Изучение экологического состояния региона и оценка влияния антропогенных факторов.
  • Разработка рекомендаций по устойчивому развитию Забайкальского края.
  • Подготовка отчета с результатами исследования и презентация его общественности.

Ресурсы:

Для реализации проекта потребуются финансовые средства для организации полевых исследований, приобретения специализированной литературы и оплаты работы экспертов, а также доступ к информационным ресурсам.

Роли в проекте:

Отвечает за общее руководство проектом, планирование, организацию работы исследовательской группы, контроль за выполнением задач, подготовку отчетов и презентаций. Несет ответственность за координацию деятельности участников проекта, взаимодействие с финансирующими организациями и партнерами, а также за соблюдение сроков реализации проекта. Осуществляет научное руководство и обеспечивает качество проводимых исследований.

Предоставляет экспертные знания и консультирует по вопросам методологии исследования, анализа данных и интерпретации результатов. Обеспечивает научную обоснованность проекта, помогает формулировать исследовательские вопросы и разрабатывать эффективные методы сбора и анализа данных. Осуществляет рецензирование промежуточных результатов и финального отчета, дает рекомендации по улучшению качества исследования.

Осуществляет сбор данных в полевых условиях, включая проведение интервью, наблюдений, фото- и видеосъемки. Взаимодействует с местным населением, собирает информацию о культурных традициях, обычаях, религиозных верованиях и экологической обстановке. Ведет полевые дневники, обрабатывает полученные данные и готовит отчеты о проделанной работе, соблюдая этические нормы и принципы уважения к местному населению.

Занимается обработкой и анализом собранных данных, используя статистические методы и программное обеспечение. Разрабатывает таблицы, графики и диаграммы для визуализации результатов исследования. Интерпретирует полученные данные, выявляет закономерности и тенденции, готовит разделы отчета, посвященные анализу данных. Участвует в подготовке выводов и рекомендаций на основе проведенного анализа.

Наименование образовательного учреждения

Проект

на тему

Забайкалье: Этнокультурное Наследие и Природные Ресурсы

Выполнил: ФИО

Руководитель: ФИО

Содержание

  • Введение 1
  • Исторический обзор формирования этнокультурного пространства Забайкалья 2
  • Традиционная культура коренных народов Забайкалья: обычаи, обряды, верования 3
  • Природные ресурсы Забайкалья: экологическое состояние и проблемы устойчивого развития 4
  • Туризм в Забайкалье: современное состояние и перспективы развития 5
  • Сохранение культурного наследия Забайкалья: проблемы и решения 6
  • Методика и методы исследования 7
  • Анализ и интерпретация результатов 8
  • Заключение 9
  • Список литературы 10

Введение

Содержимое раздела

В разделе описывается актуальность выбранной темы, обосновывается ее значимость для науки и общества, формулируются цели и задачи исследования, определяется его методологическая основа. Представлен краткий обзор литературы по теме, указываются основные источники и исследователи, внесшие вклад в изучение Забайкалья. Определяется структура работы и обосновывается выбор основных направлений исследования. Также представляется краткий обзор географического положения Забайкальского края, его природно-климатических особенностей и культурного разнообразия.

Исторический обзор формирования этнокультурного пространства Забайкалья

Содержимое раздела

Этот раздел посвящен изучению исторических процессов, повлиявших на формирование этнического состава населения Забайкалья. Рассматриваются миграционные потоки, взаимодействие различных этнических групп, формирование социокультурных комплексов и специфических форм хозяйственной деятельности. Анализируются этапы колонизации, влияние Российской империи, советского периода и современных социально-экономических преобразований на этническую структуру региона. Особое внимание уделяется роли казачества, коренных народов и других этнических групп в формировании культурного ландшафта Забайкалья.

Традиционная культура коренных народов Забайкалья: обычаи, обряды, верования

Содержимое раздела

Детальное исследование традиционной культуры коренных народов, проживающих на территории Забайкалья. Рассматриваются особенности традиционного уклада жизни, хозяйственные практики, ремесла, национальная одежда, кухня, фольклор и устное народное творчество. Особое внимание уделяется исследованию религиозных верований, обрядов, ритуалов, народной медицины и традиционных знаний. Анализируются трансформации, происходящие в традиционной культуре под влиянием современных тенденций и глобализационных процессов, а также усилия по ее сохранению и возрождению.

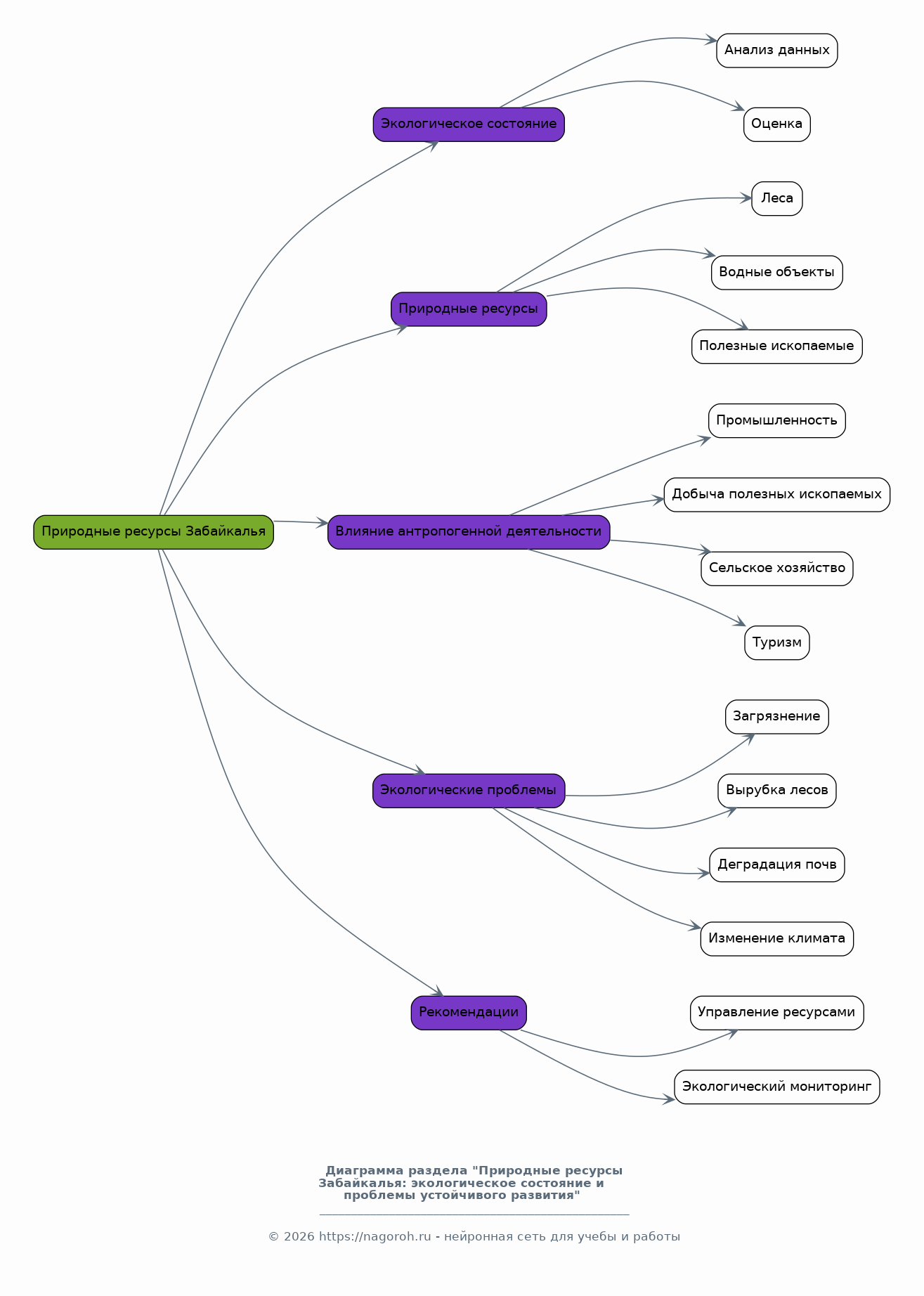
Природные ресурсы Забайкалья: экологическое состояние и проблемы устойчивого развития

Содержимое раздела

Анализ экологического состояния Забайкальского края, его природных ресурсов, таких как леса, водные объекты, полезные ископаемые. Оценка влияния антропогенной деятельности на окружающую среду, включая промышленное производство, добычу полезных ископаемых, сельское хозяйство и туризм. Рассматриваются экологические проблемы, такие как загрязнение окружающей среды, вырубка лесов, деградация почв, изменение климата и их влияние на биоразнообразие. Предлагаются рекомендации по устойчивому управлению природными ресурсами и экологическому мониторингу.

Туризм в Забайкалье: современное состояние и перспективы развития

Содержимое раздела

Исследование современного состояния туристической отрасли в Забайкалье, включая анализ туристической инфраструктуры, туристических маршрутов и привлекательности региона для туристов. Рассматриваются различные виды туризма, такие как экологический, культурный, этнографический и активный туризм. Анализируются проблемы, связанные с развитием туризма, такие как недостаточное развитие инфраструктуры, нехватка квалифицированных кадров, проблемы безопасности и загрязнение окружающей среды. Предлагаются рекомендации по развитию туризма с учетом культурных особенностей региона и принципов устойчивого развития.

Сохранение культурного наследия Забайкалья: проблемы и решения

Содержимое раздела

Обзор проблем сохранения культурного наследия Забайкалья, включая памятники архитектуры, археологические объекты, объекты нематериального культурного наследия, такие как фольклор, ремесла и традиционные знания. Анализ деятельности органов государственной власти, общественных организаций и местных общин по сохранению культурного наследия. Рассматриваются вопросы финансирования, правового регулирования, подготовки кадров, популяризации культурного наследия. Предлагаются конкретные решения по выявлению, сохранению и популяризации культурного наследия Забайкалья, с учетом современных вызовов и тенденций.

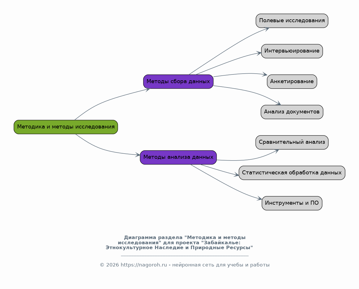
Методика и методы исследования

Содержимое раздела

Раздел, посвященный описанию методологии исследования, используемых методов сбора и анализа данных. Подробно описываются методы, применяемые для сбора эмпирического материала, такие как полевые исследования, интервьюирование, анкетирование, анализ документов, метод сравнительного анализа и статистической обработки данных. Обосновывается выбор конкретных методов с учетом специфики объекта исследования и поставленных задач. Описываются инструменты и программное обеспечение, используемые для обработки данных и анализа результатов (например, статистические пакеты, ГИС-технологии).

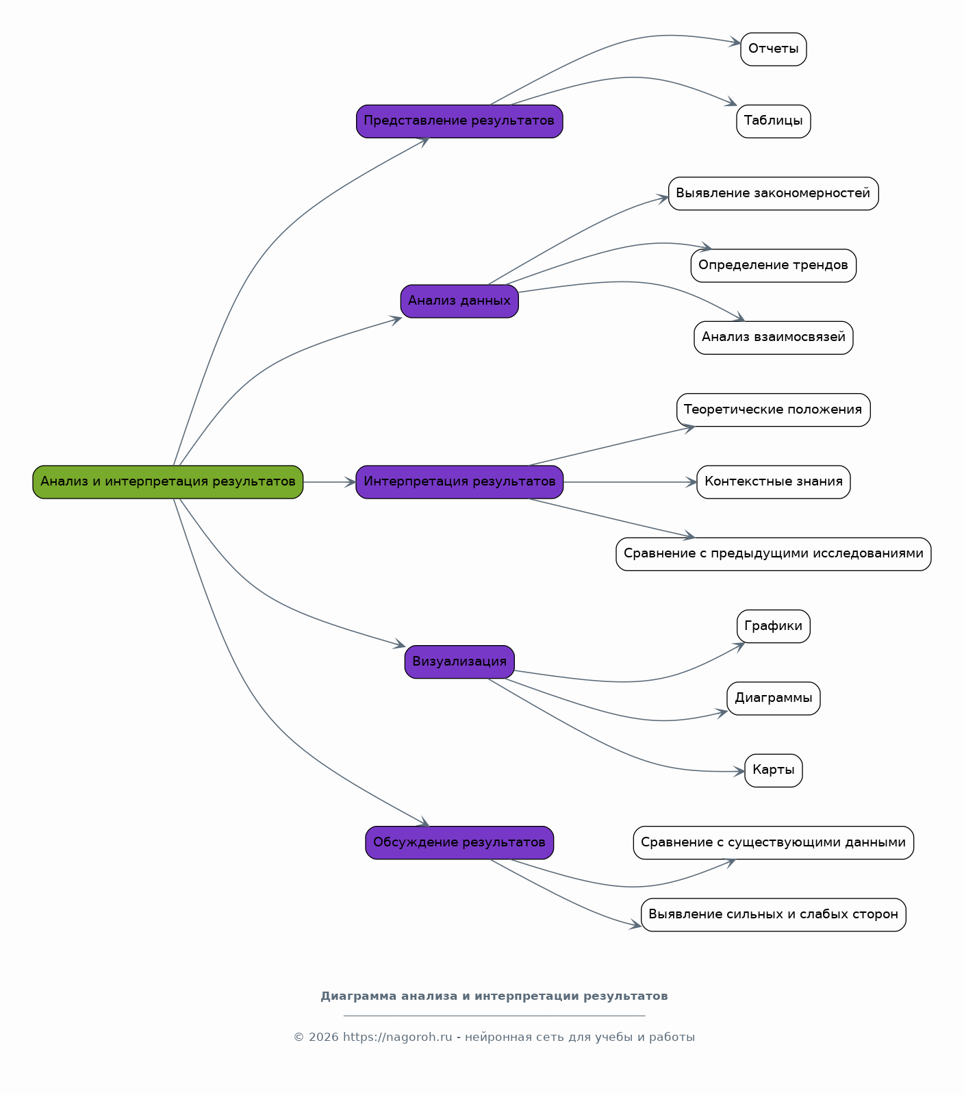
Анализ и интерпретация результатов

Содержимое раздела

Представление результатов, полученных в ходе исследования, в систематизированном виде. Анализ собранных данных, выявление закономерностей, тенденций и взаимосвязей между различными факторами. Интерпретация полученных результатов с использованием теоретических положений, контекстных знаний и ранее проведенных исследований. Визуализация результатов с помощью таблиц, графиков, диаграмм, карт и других наглядных средств. Обсуждение полученных результатов, их сравнение с существующими данными, выявление сильных и слабых сторон исследования.

Заключение

Содержимое раздела

В заключении обобщаются основные результаты исследования, формулируются выводы, подтверждающие или опровергающие поставленные гипотезы. Подводя итоги, подчеркивается значимость проведенного исследования и его вклад в развитие знаний о Забайкалье. Оценивается достижение поставленных целей и задач, а также определяется потенциал для дальнейших исследований в данной области. Описываются перспективы использования полученных результатов в практической деятельности, например, для разработки стратегий устойчивого развития региона, развития туризма или сохранения культурного наследия.

Список литературы

Содержимое раздела

Список использованных источников, в котором приводятся библиографические данные книг, статей, научных публикаций, нормативных актов и электронных ресурсов, использованных в процессе исследования. Список составляется в соответствии с требованиями к оформлению научных работ (ГОСТ или другим принятым стандартом). Обеспечивается полнота и точность цитирования, указываются все источники, использованные в работе, для обеспечения прозрачности и подтверждения достоверности полученных результатов. Систематизация списка литературы осуществляется в алфавитном порядке или по другому критерию.

Получи Такой Проект

До 90% уникальность
Готовый файл Word
15-30 страниц
Список источников по ГОСТ
Оформление по ГОСТ
Таблицы и схемы
Презентация

Создать Проект на любую тему за 5 минут

Создать

#5434994