Нейросеть

Забайкальский край: Этнокультурное наследие и природное разнообразие

Нейросеть для проекта Гарантия уникальности Строго по ГОСТу Высочайшее качество Поддержка 24/7

Данный исследовательский проект посвящен всестороннему изучению Забайкальского края, одного из уникальных регионов России, сочетающего в себе богатое культурное наследие и выдающиеся природные ландшафты. Проект предполагает комплексный анализ истории, культуры, экономики и экологии Забайкалья, рассматривая его как сложную систему взаимосвязанных элементов. В рамках исследования будет изучено влияние географического положения региона на формирование его самобытности, включая климатические особенности, рельеф и природные ресурсы. Особое внимание будет уделено этническому составу населения Забайкалья, анализу традиций, обычаев, языков и верований коренных народов и переселенцев. Проект также рассмотрит вопросы сохранения и развития культурного наследия, включая памятники архитектуры, фольклор и народные промыслы. Экономический аспект исследования охватит анализ основных отраслей экономики, таких как добыча полезных ископаемых, сельское хозяйство и туризм, оценивая их влияние на окружающую среду и социально-экономическое развитие региона. Экологический раздел проекта будет посвящен изучению биоразнообразия Забайкальского края, оценке текущего состояния экосистем и разработке рекомендаций по охране окружающей среды и рациональному природопользованию.

Идея:

Спроектируем детальное исследование, раскрывающее уникальность Забайкальского края через призму его культурного наследия и природных богатств. Проект позволит получить ценные знания о регионе, способствуя пониманию его истории, культуры, экономики и экологии.

Продукт:

Результатом работы станет комплексный отчет, включающий в себя анализ исторических данных, статистические исследования, картографические материалы и фотографии. Отчет будет доступен в электронном формате и может быть использован для образовательных целей, научных исследований и популяризации знаний о Забайкалье.

Проблема:

Существует недостаточная систематизация информации о культурном и природном наследии Забайкальского края, что затрудняет комплексное изучение региона. Отсутствует единый подход к анализу взаимосвязей между различными аспектами его развития, что ограничивает возможность разработки эффективных стратегий устойчивого развития.

Актуальность:

Актуальность проекта обусловлена необходимостью сохранения и популяризации культурного наследия, а также необходимостью решения экологических проблем. Исследование способствует формированию осознанного отношения к уникальности региона и формированию стратегий его устойчивого развития.

Цель:

Основной целью является создание полной картины истории и современного состояния Забайкальского края. Мы стремимся к повышению осведомленности о культурном наследии, экологических проблемах и экономическом потенциале региона.

Целевая аудитория:

Проект ориентирован на школьников и студентов, интересующихся историей, географией, культурой и экологией России. Выводы и материалы будут полезны для преподавателей, краеведов, сотрудников музеев и органов государственной власти.

Задачи:

  • Сбор и анализ исторических, этнографических и статистических данных о Забайкальском крае.
  • Изучение и систематизация информации о культурном наследии региона, включая памятники архитектуры, музеи и фольклор.
  • Анализ природных ресурсов и экологической ситуации в Забайкалье, включая оценку биоразнообразия.
  • Разработка рекомендаций по сохранению культурного наследия и устойчивому развитию региона.
  • Подготовка отчета, включающего текстовые материалы, карты, графики и фотографии.

Ресурсы:

Для реализации проекта потребуются доступ к библиотечным фондам, архивам, базам данных, а также оборудование для сбора и обработки информации, включая компьютер, программное обеспечение и доступ в Интернет.

Роли в проекте:

Организует и координирует работу всей команды, определяет стратегию исследования, контролирует выполнение задач, отвечает за качество итогового отчета. Руководитель осуществляет планирование, распределение ресурсов, контроль сроков и обеспечивает взаимодействие между участниками проекта, а также отвечает за коммуникацию с внешними экспертами и организациями, если таковые предусмотрены.

Отвечает за сбор, анализ и интерпретацию исторических данных о Забайкальском крае, включая изучение архивов, документов, публикаций и других источников. Исследователь-историк должен обладать глубокими знаниями в области истории, источниковедения и методологии исторических исследований. Он отвечает за подготовку обзоров, написание разделов отчета, посвященных истории региона и его культурному наследию, а также участие в презентациях и обсуждениях.

Занимается изучением этнического состава населения Забайкалья, анализом традиций, обычаев, языка и верований коренных народов и переселенцев. Исследователь-этнограф проводит полевые исследования, собирает интервью, анализирует фольклорные материалы и данные этнографических источников. Он разрабатывает разделы отчета, посвященные культуре и традициям различных этнических групп, проживающих в регионе, и участвует в организации культурных мероприятий.

Отвечает за изучение природных ресурсов, экологической ситуации и биоразнообразия Забайкальского края. Исследователь-эколог анализирует данные мониторинга окружающей среды, проводит полевые исследования, оценивает состояние экосистем и разрабатывает рекомендации по охране природы и рациональному природопользованию. Он готовит разделы отчета, посвященные экологическим проблемам и устойчивому развитию региона.

Наименование образовательного учреждения

Проект

на тему

Забайкальский край: Этнокультурное наследие и природное разнообразие

Выполнил: ФИО

Руководитель: ФИО

Содержание

  • Введение 1
  • Исторический очерк Забайкальского края 2
  • Этнокультурное многообразие населения 3
  • Природные ресурсы и экологическое состояние 4
  • Экономика Забайкальского края: Современное состояние и перспективы 5
  • Культурное наследие Забайкалья: Сохранение и развитие 6
  • Туризм в Забайкалье: Природные и культурные ресурсы 7
  • Влияние географического положения на развитие 8
  • Заключение 9
  • Список литературы 10

Введение

Содержимое раздела

Введение сформирует основу для понимания дальнейшей работы, представляя собой обзор темы, обоснование актуальности и значимости исследования Забайкальского края. Здесь будет обозначена цель исследования, а также задачи, которые необходимо решить для ее достижения. Описание методологии, используемой в проекте, включая методы сбора и анализа данных, позволит читателям оценить строгость и надежность результатов исследования. Будет представлен краткий обзор структуры проекта, чтобы читатели могли ориентироваться в содержании и последовательности изложения материала, а также обозначены основные понятия и термины, используемые в работе.

Исторический очерк Забайкальского края

Содержимое раздела

Раздел посвящен историческому развитию Забайкальского края от древнейших времен до современности. Будут рассмотрены этапы формирования региона, включая влияние различных исторических событий и процессов на его культуру, экономику и демографию. Особое внимание будет уделено ключевым историческим фигурам и событиям, оказавшим значительное влияние на развитие региона. Анализ исторических источников, таких как летописи, архивные документы и археологические находки, позволит воссоздать объективную картину прошлого Забайкалья, выявить закономерности и тенденции развития, а также определить факторы, формирующие его уникальность.

Этнокультурное многообразие населения

Содержимое раздела

В этом разделе будет представлен анализ этнического состава населения Забайкальского края, его культурных традиций, обычаев, языков и верований. Рассмотрение традиционных видов деятельности, праздников, обрядов и форм народного творчества различных этнических групп позволит оценить богатство и многогранность культурного наследия региона. Будет проанализировано влияние культурного взаимодействия между различными народами, проживающими в Забайкалье, на формирование общей культурной идентичности и традиций. Важно изучить проблему сохранения и развития языков, фольклора и традиционных ремесел различных народов Забайкалья.

Природные ресурсы и экологическое состояние

Содержимое раздела

Данный раздел посвящен изучению природных ресурсов Забайкальского края и оценке экологической обстановки в регионе. Будут рассмотрены основные природные ресурсы, включая полезные ископаемые, водные ресурсы, лесные массивы и животный мир. Анализ экологического состояния включает оценку загрязнения окружающей среды, выявление проблем, связанных с использованием природных ресурсов, и определение мер по их охране и рациональному использованию. Особое внимание будет уделено изучению биоразнообразия территории, а также анализу проблем, связанных с изменением климата и его влиянием на экосистемы.

Экономика Забайкальского края: Современное состояние и перспективы

Содержимое раздела

В данной части исследования будет проведен анализ экономической ситуации в Забайкальском крае. Рассмотрены основные отрасли экономики, такие как добыча полезных ископаемых, сельское хозяйство, лесопереработка и туризм. Изучены показатели экономического развития региона, включая валовой региональный продукт, уровень безработицы, инвестиции и торговый оборот. В рамках анализа будут рассмотрены проблемы и перспективы развития экономики Забайкальского края, включая факторы, влияющие на экономический рост, и стратегии устойчивого развития. Оценка роли малого и среднего бизнеса в экономике региона, а также анализ привлечения инвестиций.

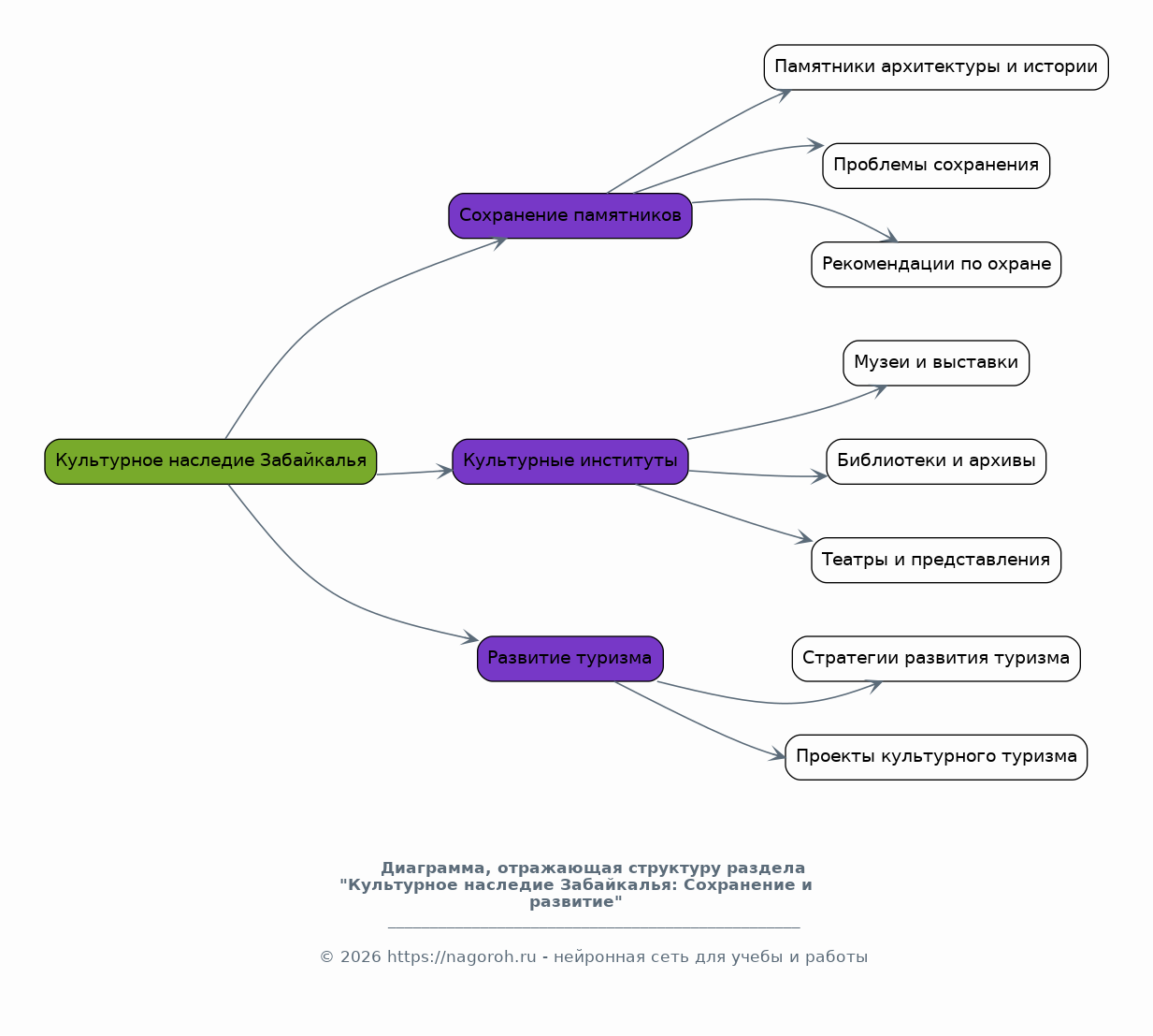
Культурное наследие Забайкалья: Сохранение и развитие

Содержимое раздела

Раздел направлен на изучение и анализ культурного наследия Забайкальского края, включая памятники архитектуры, музеи, библиотеки, театры и другие объекты культурного значения. Будет рассмотрена роль культурных институтов в сохранении и популяризации культурного наследия региона. Проанализированы проблемы, связанные с сохранением памятников истории и культуры, и предложены рекомендации по их эффективной охране и использованию. Особое внимание будет уделено развитию туризма как фактору, способствующему сохранению и продвижению культурного наследия Забайкалья. Будут рассмотрены стратегии и проекты по развитию культурного туризма.

Туризм в Забайкалье: Природные и культурные ресурсы

Содержимое раздела

В разделе будет проведен анализ туристического потенциала Забайкальского края, основанного как на его уникальных природных объектах, так и на богатом культурном наследии. Рассмотрены основные виды туризма, развитые в регионе, такие как экологический, культурно-познавательный, приключенческий и оздоровительный. Проанализированы факторы, влияющие на развитие туризма, включая транспортную инфраструктуру, гостиничные услуги, туристические маршруты и продвижение туристического продукта. Будут определены ключевые проблемы и перспективы развития туризма в Забайкалье, а также предложены рекомендации по улучшению туристической инфраструктуры и продвижению региона на международном туристическом рынке.

Влияние географического положения на развитие

Содержимое раздела

Раздел посвящен изучению влияния географического положения Забайкальского края на различные аспекты его развития, включая экономику, культуру и экологию. Рассмотрены особенности климата, рельефа и природных ресурсов региона в контексте их влияния на жизнедеятельность населения и развитие отдельных отраслей экономики. Проанализированы транспортные связи Забайкалья с другими регионами России и странами мира, включая роль железнодорожного и автомобильного транспорта. Особое внимание уделено влиянию географического положения на развитие международных экономических связей, туризма и культурного обмена. Будут рассмотрены перспективы развития региона с учетом его географического положения.

Заключение

Содержимое раздела

В заключении будет представлен общий обзор результатов исследования и основные выводы, сделанные на основе проведенного анализа. Подводятся итоги по каждому из основных разделов работы, с акцентом на ключевые открытия и выводы. Обобщаются основные достижения и значимость проведенного исследования для понимания истории, культуры, экономики и экологического состояния Забайкальского края. Оценивается вклад исследования в развитие знаний о регионе, определяются направления дальнейших исследований и предлагаются практические рекомендации по сохранению культурного наследия, охране окружающей среды и устойчивому развитию Забайкальского края.

Список литературы

Содержимое раздела

В данном разделе будет представлен исчерпывающий список использованной литературы и источников, включая научные статьи, монографии, архивные документы, статистические данные, законодательные акты и интернет-ресурсы. Список литературы будет организован в соответствии с требованиями к оформлению научной работы и позволит читателям проверить достоверность представленных данных и углубить свои знания по теме исследования. Каждый источник должен быть оформлен в соответствии с принятыми стандартами цитирования, что обеспечит корректное указание авторства и облегчит доступ к использованным материалам.

Получи Такой Проект

До 90% уникальность
Готовый файл Word
15-30 страниц
Список источников по ГОСТ
Оформление по ГОСТ
Таблицы и схемы
Презентация

Создать Проект на любую тему за 5 минут

Создать

#5587070