Нейросеть

Жизнь в условиях катастрофы: Культурные практики повседневности и стратегии выживания

Нейросеть для проекта Гарантия уникальности Строго по ГОСТу Высочайшее качество Поддержка 24/7

Данный исследовательский проект посвящен изучению трансформации повседневной жизни и формированию стратегий выживания в условиях катастрофических событий. Анализируются изменения в культурных практиках, социальных взаимодействиях и способах организации жизни, вызванные влиянием кризисных ситуаций. Проект предполагает комплексный подход, включающий анализ исторических прецедентов, современных кейсов и эмпирических данных для выявления общих закономерностей и специфических особенностей адаптации к чрезвычайным обстоятельствам. Особое внимание уделяется роли культуры как механизма преодоления травмы, сохранения идентичности и мобилизации ресурсов. Исследование направлено на понимание механизмов, посредством которых люди находят способы выживания, сохраняют человечность и формируют новые формы социального взаимодействия в условиях разрушения и неопределенности. В рамках проекта будут изучены различные аспекты: от изменения пищевых привычек и жилищных условий до трансформации системы ценностей и моральных норм.

Идея:

Проект предполагает изучение того, как люди адаптируются к жизни в условиях катастроф, фокусируясь на культурных практиках и стратегиях выживания. Основная идея заключается в выявлении механизмов, посредством которых культура становится инструментом преодоления кризиса и формирования новых форм социальной организации.

Продукт:

Результатом исследования станет аналитический отчет, включающий систематизацию данных, выводы и рекомендации для различных заинтересованных сторон. Будут разработаны методические материалы, которые могут быть использованы для обучения и повышения осведомленности о влиянии катастроф на повседневную жизнь и способы адаптации к ним.

Проблема:

Существует недостаток эмпирических исследований, систематически изучающих культурные аспекты выживания в условиях катастроф, особенно в контексте современных вызовов. Необходимо углубить понимание того, как культурные факторы влияют на способность людей справляться с кризисами и восстанавливаться после них.

Актуальность:

Актуальность проекта обусловлена возрастающей частотой и масштабом катастрофических событий в современном мире, что требует глубокого понимания механизмов адаптации. Исследование способствует разработке эффективных стратегий реагирования и восстановления, учитывающих культурные особенности различных сообществ.

Цель:

Цель проекта – выявить и проанализировать культурные практики и стратегии выживания, формирующиеся в условиях катастроф. Это позволит лучше понять роль культуры в процессе адаптации к чрезвычайным обстоятельствам и разработать рекомендации по смягчению последствий кризисных ситуаций.

Целевая аудитория:

Аудитория проекта включает исследователей, специалистов в области социологии, антропологии, культурологии, специалистов по управлению рисками и представителей гуманитарных организаций. Результаты исследования будут полезны для разработки образовательных программ и практических рекомендаций для населения.

Задачи:

  • Проведение обзора научной литературы по теме исследования, включая работы по социологии катастроф, культурной антропологии и изучению повседневности.
  • Сбор и анализ эмпирических данных, включающий полевые исследования, интервью, анализ архивных материалов и документов.
  • Разработка и апробация методологии исследования, адаптированной к специфике изучаемых явлений.
  • Анализ данных и интерпретация результатов, выявление общих закономерностей и специфических особенностей стратегий выживания.
  • Подготовка отчетов, публикаций и презентаций для распространения результатов исследования.

Ресурсы:

Для реализации проекта потребуются доступ к специализированной научной литературе, финансирование полевых исследований, оборудование для сбора и обработки данных, а также доступ к экспертам и респондентам.

Роли в проекте:

Отвечает за общее руководство проектом, включая разработку концепции, планирование, координацию работы команды, контроль за выполнением задач и сроками, а также подготовку научных публикаций и презентаций. Руководитель обладает опытом в организации полевых исследований, анализе данных и написании аналитических отчетов. Он также отвечает за коммуникацию с финансирующими организациями и представление результатов исследования общественности.

Отвечает за проведение эмпирических исследований, включая сбор данных, проведение интервью, анализ документов и материалов, а также обработку и интерпретацию данных. Научный сотрудник обладает опытом в применении различных методов исследования, знанием теории и методологии исследования, а также навыками работы с базами данных и статистическими пакетами. Он также участвует в написании научных статей и подготовке отчетов.

Отвечает за обработку, анализ и визуализацию данных, полученных в ходе исследования. Аналитик данных использует статистические методы, программные средства и инструменты для обработки больших объемов данных, выявления закономерностей и тенденций, а также подготовки отчетов и презентаций. Он должен обладать опытом работы со статистическими пакетами, знанием методов анализа данных и умением представлять результаты исследований в понятной форме.

Осуществляет сбор данных в полевых условиях, проводя интервью, наблюдения, участвуя в мероприятиях и используя другие методы сбора информации. Полевой исследователь должен обладать навыками коммуникации, умением устанавливать контакт с респондентами, знанием этических норм проведения исследований и умением работать в различных культурных контекстах. Он также отвечает за ведение полевых дневников, подготовку отчетов о проделанной работе и соблюдение процедур сбора данных.

Наименование образовательного учреждения

Проект

на тему

Жизнь в условиях катастрофы: Культурные практики повседневности и стратегии выживания

Выполнил: ФИО

Руководитель: ФИО

Содержание

  • Введение 1
  • Теоретические основы исследования катастроф и выживания 2
  • Культура повседневности в условиях катастрофы: трансформация практик 3
  • Стратегии выживания и культурные ресурсы 4
  • Социальная организация и солидарность в условиях кризиса 5
  • Методология исследования: методы сбора и анализа данных 6
  • Кейс-стади: анализ конкретных катастрофических событий 7
  • Обсуждение результатов и их интерпретация 8
  • Заключение 9
  • Список литературы 10

Введение

Содержимое раздела

Введение представляет собой структурированное изложение актуальности и значимости выбранной темы исследования, а также формулировку целей и задач. В данном разделе обосновывается выбор проблематики, описывается ее актуальность в контексте современных глобальных вызовов и анализируются ключевые существующие исследования. Обозначается теоретическая база, на которую будет опираться исследование, и раскрывается его практическая значимость. Введение включает в себя краткий обзор структуры работы, что помогает читателю ориентироваться в содержании и понять логику изложения материала. Кроме того, введение содержит основные определения ключевых понятий, используемых в исследовании.

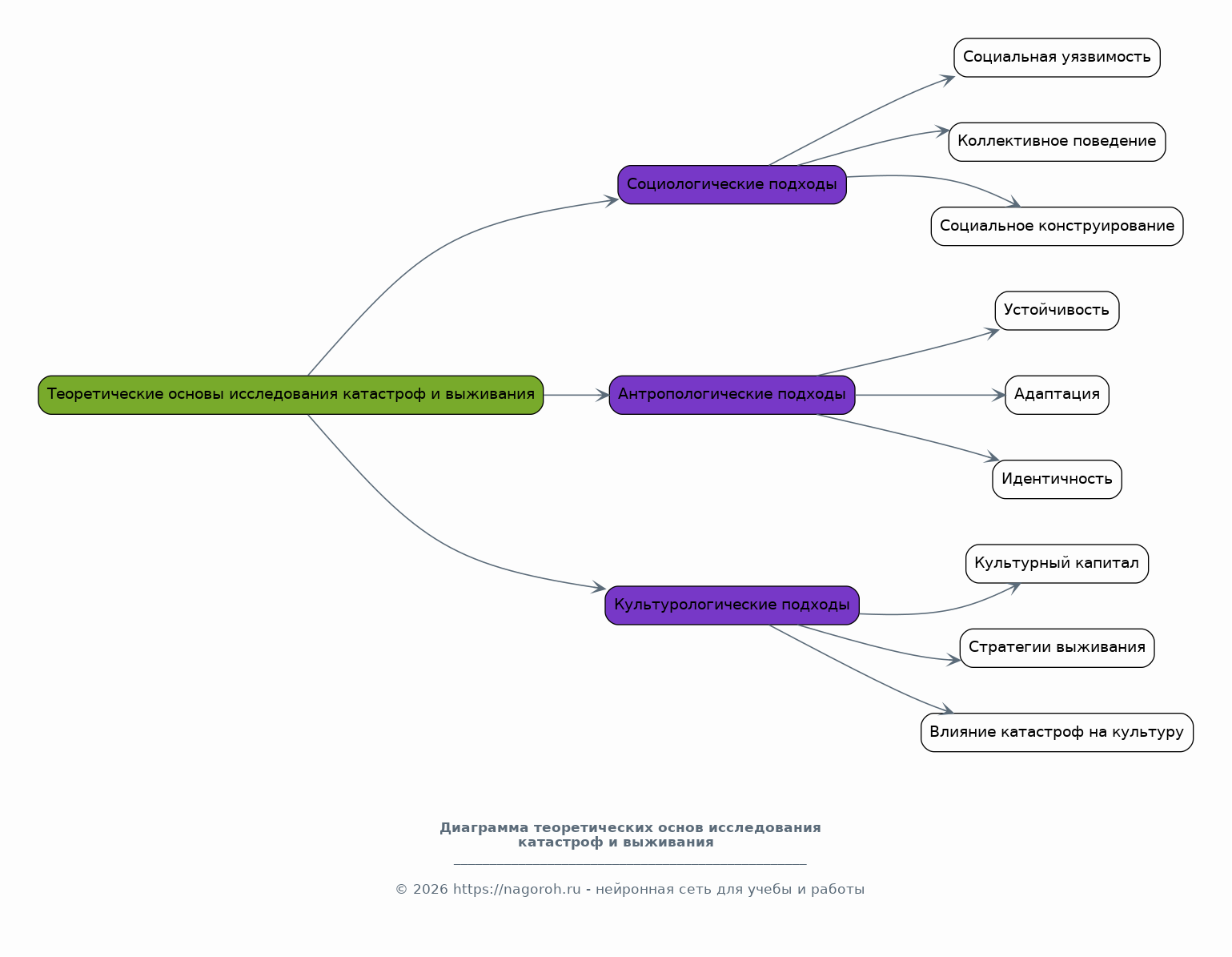
Теоретические основы исследования катастроф и выживания

Содержимое раздела

Раздел посвящен обзору теоретических подходов к изучению катастроф и выживания, включая социологические, антропологические и культурологические перспективы. Рассматриваются ключевые концепции, такие как социальная уязвимость, устойчивость, адаптация, травма и идентичность. Анализируются основные теории, объясняющие динамику социальной жизни в условиях кризиса, включая теории коллективного поведения, социального конструирования реальности и культурного капитала. Особое внимание уделяется роли культуры в формировании стратегий выживания и преодолении последствий катастроф. Рассматриваются различные типы катастроф и их влияние на социальные структуры, культурные практики и психологическое состояние людей.

Культура повседневности в условиях катастрофы: трансформация практик

Содержимое раздела

Этот раздел фокусируется на изменениях в повседневной жизни, вызванных катастрофическими событиями. Исследуются трансформация привычек, ритуалов, повседневных практик, способов организации быта и питания, а также изменений в использовании пространства и времени. Анализируется, как катастрофы влияют на социальные взаимодействия, семейные отношения, гендерные роли и другие аспекты повседневной жизни. Особое внимание уделяется анализу культурных артефактов, таких как фотографии, дневники, произведения искусства, и их роли в сохранении памяти о катастрофе и формировании коллективной идентичности. Рассматриваются различные стратегии адаптации, включая самоорганизацию, взаимопомощь и использование традиционных знаний.

Стратегии выживания и культурные ресурсы

Содержимое раздела

Раздел посвящен анализу стратегий выживания, используемых в условиях катастроф, с акцентом на роль культурных ресурсов. Рассматриваются различные стратегии, такие как создание запасов, эвакуация, поиск убежища, поддержание социальных связей и использование традиционных знаний. Анализируется, как культурные факторы, такие как религия, верования, ценности и нормы, влияют на выбор стратегий выживания. Особое внимание уделяется анализу роли культурных ресурсов, таких как знание локальной среды, навыки, социальные сети и культурное наследие, в повышении устойчивости сообществ к катастрофам. Рассматриваются механизмы мобилизации культурных ресурсов и их влияние на процесс восстановления.

Социальная организация и солидарность в условиях кризиса

Содержимое раздела

Этот раздел анализирует изменения в социальной организации и формирование солидарности в условиях кризисных ситуаций. Исследуются механизмы самоорганизации, взаимопомощи и волонтерства. Рассматриваются примеры формирования новых социальных групп, сетей поддержки и инициатив гражданского общества. Анализируется влияние катастроф на социальное неравенство и доступ к ресурсам. Особое внимание уделяется роли лидеров и активистов в мобилизации сообществ и координации усилий по оказанию помощи. Рассматриваются различные модели социальной организации в условиях кризиса и их влияние на процесс преодоления последствий катастроф. Анализируются факторы, способствующие формированию солидарности и преодолению разобщенности.

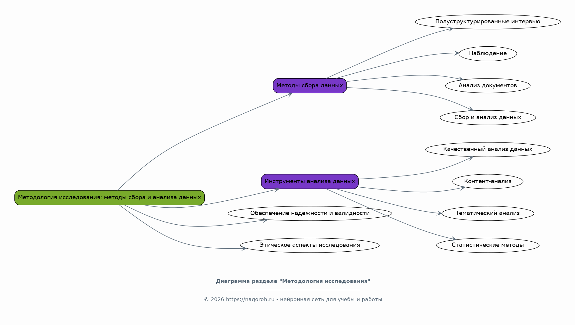
Методология исследования: методы сбора и анализа данных

Содержимое раздела

В данном разделе детально описываются методы, используемые для сбора и анализа данных в исследовании. Описываются методы полевых исследований, такие как полуструктурированные интервью, наблюдение, анализ документов, сбор и анализ данных из различных источников, включая архивы, онлайн-ресурсы и средства массовой информации. Обосновывается выбор конкретных методов сбора данных, учитывая цели и задачи исследования, а также специфику изучаемых явлений. Представлены инструменты анализа данных, например, качественный анализ данных, контент-анализ, тематический анализ и статистические методы, при необходимости. Описываются стратегии обеспечения надежности и валидности данных, а также этические аспекты проведения исследования.

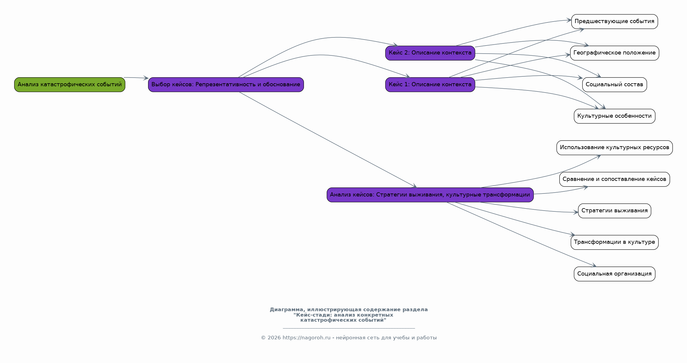
Кейс-стади: анализ конкретных катастрофических событий

Содержимое раздела

В этом разделе представлены результаты анализа конкретных катастрофических событий, служащих примерами для детального изучения. Описываются конкретные кейсы, выбранные для исследования, и обосновывается их выбор с точки зрения репрезентативности и соответствия целям исследования. Для каждого кейса предоставляется подробное описание контекста: географическое положение, социальный состав населения, особенности культуры, предшествующие события. Представлены результаты исследования: анализ стратегий выживания, трансформации в культуре повседневности, изменения в социальной организации и солидарности, а также использование культурных ресурсов. Особое внимание уделяется выявлению общих закономерностей и специфических особенностей в каждом кейсе, а также сравнению и сопоставлению различных событий.

Обсуждение результатов и их интерпретация

Содержимое раздела

В данном разделе происходит обсуждение и интерпретация полученных результатов исследования, с сопоставлением с теоретическими положениями и другими эмпирическими данными. Обсуждаются основные выводы, полученные в ходе анализа кейсов, и их связь с вопросами, поставленными в начале исследования. Проводится критический анализ данных, выявляются ограничения исследования и возможные направления для будущих исследовательских работ. Осуществляется интерпретация полученных результатов, с использованием существующих теоретических подходов и концепций. Подчеркивается вклад исследования в понимание природы катастроф, трансформации культур и стратегий выживания.

Заключение

Содержимое раздела

В заключении обобщаются основные результаты исследования, формулируются выводы, подтверждающие или опровергающие поставленные гипотезы. Подводятся итоги работы, подчеркивается значимость полученных результатов и их вклад в развитие научного знания. Предлагаются рекомендации, основанные на результатах исследования, для практического применения в области управления рисками, гуманитарной помощи и разработки стратегий повышения устойчивости. Определяются перспективные направления для дальнейших исследований, рассматриваются вопросы, требующие дополнительного изучения, и обозначаются области, в которых необходимо углубить понимание. Заключение должно отражать все ключевые аспекты проведенного исследования.

Список литературы

Содержимое раздела

Список литературы содержит полный перечень использованных источников, включая научные статьи, книги, документы, веб-сайты и другие материалы, цитируемые в тексте исследования. Список литературы составляется в соответствии с требованиями к оформлению библиографии, принятыми в академическом сообществе (например, MLA, APA, ГОСТ). Каждая запись в списке содержит полную информацию об источнике, необходимую для его идентификации и нахождения. Источники располагаются по алфавиту или в другом порядке, принятом в соответствии с требованиями к оформлению. Список литературы является важной частью научной работы, демонстрирующей широту исследования и уважение к интеллектуальной собственности.

Получи Такой Проект

До 90% уникальность
Готовый файл Word
15-30 страниц
Список источников по ГОСТ
Оформление по ГОСТ
Таблицы и схемы
Презентация

Создать Проект на любую тему за 5 минут

Создать

#5487968