Нейросеть

Жизненные стратегии современной молодежи: социологический анализ и перспективы развития

Нейросеть для проекта Гарантия уникальности Строго по ГОСТу Высочайшее качество Поддержка 24/7

Данный исследовательский проект посвящен изучению жизненных стратегий современной молодежи в условиях быстро меняющегося мира. Работа направлена на выявление ключевых ценностей, приоритетов и поведенческих моделей, определяющих выбор жизненного пути, образовательные траектории, карьерные устремления и отношения. В рамках исследования будут проанализированы социально-экономические факторы, оказывающие влияние на формирование этих стратегий, а также рассмотрены различные группы молодежи с учетом их социального статуса, образования и места проживания. Особое внимание будет уделено новым формам самореализации, таким как фриланс, предпринимательство и волонтерство, а также влиянию цифровых технологий на процессы социализации и профессиональной ориентации. Цель исследования – разработка рекомендаций для образовательных учреждений, государственных органов и общественных организаций, направленных на поддержку и развитие потенциала современной молодежи.

Идея:

Современная молодежь сталкивается с новыми вызовами и возможностями, что требует переосмысления традиционных жизненных стратегий. Данное исследование поможет выявить эти новые стратегии и понять, как они формируются под влиянием разных факторов.

Продукт:

Результатом проекта станет аналитический отчет, содержащий подробное описание выявленных жизненных стратегий, их типологию и факторы, влияющие на их формирование. Данный отчет может быть использован для разработки образовательных программ, молодежной политики и программ поддержки.

Проблема:

Традиционные модели жизненного пути становятся менее актуальными для современной молодежи, в то время как новые стратегии пока недостаточно изучены. Это затрудняет прогнозирование развития общества и разработку эффективных мер поддержки молодежи.

Актуальность:

Исследование жизненных стратегий молодежи является актуальным в контексте социально-экономических преобразований и необходимости адаптации к новым реалиям рынка труда и общества. Понимание этих стратегий позволит более эффективно решать проблемы молодежной занятости, образования и социального развития.

Цель:

Выявить основные жизненные стратегии современной молодежи, определить факторы, влияющие на их формирование, и разработать рекомендации по поддержке и развитию молодежного потенциала. Разработать типологию стратегий.

Целевая аудитория:

Данный проект предназначен для студентов, аспирантов, преподавателей вузов, социологов, психологов, специалистов в области молодежной политики, а также для всех, кто интересуется проблемами современного общества и будущим молодежи. Результаты исследования могут быть использованы для разработки образовательных программ и молодежной политики.

Задачи:

  • Провести теоретический анализ существующих исследований по проблемам жизненных стратегий молодежи.
  • Разработать методологию эмпирического исследования, включающую в себя методы опроса, интервью и анализа документов.
  • Осуществить сбор и обработку данных, полученных в ходе эмпирического исследования.
  • Проанализировать полученные данные и выявить основные жизненные стратегии современной молодежи.
  • Разработать рекомендации по поддержке и развитию молодежного потенциала.

Ресурсы:

Для реализации проекта потребуются материально-технические ресурсы для проведения опросов и интервью, доступ к статистическим данным и научным публикациям, а также квалифицированные специалисты в области социологии и психологии.

Роли в проекте:

Осуществляет общее руководство проектом, координирует работу команды, контролирует выполнение задач и отчитывается перед заказчиком. Несет ответственность за достижение целей проекта и качество результатов.

Занимается разработкой методологии исследования, сбором и анализом данных, подготовкой аналитических отчетов и научных публикаций. Отвечает за научную обоснованность и достоверность результатов исследования.

Осуществляет статистическую обработку данных, проводит анализ корреляций и регрессии, формирует статистические таблицы и графики. Обеспечивает валидность и надежность статистических результатов.

Оценивает результаты исследования с точки зрения практической применимости в области молодежной политики. Формулирует рекомендации для государственных органов и общественных организаций.

Наименование образовательного учреждения

Проект

на тему

Жизненные стратегии современной молодежи: социологический анализ и перспективы развития

Выполнил: ФИО

Руководитель: ФИО

Содержание

  • Введение 1
  • Теоретические основы исследования жизненных стратегий 2
  • Социальный контекст формирования жизненных стратегий современной молодежи 3
  • Методология эмпирического исследования жизненных стратегий молодежи 4
  • Анализ результатов эмпирического исследования 5
  • Типология жизненных стратегий современной молодежи 6
  • Факторы, влияющие на выбор жизненных стратегий 7
  • Перспективы развития жизненных стратегий в будущем 8
  • Рекомендации по поддержке и развитию молодежного потенциала 9
  • Заключение 10
  • Список литературы 11

Введение

Содержимое раздела

В данном разделе будут обозначены актуальность исследования, его цели и задачи, объект и предмет исследования. Будет дан краткий обзор существующей литературы по теме. Обоснована необходимость проведения данного исследования, намечены основные этапы и методы работы. Определены основные понятия и термины, используемые в проекте. Введение задает общую рамку исследования и представляет его значимость для научного сообщества и практической деятельности.

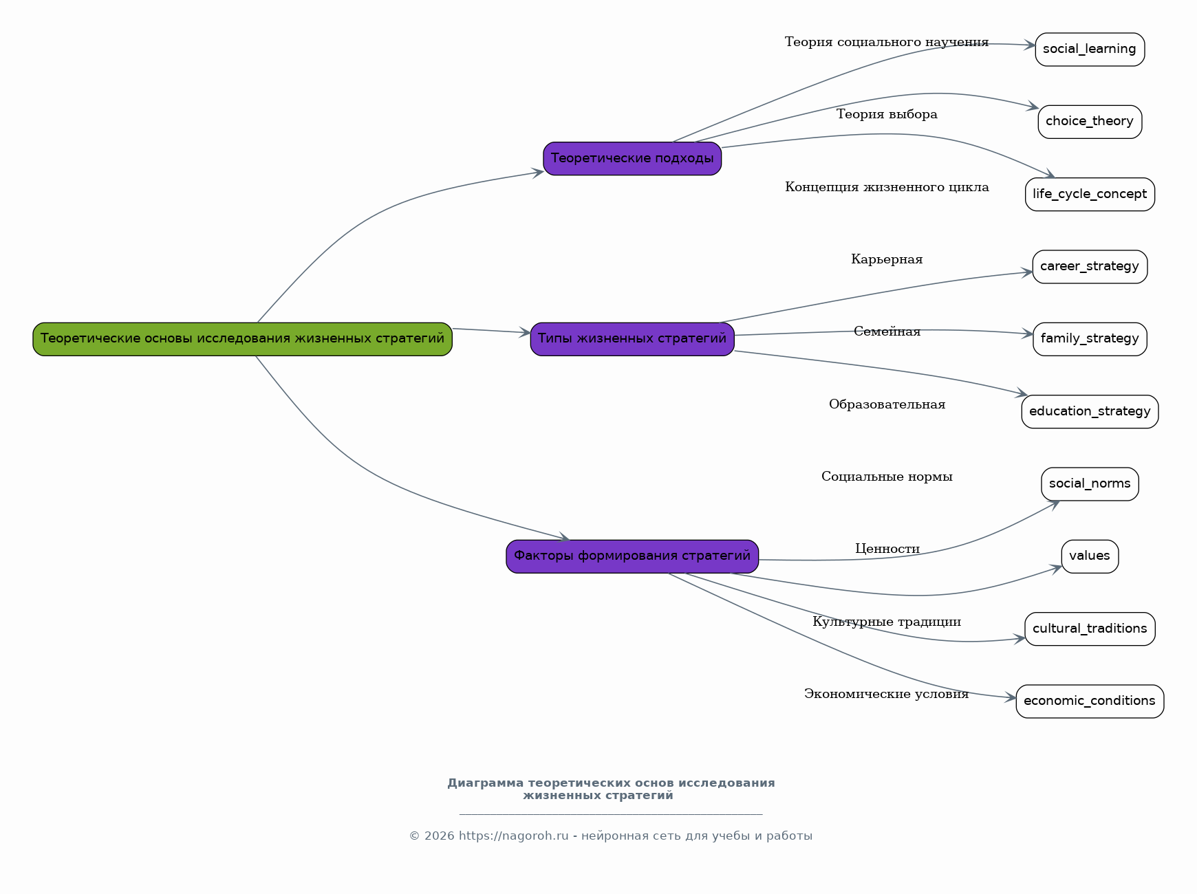
Теоретические основы исследования жизненных стратегий

Содержимое раздела

В данном разделе будет осуществлен анализ основных теоретических подходов к изучению жизненных стратегий, таких как теория социального научения, теория выбора, концепция жизненного цикла и т.д. Будут рассмотрены различные типы жизненных стратегий, такие как карьерная, семейная, образовательная и т.д. Особое внимание будет уделено анализу факторов, влияющих на формирование жизненных стратегий, таких как социальные нормы, ценности, культурные традиции и экономические условия.

Социальный контекст формирования жизненных стратегий современной молодежи

Содержимое раздела

Рассмотрены социально-экономические условия, политическая ситуация и культурные особенности, влияющие на жизненный выбор молодежи. Анализ тенденций рынка труда, системы образования и социальной политики. Исследование влияния глобализации и цифровизации на формирование ценностей и приоритетов молодежи будем рассматривать в этом разделе. Кроме того, будет рассмотрена роль семьи и ближайшего окружения в процессе социализации и формирования жизненных стратегий.

Методология эмпирического исследования жизненных стратегий молодежи

Содержимое раздела

Описывается методологический подход к проведению исследования, включающий в себя выборку, методы сбора и анализа данных. Уточняются конкретные инструменты исследования, такие как анкетирование, интервью, фокус-группы и т.д. Обосновывается выбор данной методологии, её преимущества и недостатки. Будут предложены критерии оценки достоверности и надежности полученных данных. Продумана логика обработки и интерпретации полученных результатов.

Анализ результатов эмпирического исследования

Содержимое раздела

Описываются основные результаты эмпирического исследования, представленные в виде таблиц, графиков и диаграмм. Проводится интерпретация полученных данных и выявление ключевых тенденций и закономерностей. В этом разделе будут подробно рассмотрены различные типы жизненных стратегий, выявленные в ходе исследования. Приводятся примеры типичных жизненных траекторий молодых людей, отражающие различные стратегии.

Типология жизненных стратегий современной молодежи

Содержимое раздела

На основании проведенного анализа результатов эмпирического исследования, будет предложена типология жизненных стратегий современной молодежи. Для каждой стратегии будут определены основные характеристики, ценности и приоритеты. Будет проанализирована связь между жизненными стратегиями и социальными факторами, такими как образование, доход, место проживания и т.д. Цель – предоставить систематизированное представление о разнообразии жизненных стратегий, существующих в современной молодежной среде.

Факторы, влияющие на выбор жизненных стратегий

Содержимое раздела

В данном разделе будет проведена детальная оценка влияния различных факторов на выбор жизненных стратегий молодежи – социальных, экономических, культурных, личностных. Раскрываются механизмы воздействия этих факторов на формирование приоритетов и ценностей молодых людей. Особое внимание уделяется анализу роли образования и профессиональной подготовки в формировании успешных жизненных стратегий. Выделяются основные барьеры и ограничители, препятствующие реализации жизненных стратегий современной молодежи.

Перспективы развития жизненных стратегий в будущем

Содержимое раздела

Прогнозируются возможные изменения в жизненных стратегиях молодежи в условиях дальнейших социально-экономических трансформаций. Рассматриваются потенциальные риски и возможности, связанные с этими изменениями. Анализируются новые формы самореализации и их влияние на формирование будущих жизненных стратегий. Особое внимание уделяется влиянию технологического прогресса и цифровизации на развитие молодежных стратегий.

Рекомендации по поддержке и развитию молодежного потенциала

Содержимое раздела

На основе результатов исследования будут разработаны практические рекомендации для образовательных учреждений, государственных органов и общественных организаций, направленные на поддержку и развитие молодежного потенциала. Предлагаются конкретные меры по улучшению системы образования, повышению эффективности рынка труда и созданию благоприятных условий для самореализации молодежи. Данные рекомендации будут основаны на анализе выявленных проблем и потребностей современной молодежи.

Заключение

Содержимое раздела

В заключенииsummarized основные результаты и выводы исследования, сформулированы основные положения и теоретические результаты. Оценены достижения поставленных целей и задач. Определены перспективы дальнейших исследований в данной области. Подчеркивается практическая значимость проекта и его вклад в развитие научных знаний. В заключении отражена общая оценка проделанной работы.

Список литературы

Содержимое раздела

В данном разделе будет представлен перечень всех использованных в ходе исследования источников – научных статей, монографий, учебников, статистических данных, нормативных документов и интернет-ресурсов. Список литературы оформлен в соответствии с требованиями ГОСТ. Приведены полные библиографические данные каждого источника. Список литературы подтверждает научную обоснованность исследования и предоставляет возможность для дальнейшего изучения темы.

Получи Такой Проект

До 90% уникальность
Готовый файл Word
15-30 страниц
Список источников по ГОСТ
Оформление по ГОСТ
Таблицы и схемы
Презентация

Создать Проект на любую тему за 5 минут

Создать

#3652928