Нейросеть

Анализ надежности компонентов и перегрузки кабельных линий электропередач: Теоретические основы и практические аспекты (Реферат)

Нейросеть для реферата Гарантия уникальности Строго по ГОСТу Высочайшее качество Поддержка 24/7

Данный реферат посвящен всестороннему исследованию вопросов надежности компонентов и перегрузки в кабельных линиях электропередач. Рассматриваются ключевые факторы, влияющие на долговечность и безопасность эксплуатации кабельных систем, а также методы оценки и прогнозирования их работоспособности. Особое внимание уделяется анализу причин возникновения перегрузок и разработке практических рекомендаций по их предотвращению. Представлена информация о различных типах кабелей и их характеристиках, а также о влиянии условий окружающей среды на надежность линий.

Результаты:

Ожидается повышение понимания принципов обеспечения надежной работы кабельных линий и разработка рекомендаций по оптимизации их эксплуатации.

Актуальность:

Исследование актуально в связи с потребностью в надежном и безопасном электроснабжении, что особенно важно в условиях роста потребления электроэнергии.

Цель:

Цель работы – систематизировать знания о надежности кабельных линий и предложить практические подходы к решению проблем перегрузки.

Наименование образовательного учреждения

Реферат

на тему

Анализ надежности компонентов и перегрузки кабельных линий электропередач: Теоретические основы и практические аспекты

Выполнил: ФИО

Руководитель: ФИО

Содержание

  • Введение 1
  • Теоретические основы надежности кабельных линий 2
    • - Характеристики кабелей и их влияние на надежность 2.1
    • - Факторы, влияющие на надежность кабельных линий 2.2
    • - Методы оценки и повышения надежности 2.3
  • Анализ перегрузки кабельных линий 3
    • - Причины и последствия перегрузок 3.1
    • - Методы выявления и расчета перегрузок 3.2
    • - Предотвращение и защита от перегрузок 3.3
  • Практические примеры и данные 4
    • - Анализ аварийных ситуаций и их причин 4.1
    • - Расчет допустимых нагрузок и выбор сечения кабеля 4.2
    • - Рекомендации по эксплуатации и обслуживанию 4.3
  • Заключение 5
  • Список литературы 6

Введение

Содержимое раздела

Введение в проблематику надежности кабельных линий электропередач обусловлено их критической ролью в обеспечении энергоснабжения. В данном разделе обосновывается актуальность исследования, формулируются цели и задачи, а также описывается структура реферата. Рассматриваются основные понятия и определения, связанные с надежностью кабельных линий, и их значение для бесперебойной работы энергетических систем. Также указывается на необходимость учета различных факторов, влияющих на параметры надежности.

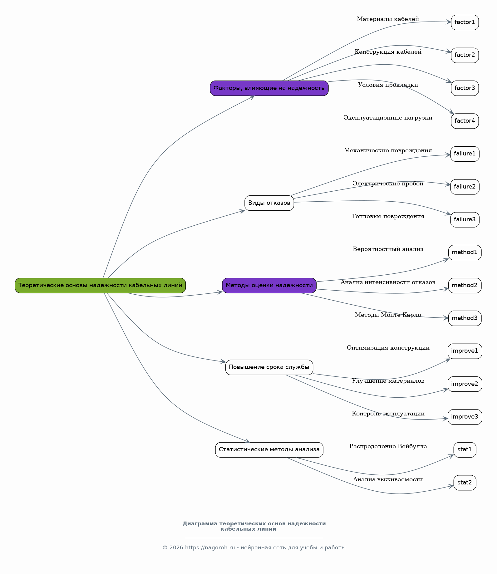
Теоретические основы надежности кабельных линий

Содержимое раздела

Этот раздел представляет собой фундаментальный обзор теоретических положений, определяющих надежность кабельных линий. Рассматриваются различные факторы, влияющие на надежность, включая материалы, конструкцию кабелей, условия прокладки и эксплуатационные нагрузки. Анализируются основные виды отказов, методы оценки надежности и способы повышения срока службы кабельных линий. Особое внимание уделяется статистическим методам анализа надежности и их применению в проектировании и эксплуатации кабельных систем.

    Характеристики кабелей и их влияние на надежность

    Содержимое раздела

    В данном подразделе рассматриваются типы кабелей, используемых в электрических сетях, их конструктивные особенности и материалы, влияющие на надежность. Анализируются факторы, такие как электрическая прочность изоляции, устойчивость к механическим повреждениям и воздействию окружающей среды. Рассматриваются современные материалы и технологии, применяемые для повышения надежности кабелей, а также методы оценки их характеристик.

    Факторы, влияющие на надежность кабельных линий

    Содержимое раздела

    Подраздел посвящен анализу внешних и внутренних факторов, влияющих на надежность кабельных линий. Рассматриваются воздействия окружающей среды (температура, влажность, химические воздействия), механические повреждения, старение изоляции и коррозия. Анализируется влияние режимов работы (перегрузки, перенапряжения) на срок службы кабеля и методы защиты от этих воздействий. Также будут рассмотрены вопросы соответствия стандартам и нормативам.

    Методы оценки и повышения надежности

    Содержимое раздела

    Этот подраздел посвящен методам оценки надежности кабельных линий, включая статистический анализ отказов и моделирование. Рассматриваются методы прогнозирования срока службы и методы повышения надежности, такие как оптимизация конструкции, правильный выбор материалов и соблюдение правил эксплуатации. Анализируется влияние профилактического обслуживания и испытаний на надежность кабельных линий и мероприятия направленные на повышение эксплуатационной готовности.

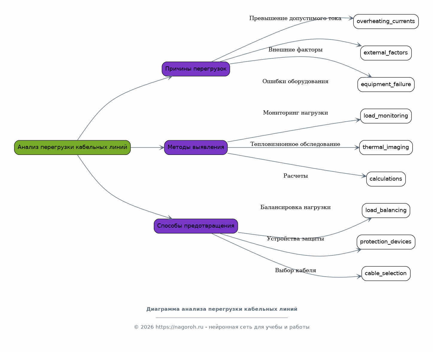
Анализ перегрузки кабельных линий

Содержимое раздела

В данном разделе рассматривается проблема перегрузки кабельных линий как одного из основных факторов, снижающих их надежность. Анализируются причины возникновения перегрузок, методы их выявления и способы предотвращения. Рассматриваются нормативные требования к допустимым нагрузкам и методы расчета этих нагрузок в различных условиях эксплуатации. Также обсуждается влияние перегрузок на срок службы кабелей и меры по защите от негативных последствий.

    Причины и последствия перегрузок

    Содержимое раздела

    В этом подразделе рассматриваются различные причины возникновения перегрузок в кабельных линиях, включая рост потребления электроэнергии, аварийные режимы работы, неправильный выбор сечения кабеля и ошибки в проектировании. Анализируются последствия перегрузок, такие как ускоренный износ изоляции, снижение срока службы кабеля, возникновение аварий и повреждений. Также обсуждается влияние перегрузок на температурный режим кабеля и методы его контроля.

    Методы выявления и расчета перегрузок

    Содержимое раздела

    Данный подраздел посвящен методам выявления перегрузок в кабельных линиях. Рассматриваются методы расчета допустимых нагрузок для различных типов кабелей и условий прокладки, основываясь на данных о температуре окружающей среды и тепловом сопротивлении грунта. Обсуждаются современные методы мониторинга нагрузки, включая использование датчиков тока и систем автоматического контроля. Рассматриваются вопросы соответствия нормативным требованиям.

    Предотвращение и защита от перегрузок

    Содержимое раздела

    В данном подразделе предлагаются практические рекомендации по предотвращению перегрузок в кабельных линиях. Рассматриваются способы оптимизации выбора сечения кабеля, организации системы защиты от перегрузок. Обсуждаются методы снижения нагрузки на кабель, например, за счет оптимизации режимов работы оборудования. Рассматриваются различные устройства защиты, такие как автоматические выключатели и предохранители, и принципы их выбора.

Практические примеры и данные

Содержимое раздела

Этот раздел представляет собой анализ конкретных примеров эксплуатации кабельных линий, демонстрирующий применение теоретических положений и методов, рассмотренных в предыдущих разделах. Анализируются реальные кейсы возникновения перегрузок, аварийных ситуаций и причин их возникновения. Приводятся результаты расчетов и моделирования, подтверждающие теоретические выводы. Рассматриваются практические аспекты выбора кабелей, организации защиты и проведения профилактического обслуживания.

    Анализ аварийных ситуаций и их причин

    Содержимое раздела

    В данном подразделе анализируются конкретные примеры аварийных ситуаций, произошедших на различных кабельных линиях. Рассматриваются причины, приведшие к авариям, такие как перегрузки, механические повреждения и старение изоляции. Приводятся статистические данные по отказам кабельных линий, анализируются факторы, влияющие на частоту аварий. Делаются выводы о влиянии различных факторов на надежность кабелей.

    Расчет допустимых нагрузок и выбор сечения кабеля

    Содержимое раздела

    Этот подраздел посвящен практическому применению методов расчета допустимых нагрузок и выбора сечения кабеля. Приводятся примеры расчетов для различных условий прокладки, включая прямой подземный способ, прокладку в траншеях и кабельных каналах. Обсуждаются факторы, влияющие на выбор сечения кабеля, такие как температура окружающей среды, тепловое сопротивление грунта. Также рассматриваются примеры оптимизации выбора сечения.

    Рекомендации по эксплуатации и обслуживанию

    Содержимое раздела

    В данном подразделе предлагаются практические рекомендации по эксплуатации и обслуживанию кабельных линий, направленные на повышение их надежности и срока службы. Рассматриваются вопросы проведения профилактических испытаний и осмотров, методы контроля состояния изоляции и обнаружения дефектов. Обсуждаются мероприятия по снижению риска перегрузок и предотвращению аварийных ситуаций. Даются рекомендации по обучению персонала.

Заключение

Содержимое раздела

В заключении обобщаются результаты проведенного исследования, формулируются основные выводы и предлагаются рекомендации по улучшению надежности кабельных линий. Оценивается достижение поставленных целей и задач. Подчеркивается важность комплексного подхода к обеспечению надежности кабельных систем, включающего правильный выбор материалов, проектирование, эксплуатацию и обслуживание. Обозначаются перспективы дальнейших исследований в данной области.

Список литературы

Содержимое раздела

В данном разделе представлены библиографические данные использованных источников, включая учебную литературу, научные статьи, нормативные документы и техническую документацию. Список литературы составлен с учетом требований к оформлению научных работ.

Получи Такой Реферат

До 90% уникальность
Готовый файл Word
Оформление по ГОСТ
Список источников по ГОСТ
Таблицы и схемы
Презентация

Создать Реферат на любую тему за 5 минут

Создать

#6167011