Нейросеть

Биография и основные идеи Томаса Гоббса: Философия, политические взгляды и вклад в науку (Реферат)

Нейросеть для реферата Гарантия уникальности Строго по ГОСТу Высочайшее качество Поддержка 24/7

Данный реферат посвящен изучению жизни и философского наследия выдающегося английского мыслителя Томаса Гоббса. В работе будет рассмотрена его биография, начиная с ранних лет и заканчивая периодом активной философской деятельности. Основное внимание уделяется анализу его главных трудов, в частности, "Левиафана", и ключевых идей, таких как концепция общественного договора и теории государства. Также будет проанализировано влияние Гоббса на развитие политической философии и его вклад в современную науку.

Результаты:

В результате исследования будет сформировано комплексное представление о жизни, философских взглядах и влиянии Томаса Гоббса на последующие поколения мыслителей.

Актуальность:

Изучение идей Гоббса актуально для понимания современных политических теорий, вопросов государственного устройства и взаимоотношений между обществом и властью.

Цель:

Цель работы – всесторонне проанализировать биографию, основные философские идеи и вклад Томаса Гоббса в развитие политической мысли и науки.

Наименование образовательного учреждения

Реферат

на тему

Биография и основные идеи Томаса Гоббса: Философия, политические взгляды и вклад в науку

Выполнил: ФИО

Руководитель: ФИО

Содержание

  • Введение 1
  • Жизнь и карьера Томаса Гоббса: от образования до зрелости 2
    • - Ранние годы и образовательный путь 2.1
    • - Путешествия и знакомство с европейской культурой 2.2
    • - Начало философской деятельности и первые труды 2.3
  • Основные философские идеи Томаса Гоббса: человек, общество и государство 3
    • - Природа человека и естественное состояние 3.1
    • - Общественный договор и основания государства 3.2
    • - Политические взгляды и обоснование монархии 3.3
  • Левиафан: анализ главного труда Томаса Гоббса 4
    • - Структура и содержание "Левиафана" 4.1
    • - Ключевые понятия: суверен, гражданин и общественный договор 4.2
    • - Влияние "Левиафана" на политическую мысль 4.3
  • Влияние идей Томаса Гоббса на современную политику и общество 5
    • - Концепция суверенитета в современном мире 5.1
    • - Взаимоотношения между государством и обществом 5.2
    • - Актуальность идей Гоббса в XXI веке 5.3
  • Заключение 6
  • Список литературы 7

Введение

Содержимое раздела

В этом разделе будет представлено краткое введение в биографию и философское наследие Томаса Гоббса. Будут обозначены основные этапы его жизни и ключевые работы, которые оказали наибольшее влияние на формирование его философских взглядов. Также будет сформулирована основная проблематика реферата, определены его цели и задачи, а также указана структура работы. Это позволит читателю сориентироваться в теме и понять общий контекст исследования.

Жизнь и карьера Томаса Гоббса: от образования до зрелости

Содержимое раздела

Первая глава посвящена детальному обзору жизненного пути Томаса Гоббса. Здесь будут рассмотрены его раннее образование, период обучения в Оксфорде, а также обстоятельства, повлиявшие на его мировоззрение. Анализируются его путешествия по Европе, контакты с выдающимися учеными и мыслителями своего времени. Особое внимание будет уделено периоду, когда Гоббс начал активно заниматься философской деятельностью, и его первым значительным работам, заложившим основу его учения.

    Ранние годы и образовательный путь

    Содержимое раздела

    Этот подраздел сосредоточится на детстве и юности Томаса Гоббса, его образовании и первых шагах в науке. Будут рассмотрены преподаватели и учителя Гоббса, а также учебные заведения, в которых он получал образование. Важно проанализировать, какие знания и идеи повлияли на формирование его ранних взглядов, и какие трудности ему пришлось преодолеть на пути к становлению как философа.

    Путешествия и знакомство с европейской культурой

    Содержимое раздела

    В данном подразделе будет рассмотрено влияние путешествий Гоббса по Европе на его мировоззрение. Анализируются его встречи с выдающимися учеными и мыслителями того времени в лице Галилея Галилея и Рене Декарта. Будет изучено, какие идеи и течения повлияли на формирование его политических взглядов, и как эти влияния отразились в его последующих работах.

    Начало философской деятельности и первые труды

    Содержимое раздела

    Здесь будет рассмотрен период, когда Гоббс начал активно заниматься философской деятельностью. Будут проанализированы его первые работы, заложившие основу его учения, и их влияние на современников. Особое внимание будет уделено контексту их написания, и влиянию политических событий того времени на формирование его взглядов. Подробно будут разобраны предпосылки к написанию его ключевых трудов.

Основные философские идеи Томаса Гоббса: человек, общество и государство

Содержимое раздела

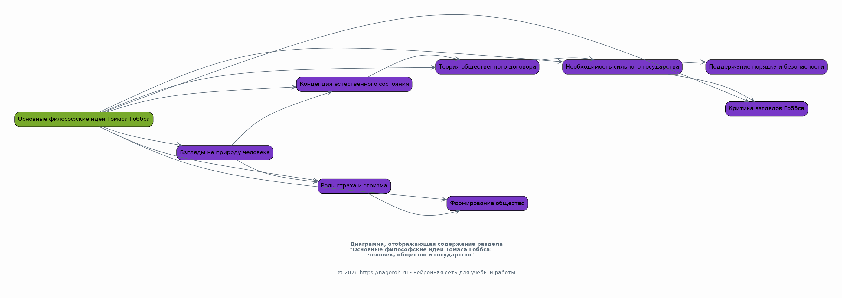
В этой главе будет представлен глубокий анализ основных философских идей Томаса Гоббса. Будут рассмотрены его взгляды на природу человека, его концепция естественного состояния, а также роль страха и эгоизма в формировании общества. Основное внимание уделится его теории общественного договора и обоснованию необходимости сильного государства для поддержания порядка и безопасности. Также будет проанализирована критика этих взглядов современниками и последующими философами.

    Природа человека и естественное состояние

    Содержимое раздела

    В этом подразделе будет подробно рассмотрена концепция природы человека, предложенная Гоббсом. Будут проанализированы его взгляды на эгоизм, страх смерти и стремление к власти как основные движущие силы. Также будет описано естественное состояние, как состояние "войны всех против всех", и его характерные черты. Рассмотрение природы человека является основополагающим для понимания его политической философии.

    Общественный договор и основания государства

    Содержимое раздела

    В данном разделе будет подробно рассмотрена теория общественного договора Гоббса. Будет проанализировано, как люди, стремясь к самосохранению, заключают договор о передаче своих прав суверену. Будет рассмотрено обоснование необходимости сильного государства для поддержания порядка и обеспечения безопасности. Также будет обсуждено, какие обязанности имеет суверен и чем обусловлена его абсолютная власть.

    Политические взгляды и обоснование монархии

    Содержимое раздела

    В этом подразделе будет проанализирована политическая позиция Гоббса, включая его обоснование монархической формы правления. Будут рассмотрены преимущества монархии, по мнению Гоббса, и причины, по которым она является наиболее эффективной формой государства. Также будет обсуждено его отношение к другим формам правления и критика демократии. Подробно рассматривается аргументация в пользу абсолютной власти суверена.

Левиафан: анализ главного труда Томаса Гоббса

Содержимое раздела

Центральным разделом реферата станет анализ главного труда Гоббса – "Левиафана". Будет рассмотрена структура и содержание книги, ее основные идеи и аргументы. Особое внимание будет уделено ключевым понятиям, таким как "суверен", "гражданин", "общественный договор", а также способам, которыми Гоббс обосновывает необходимость сильной власти. Будет проанализировано влияние "Левиафана" на развитие политической мысли и современную философию.

    Структура и содержание "Левиафана"

    Содержимое раздела

    В этом подразделе будет представлена структура "Левиафана", ее основные части и главы. Будет рассмотрено содержание каждой части книги, а также основные темы, которые в ней поднимаются. Особое внимание будет уделено логике изложения Гоббса и его методологии. Анализ структуры поможет понять, как организованы его аргументы и как он приходит к своим выводам.

    Ключевые понятия: суверен, гражданин и общественный договор

    Содержимое раздела

    Этот подраздел посвящен детальному анализу ключевых понятий "Левиафана". Будут рассмотрены определения суверена, его полномочия и обязанности. Будет проанализировано понятие "гражданин" и его связь с государством. Особое внимание будет уделено понятию общественного договора и его роли в формировании государства. Рассмотрение этих понятий необходимо для понимания философии Гоббса.

    Влияние "Левиафана" на политическую мысль

    Содержимое раздела

    Здесь будет рассмотрено влияние "Левиафана" на последующее развитие политической мысли. Будет проанализировано, как идеи Гоббса повлияли на формирование современных политических теорий и концепций. Будут рассмотрены как позитивные, так и негативные оценки его работы, а также критика его взглядов. Оценка его влияния является ключевым аспектом для понимания его места в истории философии.

Влияние идей Томаса Гоббса на современную политику и общество

Содержимое раздела

В этой главе рассматривается влияние идей Гоббса на современные политические системы и общественные процессы. Будут проанализированы актуальные вопросы, такие как роль государства в обеспечении безопасности, права и свободы граждан, а также баланс между индивидуальными интересами и общественным благом. Особое внимание будет уделено современным интерпретациям его концепций и их практическому применению в различных странах.

    Концепция суверенитета в современном мире

    Содержимое раздела

    В данном подразделе будет рассмотрено, как концепция суверенитета, предложенная Гоббсом, актуальна в современном мире. Будут проанализированы современные формы власти и управления, а также различные подходы к пониманию суверенитета в контексте глобализации. Особое внимание будет уделено роли национальных государств и международных организаций в обеспечении безопасности и порядка.

    Взаимоотношения между государством и обществом

    Содержимое раздела

    Здесь будут рассмотрены современные модели взаимодействия между государством и обществом, и как идеи Гоббса отражаются в этих моделях. Будут проанализированы вопросы прав и свобод граждан, а также роль государства в регулировании общественных отношений. Особое внимание будет уделено балансу между индивидуальными интересами и общественным благом в различных политических системах.

    Актуальность идей Гоббса в XXI веке

    Содержимое раздела

    Этот подраздел посвящен анализу актуальности идей Гоббса в XXI веке. Будут рассмотрены современные вызовы, такие как терроризм, конфликты, пандемии, и их влияние на политические системы. Особое внимание будет уделено тому, как идеи Гоббса могут помочь понять и решить эти проблемы, а также оценить их ограничения. Обсуждение актуальности необходимо для понимания его роли в современном мире.

Заключение

Содержимое раздела

В заключении будут подведены итоги исследования, обобщены основные выводы и результаты анализа жизни и философского наследия Томаса Гоббса. Будет дана оценка его вклада в развитие политической философии, его влияния на последующих мыслителей и современное общество. Будут обозначены основные вопросы, оставшиеся открытыми для дальнейшего изучения.

Список литературы

Содержимое раздела

В данном разделе представлен список использованных источников, включая научные статьи, книги и другие материалы, которые были использованы при написании реферата. Список будет организован в соответствии с требованиями к оформлению списка литературы.

Получи Такой Реферат

До 90% уникальность
Готовый файл Word
Оформление по ГОСТ
Список источников по ГОСТ
Таблицы и схемы
Презентация

Создать Реферат на любую тему за 5 минут

Создать

#5494950