Нейросеть

Биологическая роль алюминия в организме человека и животных: обзор и перспективы (Реферат)

Нейросеть для реферата Гарантия уникальности Строго по ГОСТу Высочайшее качество Поддержка 24/7

Данный реферат посвящен изучению биологической роли алюминия в организмах человека и животных. Рассматривается взаимодействие алюминия с биологическими системами, его метаболизм и влияние на здоровье. Анализируются аспекты токсичности алюминия, его потенциальные риски и механизмы воздействия. Представлены современные научные данные о влиянии алюминия на различные системы организма, включая нервную систему, костную ткань и желудочно-кишечный тракт.

Результаты:

Работа позволит расширить понимание роли алюминия в биологических процессах и выявить потенциальные направления для дальнейших исследований.

Актуальность:

Изучение биологического значения алюминия актуально в связи с широким распространением алюминия в окружающей среде и его потенциальным воздействием на здоровье человека и животных.

Цель:

Целью данного реферата является систематизация знаний о биологической роли алюминия, анализ его метаболизма, токсичности и влияния на различные биологические системы.

Наименование образовательного учреждения

Реферат

на тему

Биологическая роль алюминия в организме человека и животных: обзор и перспективы

Выполнил: ФИО

Руководитель: ФИО

Содержание

  • Введение 1
  • Физико-химические свойства и источники поступления алюминия в организм 2
    • - Химические свойства алюминия и его соединения 2.1
    • - Источники поступления алюминия: пищевые продукты, вода, медикаменты. 2.2
    • - Факторы, влияющие на абсорбцию алюминия в организме 2.3
  • Метаболизм и распределение алюминия в организме 3
    • - Транспорт и распределение алюминия в крови 3.1
    • - Биологические мишени и механизмы действия алюминия 3.2
    • - Элиминация алюминия из организма 3.3
  • Токсическое воздействие алюминия на организм человека и животных 4
    • - Неврологические эффекты: роль алюминия в развитии нейродегенеративных заболеваний 4.1
    • - Влияние на костную ткань: остеомаляция и другие нарушения 4.2
    • - Нефротоксичность алюминия: механизмы и последствия 4.3
  • Клинические примеры и данные об алюминиевой интоксикации 5
    • - Случаи острой и хронической интоксикации алюминием 5.1
    • - Алюминиевая интоксикация у пациентов с почечной недостаточностью 5.2
    • - Превентивные меры и подходы к лечению 5.3
  • Заключение 6
  • Список литературы 7

Введение

Содержимое раздела

Введение в реферат, посвященный биологической роли алюминия в живых организмах. Обосновывается актуальность темы, указывается на широкое распространение алюминия в окружающей среде и его потенциальное влияние на здоровье человека и животных. Определяются цели и задачи исследования, а также структура реферата и методология, которая будет использована.

Физико-химические свойства и источники поступления алюминия в организм

Содержимое раздела

Рассматриваются физико-химические свойства алюминия, его формы существования и распространение в окружающей среде. Анализируются основные источники поступления алюминия в организм человека и животных, включая пищу, воду, лекарственные препараты и косметические средства. Оценивается значимость различных путей поступления алюминия в контексте биологического воздействия. Обсуждаются факторы, влияющие на абсорбцию алюминия.

    Химические свойства алюминия и его соединения

    Содержимое раздела

    Обзор химических свойств алюминия и его соединений, включая растворимость, реакционную способность и взаимодействие с биологическими молекулами. Рассматриваются различные формы алюминия, встречающиеся в природе и в организме. Обсуждается влияние химических свойств на токсичность и биологическую доступность алюминия. Анализируются процессы окисления и комплексообразования.

    Источники поступления алюминия: пищевые продукты, вода, медикаменты.

    Содержимое раздела

    Детальный анализ основных источников поступления алюминия в организм, таких как продукты питания, питьевая вода, лекарственные препараты и вакцины. Оценивается вклад каждого источника в общее поступление алюминия. Рассматривается содержание алюминия в различных продуктах, а также методы контроля и снижения его концентрации в пищевых продуктах и воде. Обсуждаются потенциальные риски.

    Факторы, влияющие на абсорбцию алюминия в организме

    Содержимое раздела

    Рассмотрение факторов, влияющих на абсорбцию алюминия в желудочно-кишечном тракте. Обсуждаются роль pH, состав пищи, присутствие хелатирующих агентов и другие факторы, влияющие на всасывание алюминия. Анализируются механизмы транспорта алюминия через кишечную стенку. Обсуждаются особенности всасывания алюминия у различных групп населения, включая детей и людей с заболеваниями почек.

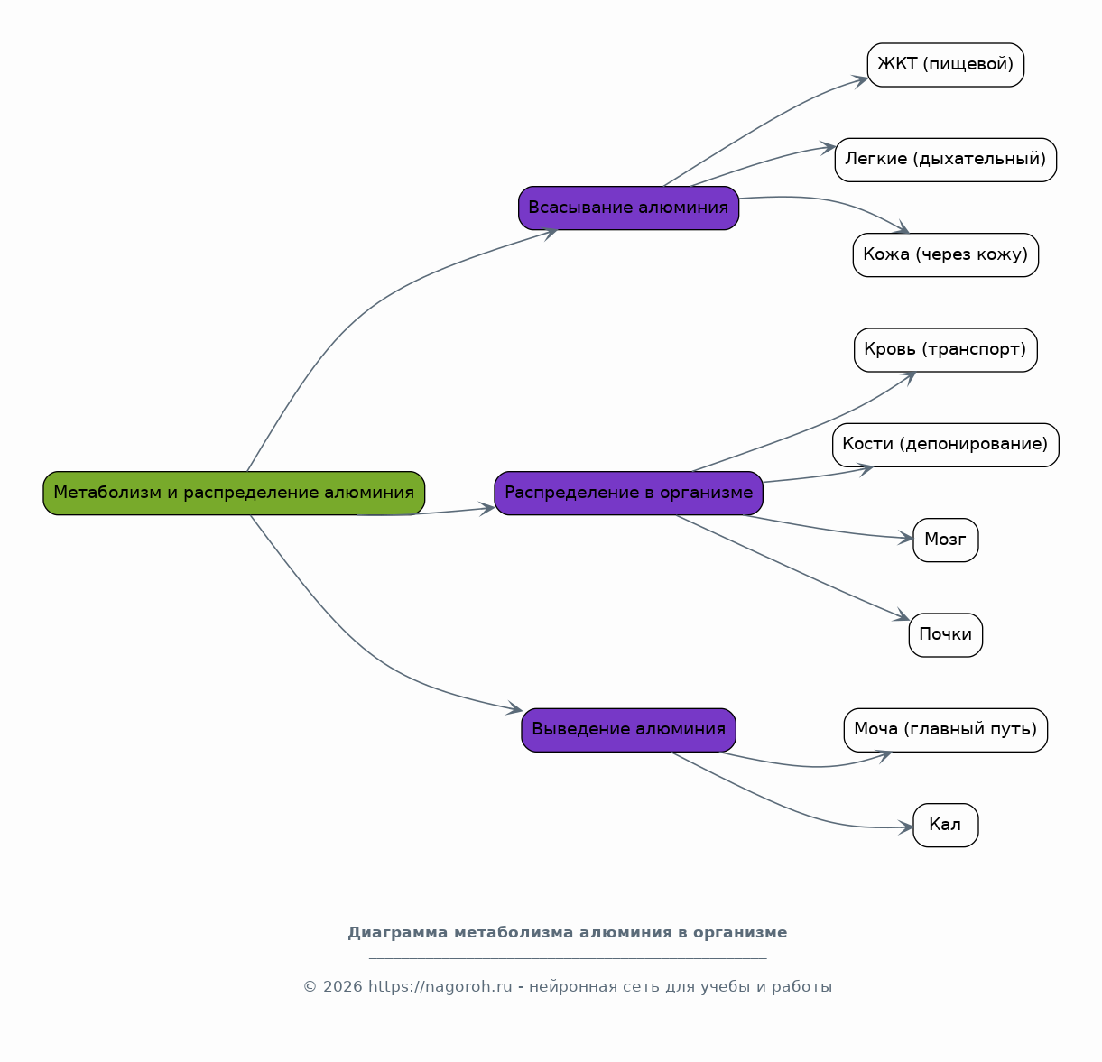
Метаболизм и распределение алюминия в организме

Содержимое раздела

Обзор процессов метаболизма алюминия в организме человека и животных. Рассматриваются пути всасывания, распределения, депонирования и выведения алюминия. Анализируется транспорт алюминия в крови, его взаимодействие с белками и другими биологическими молекулами. Оценивается накопление алюминия в различных органах и тканях, включая кости, мозг и почки. Обсуждаются механизмы выведения.

    Транспорт и распределение алюминия в крови

    Содержимое раздела

    Анализ механизмов транспорта алюминия в крови, включая его взаимодействие с белками-переносчиками, такими как трансферрин и альбумин. Обсуждается распределение алюминия между различными клеточными компартментами. Рассматривается влияние различных факторов на транспорт и распределение алюминия в крови, включая pH и наличие других ионов. Также рассматривается гематоэнцефалический барьер.

    Биологические мишени и механизмы действия алюминия

    Содержимое раздела

    Рассматриваются биологические мишени алюминия в организме, включая ферменты, рецепторы и другие биомолекулы. Анализируются механизмы действия алюминия на клеточном уровне, включая нарушение ионного баланса, оксидативный стресс и апоптоз. Обсуждается влияние алюминия на различные биологические процессы, такие как метаболизм костей, нервная проводимость и иммунная функция. Также влияние на ДНК.

    Элиминация алюминия из организма

    Содержимое раздела

    Обзор механизмов выведения алюминия из организма человека и животных. Рассматриваются пути выведения, включая почки, желудочно-кишечный тракт и костную ткань. Анализируются факторы, влияющие на элиминацию алюминия, такие как функция почек и наличие хелатирующих агентов. Обсуждается роль различных органов в выведении алюминия и влияние нарушений их функций на накопление алюминия.

Токсическое воздействие алюминия на организм человека и животных

Содержимое раздела

Подробный анализ токсического воздействия алюминия на организм человека и животных. Рассматриваются различные аспекты токсичности алюминия, включая неврологические эффекты, нарушения костного метаболизма и нефротоксичность. Анализируются данные об острых и хронических эффектах воздействия алюминия. Обсуждаются механизмы развития токсических эффектов и факторы.

    Неврологические эффекты: роль алюминия в развитии нейродегенеративных заболеваний

    Содержимое раздела

    Рассмотрение роли алюминия в развитии нейродегенеративных заболеваний, таких как болезнь Альцгеймера и болезнь Паркинсона. Обсуждаются механизмы, посредством которых алюминий может способствовать развитию этих заболеваний, включая оксидативный стресс, воспаление и нарушение транспорта ионов. Анализируются данные о корреляции между воздействием алюминия и частотой нейродегенеративных заболеваний.

    Влияние на костную ткань: остеомаляция и другие нарушения

    Содержимое раздела

    Анализ влияния алюминия на костную ткань, включая остеомаляцию и другие нарушения минерализации костей. Обсуждаются механизмы, посредством которых алюминий воздействует на костный метаболизм, включая нарушение функции остеобластов и остеокластов, а также нарушения минерализации костей. Рассматриваются методы диагностики и лечения нарушений, вызванных воздействием алюминия.

    Нефротоксичность алюминия: механизмы и последствия

    Содержимое раздела

    Рассмотрение нефротоксичности алюминия, включая механизмы повреждения почек и клинические последствия. Обсуждаются механизмы, посредством которых алюминий может вызывать повреждение почек, включая оксидативный стресс и воспаление. Анализируются данные о корреляции между воздействием алюминия и заболеваниями почек, а также методы лечения почечной недостаточности, вызванной алюминием.

Клинические примеры и данные об алюминиевой интоксикации

Содержимое раздела

Приводятся клинические примеры и данные об алюминиевой интоксикации у человека и животных. Рассматриваются случаи острой и хронической интоксикации, описываются симптомы, методы диагностики и лечения. Анализируются данные о распространенности алюминиевой интоксикации в различных популяциях, включая пациентов с почечной недостаточностью и детей. Обсуждаются профилактические меры.

    Случаи острой и хронической интоксикации алюминием

    Содержимое раздела

    Представление конкретных клинических случаев острой и хронической интоксикации алюминием, включая описания симптомов, методов диагностики и лечения. Анализ данных о причинах интоксикации, таких как профессиональное воздействие, использование алюминий-содержащих антацидов или загрязнение питьевой воды. Подробное описание диагностических подходов и методов лечения.

    Алюминиевая интоксикация у пациентов с почечной недостаточностью

    Содержимое раздела

    Анализ особенностей алюминиевой интоксикации у пациентов с почечной недостаточностью, включая повышенный риск накопления алюминия в организме и развитие токсических эффектов. Обсуждение механизмов нарушенного выведения алюминия и его последствий. Рассмотрение подходов к диагностике и лечению алюминиевой интоксикации у пациентов с почечной недостаточностью.

    Превентивные меры и подходы к лечению

    Содержимое раздела

    Обзор превентивных мер, направленных на снижение риска воздействия алюминия, таких как контроль за источниками поступления и ограничение использования алюминий-содержащих продуктов. Рассмотрение различных подходов к лечению алюминиевой интоксикации, включая использование хелатирующих агентов и другие методы терапии. Обсуждение важности ранней диагностики.

Заключение

Содержимое раздела

Подводятся итоги исследования, обобщаются основные выводы и результаты о биологической роли алюминия в организме человека и животных. Оценивается значимость полученных данных и их вклад в понимание механизмов токсичности алюминия. Формулируются выводы о необходимости дальнейших исследований в этой области.

Список литературы

Содержимое раздела

Приводится список использованной литературы, включающий научные статьи, обзоры и другие источники, использованные при написании реферата. Список отформатирован в соответствии с принятыми научными стандартами. Отражает основные источники информации, использованные в реферате.

Получи Такой Реферат

До 90% уникальность
Готовый файл Word
Оформление по ГОСТ
Список источников по ГОСТ
Таблицы и схемы
Презентация

Создать Реферат на любую тему за 5 минут

Создать

#5675933