Нейросеть

Ценностные Ориентиры Здорового Образа Жизни в Среде Студенческой Молодежи: Анализ и Перспективы (Реферат)

Нейросеть для реферата Гарантия уникальности Строго по ГОСТу Высочайшее качество Поддержка 24/7

Данный реферат посвящен изучению ценностных ориентиров, связанных со здоровым образом жизни, среди студентов. Изучаются основные компоненты ЗОЖ, такие как физическая активность, питание, психическое здоровье и отказ от вредных привычек. Проводится анализ влияния различных факторов на формирование этих ценностей, включая образовательную среду, социальное окружение и личный опыт. Работа направлена на выявление ключевых аспектов, определяющих приверженность молодежи к здоровому образу жизни, и разработку рекомендаций для улучшения этой приверженности.

Результаты:

Ожидается выявление основных ценностей, определяющих выбор студентами здорового образа жизни, и разработка практических рекомендаций для их укрепления.

Актуальность:

Актуальность исследования обусловлена необходимостью формирования здорового поколения, способного эффективно функционировать в условиях современной жизни, что требует понимания и поддержки ценностей ЗОЖ.

Цель:

Целью работы является определение ключевых ценностных ориентиров, формирующих приверженность студентов к здоровому образу жизни, и выработка рекомендаций по их укреплению.

Наименование образовательного учреждения

Реферат

на тему

Ценностные Ориентиры Здорового Образа Жизни в Среде Студенческой Молодежи: Анализ и Перспективы

Выполнил: ФИО

Руководитель: ФИО

Содержание

  • Введение 1
  • Теоретические основы здорового образа жизни 2
    • - Компоненты здорового образа жизни 2.1
    • - Психологические аспекты формирования ценностей ЗОЖ 2.2
    • - Социологическое влияние на формирование ценностей ЗОЖ 2.3
  • Влияние факторов среды на ценностные ориентиры студентов 3
    • - Образовательная среда и ЗОЖ 3.1
    • - Социальное окружение и ЗОЖ 3.2
    • - Культурные и экономические факторы ЗОЖ 3.3
  • Методология исследования ценностных ориентиров ЗОЖ 4
    • - Методы сбора данных 4.1
    • - Выборка респондентов и инструменты исследования 4.2
    • - Анализ данных 4.3
  • Практическая часть: Анализ ценностных ориентиров ЗОЖ у студентов 5
    • - Результаты анкетирования 5.1
    • - Результаты интервьюирования 5.2
    • - Обсуждение результатов и выводы 5.3
  • Заключение 6
  • Список литературы 7

Введение

Содержимое раздела

Введение рассматривает актуальность темы исследования, подчеркивая важность здорового образа жизни для студенческой молодежи. Обосновывается выбор темы, указываются цели и задачи работы, а также методы исследования. Представлен краткий обзор структуры реферата, включая основные разделы и их содержание. Определяются основные понятия и термины, используемые в работе, такие как ЗОЖ, ценности, студенческая молодежь.

Теоретические основы здорового образа жизни

Содержимое раздела

Данный раздел представляет собой обзор основных теоретических подходов к пониманию здорового образа жизни. Рассматриваются различные компоненты ЗОЖ: физическая активность, рациональное питание, психическое здоровье и отказ от вредных привычек. Анализируются психологические и социологические аспекты формирования ценностей ЗОЖ, включая мотивацию, убеждения и социальное влияние. Представлены различные модели и теории, объясняющие взаимосвязь между ценностями и поведением в отношении здоровья. Изучаются существующие определения ЗОЖ, анализируются их преимущества и недостатки.

    Компоненты здорового образа жизни

    Содержимое раздела

    Этот подраздел посвящен детальному рассмотрению ключевых компонентов здорового образа жизни. Анализируется важность физической активности для поддержания здоровья и профилактики заболеваний, описываются различные виды физических нагрузок. Рассматривается роль рационального питания, включая принципы сбалансированного рациона, значение витаминов и минералов. Подробно изучаются опасности вредных привычек, таких как курение и употребление алкоголя, и их влияние на здоровье. Обсуждается значимость психического здоровья и методы управления стрессом.

    Психологические аспекты формирования ценностей ЗОЖ

    Содержимое раздела

    В этом подразделе рассматриваются психологические факторы, влияющие на формирование ценностей здорового образа жизни у студентов. Анализируется роль мотивации, убеждений и самоэффективности в принятии решений, касающихся здоровья. Изучается влияние социальных факторов, таких как peer pressure и поддержка близких, на формирование здорового поведения. Рассматриваются различные психологические теории, объясняющие процесс формирования ценностей ЗОЖ, такие как теория социального научения и теория планируемого поведения.

    Социологическое влияние на формирование ценностей ЗОЖ

    Содержимое раздела

    Этот подраздел посвящен изучению социологических факторов, оказывающих влияние на формирование ценностей здорового образа жизни. Рассматривается роль образовательной среды и учебного процесса в формировании привычек, связанных со здоровьем. Анализируется влияние культуры, традиций и ценностей общества на восприятие ЗОЖ студентами. Изучается роль социальных сетей и других медиа в распространении информации о здоровье и формировании отношения к ЗОЖ. Обсуждаются вопросы профилактики и пропаганды ЗОЖ в студенческой среде.

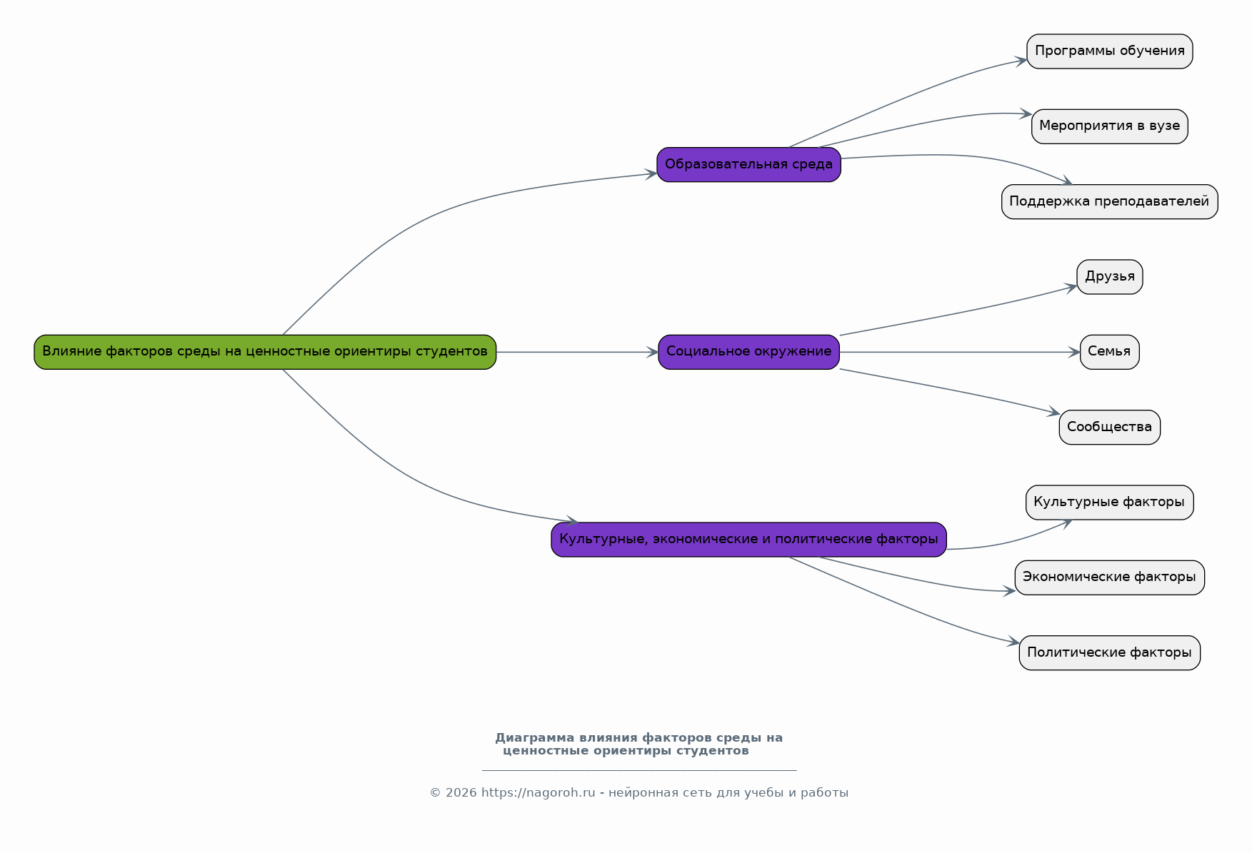
Влияние факторов среды на ценностные ориентиры студентов

Содержимое раздела

Этот раздел посвящен анализу влияния различных факторов среды на формирование ценностных ориентиров, связанных со ЗОЖ у студентов. Анализируется влияние образовательной среды, включая программы обучения, мероприятия, проводимые в вузе, и поддержку со стороны преподавателей. Рассматривается роль социального окружения, включая друзей, семью и сообщества, в формировании ценностей ЗОЖ. Изучается влияние культурных, экономических и политических факторов на восприятие ЗОЖ студенческой молодежью. Представлены данные о влиянии каждого фактора, подкрепленные примерами исследований.

    Образовательная среда и ЗОЖ

    Содержимое раздела

    Этот подраздел посвящен исследованию влияния образовательной среды на формирование ценностных ориентиров ЗОЖ. Рассматривается роль учебных программ, направленных на пропаганду ЗОЖ. Анализируется влияние внеучебных мероприятий, таких как спортивные секции, клубы по интересам и просветительские лекции. Изучается роль преподавателей и других сотрудников вуза в формировании здоровых привычек у студентов. Обсуждается эффективность различных образовательных подходов и программ.

    Социальное окружение и ЗОЖ

    Содержимое раздела

    В этом подразделе анализируется влияние социального окружения на формирование ценностных ориентиров ЗОЖ у студентов. Рассматривается роль друзей, семьи и сообществ в формировании отношение к различным аспектам ЗОЖ. Изучается влияние различных типов социальных групп на принятие решений, касающихся здоровья. Анализируются механизмы социального влияния, такие как подражание, конформизм и социальная поддержка. Обсуждаются стратегии использования социального окружения для пропаганды ЗОЖ.

    Культурные и экономические факторы ЗОЖ

    Содержимое раздела

    Этот подраздел посвящен изучению влияния культурных и экономических факторов на ценностные ориентиры ЗОЖ. Рассматривается влияние культуры и традиций на восприятие ЗОЖ, включая особенности питания, физической активности и отношения к вредным привычкам. Анализируется влияние экономических условий, таких как уровень дохода и доступ к ресурсам, на приверженность ЗОЖ. Изучаются различия в ценностных ориентирах ЗОЖ в разных культурах и социальных группах.

Методология исследования ценностных ориентиров ЗОЖ

Содержимое раздела

Данный раздел посвящен описанию методологии, использованной в практической части исследования. Описываются методы сбора данных, такие как анкетирование, интервьюирование и анализ документации. Представляется выборка респондентов, включая их демографические характеристики и критерии отбора. Описываются инструменты исследования, такие как разработанные анкеты, гайды для интервью и методы анализа данных. Раскрываются вопросы этики исследования и процедуры обеспечения конфиденциальности данных.

    Методы сбора данных

    Содержимое раздела

    Этот подраздел описывает конкретные методы сбора данных, использованные в исследовании. Детально описывается процесс проведения анкетирования, включая разработку анкет, процедуру распространения и сбора данных. Представляется процесс проведения интервью, включая разработку гайдов, отбор респондентов и анализ интервью. Рассматривается использование других методов, таких как анализ документов или наблюдение.

    Выборка респондентов и инструменты исследования

    Содержимое раздела

    Этот подраздел описывает выборку респондентов, участвовавших в исследовании, включая их демографические характеристики, такие как возраст, пол и факультет. Детально описываются инструменты исследования, например, структура анкет, вопросы для интервью, методики анализа результатов. Указываются критерии отбора респондентов и обосновывается репрезентативность выборки.

    Анализ данных

    Содержимое раздела

    В этом подразделе описываются методы анализа данных, использованные для обработки собранной информации. Представлены статистические методы, примененные для анализа анкетных данных, например, частотный анализ, корреляционный анализ или другие методы. Описываются методы качественного анализа, используемые для обработки данных интервью, например, тематический анализ или контент-анализ. Описывается процесс интерпретации результатов и представления данных.

Практическая часть: Анализ ценностных ориентиров ЗОЖ у студентов

Содержимое раздела

Данный раздел представляет результаты практического исследования ценностных ориентиров ЗОЖ среди студентов. Описываются основные выводы, полученные в результате анализа данных, собранных с помощью выбранных методов исследования. Представляются статистические данные и цитаты из интервью, иллюстрирующие основные тенденции и выводы. Проводится сравнительный анализ результатов исследования с теоретическими данными, представленными в теоретической части. Обсуждаются сильные и слабые стороны исследования, а также ограничения полученных результатов.

    Результаты анкетирования

    Содержимое раздела

    В этом подразделе представлены результаты количественного анализа данных, полученных в ходе анкетирования. Описываются основные статистические данные, такие как средние значения, процентные соотношения и другие показатели. Представляются диаграммы и графики, иллюстрирующие основные тенденции и взаимосвязи между переменными. Обсуждаются выводы, полученные на основе анализа анкетных данных, и их соответствие выдвинутым гипотезам.

    Результаты интервьюирования

    Содержимое раздела

    Этот подраздел представляет результаты качественного анализа данных, полученных в ходе интервьюирования. Представлены цитаты из интервью, иллюстрирующие основные темы и идеи, выявленные в ходе исследования. Описываются основные тенденции и точки зрения, выраженные респондентами. Обсуждаются выводы, полученные на основе анализа данных интервью, и их соответствие результатам анкетирования.

    Обсуждение результатов и выводы

    Содержимое раздела

    В этом подразделе проводится обсуждение результатов исследования. Сопоставляются результаты количественного и качественного анализа. Сопоставляются полученные результаты с теоретическими данными и результатами других исследований. Делаются выводы о ключевых ценностных ориентирах ЗОЖ у студентов. Оценивается значимость полученных результатов и их вклад в понимание проблемы.

Заключение

Содержимое раздела

В заключении обобщаются основные результаты исследования и подводятся итоги. Подчеркивается значимость полученных данных для понимания ценностных ориентиров ЗОЖ у студентов. Обозначаются ограничения исследования и предлагаются направления для дальнейших исследований. Формулируются рекомендации для образовательных учреждений, направленные на укрепление ценностей ЗОЖ среди студентов. Подчеркивается важность ЗОЖ для личностного роста и успешной социализации студентов.

Список литературы

Содержимое раздела

В данном разделе представлен список использованной литературы, включающий научные статьи, монографии и другие источники, использованные при подготовке реферата. Список составлен в соответствии с требованиями к оформлению списка литературы. Ссылки упорядочены в алфавитном порядке или в порядке цитирования в тексте реферата. Каждый источник содержит полную библиографическую информацию, необходимую для его идентификации.

Получи Такой Реферат

До 90% уникальность
Готовый файл Word
Оформление по ГОСТ
Список источников по ГОСТ
Таблицы и схемы
Презентация

Создать Реферат на любую тему за 5 минут

Создать

#5614997