Нейросеть

Единый государственный реестр недвижимости: анализ целей, задач и межведомственного взаимодействия в Российской Федерации (Реферат)

Нейросеть для реферата Гарантия уникальности Строго по ГОСТу Высочайшее качество Поддержка 24/7

Данный реферат посвящен всестороннему изучению Единого государственного реестра недвижимости (ЕГРН), его ключевым целям и задачам в контексте современной российской правовой системы. Рассматриваются аспекты организации и функционирования ЕГРН, включая принципы межведомственного взаимодействия. Особое внимание уделяется анализу практических аспектов работы реестра, проблем и перспектив его развития, а также влиянию на процессы государственного управления и экономику страны. Исследование направлено на выявление эффективности реализации поставленных задач и перспектив совершенствования.

Результаты:

В результате исследования будет представлен комплексный анализ ЕГРН, предложены рекомендации по оптимизации межведомственного взаимодействия и повышению эффективности его функционирования.

Актуальность:

Актуальность исследования обусловлена необходимостью повышения эффективности государственного управления в сфере недвижимости, совершенствования механизмов учета и регистрации прав, а также обеспечения информационной прозрачности и доступности данных.

Цель:

Целью работы является всесторонний анализ Единого государственного реестра недвижимости, его целей, задач, принципов межведомственного взаимодействия и выработка рекомендаций по повышению эффективности его функционирования.

Наименование образовательного учреждения

Реферат

на тему

Единый государственный реестр недвижимости: анализ целей, задач и межведомственного взаимодействия в Российской Федерации

Выполнил: ФИО

Руководитель: ФИО

Содержание

  • Введение 1
  • Теоретические основы Единого государственного реестра недвижимости 2
    • - История формирования и развития ЕГРН 2.1
    • - Правовое регулирование ЕГРН 2.2
    • - Принципы и функции ЕГРН в системе государственного управления 2.3
  • Межведомственное взаимодействие в контексте ЕГРН 3
    • - Организационные аспекты межведомственного взаимодействия 3.1
    • - Технологические аспекты межведомственного взаимодействия 3.2
    • - Влияние межведомственного взаимодействия на качество данных ЕГРН 3.3
  • Практические аспекты функционирования ЕГРН 4
    • - Анализ статистических данных о регистрации прав 4.1
    • - Проблемы и перспективы электронного взаимодействия 4.2
    • - Влияние ЕГРН на рынок недвижимости 4.3
  • Заключение 5
  • Список литературы 6

Введение

Содержимое раздела

В данном разделе обосновывается актуальность выбранной темы, формулируются цели и задачи исследования, определяется его объект и предмет. Описывается структура работы и методы, использованные для достижения поставленных целей. Также приводится краткий обзор существующих исследований в данной области, указывается их вклад и обосновывается необходимость проведения настоящего исследования с учетом современных вызовов и тенденций в сфере учета и регистрации недвижимости. Подчеркивается теоретическая и практическая значимость работы.

Теоретические основы Единого государственного реестра недвижимости

Содержимое раздела

В данном разделе рассматриваются теоретические аспекты, связанные с функционированием ЕГРН, включая его историческое развитие и правовую базу. Анализируются основные принципы ведения реестра, такие как полнота, достоверность и актуальность данных. Особое внимание уделяется механизмам обеспечения прав собственности на недвижимость и взаимосвязи с другими государственными информационными ресурсами. Рассматривается роль ЕГРН в системе государственного управления и его значение для обеспечения экономической стабильности и правопорядка.

    История формирования и развития ЕГРН

    Содержимое раздела

    Данный подраздел посвящен изучению этапов становления и эволюции ЕГРН, начиная с предшествующих систем учета недвижимости до современного состояния. Анализируются ключевые нормативные акты, повлиявшие на формирование реестра, и их роль в совершенствовании процессов учета. Рассматриваются основные этапы интеграции различных типов данных, а также вызовы и проблемы, возникавшие в процессе перехода к единой системе. Оценивается влияние исторических изменений на текущую структуру и функциональность ЕГРН.

    Правовое регулирование ЕГРН

    Содержимое раздела

    В этом подразделе детально рассматривается правовая база, регулирующая деятельность ЕГРН, включая основные законы, подзаконные акты и нормативные документы. Анализируются права и обязанности участников правоотношений в сфере ведения реестра, а также механизмы защиты прав собственности. Особое внимание уделяется проблемам правоприменения и возможным коллизиям в законодательстве. Оценивается соответствие правового регулирования современным вызовам и потребностям общества.

    Принципы и функции ЕГРН в системе государственного управления

    Содержимое раздела

    Подраздел посвящен анализу основных принципов функционирования ЕГРН, таких как достоверность, актуальность и публичность сведений. Рассматриваются ключевые функции реестра, включая учет объектов недвижимости, регистрацию прав собственности, предоставление сведений участникам гражданского оборота. Анализируется взаимодействие ЕГРН с другими государственными органами и информационными системами, а также его роль в обеспечении прозрачности и эффективности государственного управления.

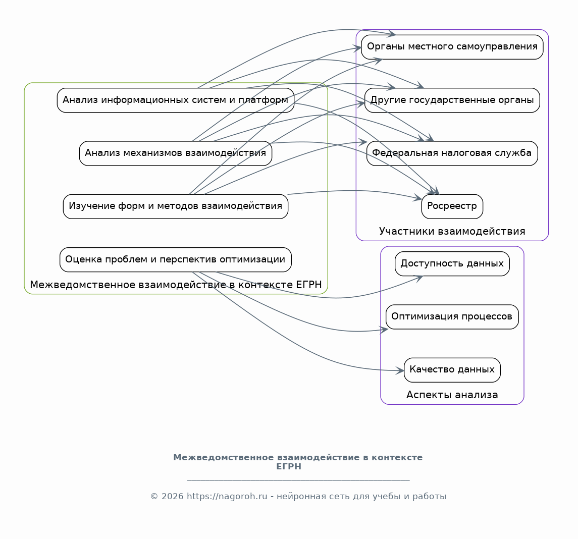
Межведомственное взаимодействие в контексте ЕГРН

Содержимое раздела

В данном разделе анализируются механизмы межведомственного взаимодействия, обеспечивающие эффективное функционирование ЕГРН. Изучаются формы и методы взаимодействия с различными государственными органами, включая Федеральную налоговую службу, Росреестр, органы местного самоуправления и другие. Особое внимание уделяется проблемам и перспективам оптимизации этих процессов, а также влиянию на качество и доступность данных. Анализируются существующие информационные системы и платформы, обеспечивающие взаимодействие между ведомствами.

    Организационные аспекты межведомственного взаимодействия

    Содержимое раздела

    Подраздел посвящен исследованию организационных аспектов межведомственного взаимодействия в контексте ЕГРН. Рассматриваются различные модели взаимодействия, включая электронный документооборот, обмен данными через информационные системы и совместные проекты. Анализируются полномочия и ответственность различных государственных органов в процессе взаимодействия. Оценивается эффективность существующих механизмов взаимодействия и предлагаются пути их совершенствования, направленные на повышение производительности.

    Технологические аспекты межведомственного взаимодействия

    Содержимое раздела

    В данном подразделе рассматриваются технологические аспекты межведомственного взаимодействия, включая используемые информационные системы, протоколы обмена данными и стандарты информационного взаимодействия. Анализируются проблемы совместимости различных систем и необходимость стандартизации данных. Оценивается влияние новых технологий, таких как блокчейн и большие данные, на процесс межведомственного взаимодействия. Рассматриваются вопросы информационной безопасности.

    Влияние межведомственного взаимодействия на качество данных ЕГРН

    Содержимое раздела

    Подраздел посвящен анализу влияния межведомственного взаимодействия на качество, полноту и актуальность данных, содержащихся в ЕГРН. Рассматриваются примеры успешных практик обмена данными и выявляются проблемы, связанные с разрозненностью информации и несовместимостью форматов. Оценивается роль межведомственного взаимодействия в борьбе с коррупцией и обеспечении прозрачности данных. Предлагаются рекомендации по улучшению качества данных и их доступности.

Практические аспекты функционирования ЕГРН

Содержимое раздела

В данном разделе рассматриваются конкретные примеры и данные, иллюстрирующие практическое функционирование ЕГРН. Анализируются статистические данные о количестве зарегистрированных прав, выявляемых ошибках и сроках оказания услуг. Изучаются практические проблемы, с которыми сталкиваются граждане и организации при взаимодействии с ЕГРН, включая сроки регистрации, стоимость услуг и доступность информации. Представлены примеры успешных и неудачных практик ведения реестра.

    Анализ статистических данных о регистрации прав

    Содержимое раздела

    Подраздел содержит анализ статистических данных о количестве зарегистрированных прав, типах объектов недвижимости, сроках регистрации и доле отказов. Рассматриваются региональные особенности и тенденции развития. Анализируются факторы, влияющие на эффективность работы ЕГРН, такие как уровень цифровизации, качество данных и квалификация персонала. Представлены графики и диаграммы для наглядного представления данных.

    Проблемы и перспективы электронного взаимодействия

    Содержимое раздела

    В данном разделе рассматриваются проблемы и перспективы, связанные с использованием электронных сервисов для взаимодействия с ЕГРН. Анализируется удобство и доступность электронных услуг для граждан и организаций. Рассматриваются вопросы безопасности данных и защиты персональных данных. Оценивается влияние электронного взаимодействия на сокращение сроков оказания услуг и повышение прозрачности работы реестра. Предлагаются рекомендации по улучшению электронных сервисов.

    Влияние ЕГРН на рынок недвижимости

    Содержимое раздела

    В данном подразделе анализируется влияние ЕГРН на рынок недвижимости, включая формирование цен, прозрачность сделок и защиту прав собственности. Рассматриваются различные аспекты функционирования рынка недвижимости, такие как ипотечное кредитование, аренда и продажа жилья. Оценивается влияние ЕГРН на инвестиционную привлекательность регионов. Представлены прогнозы развития рынка недвижимости с учетом изменений в работе ЕГРН.

Заключение

Содержимое раздела

В заключении подводятся итоги проведенного исследования, обобщаются основные выводы и результаты. Оценивается достижение поставленных целей и задач. Формулируются рекомендации по совершенствованию функционирования ЕГРН и оптимизации межведомственного взаимодействия. Определяются перспективы дальнейших исследований в данной области, а также их практическое значение. Подчеркивается вклад работы в развитие теории и практики учета недвижимости.

Список литературы

Содержимое раздела

В данном разделе приводится список использованных источников, включая нормативные правовые акты, монографии, статьи в научных журналах, интернет-ресурсы, подтверждающие выводы, сделанные в работе. Список литературы должен быть сформирован в соответствии с требованиями ГОСТ. Обеспечивается полное цитирование использованных источников, соблюдение правил оформления ссылок и указание всех необходимых сведений.

Получи Такой Реферат

До 90% уникальность
Готовый файл Word
Оформление по ГОСТ
Список источников по ГОСТ
Таблицы и схемы
Презентация

Создать Реферат на любую тему за 5 минут

Создать

#5664394