Нейросеть

Этические нормы поведения в информационной сети: теоретические основы и практические аспекты (Реферат)

Нейросеть для реферата Гарантия уникальности Строго по ГОСТу Высочайшее качество Поддержка 24/7

Данный реферат посвящен исследованию этических норм, регулирующих поведение пользователей в информационной сети Интернет. Рассматриваются ключевые понятия цифровой этики, принципы ответственного использования онлайн-ресурсов, а также основные угрозы и способы их предотвращения. Особое внимание уделяется вопросам авторского права, конфиденциальности данных и онлайн-коммуникации. Работа предназначена для широкой аудитории, интересующейся вопросами цифровой культуры и безопасности.

Результаты:

Определение основных этических принципов, необходимых для безопасного и ответственного поведения в информационной сети.

Актуальность:

Актуальность исследования обусловлена возрастающей ролью интернета в жизни современного общества и необходимостью формирования этичной онлайн-среды.

Цель:

Целью работы является систематизация знаний об этических нормах поведения в информационной сети и анализ практических аспектов их применения.

Наименование образовательного учреждения

Реферат

на тему

Этические нормы поведения в информационной сети: теоретические основы и практические аспекты

Выполнил: ФИО

Руководитель: ФИО

Содержание

  • Введение 1
  • Теоретические основы цифровой этики 2
    • - Понятие цифровой этики и ее принципы 2.1
    • - Влияние технологий на этические нормы 2.2
    • - Сравнение цифровой и традиционной этики 2.3
  • Нормативно-правовое регулирование интернет-пространства 3
    • - Законодательство об авторском праве в интернете 3.1
    • - Защита персональных данных в сети 3.2
    • - Ответственность за противоправные действия в интернете 3.3
  • Угрозы этичному поведению в информационной сети 4
    • - Кибербуллинг и онлайн-травля 4.1
    • - Фейковые новости и дезинформация 4.2
    • - Онлайн-мошенничество и фишинг 4.3
  • Практические примеры этических дилемм в онлайн-среде 5
    • - Этика использования социальных сетей 5.1
    • - Этика онлайн-коммерции и электронной рекламы 5.2
    • - Этика использования искусственного интеллекта 5.3
  • Заключение 6
  • Список литературы 7

Введение

Содержимое раздела

В данном разделе будет дано общее представление об этических проблемах, возникающих в информационной сети. Обосновывается важность изучения цифровой этики в современном мире, где интернет стал неотъемлемой частью повседневной жизни. Определяются цели и задачи реферата, а также его структура.

Теоретические основы цифровой этики

Содержимое раздела

В этом разделе рассматриваются фундаментальные понятия цифровой этики, такие как ответственность, конфиденциальность, честность и уважение. Анализируются различные подходы к определению этических норм в онлайн-пространстве и их связь с традиционной этикой. Исследуются исторические предпосылки формирования цифровой этики и ее эволюция.

    Понятие цифровой этики и ее принципы

    Содержимое раздела

    Определение цифровой этики как области философского знания. Формулировка основных принципов, таких как уважение чужого достоинства, соблюдение авторских прав, конфиденциальность информации и ответственность за свои действия в сети.

    Влияние технологий на этические нормы

    Содержимое раздела

    Рассмотрение того, как развитие технологий (социальные сети, искусственный интеллект, большие данные) влияет на формирование новых этических вызовов и требований. Анализ моральных дилемм, связанных с использованием технологий.

    Сравнение цифровой и традиционной этики

    Содержимое раздела

    Выявление сходств и различий между этическими нормами, действующими в реальном и виртуальном мире. Исследование проблем переноса традиционных этических принципов в онлайн-пространство.

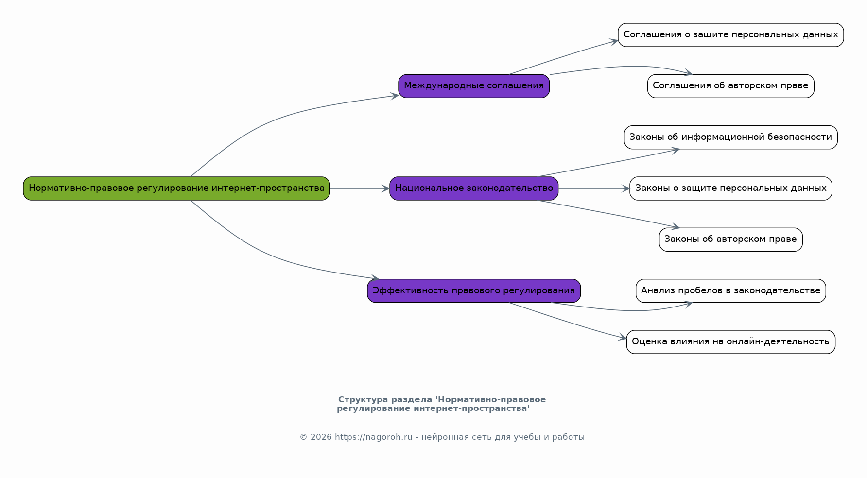
Нормативно-правовое регулирование интернет-пространства

Содержимое раздела

В данном разделе анализируется действующее законодательство в области информационной безопасности, защиты персональных данных и авторских прав в интернете. Рассматриваются международные соглашения и национальные законы, направленные на регулирование онлайн-деятельности. Оценивается эффективность правового регулирования и выявляются пробелы в законодательстве.

    Законодательство об авторском праве в интернете

    Содержимое раздела

    Рассмотрение вопросов защиты авторских прав в цифровой среде, включая незаконное копирование и распространение контента. Анализ правовых механизмов борьбы с пиратством.

    Защита персональных данных в сети

    Содержимое раздела

    Исследование правовых норм, регулирующих сбор, хранение и обработку персональных данных пользователей в интернете. Обсуждение вопросов конфиденциальности и безопасности данных.

    Ответственность за противоправные действия в интернете

    Содержимое раздела

    Определение видов противоправных действий в интернете (кибербуллинг, мошенничество, распространение вредоносного ПО) и установление ответственности за их совершение.

Угрозы этичному поведению в информационной сети

Содержимое раздела

В этом разделе рассматриваются основные угрозы этичному поведению в интернете, такие как кибербуллинг, фейковые новости, онлайн-мошенничество и нарушение конфиденциальности. Анализируются причины возникновения этих угроз и их последствия. Разрабатываются рекомендации по предотвращению и противодействию этим угрозам.

    Кибербуллинг и онлайн-травля

    Содержимое раздела

    Определение кибербуллинга и его формы. Рассмотрение психологических последствий кибербуллинга для жертв и агрессоров, а также способов защиты от онлайн-травли.

    Фейковые новости и дезинформация

    Содержимое раздела

    Анализ причин распространения фейковых новостей и их влияния на общественное мнение. Способы выявления и противодействия дезинформации в интернете.

    Онлайн-мошенничество и фишинг

    Содержимое раздела

    Определение различных видов онлайн-мошенничества и фишинга. Рекомендации по защите от онлайн-мошенников и сохранению своей финансовой безопасности.

Практические примеры этических дилемм в онлайн-среде

Содержимое раздела

В данном разделе анализируются конкретные случаи, демонстрирующие этические дилеммы, возникающие в информационной сети. Рассматриваются кейсы, связанные с использованием социальных сетей, онлайн-коммерцией, искусственным интеллектом и другими технологиями. Предлагаются решения этих дилемм, основанные на этических принципах.

    Этика использования социальных сетей

    Содержимое раздела

    Рассмотрение этических проблем, связанных с публикацией личной информации в социальных сетях, онлайн-репутацией и взаимодействием с другими пользователями.

    Этика онлайн-коммерции и электронной рекламы

    Содержимое раздела

    Анализ этических аспектов онлайн-торговли, таких как честность продавцов, защита прав потребителей и конфиденциальность данных.

    Этика использования искусственного интеллекта

    Содержимое раздела

    Обсуждение этических проблем, связанных с разработкой и применением искусственного интеллекта, включая вопросы ответственности, прозрачности и предвзятости.

Заключение

Содержимое раздела

В заключении подводятся итоги исследования, обобщаются основные выводы и формулируются перспективы дальнейшего изучения темы. Подчеркивается важность соблюдения этических норм в информационной сети для создания безопасной и ответственной онлайн-среды. Обозначается личный вклад автора в анализ темы.

Список литературы

Содержимое раздела

В данном разделе приводится перечень использованных источников, включая научные статьи, монографии, нормативно-правовые акты и интернет-ресурсы. Оформление списка литературы осуществляется в соответствии с требованиями ГОСТ.

Получи Такой Реферат

До 90% уникальность
Готовый файл Word
Оформление по ГОСТ
Список источников по ГОСТ
Таблицы и схемы
Презентация

Создать Реферат на любую тему за 5 минут

Создать

#4000336