Нейросеть

Эволюция образа Екатерины II в портретах русских и зарубежных художников XVIII века: Анализ визуальных репрезентаций (Реферат)

Нейросеть для реферата Гарантия уникальности Строго по ГОСТу Высочайшее качество Поддержка 24/7

Данный реферат посвящен всестороннему исследованию эволюции образа императрицы Екатерины II, сформированного в портретной живописи XVIII века. Работа охватывает широкий спектр портретов, созданных как русскими, так и зарубежными художниками. Анализируются особенности стилей, применяемые техники и иконографические приемы, использованные для создания образа «просвещенной монархини». Рассматривается влияние политических и культурных контекстов на формирование визуальной репрезентации Екатерины II.

Результаты:

Исследование позволит глубже понять эволюцию представлений о Екатерине II и ее роли в истории, а также особенности формирования императорского имиджа.

Актуальность:

Изучение портретов Екатерины II актуально для понимания механизмов формирования исторической памяти и визуальных кодов XVIII века.

Цель:

Целью работы является выявление основных тенденций в эволюции портретного образа Екатерины II в контексте культурных и политических влияний.

Наименование образовательного учреждения

Реферат

на тему

Эволюция образа Екатерины II в портретах русских и зарубежных художников XVIII века: Анализ визуальных репрезентаций

Выполнил: ФИО

Руководитель: ФИО

Содержание

  • Введение 1
  • Теоретические основы формирования портретного образа: история и методология 2
    • - Иконография и иконология портрета: теоретический анализ 2.1
    • - Влияние художественных стилей и школ на портретный образ 2.2
    • - Портрет как инструмент пропаганды: политический и культурный контекст 2.3
  • Русская портретная живопись XVIII века: основные направления и художники 3
    • - Становление русской портретной школы: первые шаги и влияние Запада 3.1
    • - Творчество выдающихся русских портретистов XVIII века 3.2
    • - Особенности русского портрета: иконография и символика 3.3
  • Зарубежные художники и их вклад в создание образа Екатерины II 4
    • - Жан-Батист Лампи и его портреты Екатерины II 4.1
    • - Другие зарубежные художники: вклад в портретную галерею Екатерины 4.2
    • - Сравнение русских и зарубежных портретов: различия и сходства 4.3
  • Практический анализ портретов Екатерины II: иконография, стиль и контекст 5
    • - Анализ портретов работы русских художников 5.1
    • - Анализ портретов работы зарубежных художников 5.2
    • - Сравнительный анализ: эволюция образа Екатерины II 5.3
  • Заключение 6
  • Список литературы 7

Введение

Содержимое раздела

Введение определяет актуальность темы, обосновывает выбор объекта исследования и его значимость. Здесь излагаются цели и задачи работы, указываются методы исследования, используемые для анализа портретов. Описывается структура реферата, включающая основные разделы и их взаимосвязь. Кратко обозначаются ключевые понятия и термины, необходимые для понимания работы.

Теоретические основы формирования портретного образа: история и методология

Содержимое раздела

Раздел посвящен теоретическим аспектам создания и восприятия портретного образа в контексте истории искусства. Рассматриваются основные подходы к анализу портрета как исторического источника, включая иконографический и иконологический методы. Анализируются понятия «императорский портрет», «имидж» и «пропаганда». Освещается роль художественного стиля и техники в формировании портретного образа. Обсуждаются конкретные художественные приемы, использовавшиеся в портретах XVIII века.

    Иконография и иконология портрета: теоретический анализ

    Содержимое раздела

    Этот подраздел раскрывает теоретические основы иконографии и иконологии в анализе портретной живописи. Рассматриваются ключевые понятия, такие как атрибуты, символы и аллегории, используемые в портретах для передачи определенных идей и ценностей. Анализируются методы интерпретации визуальных образов и их связь с историческим контекстом. Обсуждается роль изображения в формировании общественного восприятия личности.

    Влияние художественных стилей и школ на портретный образ

    Содержимое раздела

    Рассматривается влияние различных художественных стилей и школ, таких как барокко и классицизм, на формирование портретного образа. Анализируются особенности композиции, колорита и техники исполнения в портретах разных периодов. Обсуждается роль конкретных художников и их творческих методов. Подчеркивается взаимосвязь между художественным стилем и созданием определенного визуального нарратива.

    Портрет как инструмент пропаганды: политический и культурный контекст

    Содержимое раздела

    Этот подраздел анализирует портрет как инструмент политической пропаганды и культурного влияния. Рассматривается взаимосвязь между портретным образом и политическими событиями, идеологическими тенденциями эпохи. Обсуждается использование портрета для укрепления власти, легитимизации правления и формирования положительного имиджа монарха. Анализируются примеры конкретной пропагандистской деятельности.

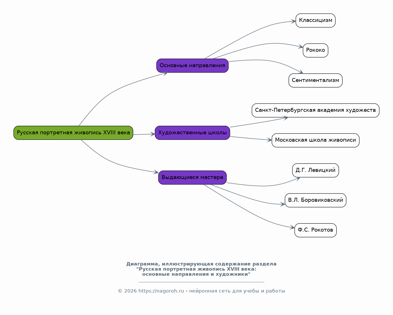
Русская портретная живопись XVIII века: основные направления и художники

Содержимое раздела

Раздел посвящен анализу развития русской портретной живописи XVIII века, начиная с ее зарождения и до расцвета. Обсуждаются основные направления, художественные школы и выдающиеся мастера портрета. Анализируется влияние европейских традиций на формирование русской портретной школы. Рассматриваются особенности стиля, техники и иконографии в портретах, созданных русскими художниками. Оценивается вклад русских мастеров в развитие жанра.

    Становление русской портретной школы: первые шаги и влияние Запада

    Содержимое раздела

    В этом подразделе рассматривается период становления русской портретной школы, начиная с эпохи Петра Великого. Анализируется влияние западноевропейских художников и традиций на русскую живопись. Обсуждаются первые русские портретисты и их вклад в развитие жанра. Рассматриваются особенности ранних русских портретов.

    Творчество выдающихся русских портретистов XVIII века

    Содержимое раздела

    Представлен обзор творчества наиболее значимых русских портретистов XVIII века, таких как И.П. Аргунов, Ф.С. Рокотов, Д.Г. Левицкий и В.Л. Боровиковский. Анализируются их стили, методы работы и вклад в развитие русской портретной живописи. Рассматривается разнообразие портретных образов, созданных этими мастерами, и их влияние на формирование национального стиля.

    Особенности русского портрета: иконография и символика

    Содержимое раздела

    Анализируются особенности иконографии и символики в русских портретах XVIII века. Рассматриваются характерные черты, атрибуты и композиционные решения, использовавшиеся для создания портретных образов. Обсуждается влияние различных культурных и исторических факторов на формирование специфики русского портрета.

Зарубежные художники и их вклад в создание образа Екатерины II

Содержимое раздела

Этот раздел рассматривает творчество зарубежных художников, работавших над портретами Екатерины II. Анализируется их вклад в формирование императорского имиджа и представление о ней в европейском обществе. Рассматриваются художественные особенности, стили и методы, использованные иностранными мастерами. Оценивается влияние их работ на восприятие Екатерины II в России и за рубежом.

    Жан-Батист Лампи и его портреты Екатерины II

    Содержимое раздела

    Детальный анализ творчества Жан-Батиста Лампи, одного из самых известных портретистов Екатерины II. Рассматриваются его основные произведения, стилистические особенности и вклад в формирование императорского образа. Обсуждается влияние его работ на дальнейшее развитие портретной живописи.

    Другие зарубежные художники: вклад в портретную галерею Екатерины

    Содержимое раздела

    Обзор творчества других зарубежных художников, создававших портреты Екатерины II, таких как Иоганн Баптист Лампи Старший. Анализируется их стилистика, методы работы и вклад в формирование визуального образа императрицы. Рассматривается разнообразие портретных решений.

    Сравнение русских и зарубежных портретов: различия и сходства

    Содержимое раздела

    Сравнительный анализ русских и зарубежных портретов Екатерины II. Выявляются различия в стилях, иконографии и подходе к модели. Обсуждаются сходства и взаимовлияния. Анализируются факторы, влияющие на формирование различных портретных образов.

Практический анализ портретов Екатерины II: иконография, стиль и контекст

Содержимое раздела

В этом разделе проводится детальный анализ конкретных портретов Екатерины II, созданных русскими и зарубежными художниками. Рассматриваются особенности иконографии, стиля, композиции и колорита. Анализируется контекст создания портретов, включая политические и культурные обстоятельства. Выявляются основные тенденции в формировании императорского образа, отображённые в живописи.

    Анализ портретов работы русских художников

    Содержимое раздела

    Детальный анализ нескольких портретов Екатерины II, созданных русскими художниками, с акцентом на иконографию, стиль и контекст. Рассматриваются атрибуты, символы и композиционные решения. Выявляются особенности визуализации образа императрицы в работах разных мастеров.

    Анализ портретов работы зарубежных художников

    Содержимое раздела

    Детальный анализ нескольких портретов Екатерины II, выполненных зарубежными художниками, с акцентом на иконографию, стиль и контекст. Рассматриваются атрибуты, символы и композиционные решения. Выявляются особенности визуализации образа императрицы в работах разных мастеров.

    Сравнительный анализ: эволюция образа Екатерины II

    Содержимое раздела

    Сравнительный анализ различных портретов Екатерины II, созданных в разное время и разными художниками. Выявляется эволюция образа императрицы, изменения в ее визуальном представлении. Анализируются факторы, повлиявшие на эти изменения. Обобщаются основные тенденции.

Заключение

Содержимое раздела

В заключении подводятся итоги исследования, обобщаются основные выводы и результаты. Кратко резюмируются основные тенденции в эволюции образа Екатерины II в портретной живописи. Оценивается вклад различных художников в формирование императорского имиджа. Обозначается значимость работы для изучения истории искусства и культуры.

Список литературы

Содержимое раздела

В списке литературы приводятся все источники, использованные при написании реферата, с соблюдением требований к оформлению библиографических данных. Указываются как русскоязычные, так и зарубежные публикации, включая монографии, статьи в научных журналах и каталоги выставок. Все источники должны быть отсортированы по алфавиту.

Получи Такой Реферат

До 90% уникальность
Готовый файл Word
Оформление по ГОСТ
Список источников по ГОСТ
Таблицы и схемы
Презентация

Создать Реферат на любую тему за 5 минут

Создать

#5518807