Нейросеть

Эволюция технологий мобильной связи: от 1G до 5G и перспективы развития (Реферат)

Нейросеть для реферата Гарантия уникальности Строго по ГОСТу Высочайшее качество Поддержка 24/7

Данный реферат посвящен всестороннему исследованию эволюции технологий мобильной связи, начиная с первого поколения (1G) и заканчивая современными стандартами 5G. В работе будет рассмотрена история развития мобильных сетей, ключевые технологические инновации, их влияние на общество и бизнес. Анализ включает в себя технические характеристики, преимущества и недостатки каждого поколения, а также текущие тенденции и будущие перспективы развития мобильной связи. Особое внимание уделено роли мобильных технологий в современном мире и их потенциалу для дальнейшего прогресса.

Результаты:

Работа позволит получить глубокое понимание развития мобильных технологий и их влияния на различные сферы жизни.

Актуальность:

Исследование актуально в связи с быстрым развитием мобильных технологий и их растущей ролью в современном обществе.

Цель:

Целью работы является анализ эволюции технологий мобильной связи, выявление ключевых трендов и перспектив развития.

Наименование образовательного учреждения

Реферат

на тему

Эволюция технологий мобильной связи: от 1G до 5G и перспективы развития

Выполнил: ФИО

Руководитель: ФИО

Содержание

  • Введение 1
  • Теоретические основы мобильной связи 2
    • - Принципы работы радиосвязи 2.1
    • - Архитектура мобильных сетей 2.2
    • - Методы множественного доступа 2.3
  • Эволюция поколений мобильной связи (1G-3G) 3
    • - 1G: Аналоговая мобильная связь 3.1
    • - 2G: Цифровой прорыв 3.2
    • - 3G: Интернет в мобильном телефоне 3.3
  • 4G и 5G: Новые горизонты мобильной связи 4
    • - 4G: LTE и LTE-Advanced 4.1
    • - 5G: Технологии и перспективы 4.2
    • - Сравнение 4G и 5G 4.3
  • Применение мобильных технологий: Кейс-стади 5
    • - Мобильные технологии в медицине 5.1
    • - Smart City и мобильные технологии 5.2
    • - Мобильные технологии в промышленности 5.3
  • Заключение 6
  • Список литературы 7

Введение

Содержимое раздела

В данном разделе будет представлен обзор истории мобильной связи, начиная с зарождения первых аналоговых систем и до современных цифровых сетей. Будут определены основные этапы развития, ключевые технологические прорывы и мотивировка выбора темы исследования. Также будет обозначена структура реферата, перечень рассматриваемых вопросов и задач, которые необходимо решить в ходе исследования. Введение необходимо для последующего введения в суть темы, определения цели и задач работы.

Теоретические основы мобильной связи

Содержимое раздела

Этот раздел заложит фундамент для понимания принципов работы мобильных сетей. Здесь будут рассмотрены базовые понятия, такие как частотные диапазоны, модуляция, методы множественного доступа (FDMA, TDMA, CDMA, OFDMA). Будет представлен обзор архитектуры мобильных сетей, включая базовые станции, коммутаторы, контроллеры и другие элементы. Также будет проанализировано влияние этих технологий на скорость передачи данных, емкость сети и энергетическую эффективность, что делает этот раздел критически важным для понимания последующих поколений мобильной связи.

    Принципы работы радиосвязи

    Содержимое раздела

    В этом подпункте будут рассмотрены основы радиосвязи, включая распространение радиоволн, модуляцию сигналов и принципы кодирования информации для эффективной передачи данных по радиоканалу. Будет уделено внимание характеристикам радиосигналов и их влиянию на качество связи и дальность передачи. Также будут рассмотрены понятия замираний сигнала, интерференции и методы борьбы с ними, что необходимо для понимания сложностей, возникающих при реализации мобильных сетей.

    Архитектура мобильных сетей

    Содержимое раздела

    Этот подраздел будет посвящен детальному обзору архитектуры мобильных сетей, включая компоненты, такие как базовые станции, контроллеры базовых станций, коммутаторы и центры коммутации. Будет рассмотрено взаимодействие между различными элементами сети и протоколы, используемые для передачи данных и управления. Также будет проанализирована иерархическая структура современных мобильных сетей, обеспечивающая масштабируемость и высокую доступность.

    Методы множественного доступа

    Содержимое раздела

    В этом подразделе будут рассмотрены методы множественного доступа, применяемые в мобильных сетях, такие как FDMA, TDMA, CDMA и OFDMA. Будет проанализировано, как каждый метод позволяет нескольким пользователям использовать один и тот же радиочастотный канал. Будут рассмотрены преимущества и недостатки каждого метода, их влияние на скорость передачи данных, емкость сети и эффективность использования спектра.

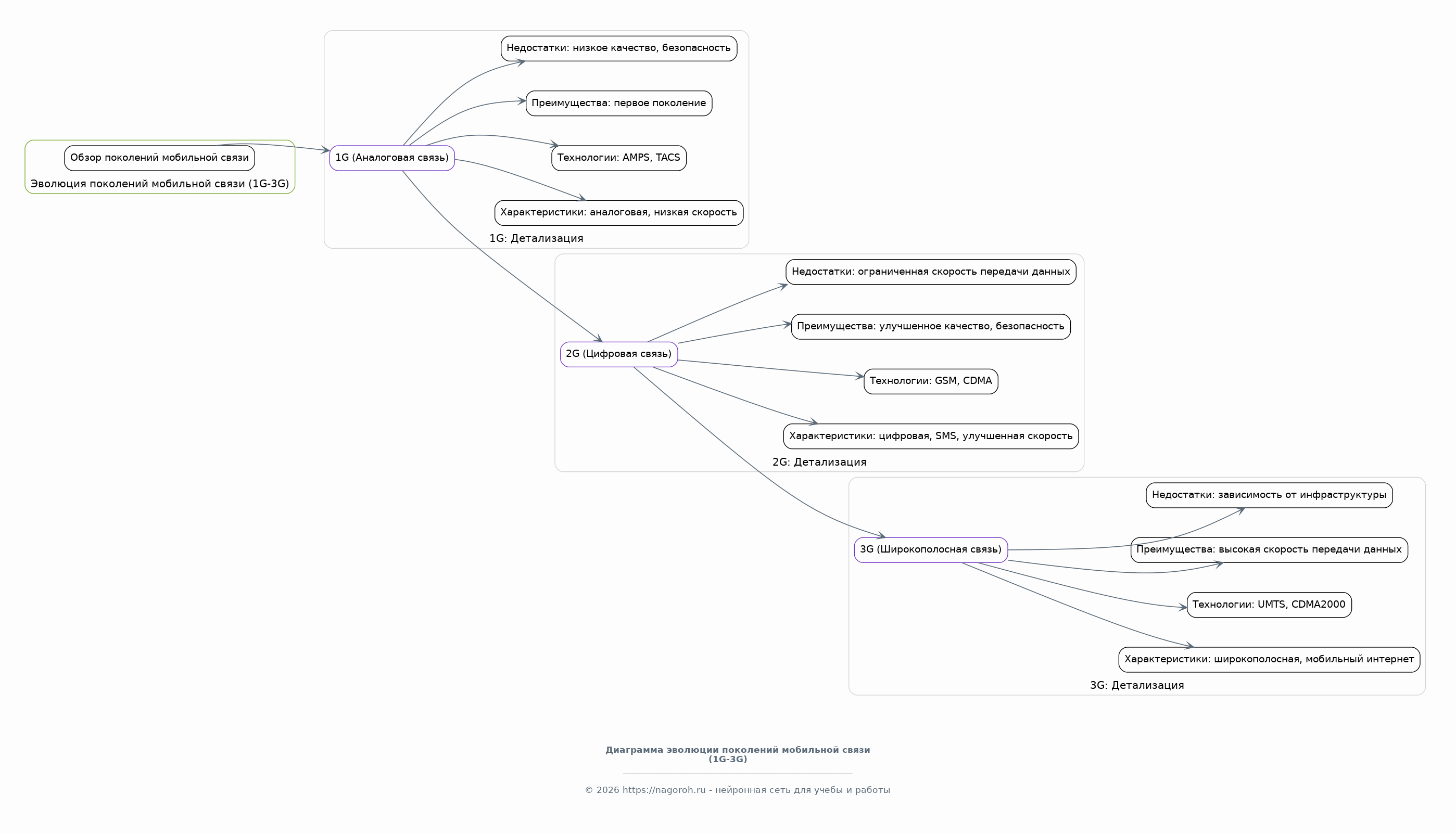
Эволюция поколений мобильной связи (1G-3G)

Содержимое раздела

В этом разделе будет представлен детальный обзор эволюции мобильных технологий от первого (1G), до третьего (3G) поколения. Будут рассмотрены основные характеристики, используемые технологии, архитектура, а также преимущества и недостатки каждого поколения. Будет проанализировано влияние этих технологий на качество связи, скорость передачи данных и возможности для пользователей. Особое внимание будет уделено переходу от аналоговых к цифровым технологиям.

    1G: Аналоговая мобильная связь

    Содержимое раздела

    В этом подпункте рассматриваются основы первого поколения мобильной связи (1G), основанного на аналоговой технологии. Будет проанализирована архитектура, используемые частотные диапазоны, модуляция и основные недостатки, такие как низкое качество связи и ограниченная функциональность. Будет рассмотрено историческое значение 1G для развития мобильной связи и его влияние на дальнейшие разработки.

    2G: Цифровой прорыв

    Содержимое раздела

    В этом подразделе рассматривается переход от аналоговой к цифровой мобильной связи с появлением 2G. Будут рассмотрены технологии GSM, CDMA и TDMA, а также реализованные улучшения в качестве связи, безопасности и скорости передачи данных. Будет проанализировано влияние 2G на развитие SMS-сообщений и других сервисов, расширивших функциональность мобильных устройств.

    3G: Интернет в мобильном телефоне

    Содержимое раздела

    В этом разделе будет рассмотрено появление 3G, обеспечившего более высокую скорость передачи данных и возможность доступа в интернет с мобильных устройств. Будут рассмотрены технологии, такие как UMTS и CDMA2000, а также преимущества, такие как видеозвонки и мобильный интернет. Будет проанализировано влияние 3G на развитие мобильных приложений и сервисов, открывших новые возможности для пользователей.

4G и 5G: Новые горизонты мобильной связи

Содержимое раздела

Данный раздел посвящен анализу современных поколений мобильной связи – 4G и 5G. Будут рассмотрены их основные технические характеристики, включая используемые технологии (LTE, LTE-Advanced, NR), скорости передачи данных, задержки и емкость сети. Будет проведен сравнительный анализ различных стандартов и их влияния на развитие приложений и сервисов. Особое внимание будет уделено перспективам развития 5G и его влиянию на различные отрасли.

    4G: LTE и LTE-Advanced

    Содержимое раздела

    В этом подпункте будет проведен анализ технологий 4G, включая LTE и LTE-Advanced. Будут рассмотрены основные характеристики, такие как высокие скорости передачи данных, низкие задержки и улучшенная емкость сети. Будет проанализировано влияние 4G на развитие мобильного интернета, стриминговых сервисов, онлайн-игр и других приложений. Также будут рассмотрены эволюция 4G и преимущества LTE-Advanced.

    5G: Технологии и перспективы

    Содержимое раздела

    В этом подразделе будет рассмотрен стандарт 5G, его основные характеристики и технические особенности. Будут проанализированы различные диапазоны частот, используемые в 5G, включая миллиметровые волны. Будут рассмотрены новые технологии, такие как Massive MIMO и сетевая нарезка, а также их влияние на производительность сети. Будут рассмотрены перспективы развития 5G, включая потенциальные области применения (IoT, VR/AR, автономные транспортные средства).

    Сравнение 4G и 5G

    Содержимое раздела

    Данный подраздел посвящён сравнению 4G и 5G, их технических характеристик, скоростей передачи данных, задержек и возможностей. Будет проведен анализ преимуществ и недостатков каждой технологии, а также их влияния на пользовательский опыт. Будет рассмотрено, как 5G решает проблемы, с которыми сталкивается 4G. Будет представлен сравнительный анализ стоимости развертывания и эксплуатации сетей.

Применение мобильных технологий: Кейс-стади

Содержимое раздела

В данном разделе будут рассмотрены конкретные примеры применения мобильных технологий в различных отраслях. Будут представлены примеры использования мобильных сетей в телекоммуникациях, здравоохранении, транспорте, производстве и других сферах. Будет проведен анализ преимуществ, рисков и проблем, связанных с внедрением мобильных технологий. Особое внимание будет уделено инновационным решениям и перспективам развития этих направлений.

    Мобильные технологии в медицине

    Содержимое раздела

    Рассматриваются аспекты использования мобильных технологий в медицине, такие как телемедицина, мониторинг состояния здоровья пациентов, дистанционная диагностика и управление медицинским оборудованием. Будут рассмотрены конкретные примеры применения мобильных устройств и приложений в здравоохранении. Будут обсуждены преимущества, риски и проблемы, связанных с внедрением мобильных технологий в медицине.

    Smart City и мобильные технологии

    Содержимое раздела

    В этом разделе будет представлен обзор использования мобильных технологий в концепции Smart City. Будут рассмотрены умные транспортные системы, решения для управления отходами, мониторинга окружающей среды и общественной безопасности. Будут проанализированы преимущества интеграции мобильных технологий в городскую инфраструктуру, а также проблемы, связанные с реализацией концепции Smart City.

    Мобильные технологии в промышленности

    Содержимое раздела

    В этом подпункте рассматривается применение мобильных технологий в современной промышленности, включая автоматизацию производства, мониторинг оборудования, управление логистикой и процессы контроля качества. Будут представлены конкретные примеры использования мобильных устройств, датчиков и сетей 5G для повышения эффективности производства и снижения затрат. Обсуждаются перспективы развития мобильных технологий в промышленности.

Заключение

Содержимое раздела

В заключении будет представлен общий обзор работы, обобщены основные результаты исследования и сформулированы выводы. Будут обозначены ключевые тенденции развития мобильных технологий и их влияние на современное общество. Будут рассмотрены перспективы развития мобильной связи, включая новые направления исследований и технологические вызовы. Будет предложена оценка важности и значимости исследованной темы.

Список литературы

Содержимое раздела

В данном разделе будет представлен список использованных источников, включая книги, статьи, научные публикации, интернет-ресурсы и другие материалы, использованные при написании реферата. Список литературы будет составлен в соответствии с требованиями к оформлению научных работ и обеспечит возможность проверки и подтверждения достоверности информации.

Получи Такой Реферат

До 90% уникальность
Готовый файл Word
Оформление по ГОСТ
Список источников по ГОСТ
Таблицы и схемы
Презентация

Создать Реферат на любую тему за 5 минут

Создать

#5440864