Нейросеть

Феномен появления альтернативного неформального лидерства в командной среде: анализ и перспективы (Реферат)

Нейросеть для реферата Гарантия уникальности Строго по ГОСТу Высочайшее качество Поддержка 24/7

Данный реферат посвящен изучению возникновения и влияния альтернативных неформальных лидеров внутри команд. Рассматривается роль таких лидеров в динамике группового взаимодействия, анализируются факторы, способствующие их появлению, и влияние на общую эффективность команды. Работа включает теоретический обзор, анализ конкретных примеров, а также обсуждение практических рекомендаций для управления командами с учетом неформального лидерства. Особое внимание уделяется влиянию неформальных лидеров на мотивацию и сплоченность коллектива.

Результаты:

Результатом исследования станет понимание механизмов формирования неформального лидерства и разработка рекомендаций для руководителей по оптимизации командной работы.

Актуальность:

Актуальность исследования обусловлена необходимостью эффективного управления современными командами, где неформальные лидеры играют значительную роль в достижении поставленных целей.

Цель:

Целью работы является выявление закономерностей появления и влияния альтернативных неформальных лидеров, а также разработка практических рекомендаций для эффективного управления командой.

Наименование образовательного учреждения

Реферат

на тему

Феномен появления альтернативного неформального лидерства в командной среде: анализ и перспективы

Выполнил: ФИО

Руководитель: ФИО

Содержание

  • Введение 1
  • Теоретические основы неформального лидерства 2
    • - Социально-психологические факторы формирования лидерства 2.1
    • - Роль неформального лидера в команде: функции и задачи 2.2
    • - Взаимодействие формального и неформального лидерства 2.3
  • Методы исследования: анализ и подходы 3
    • - Методы сбора данных: опросы, интервью и наблюдение 3.1
    • - Анализ данных: качественные и количественные методы 3.2
    • - Выборка и инструменты исследования 3.3
  • Факторы, влияющие на возникновение неформального лидерства 4
    • - Личностные характеристики и лидерский потенциал 4.1
    • - Групповая динамика и командные процессы 4.2
    • - Организационная культура и внешние факторы 4.3
  • Примеры реальных ситуаций и анализ 5
    • - Кейс-стади: Анализ конкретных примеров 5.1
    • - Влияние неформальных лидеров на командные показатели 5.2
    • - Рекомендации по управлению командами 5.3
  • Заключение 6
  • Список литературы 7

Введение

Содержимое раздела

Введение определяет актуальность темы, формулирует цели и задачи исследования, а также обозначает его структуру и методологическую основу. Здесь будет представлен обзор литературы, обоснована необходимость изучения феномена неформального лидерства и его влияния на командную динамику. Вводная часть реферата поможет читателю понять основной контекст исследования и значение данной работы для области управления и командной работы. Будут обозначены ключевые вопросы, которые будут рассмотрены в последующих разделах.

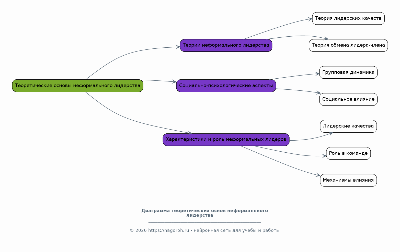
Теоретические основы неформального лидерства

Содержимое раздела

Этот раздел представляет собой углубленный анализ теоретических подходов к пониманию неформального лидерства. Будут рассмотрены различные теории, объясняющие возникновение и функционирование неформальных лидеров, включая социально-психологические аспекты групповой динамики. Особое внимание будет уделено характеристикам неформальных лидеров, их роли в команде и механизмам влияния на членов команды. Также будет проведен анализ отличий между формальными и неформальными лидерами с точки зрения их влияния на мотивацию и производительность.

    Социально-психологические факторы формирования лидерства

    Содержимое раздела

    Рассмотрение социально-психологических факторов, влияющих на появление неформальных лидеров, включая личностные характеристики, групповые нормы и ценности. Будут проанализированы механизмы социального влияния, такие как харизма, экспертность и способность к коммуникации. Особое внимание будет уделено взаимосвязи между психологическими профилями членов команды и вероятностью возникновения неформального лидерства, а также влиянию групповых процессов на формирование лидерских качеств.

    Роль неформального лидера в команде: функции и задачи

    Содержимое раздела

    Анализ основных функций и задач, выполняемых неформальными лидерами в команде, включая координацию, мотивацию и поддержку. Будут рассмотрены примеры влияния неформальных лидеров на принятие решений, разрешение конфликтов и достижение командных целей. Особое внимание будет уделено эффективности неформального лидерства в различных типах команд, а также его влиянию на общую производительность и удовлетворенность членов команды работой.

    Взаимодействие формального и неформального лидерства

    Содержимое раздела

    Исследование взаимоотношений между формальными и неформальными лидерами в команде, включая возможные конфликты и синергию. Будут рассмотрены стратегии управления, направленные на эффективное сотрудничество между формальным руководством и неформальными лидерами. Особое внимание будет уделено влиянию взаимоотношений между лидерами на общую атмосферу в команде, ее сплоченность и достижение поставленных целей, а также влияние на производительность.

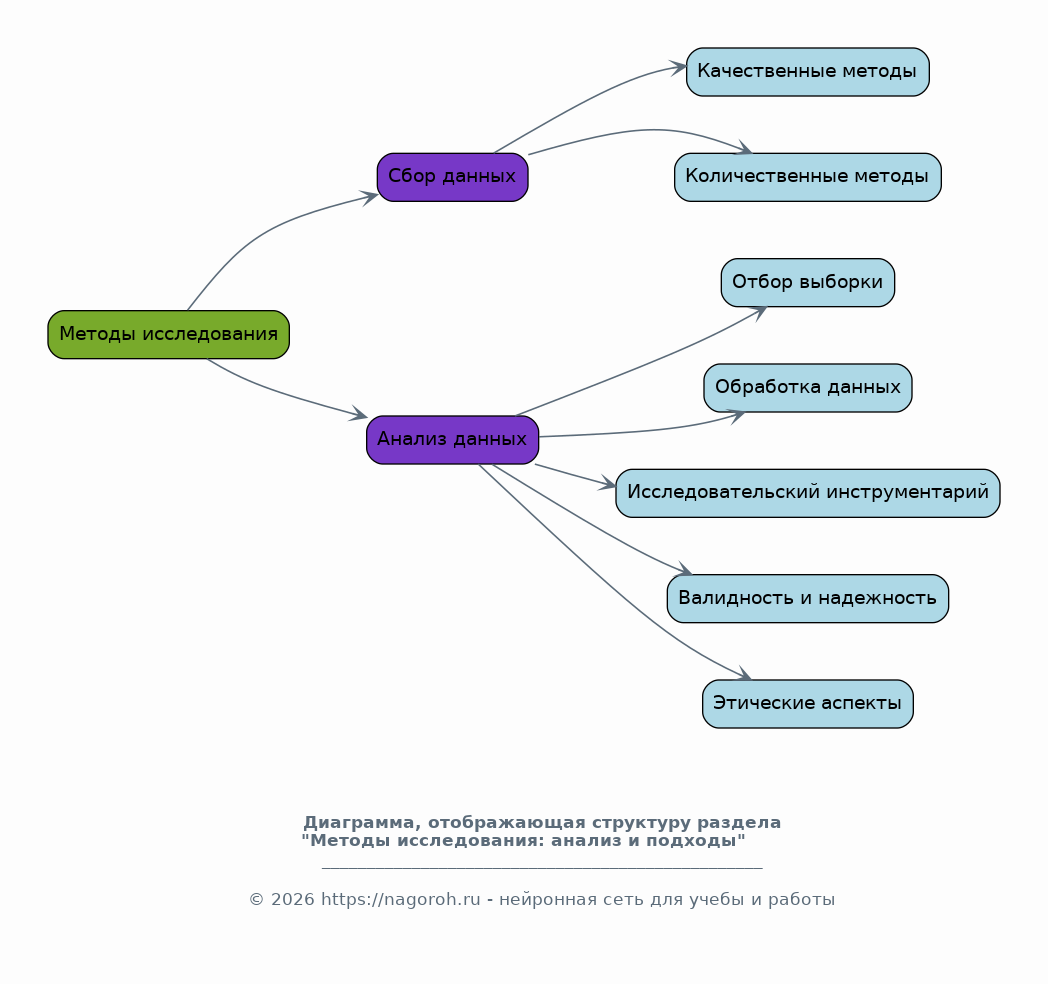
Методы исследования: анализ и подходы

Содержимое раздела

Этот раздел посвящен методологии исследования, используемой для анализа феномена неформального лидерства. Будут описаны выбранные методы сбора и анализа данных, включая качественные и количественные подходы. Подробно будет рассмотрен процесс отбора выборки, методы обработки данных и обоснование выбора конкретных исследовательских инструментов. Рассматриваются вопросы валидности и надежности полученных результатов, а также этические аспекты исследования.

    Методы сбора данных: опросы, интервью и наблюдение

    Содержимое раздела

    Описание применяемых методов сбора данных, таких как опросы, интервью и наблюдение за командной работой. Будут представлены примеры вопросов и методик, используемых для выявления неформальных лидеров и оценки их влияния. Особое внимание будет уделено преимуществам и недостаткам каждого метода, а также способам верификации полученных данных, чтобы повысить точность результатов. Рассмотрены подходы к анонимизации данных для защиты конфиденциальности.

    Анализ данных: качественные и количественные методы

    Содержимое раздела

    Детальное описание методов анализа собранных данных, включая использование качественных и количественных подходов. Будут рассмотрены техники обработки данных, статистический анализ и методы интерпретации результатов. Особое внимание будет уделено выявлению закономерностей и взаимосвязей между различными переменными, а также способам визуализации данных для наглядного представления результатов исследования. Рассматриваются методы оценки значимости полученных результатов.

    Выборка и инструменты исследования

    Содержимое раздела

    Обоснование выбора конкретных инструментов и методов исследования, включая оценку валидности и надежности. Подробно будет описан процесс формирования выборки, ее состав и критерии отбора участников. Особое внимание будет уделено анализу характеристик выборки, а также влиянию выбранных инструментов на точность и объективность полученных результатов. Рассматриваются вопросы этичности и защиты данных при использовании выбранных методов.

Факторы, влияющие на возникновение неформального лидерства

Содержимое раздела

Раздел посвящен анализу факторов, способствующих появлению неформальных лидеров в команде. Будут рассмотрены личностные особенности членов команды, групповая динамика, организационная культура и внешние факторы, влияющие на процесс формирования лидерства. Особое внимание будет уделено выявлению корреляций между различными факторами и появлением неформальных лидеров, а также анализу их влияния на командную эффективность.

    Личностные характеристики и лидерский потенциал

    Содержимое раздела

    Изучение личностных характеристик, способствующих формированию лидерских качеств, включая коммуникативные навыки, эмоциональный интеллект, харизму и опыт. Будут рассмотрены способы оценки лидерского потенциала и их влияние на возникновение неформального лидерства. Особое внимание будет уделено особенностям лидерских качеств, которые проявляются в различных командных контекстах и типах организационной культуры. Анализ влияния личностных черт на процесс формирования лидерства.

    Групповая динамика и командные процессы

    Содержимое раздела

    Анализ влияния групповой динамики и командных процессов на формирование неформального лидерства. Будут рассмотрены факторы, такие как сплоченность команды, уровень доверия, процессы принятия решений и организация коммуникации. Особое внимание будет уделено выявлению закономерностей, влияющих на появление и признание неформальных лидеров в команде, а также оценке их влияния на общую атмосферу и эффективность работы.

    Организационная культура и внешние факторы

    Содержимое раздела

    Анализ влияния организационной культуры и внешних факторов на формирование неформального лидерства. Будут рассмотрены ценности компании, стиль руководства, условия труда и внешние вызовы, влияющие на командную динамику. Особое внимание будет уделено выявлению влияния этих факторов на появление и развитие неформальных лидеров в команде, а также их взаимодействие с формальным руководством.

Примеры реальных ситуаций и анализ

Содержимое раздела

Этот раздел содержит практические примеры и кейс-стади, демонстрирующие возникновение и влияние неформального лидерства. Будут проанализированы конкретные ситуации из различных отраслей, включая примеры успешного и неудачного взаимодействия с неформальными лидерами. Особое внимание уделяется анализу факторов, способствующих эффективности неформального лидерства и его влиянию на командные показатели, такие как производительность, мотивация и удовлетворенность членов команды работой.

    Кейс-стади: Анализ конкретных примеров

    Содержимое раздела

    Подробный разбор конкретных примеров из реальной практики, демонстрирующих возникновение и влияние неформальных лидеров. Будут проанализированы различные ситуации, включая успешные примеры эффективного взаимодействия и неудачные кейсы, требующие особого внимания. Анализ будет основан на реальных данных, интервью и наблюдениях, позволяющих оценить влияние неформального лидерства на командные процессы и результаты.

    Влияние неформальных лидеров на командные показатели

    Содержимое раздела

    Оценка влияния неформальных лидеров на ключевые командные показатели, такие как производительность, мотивация и удовлетворенность членов команды. Будут рассмотрены количественные и качественные данные, подтверждающие взаимосвязь между наличием неформального лидера и улучшением рабочих показателей. Анализ основан на примерах успешных команд, где неформальные лидеры сыграли ключевую роль, что позволит лучше понять механизм влияния.

    Рекомендации по управлению командами

    Содержимое раздела

    Разработка практических рекомендаций для руководителей команд, направленных на эффективное взаимодействие с неформальными лидерами. Будут предложены стратегии, учитывающие сильные стороны неформальных лидеров и позволяющие оптимизировать работу команды. Обсуждение методик оценки потенциала и развития лидерских качеств у членов команды, а также стратегии разрешения возможных конфликтных ситуаций.

Заключение

Содержимое раздела

В заключении обобщаются основные выводы, полученные в ходе исследования, и подводятся итоги проделанной работы. Подчеркивается значимость полученных результатов и их вклад в понимание феномена неформального лидерства. Формулируются рекомендации для дальнейших исследований и практического применения полученных знаний в области управления командами. Рассматриваются перспективы развития темы и потенциальные направления будущих исследований.

Список литературы

Содержимое раздела

В данном разделе представлен список использованной литературы, включающий научные статьи, книги и другие источники, использованные при написании реферата. Список организован в соответствии с принятыми стандартами цитирования и содержит полную информацию о каждом источнике, необходимом для проверки и подтверждения достоверности представленных данных. Указаны все источники, использованные в процессе исследования.

Получи Такой Реферат

До 90% уникальность
Готовый файл Word
Оформление по ГОСТ
Список источников по ГОСТ
Таблицы и схемы
Презентация

Создать Реферат на любую тему за 5 минут

Создать

#5443880