Нейросеть

Информационная безопасность: Цели, задачи и методы защиты информации (Реферат)

Нейросеть для реферата Гарантия уникальности Строго по ГОСТу Высочайшее качество Поддержка 24/7

Данный реферат посвящен изучению фундаментальных аспектов информационной безопасности. Рассматриваются цели и задачи, стоящие перед специалистами в области защиты данных. Анализируются различные методы и инструменты, используемые для обеспечения конфиденциальности, целостности и доступности информации. Работа включает как теоретические основы, так и практические примеры, демонстрирующие применение этих методов в реальных условиях. Основное внимание уделяется современным угрозам и способам противодействия им.

Результаты:

В результате исследования будет сформировано понимание основных принципов и практик информационной безопасности, а также приобретены навыки анализа угроз и выбора оптимальных методов защиты.

Актуальность:

Актуальность исследования обусловлена возрастающей зависимостью современного общества от информационных технологий и, как следствие, увеличением рисков, связанных с киберпреступностью и утечками данных.

Цель:

Целью данного реферата является систематизация знаний об информационной безопасности, изучение существующих методов защиты и формирование представления о современных тенденциях в этой области.

Наименование образовательного учреждения

Реферат

на тему

Информационная безопасность: Цели, задачи и методы защиты информации

Выполнил: ФИО

Руководитель: ФИО

Содержание

  • Введение 1
  • Теоретические основы информационной безопасности 2
    • - Основные понятия и определения 2.1
    • - Типы угроз и уязвимости 2.2
    • - Стандарты и нормативные документы 2.3
  • Методы защиты информации 3
    • - Криптографические методы защиты 3.1
    • - Аутентификация и авторизация 3.2
    • - Межсетевые экраны и системы обнаружения вторжений 3.3
  • Управление информационной безопасностью 4
    • - Политики безопасности 4.1
    • - Оценка рисков и управление ими 4.2
    • - Обучение персонала и осведомленность 4.3
  • Практические примеры и анализ данных 5
    • - Анализ реальных инцидентов 5.1
    • - Кейсы успешной защиты 5.2
    • - Статистика киберпреступности и уязвимостей 5.3
  • Заключение 6
  • Список литературы 7

Введение

Содержимое раздела

Введение в реферат посвящено определению информационной безопасности, ее значимости в современном мире и обзору основных задач, решаемых в этой области. Здесь рассматриваются актуальность темы, цели и задачи исследования. Также будет представлен краткий обзор структуры работы, что позволит читателю сформировать общее представление о содержании реферата и его ключевых аспектах. Это позволит лучше понять дальнейший материал и осознать важность данной темы.

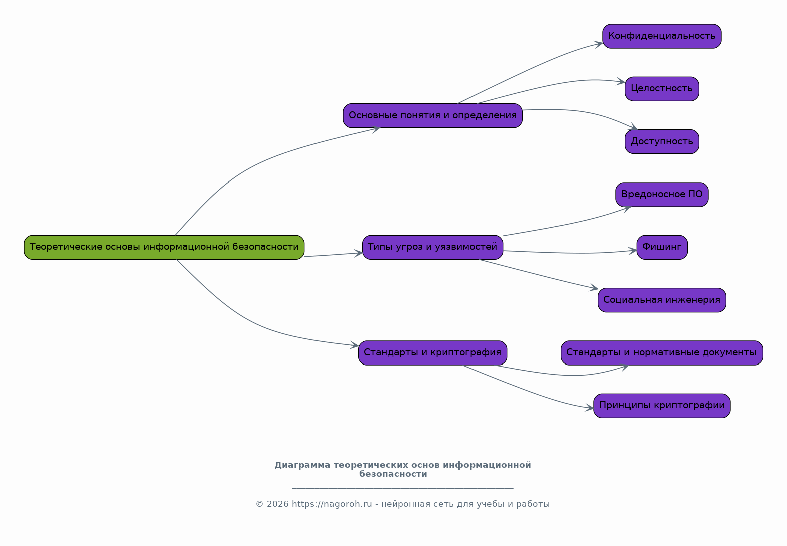
Теоретические основы информационной безопасности

Содержимое раздела

Раздел посвящен изучению теоретических основ информационной безопасности. Рассматриваются основные понятия и определения, такие как конфиденциальность, целостность и доступность информации. Анализируются различные типы угроз и уязвимостей, включая вредоносное ПО, фишинг и социальную инженерию. Изучаются стандарты и нормативные документы, регулирующие сферу информационной безопасности, а также принципы криптографии и ее роль в защите данных. Этот раздел формирует фундамент для понимания практических аспектов защиты информации.

    Основные понятия и определения

    Содержимое раздела

    В данном подразделе будут рассмотрены ключевые термины и определения, используемые в области информационной безопасности. Будут подробно объяснены понятия конфиденциальности, целостности и доступности данных, а также их взаимосвязь. Рассмотрение основных угроз и уязвимостей, таких как вредоносное ПО, сетевые атаки и социальная инженерия. Это необходимо для понимания базовых принципов защиты информации.

    Типы угроз и уязвимости

    Содержимое раздела

    В этом подразделе будет проведен детальный анализ различных типов угроз, которые могут представлять опасность для информационных систем. Рассмотрение как технических угроз (вредоносное ПО, сетевые атаки), так и угроз, связанных с человеческим фактором (фишинг, социальная инженерия). Также будут рассмотрены уязвимости в программном обеспечении и аппаратном обеспечении. Важно понимать различные типы угроз для эффективной защиты.

    Стандарты и нормативные документы

    Содержимое раздела

    В данном разделе будет проведен обзор основных стандартов и нормативных документов, регулирующих сферу информационной безопасности. Рассмотрение таких стандартов, как ISO 27001, а также законодательных актов, направленных на защиту информации. Анализ их влияния на практику информационной безопасности и применение в различных организациях. Знание стандартов необходимо для соответствия требованиям и обеспечения должного уровня защиты.

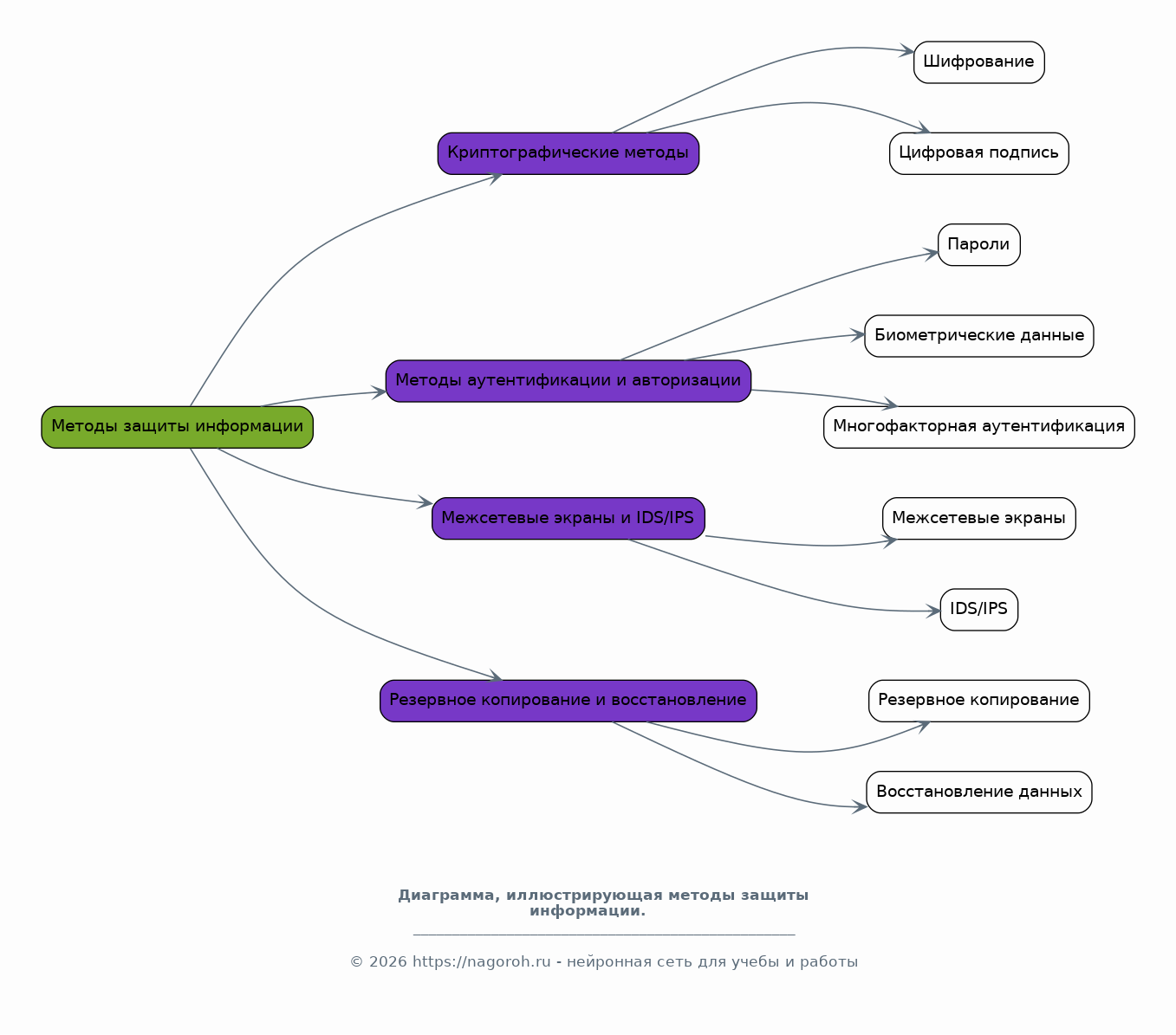
Методы защиты информации

Содержимое раздела

Этот раздел посвящен рассмотрению основных методов и инструментов, используемых для защиты информации. Описываются криптографические методы, включая шифрование и цифровую подпись. Анализируются методы аутентификации и авторизации, такие как пароли, биометрические данные и многофакторная аутентификация. Рассматриваются различные типы межсетевых экранов (firewalls) и систем обнаружения вторжений (IDS/IPS). Также рассматриваются методы резервного копирования и восстановления данных.

    Криптографические методы защиты

    Содержимое раздела

    В данном подразделе рассматриваются основные криптографические методы, применяемые для защиты информации. Обсуждение различных алгоритмов шифрования (AES, RSA). Рассмотрение цифровых подписей и их роли в обеспечении целостности и подлинности данных. Акцент делается на практическом применении криптографии для защиты конфиденциальной информации и обеспечения безопасности.

    Аутентификация и авторизация

    Содержимое раздела

    В этом подразделе рассматриваются различные методы аутентификации и авторизации, используемые для контроля доступа к информационным ресурсам. Анализ парольной аутентификации, биометрических данных и многофакторной аутентификации. Рассмотрение преимуществ и недостатков каждого метода, а также их применения в различных сценариях. Важно понимать как работают методы аутентификации.

    Межсетевые экраны и системы обнаружения вторжений

    Содержимое раздела

    В данном подразделе рассматриваются межсетевые экраны (firewalls) и системы обнаружения вторжений (IDS/IPS) как основные инструменты защиты сети. Анализ различных типов межсетевых экранов и их функций. Обсуждение работы IDS/IPS, включая методы обнаружения атак и реагирования на них. Рассмотрение оптимального развертывания этих инструментов для эффективной защиты.

Управление информационной безопасностью

Содержимое раздела

В этом разделе рассматриваются подходы к управлению информационной безопасностью в организациях. Изучаются принципы разработки и реализации политики безопасности. Рассматриваются методы оценки рисков и управления ими, включая анализ уязвимостей и составление планов реагирования на инциденты. Обсуждаются вопросы обучения персонала и повышения осведомленности в области информационной безопасности, а также важность непрерывного мониторинга и аудита безопасности.

    Политики безопасности

    Содержимое раздела

    В данном подразделе рассматриваются принципы разработки и реализации эффективных политик безопасности. Обсуждение структуры и содержания политик безопасности, а также их соответствие требованиям законодательства и стандартам. Рассматриваются примеры различных политик, таких как политика паролей, политика доступа и политика управления инцидентами. Политика безопасности является важной частью управления информационной безопасностью.

    Оценка рисков и управление ими

    Содержимое раздела

    В этом подразделе рассматриваются методы оценки рисков, связанных с информационной безопасностью. Анализ уязвимостей информационных систем и определение потенциальных угроз. Рассмотрение стратегий и методов управления рисками, включая их минимизацию и перенос. Анализ методов оценки рисков необходим для выбора эффективных мер защиты.

    Обучение персонала и осведомленность

    Содержимое раздела

    В данном подразделе рассматривается важность обучения персонала и повышения осведомленности в области информационной безопасности. Обсуждение различных методов обучения, включая тренинги, семинары и онлайн-курсы. Рассмотрение роли осведомленности персонала в предотвращении инцидентов безопасности. Правильное обучение снижает риски.

Практические примеры и анализ данных

Содержимое раздела

В этом разделе представлены практические примеры применения методов защиты информации. Рассматриваются конкретные сценарии атак и способы противодействия им, включая анализ реальных инцидентов в сфере информационной безопасности. Проводится анализ данных об уязвимостях и статистике киберпреступности. Рассматриваются кейсы успешной защиты, а также уроки, извлеченные из неудачных попыток. Оцениваются эффективность различных методов защиты.

    Анализ реальных инцидентов

    Содержимое раздела

    В данном подразделе будет проведен анализ конкретных инцидентов в сфере информационной безопасности. Рассмотрение различных типов атак, включая взломы, утечки данных и вирусы. Анализ последствий инцидентов и уроки, извлеченные из них. Будут рассмотрены методы расследования инцидентов и способы восстановления после атак.

    Кейсы успешной защиты

    Содержимое раздела

    В данном подразделе рассматриваются примеры успешной защиты информации различными методами. Анализ стратегий, используемых организациями для предотвращения атак. Рассмотрение технических и организационных мер, которые привели к успешной защите. Изучение этих кейсов позволит понять преимущества и недостатки различных подходов к обеспечению безопасности.

    Статистика киберпреступности и уязвимостей

    Содержимое раздела

    В данном подразделе будет проанализирована статистика киберпреступности и уязвимостей. Рассмотрение тенденций и показателей, влияющих на безопасность информации. Обсуждение типов атак, наиболее часто встречающихся в последнее время. Анализ актуальной статистики позволяет оценить риски и разработать соответствующие меры защиты.

Заключение

Содержимое раздела

В заключении подводятся итоги проведенного исследования. Обобщаются основные выводы, сделанные в ходе анализа теоретических и практических аспектов информационной безопасности. Подчеркивается важность постоянного совершенствования методов защиты и адаптации к новым угрозам. Дается оценка перспективам развития информационной безопасности и предложения по дальнейшим исследованиям.

Список литературы

Содержимое раздела

В данном разделе представлены все источники, использованные при написании реферата. Указываются авторы, названия работ, издательства и годы публикации. Список литературы оформлен в соответствии со стандартами библиографического описания. Это позволяет читателям проверить достоверность информации и углубить свои знания по теме.

Получи Такой Реферат

До 90% уникальность
Готовый файл Word
Оформление по ГОСТ
Список источников по ГОСТ
Таблицы и схемы
Презентация

Создать Реферат на любую тему за 5 минут

Создать

#5668665