Нейросеть

Инсулярный аппарат поджелудочной железы: роль инсулина и вопросы сахарного диабета (Реферат)

Нейросеть для реферата Гарантия уникальности Строго по ГОСТу Высочайшее качество Поддержка 24/7

Данный реферат посвящен изучению инсулярного аппарата поджелудочной железы, его роли в регуляции уровня глюкозы в крови и патогенезе сахарного диабета. Работа рассматривает строение и функции островков Лангерганса, синтез и секрецию инсулина, а также механизмы его действия на клетки-мишени. Особое внимание уделяется различным типам сахарного диабета, его причинам, симптомам, методам диагностики и современным подходам к лечению. Рассмотрены сложные аспекты патологии, включая долгосрочные осложнения и перспективы развития терапии.

Результаты:

Работа позволит углубить понимание роли инсулярного аппарата в поддержании гомеостаза глюкозы и внесет вклад в изучение сахарного диабета.

Актуальность:

Изучение инсулярного аппарата и сахарного диабета актуально в связи с растущей распространенностью этого заболевания и его значительным влиянием на общественное здоровье.

Цель:

Целью данного реферата является систематизация знаний об инсулярном аппарате поджелудочной железы, инсулине и сахарном диабете.

Наименование образовательного учреждения

Реферат

на тему

Инсулярный аппарат поджелудочной железы: роль инсулина и вопросы сахарного диабета

Выполнил: ФИО

Руководитель: ФИО

Содержание

  • Введение 1
  • Строение и функции поджелудочной железы 2
    • - Анатомия и гистология поджелудочной железы 2.1
    • - Функции островков Лангерганса: синтез и секреция инсулина 2.2
    • - Механизм действия инсулина на клетки-мишени 2.3
  • Сахарный диабет: классификация и этиология 3
    • - Типы сахарного диабета: характеристики и особенности 3.1
    • - Этиология сахарного диабета 1 типа 3.2
    • - Этиология сахарного диабета 2 типа 3.3
  • Клинические аспекты сахарного диабета 4
    • - Симптомы и осложнения сахарного диабета 4.1
    • - Диагностика сахарного диабета 4.2
    • - Лечение сахарного диабета: современные подходы 4.3
  • Клинические примеры и данные 5
    • - Клинические случаи различных типов диабета 5.1
    • - Данные о распространенности и заболеваемости 5.2
    • - Современные тренды и применение технологий 5.3
  • Заключение 6
  • Список литературы 7

Введение

Содержимое раздела

Введение в проблематику исследования. Обосновывается выбор темы, ее актуальность и значимость для современной медицины. Определяются цели и задачи реферата, а также указывается структура работы. Рассматривается взаимосвязь между инсулярным аппаратом, инсулином и сахарным диабетом, а также важность ранней диагностики и лечения этого заболевания. Подчеркивается необходимость дальнейших исследований в данной области для улучшения качества жизни пациентов.

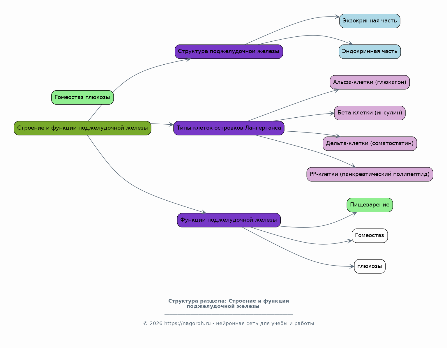
Строение и функции поджелудочной железы

Содержимое раздела

Этот раздел посвящен анатомии и физиологии поджелудочной железы. Рассматривается ее структура, включая экзокринную и эндокринную части. Детально описываются островки Лангерганса, их типы клеток (альфа, бета, дельта, PP-клетки) и производимые ими гормоны. Анализируются процессы синтеза, хранения и секреции инсулина, а также механизмы регуляции этих процессов. Особое внимание уделяется роли поджелудочной железы в пищеварении и поддержании гомеостаза глюкозы.

    Анатомия и гистология поджелудочной железы

    Содержимое раздела

    Рассматривается строение поджелудочной железы, ее расположение в брюшной полости, кровоснабжение и иннервация. Изучается гистологическое строение органа, включая экзокринную и эндокринную части. Детально описываются островки Лангерганса, их структура и типы клеток (альфа, бета, дельта, PP-клетки). Анализируются особенности строения, необходимые для выполнения основных функций: производство пищеварительных ферментов и гормонов.

    Функции островков Лангерганса: синтез и секреция инсулина

    Содержимое раздела

    Рассматриваются функции островков Лангерганса, акцент делается на клетках, производящих инсулин. Детально описывается процесс синтеза инсулина, начиная от препроинсулина и заканчивая зрелым гормоном. Анализируются механизмы секреции инсулина в ответ на повышение уровня глюкозы в крови. Обсуждаются факторы, влияющие на секрецию инсулина, включая гормоны, нейромедиаторы и другие регуляторные вещества.

    Механизм действия инсулина на клетки-мишени

    Содержимое раздела

    Изучается механизм действия инсулина на клеточном уровне. Описывается взаимодействие инсулина с его рецепторами на мембране клеток-мишеней. Рассматриваются внутриклеточные сигнальные пути, активируемые инсулином. Анализируются эффекты инсулина на различные процессы, такие как поглощение глюкозы, синтез гликогена, белков и жиров, а также ингибирование глюконеогенеза. Обсуждается роль инсулина в поддержании энергетического баланса организма.

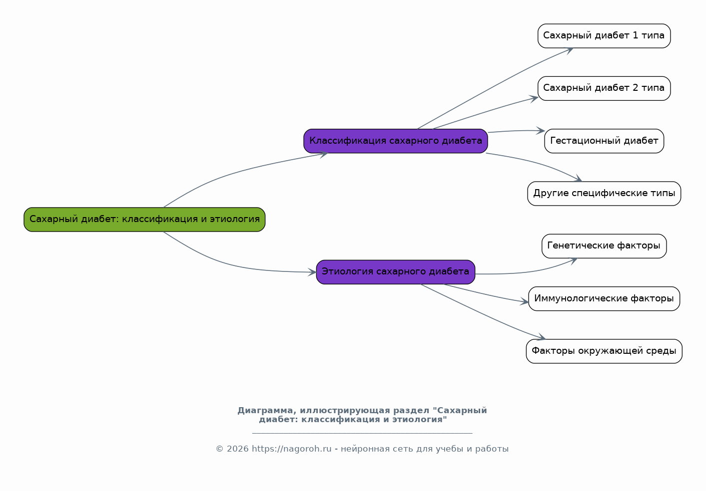
Сахарный диабет: классификация и этиология

Содержимое раздела

Данный раздел посвящен классификации и этиологии сахарного диабета. Рассматриваются различные типы сахарного диабета, включая сахарный диабет 1 типа, 2 типа, гестационный диабет и другие специфические типы. Анализируются причины возникновения каждого типа диабета, включая генетические, иммунологические и факторы окружающей среды. Обсуждаются патогенетические механизмы, приводящие к гипергликемии и другим метаболическим нарушениям. Подчеркивается важность ранней диагностики и дифференциальной диагностики различных типов диабета.

    Типы сахарного диабета: характеристики и особенности

    Содержимое раздела

    Рассматриваются основные типы сахарного диабета, такие как диабет 1 типа, диабет 2 типа, гестационный диабет, а также другие специфические типы диабета. Подробно описываются характеристики каждого типа, включая возраст начала, генетическую предрасположенность, особенности патогенеза, клинические проявления и методы диагностики. Анализируются различия в течении заболевания и подходах к лечению для каждого типа.

    Этиология сахарного диабета 1 типа

    Содержимое раздела

    Детально изучаются этиологические факторы сахарного диабета 1 типа. Обсуждается роль аутоиммунных процессов в разрушении бета-клеток поджелудочной железы. Рассматриваются генетические факторы, предрасполагающие к развитию диабета 1 типа, а также влияние факторов окружающей среды. Анализируются механизмы аутоиммунного ответа, приводящие к развитию заболевания, включая роль антигенов, антител и Т-лимфоцитов.

    Этиология сахарного диабета 2 типа

    Содержимое раздела

    Рассматривается этиология сахарного диабета 2 типа. Обсуждаются факторы риска, такие как ожирение, малоподвижный образ жизни, генетическая предрасположенность и возраст. Анализируются механизмы развития инсулинорезистентности и нарушения секреции инсулина. Изучаются роль генов и факторов окружающей среды, влияющих на развитие диабета 2 типа. Подчеркивается важность профилактики и раннего выявления этого типа диабета.

Клинические аспекты сахарного диабета

Содержимое раздела

Раздел посвящен клиническим проявлениям, диагностике и лечению сахарного диабета. Рассматриваются симптомы гипергликемии и гипогликемии, а также долгосрочные осложнения сахарного диабета. Описываются методы диагностики, включая измерение уровня глюкозы в крови, гликированного гемоглобина и проведение других тестов. Представлены современные подходы к лечению сахарного диабета, включая диетотерапию, физическую активность, пероральные сахароснижающие препараты и инсулинотерапию. Анализируются перспективные направления в лечении сахарного диабета.

    Симптомы и осложнения сахарного диабета

    Содержимое раздела

    Рассматриваются основные симптомы сахарного диабета, включая полиурию, полидипсию, полифагию, потерю веса и усталость. Обсуждаются острые осложнения, такие как диабетический кетоацидоз и гиперосмолярная некетотическая кома. Детально описываются долгосрочные осложнения сахарного диабета, включая диабетическую ретинопатию, нефропатию, нейропатию, сердечно-сосудистые заболевания и поражения стоп. Подчеркивается важность раннего выявления и профилактики осложнений.

    Диагностика сахарного диабета

    Содержимое раздела

    Описываются методы диагностики сахарного диабета. Рассматриваются критерии диагностики, основанные на измерении уровня глюкозы в крови натощак, после нагрузки глюкозой и гликированного гемоглобина. Обсуждаются другие диагностические тесты, такие как определение уровня С-пептида, антител к бета-клеткам и инструментальные методы. Подчеркивается важность ранней диагностики для предотвращения осложнений и улучшения качества жизни пациентов.

    Лечение сахарного диабета: современные подходы

    Содержимое раздела

    Рассматриваются современные подходы к лечению сахарного диабета. Обсуждаются принципы диетотерапии и физической активности для контроля уровня глюкозы в крови. Представлены различные классы пероральных сахароснижающих препаратов, их механизмы действия, показания и побочные эффекты. Детально описывается инсулинотерапия, включая различные типы инсулина, режимы введения и методы мониторинга. Анализируются современные технологии, такие как помпы и системы непрерывного мониторинга глюкозы

Клинические примеры и данные

Содержимое раздела

В этом разделе представлены клинические примеры и данные, иллюстрирующие различные аспекты сахарного диабета. Анализируются случаи пациентов с разными типами диабета, их симптомы, методы диагностики, типы назначенной терапии и результаты лечения. Оцениваются данные о распространенности, заболеваемости и смертности от сахарного диабета в различных странах. Обсуждаются современные тренды в лечении, основанные на клинических исследованиях и рекомендациях. Рассматривается роль новых технологий.

    Клинические случаи различных типов диабета

    Содержимое раздела

    Представлены клинические случаи пациентов с сахарным диабетом 1 и 2 типов, гестационным диабетом и другими типами диабета, демонстрирующие особенности диагностики, лечения и течения заболевания. Анализируются анамнезы, физикальные данные, результаты лабораторных исследований и применяемые методы лечения. Оцениваются эффективность различных подходов.

    Данные о распространенности и заболеваемости

    Содержимое раздела

    Анализируются данные о распространенности сахарного диабета в мире и различных регионах, заболеваемости и смертности Представлена статистика, отражающая динамику заболеваемости в разные возрастные группы. Обсуждаются факторы, влияющие на распространенность и заболеваемость, такие как образ жизни, генетика, этническая принадлежность и социально-экономические условия. Оценивается влияние пандемии на течение диабета.

    Современные тренды и применение технологий

    Содержимое раздела

    Рассматриваются новейшие тренды в лечении сахарного диабета, основанные на клинических исследованиях. Обсуждается применение инновационных технологий, таких как помпы, системы непрерывного мониторинга глюкозы, телемедицины, и разработка новых препаратов. Рассматриваются перспективы персонализированной медицины и подходов к лечению. Оценивается влияние технологий на улучшение самоконтроля.

Заключение

Содержимое раздела

В заключении обобщаются основные выводы, полученные в ходе исследования. Подводятся итоги по каждому из рассмотренных разделов, подчеркивается важность изученной темы и ее практическое значение. Оценивается достижение поставленных целей и задач. Указываются перспективы дальнейших исследований в области инсулярного аппарата, инсулина и сахарного диабета, отмечаются актуальные и перспективные направления.

Список литературы

Содержимое раздела

Список использованной литературы. Указываются все источники, использованные в работе, оформленные в соответствии с требованиями к цитированию. В список включаются научные статьи, монографии, учебники и другие ресурсы, использованные при подготовке реферата. Список структурируется по алфавиту и/или в порядке упоминания в тексте. Указываются ссылки на электронные ресурсы, если они использовались.

Получи Такой Реферат

До 90% уникальность
Готовый файл Word
Оформление по ГОСТ
Список источников по ГОСТ
Таблицы и схемы
Презентация

Создать Реферат на любую тему за 5 минут

Создать

#5596754