Нейросеть

История и развитие Ульяновского фармацевтического колледжа: Анализ и перспективы (Реферат)

Нейросеть для реферата Гарантия уникальности Строго по ГОСТу Высочайшее качество Поддержка 24/7

Данный реферат посвящен изучению истории Ульяновского фармацевтического колледжа, начиная с момента его основания и до современности. Работа охватывает основные этапы становления учебного заведения, его вклад в подготовку фармацевтических кадров. Рассмотрены ключевые моменты в развитии инфраструктуры, учебных программ и преподавательского состава. Особое внимание уделено роли колледжа в региональной системе здравоохранения.

Результаты:

В результате исследования будет сформировано представление об истории колледжа, его роли в фармацевтическом образовании и потенциале для дальнейшего развития.

Актуальность:

Изучение истории колледжа актуально для понимания его текущего состояния, оценки достижений и планирования будущих стратегий развития.

Цель:

Целью работы является систематизация и анализ данных об истории Ульяновского фармацевтического колледжа, выявление ключевых факторов его развития и перспектив.

Наименование образовательного учреждения

Реферат

на тему

История и развитие Ульяновского фармацевтического колледжа: Анализ и перспективы

Выполнил: ФИО

Руководитель: ФИО

Содержание

  • Введение 1
  • Становление и развитие фармацевтического образования в Ульяновской области 2
    • - Предпосылки создания фармацевтического колледжа 2.1
    • - Организационная структура и начальный период деятельности 2.2
    • - Вклад колледжа в развитие фармацевтической отрасли региона 2.3
  • Учебный процесс и научная деятельность колледжа 3
    • - Структура учебного процесса и образовательные программы 3.1
    • - Практическая подготовка и профессиональная ориентация студентов 3.2
    • - Научно-исследовательская работа преподавателей и студентов 3.3
  • Материально-техническая база и инфраструктура колледжа 4
    • - Учебные аудитории и лаборатории 4.1
    • - Библиотечный фонд и информационные ресурсы 4.2
    • - Инфраструктура для организации внеучебной деятельности 4.3
  • Анализ деятельности колледжа: достижения и перспективы 5
    • - Ключевые достижения и успешные проекты 5.1
    • - Современные тенденции в фармацевтическом образовании 5.2
    • - Стратегия развития колледжа и перспективы 5.3
  • Заключение 6
  • Список литературы 7

Введение

Содержимое раздела

В данном разделе представлено обоснование выбора темы реферата, её актуальность и значимость. Определяются цели и задачи исследования, раскрывается структура работы. Указываются методы исследования, используемые для сбора и анализа данных. Подчеркивается важность изучения истории колледжа для понимания его роли в подготовке специалистов.

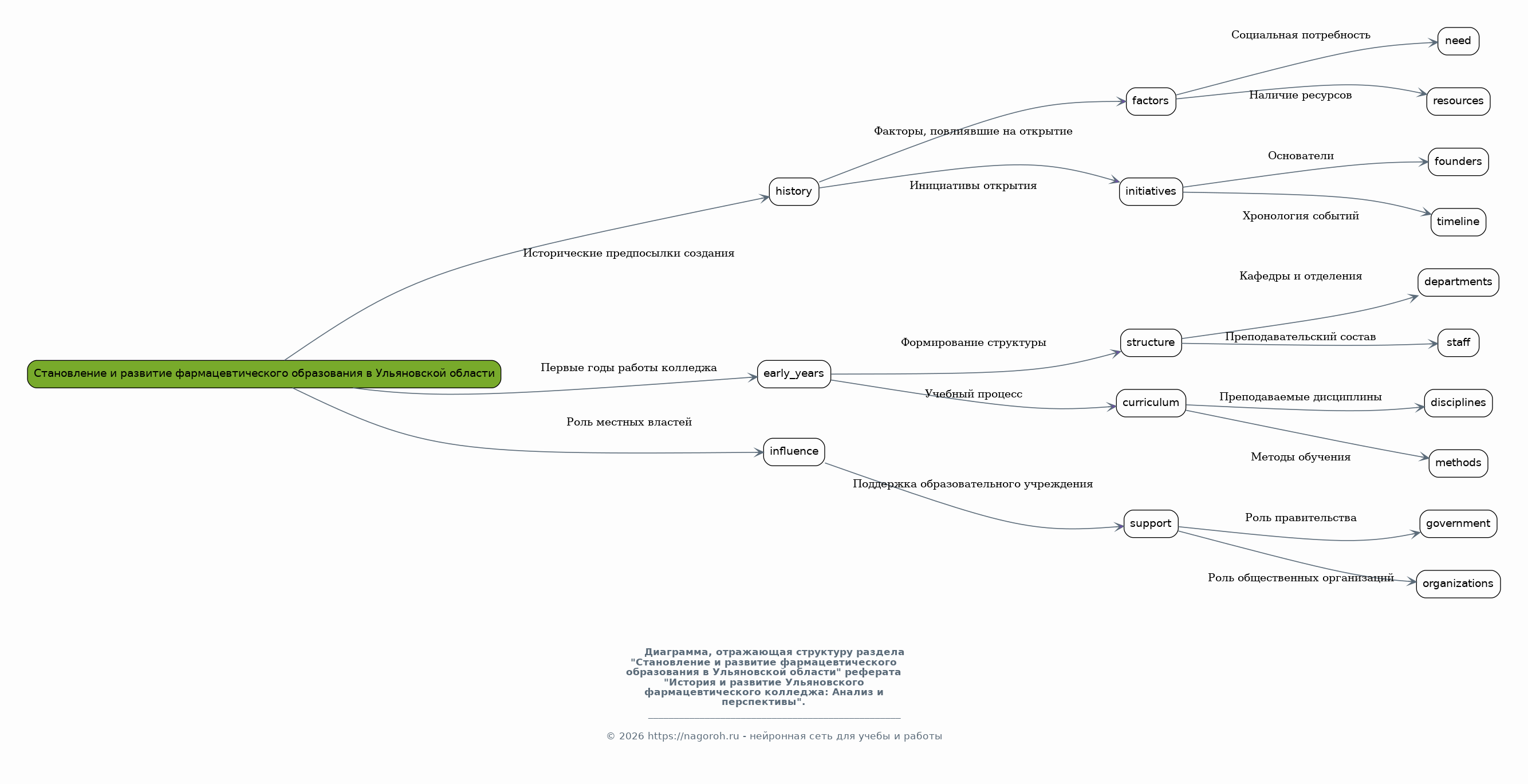
Становление и развитие фармацевтического образования в Ульяновской области

Содержимое раздела

Этот раздел посвящен анализу исторических предпосылок создания и развития фармацевтического образования в Ульяновской области. Будут рассмотрены факторы, повлиявшие на необходимость открытия учебного заведения, и ранние этапы его функционирования. Особое внимание уделяется первым годам работы колледжа, формированию его структуры и учебного процесса. Будет проанализирована роль местных властей и общественных организаций в поддержке образовательного учреждения.

    Предпосылки создания фармацевтического колледжа

    Содержимое раздела

    Рассматриваются исторические и социально-экономические факторы, обусловившие необходимость открытия фармацевтического колледжа в Ульяновской области. Исследуется потребность в квалифицированных фармацевтических кадрах, анализируется состояние медицинской и фармацевтической инфраструктуры региона. Оценивается роль образовательных учреждений в обеспечении населения лекарственными средствами.

    Организационная структура и начальный период деятельности

    Содержимое раздела

    Анализируется организационная структура колледжа на начальном этапе его существования, рассматриваются вопросы управления и финансирования. Изучается состав преподавательского коллектива и первые учебные программы. Оценивается влияние первых руководителей на формирование образовательной и научной базы учебного заведения. Рассматриваются особенности материально-технического обеспечения колледжа.

    Вклад колледжа в развитие фармацевтической отрасли региона

    Содержимое раздела

    Оценивается вклад Ульяновского фармацевтического колледжа в подготовку кадров для фармацевтической отрасли Ульяновской области. Анализируются выпускники колледжа, их профессиональная деятельность и роль в развитии аптечных сетей, фармацевтических производств и медицинских учреждений региона. Рассматриваются примеры успешной карьеры выпускников и их вклад в развитие здравоохранения.

Учебный процесс и научная деятельность колледжа

Содержимое раздела

Этот раздел посвящен анализу учебного процесса, методик преподавания и организации образовательной деятельности в колледже. Будут рассмотрены учебные планы, программы и используемые образовательные технологии. Изучается организация практик и стажировок студентов, а также научная деятельность преподавателей и студентов. Оценивается взаимодействие колледжа с фармацевтическими предприятиями и медицинскими учреждениями.

    Структура учебного процесса и образовательные программы

    Содержимое раздела

    Анализируется структура учебного процесса в колледже, включая учебные планы, программы и методики обучения. Изучаются изменения в образовательных программах с течением времени, их соответствие современным требованиям фармацевтической отрасли. Оценивается качество учебных материалов и технологий, используемых в учебном процессе, а также их влияние на качество подготовки специалистов.

    Практическая подготовка и профессиональная ориентация студентов

    Содержимое раздела

    Рассматривается организация практик и стажировок студентов, их роль в формировании профессиональных навыков. Анализируется взаимодействие колледжа с фармацевтическими предприятиями и медицинскими учреждениями в организации практической подготовки. Оцениваются современные подходы к профессиональной ориентации студентов и их адаптации к рынку труда.

    Научно-исследовательская работа преподавателей и студентов

    Содержимое раздела

    Изучается организация научно-исследовательской работы в колледже, включая тематику исследований и участие студентов. Анализируются результаты научной деятельности преподавателей и студентов, публикации и участие в конференциях. Оценивается вклад научной деятельности в развитие колледжа и повышение качества образовательного процесса.

Материально-техническая база и инфраструктура колледжа

Содержимое раздела

Раздел посвящен анализу материально-технической базы и инфраструктуры Ульяновского фармацевтического колледжа. Рассматривается состояние учебных аудиторий, лабораторий и библиотечного фонда. Оценивается оснащенность современным оборудованием, информационными ресурсами и учебно-вспомогательными материалами. Анализируются перспективы развития инфраструктуры колледжа для повышения качества образовательного процесса.

    Учебные аудитории и лаборатории

    Содержимое раздела

    Анализируется состояние учебных аудиторий и лабораторий, их оснащенность современным оборудованием и учебно-вспомогательными материалами. Изучаются условия, созданные для проведения лекций, практических занятий и лабораторных работ. Оценивается соответствие материально-технической базы требованиям образовательных стандартов и современным тенденциям в фармацевтическом образовании.

    Библиотечный фонд и информационные ресурсы

    Содержимое раздела

    Рассматривается организация библиотечного фонда колледжа, включая печатные издания, электронные ресурсы и доступ к базам данных. Анализируется наличие современных информационных технологий и доступ к ним для студентов и преподавателей. Оценивается роль библиотеки в обеспечении учебного процесса и научной деятельности.

    Инфраструктура для организации внеучебной деятельности

    Содержимое раздела

    Оценивается инфраструктура, предназначенная для организации внеучебной деятельности студентов, включая спортивные сооружения, культурно-досуговые центры и общежития. Анализируется роль внеучебной деятельности в формировании личности студента и развитии его профессиональных компетенций. Рассматриваются перспективы развития инфраструктуры для улучшения условий обучения и отдыха студентов.

Анализ деятельности колледжа: достижения и перспективы

Содержимое раздела

В данном разделе будет проведен анализ текущей деятельности Ульяновского фармацевтического колледжа на основе собранных данных. Будут рассмотрены конкретные примеры успешных проектов, достижений и изменений в образовательном процессе. Оцениваются направления дальнейшего развития колледжа с учетом текущих тенденций и вызовов в фармацевтической отрасли.

    Ключевые достижения и успешные проекты

    Содержимое раздела

    Представлен анализ наиболее значимых достижений колледжа за исследуемый период. Рассматриваются конкретные примеры успешных проектов, реализованных студентами и преподавателями. Анализируется влияние этих достижений на общий уровень подготовки специалистов и репутацию образовательного учреждения.

    Современные тенденции в фармацевтическом образовании

    Содержимое раздела

    Оцениваются современные тенденции и инновации в сфере фармацевтического образования, такие как внедрение новых технологий обучения, развитие дистанционного образования и использование симуляционных методик. Анализируется соответствие образовательных программ колледжа этим тенденциям и перспективы их развития.

    Стратегия развития колледжа и перспективы

    Содержимое раздела

    Обсуждается стратегия развития Ульяновского фармацевтического колледжа, включая планы по совершенствованию образовательных программ, расширению учебной базы и укреплению сотрудничества с партнерами. Формулируются предложения по реализации перспективных направлений развития колледжа с учетом потребностей фармацевтической отрасли.

Заключение

Содержимое раздела

В заключении подводятся итоги проделанной работы, обобщаются основные выводы и результаты исследования. Оценивается степень достижения поставленных целей и задач. Формулируются общие выводы о роли и значении Ульяновского фармацевтического колледжа в системе фармацевтического образования и его перспективах развития. Указываются возможные направления для дальнейших исследований.

Список литературы

Содержимое раздела

В данном разделе представлен список использованных источников. Укажите все книги, статьи, нормативные документы и другие источники, которые были использованы в процессе написания реферата в соответствии с требованиями к оформлению списка литературы.

Получи Такой Реферат

До 90% уникальность
Готовый файл Word
Оформление по ГОСТ
Список источников по ГОСТ
Таблицы и схемы
Презентация

Создать Реферат на любую тему за 5 минут

Создать

#6072670